Vue Router(二)

239 阅读4分钟

一、嵌套路由

1、路由定义

(1)通过路由配置,定义好组件在路由层面映射的嵌套层级,使用children定义子路由
(2)注意:子路由中的path不以/开头,若写了/则会提升为一级路由

2、代码例子

(1)App.vue文件

<h1>
      <router-link to="/home">主页</router-link> |
      <router-link to="/news">新闻</router-link>
</h1>
<router-view />

(2)router文件夹下index.js文件

import Vue from "vue";
import VueRouter from "vue-router";
import HomeView from "../views/HomeView.vue";
import Hot from "../views/news/hotPage.vue"
import Tnews from "../views/news/TnewsPage.vue"
import News from "../views/news/NewsPage.vue"
 
Vue.use(VueRouter);
 
const routes = [
  {
    path: "/",
    name: "home",
    component: HomeView,
  },
  {
    path: "/news",
    name: "news",
    component: News,
      children: [
        {
          path: "hot", //注意路径没有/
          component: Hot,
        },
        {
          path: "tnews", //注意路径没有/
          component: Tnews,
        },
      ],
  },
];
 
const router = new VueRouter({
  mode: "history",
  base: process.env.BASE_URL,
  routes,
});
 
export default router;

NewsPage.vue文件

<nav>
    <router-link to="/news/hot">热点新闻</router-link> | 
    <router-link to="/news/tnews">国际新闻</router-link>
</nav>
<router-view />

3、重定向

routes的每一层都可以重定向

const routes = [
  {
    path: "/",
    redirect:"Home",//对应component,注意Home要引号引起来
  },
  {
    path: "/news",
    name: "news",
    component: News,
    children:[
      {
          path:'',
          redirect:"Hot",
      },
      {
          path:'hot',
          component:Hot,
      },
      {
          path:'tnews',
          component:Tnews,
      },
  ],
  },
];

二、懒加载

1、缘由

①问题:当每个组件都在定义路由前import ,打包构建项目时,js包会变得非常大,影响页面加载
②解决:把不同路由对应的组件分割成不同的代码块,当路由被访问时才加载对应组件,会更高效
③格式:()=>import("vue文件路径")

2、代码例子

const routes = [
  {
    path: "/",
    redirect: { name: "Home" }, //重定向也要改格式
  },
  {
    path: "/home",
    name: "Home",
    component: () => import("@/views/HomePage.vue"),
  },
];

三、导航守卫

作用:通过跳转或取消的方式守卫导航,有些页面需要权限校验才能进入
多种方式:全局,单个路由独享,组件级


1、全局前置守卫

(1)场景:路由开始跳转前(未进行跳转时),需要在回到函数中手动调用next(),放行路由
(2)格式

router.beforeEach((to,from,next)=>{
 
})

①to:即将要进入的目标路由对象
②from:当前导航要离开的路由
③next('/'):一定要调用该方法resolve这个钩子,执行效果依赖next方法的调用参数

  • next():放行路由跳转,会跳转到原定目标页面
  • next(false):中断当前的导- 航,如果浏览器的URL改变了,那么URL会重置到from路由对应的地址
  • next('/')、next({ path: '/' }):路由- 重定向,可以向next传递任意用在<router-link>的【to属性值】或router.push的选项

(3)注意
必须确保next函数在任何给定的导航守卫中都被严格调用一次
①代码例一

router.beforEach((to,form,next)=>{
    //如果未登录且目标不是登录页,则重定向到登录页,且return掉函数
    if(to.name !== 'Login' && !isAuthenticated) return next({name:'Login'})
    //放行路由
    next()
})

②代码例二

router.beforeEach((to,from,next)=>{
    console.log("to",to);
    console.log(from);
    next()
})

2、全局后置守卫

(1)场景:进入页面后的守卫,与前置守卫不同的是,没有next函数,因此不会改变导航
(2)格式

router.afterEach((to, from) => {
  // ...
})

①to:当前导航进入的目标路由对象
②from:当前导航正要离开的路由

3、meta元信息

说明:浏览器每个页面的标题

{
    path:'/home',
    name:"Home",
    meta:{//元信息
        title:'主页'
    },
    component:()=>import("@/views/HomePage.vue"),
},

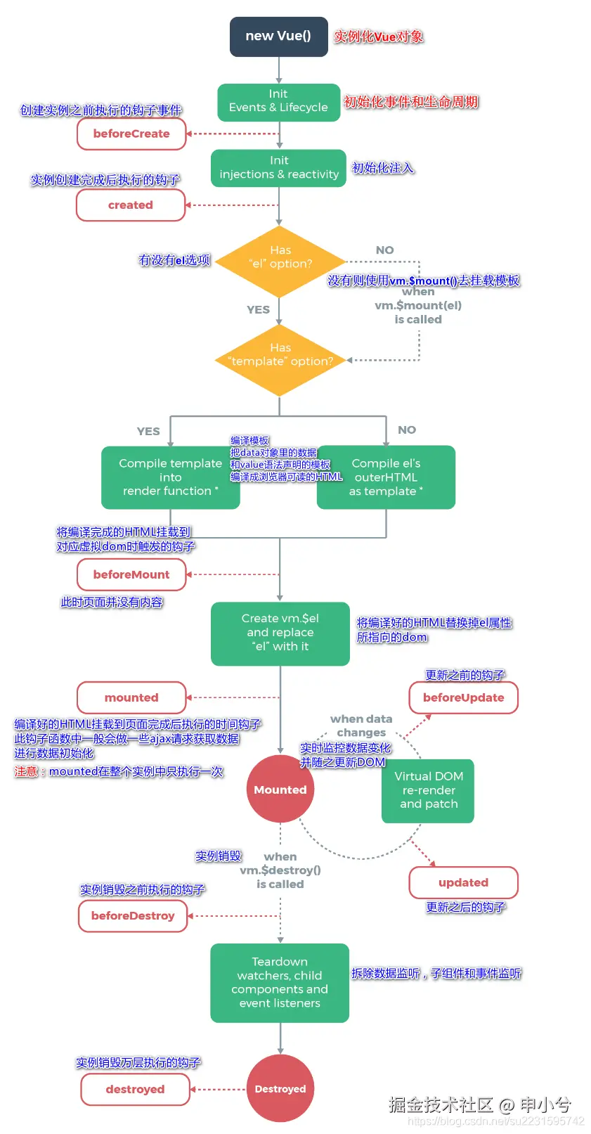
四、生命周期

图解生命周期

life-time.png

1、解释

(1)beforeCreate()

周期节点:组件实例被创建之初,组件的属性生效之前
注意:此时无实例,无dom渲染
创建实例之前执行的钩子事件

(2)created()

周期节点:组件实例已经完全创建,属性也绑定,但真实dom还没有生成
注意:此时仅能访问到实例数据,如:dada、method等

(3)beforeMount()

周期节点:DOM刚要渲染
注意:此时仅能访问到实例数据,如:data、method等

(4)mounted()

周期节点:DOM渲染结束
注意:此时能访问到实例数据和页面上的DOM

(5)beforeUpdate()

周期节点:组件数据更新之前,DOM未重新渲染

(6)update()

周期节点:组件数据更新之前,DOM已重新渲染

(7)activated()

【keep-alive专属】,缓存的组件被激活时,钩子函数

(8)deactivated()

【keep-alive专属】,缓存的组件未激活时,钩子函数

(9)beforeDestroy()

周期节点:组件实例销毁前

(10)destroyed()

周期节点:组件销毁后

2、执行顺序

c87b64d107cdfe060b7ce19f11fe6e9c.png

3、例子

created () {
    console.log('新闻页面创建');
},
destroyed () {
    console.log('新闻页面销毁');
},

五、keep-alive组件缓存(保活)

1、介绍

使用<router-view>切换页面,组件会被摧毁并经历完整的生命周期
但是有时需要组件数据能够保存,而不是每次进入就重新获取数据进行页面渲染

<keep-alive>
      <router-view />
</keep-alive>

2、属性

①include:字符串或正则表达式,名称匹配的组件会被缓存。
②exclude:字符串或正则表达式,名称匹配的组件都不会被缓存。
③max: 数字,最多可以缓存多少组件实例。

<keep-alive include="HomePage">
      <router-view />
</keep-alive>

3、代码例子

<!-- Home.vue -->
<template>
<div>
    <nav>
        <router-link to="/home/index">首页</router-link>
        <router-link to="/home/mine">我的</router-link>
    </nav>
 
    <!-- 失活的组件将会被缓存!-->
    <keep-alive>
        <router-view />
    </keep-alive>
</div>
</template>