IngressNightmare:Ingress Nginx 再曝5个安全漏洞,可接管你的 K8s 集群

409 阅读10分钟

作者:望宸&魁宇

是否还记得 2022 年 K8s Ingress Nginx 披露了的 3 个高危安全漏洞(CVE-2021-25745, CVE-2021-25746, CVE-2021-25748),并在那一年宣布停止接收新功能 PR,专注修复并提升稳定性。但近期再次被披露 5 个安全漏洞,攻击者可利用安全漏洞,接管你的 K8s 集群,被业内称为 #IngressNightmare 【1】

图片

目录

01 背景

02 Nginx Ingress 安全漏洞频出的根因:架构设计缺陷

03 架构设计缺陷带来安全问题,还带来稳定性问题

04 自建网关容易忽略的细节

05 Higress&MSE Ingress:Ingress 的另一种选择

背景

近日,云安全平台 Wiz Research 披露了 Ingress Nginx 的 5 个安全漏洞,分别是 CVE-2025-1097、CVE-2025-1098、CVE-2025-24514 和 CVE-2025-1974,这是 Kubernetes Ingress Nginx Controller 中未经身份验证的远程代码执行漏洞,这 5 个安全漏洞的 CVSS v3.1 基本评分高达 9.8,被 Wiz 称为 #IngressNightmare。攻击者可利用这些漏洞,在未经授权访问 K8s 集群的情况下,便可获取所有命名空间中的存储信息,从而接管 K8s 集群。

CVSS v3.1(Common Vulnerability Scoring System version 3.1,通用漏洞评分系统3.1版)是用于评估计算机系统安全漏洞严重性的行业标准框架,由国际组织 FIRST(事件响应和安全团队论坛)维护。最高分 10 分,分数越高表示漏洞越严重。

漏洞影响范围与原理

IngressNightmare 的核心问题在于影响了 Kubernetes Ingress Nginx Controller 的准入控制器组件,据评估,约有 43% 的云环境可能受到这些漏洞的影响。

该漏洞利用了 Kubernetes Pod 中部署的准入控制器无需认证即可通过网络访问的特性。具体来说,攻击者可以通过直接向准入控制器发送恶意 Ingress 对象(即 AdmissionReview 请求),远程注入任意的 Nginx 配置,从而在 Ingress Nginx Controller 的 Pod 上执行代码。

Wiz 解释道:“准入控制器的高权限和无限制的网络访问性创造了一个关键的提权路径。利用此漏洞,攻击者可以执行任意代码并访问跨命名空间的所有集群机密信息,最终可能导致整个集群被接管。”

漏洞详情

以下是这些漏洞的具体信息:

  • CVE-2025-24514– auth-url 注解注入
  • CVE-2025-1097– auth-tls-match-cn 注解注入
  • CVE-2025-1098– mirror UID 注入
  • CVE-2025-1974– Nginx 配置代码执行

在实验性攻击场景中,威胁行为者可以通过利用 Nginx 的 client-body buffer 功能,将恶意负载以共享库的形式上传到 Pod,然后向准入控制器发送 AdmissionReview 请求。该请求包含上述配置指令注入之一,导致共享库被加载,从而实现远程代码执行。

修复建议与缓解措施

目前这些漏洞已在 Ingress NGINX Controller 的 1.12.1、1.11.5 和 1.10.7 版本中得到修复。建议用户尽快更新到最新版本,并确保准入 Webhook 端点不会对外暴露。

Nginx Ingress 频繁爆出安全漏洞的根因:架构设计缺陷

图片

Ingress Nginx 容器架构(图片来自 kubernetes.io)

Ingress Nginx 安全漏洞频发的背后,是由其不安全的架构设计导致的:将控制面 Ingress Controller 组件(Go 程序),和数据面 Nginx 组件放在一个容器内。虽然社区已经将 Nginx 服务隔离为控制器容器内的容器,一定程度较少了一些安全风险,但是无法完全消除!(控制面和数据面依旧在一个大容器内)

控制面扮演了 Admin 的角色,管理很多敏感信息,包括 K8s API Server 通信的认证凭证、Nginx 配置文件中的敏感数据、集群内部服务的访问权限等。数据面和控制面共用容器,就会给攻击者通过数据面获取这些敏感信息提供了可乘之机。

以 CVE-2025-1974 的漏洞为例,其根源在于 Ingress Nginx Controller 的准入控制器(Admission Controller)在处理 AdmissionReview 请求时存在输入验证缺陷 ,具体表现为以下两个关键点:

  • 恶意指令注入:攻击者可通过构造特殊的 AdmissionReview 请求,向 Nginx 配置中注入 ssl_engine 指令。这一漏洞利用了 Nginx 配置生成过程中的逻辑缺陷,允许攻击者绕过安全限制,将恶意指令嵌入配置文件。
  • 动态库加载机制被滥用:结合 Nginx 的 client-body buffer 功能,攻击者可将恶意负载(如共享库)注入控制器的运行时环境。当控制器执行 nginx -t 命令测试配置时,会加载攻击者指定的恶意库,从而实现远程代码执行(RCE)。

此外,漏洞的严重性还源于准入控制器的高权限与网络暴露:

  • 准入控制器通常拥有集群内的高权限,且若其网络暴露,攻击者可直接利用该漏洞在集群内横向移动,访问所有命名空间的密钥或执行任意代码。
  • 该漏洞无需身份验证即可被利用,进一步降低了攻击门槛。

综上,此漏洞是配置验证缺陷与动态库加载机制缺陷的组合,最终允许攻击者通过注入恶意指令和库完全接管集群。

架构设计缺陷带来安全问题,还带来稳定性问题

运维复杂度高

由于 Nginx Ingress 承担了集群的大量入口流量,稳定性要求很高,通常情况下,我们会通过一系列复杂的配置和运维动作进行保障,例如: 【2】

  • 将其 Pod 独立调度来保证稳定性,比如在节点上设置污点,并在 Ingress Controller 的 Pod 中设置污点容忍让其独占节点资源;
  • 为增强 Ingress 网关可靠性,需要结合业务实际压力设置 Ingress 的副本数和资源分配;
  • 出于网关高峰期弹性考虑,还需要结合 HPA 以支持网关 Pod 水平扩容;
  • Nginx Ingress 实际是由负载均衡器提供的对外访问能力,还需要结合业务考虑负载均衡带宽是否满足高峰期需求。

控制面和数据面进行资源抢占导致的稳定性问题

由于 Nginx 反向代理网关是部署在 K8s 集群中的,网关的性能直接受 Pod 资源分配和宿主机性能影响。且如果 Nginx Ingress Controller Pod 所在的节点存在其他业务 Pod,当容器 CPU 负载较高时,会出现资源抢占问题,从而引发稳定性风险。

K8s 为 Pod 提供了 livenessProbe 和 readinessProbe 的存活检查和健康检查机制,官方 Nginx Ingress Controller 的 Deployment 部署模版中也使用了该机制进行网关健康检查。

其健康检查和存活检查使用的是由控制面 Manager 监听的 10254 端口提供的 /healthz 健康检查入口,而 Nginx Ingress 数据面和控制面在同一个容器中,在业务高峰期网关负载较高时,很有可能导致控制面的健康检查接口响应超时。根据 livenessProbe 机制,会引发 Nginx Ingress 网关不断重启导致网关不稳定,流量有损。

此外,控制面 Manager 还负责采集 Prometheus 监控指标,在业务高峰期控制面还可能抢占不到足够的 CPU,出现 OOM,导致容器被 Kill 的情况。

以上两个 issue 虽然已经在社区被 close,但是控制面和数据面未分开导致的资源抢占问题,防不胜防。

Nginx 配置更新导致长链接掉线

通过 Nginx Ingress 更新 Nginx 网关路由规则直接将域名和路径订正到 nginx.conf 配置文件,需要更新 Nginx 配置并重新加载才能生效。当应用存在长连接,如 websocket 的情况下,reload 操作会导致业务连接在一段时间后出现明显掉线。

图片

自建网关容易忽略的细节

综上可见,Nginx Ingress 网关在 K8s 集群中存在运维难度高、数据面和控制面未分离导致的资源争抢、进程 reload 长连接有损等短板。当我们需要自建 Nginx Controller 时,设想一下,在 K8s 中还需要考虑哪些细节:

  • 不稳定的后端 IP:Pod 的 IP 地址会随应用的重启、迁移、新版本发布频繁的变更。不稳定的后端 IP 让配置难以下手。
  • 频繁更新的配置文件:每次后端应用的变更都需要人工维护 Nginx 配置,当构建多节点的高可用 Nginx 服务时,需要人工保证多节点配置的准确性一致性。
  • 配置持久化:由于 Pod 的不稳定性,当以 Pod 形式部署 Nginx 服务时,每次 Pod 的销毁和新建,在 Pod 中的变更都会丢失,需要持久化保存配置并挂载到多个 Nginx Pod 中。
  • 监控面板对接:需要运维人员自行安装 Nginx 监控模块,并对接到外部监控系统。
  • 访问日志持久化:需要为 Nginx 服务额外挂载持久化数据盘以保存访问日志。

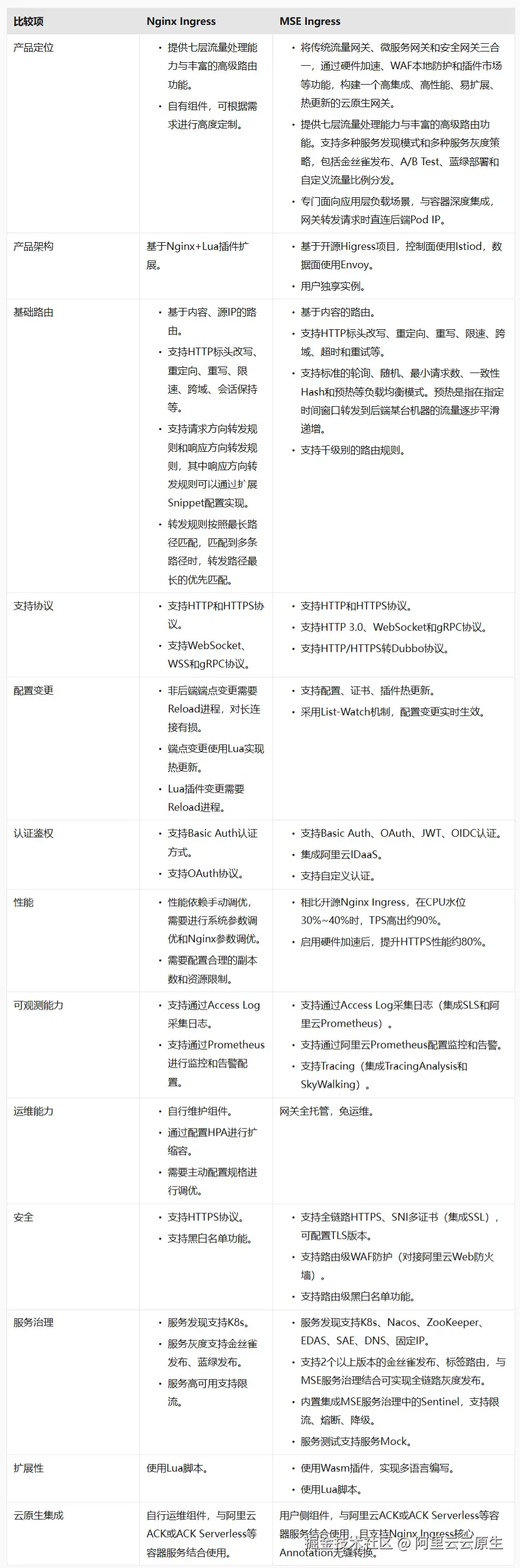
Higress&MSE Ingress:Ingress 的另一种选择

  • Higress:内核基于 Istio 和 Envoy,采用控制面和数据面分离的架构,采用 xDS 配置下发 *【3】 *,路由策略生效基于 RDS/ECDS,reload 时对长连接完全无影响,并通过 WASM 支持插件的热更新。从而有效避免本文提到中提到的 Ingress Nginx 安全和稳定性问题。
  • MSE Ingress:Higress 的商业版,提供公共云服务,在稳定性、性能、云产品间的易用性、可观测性上更有优势。

接下来,我们以 MSE Ingress 为例,将 Nginx Ingress 和 MSE Ingress 做一个全面的比对。

MSE Ingress 由 MSE Ingress Controller 和 MSE 云原生网关构成,其中 MSE 云原生网关采用分离架构。

  • MSE Ingress Controller: 不是网络数据平面,它是管理 MSE 云原生网关实例以及配置的控制平面。即 MSE Ingress Controller 不处理任何业务请求流量,它位于流量旁路,管理着处理业务流量的 MSE 云原生网关实例。

  • MSE 云原生网关: MSE 云原生网关由 MSE Ingress Controller 根据用户配置的 MseIngressConfig 资源创建,包含控制面和数据面。

    • 控制面:监听您已关联的容器服务集群中的 Ingress、IngressClass、Service 等资源,经内部解析之后实时下发给网关数据面。
    • 数据面:数据面是流量治理配置的实施者,按照控制面下发的治理规则处理外部请求,并转发到后端目标服务。

图片

MSE Ingress Controller 负责监听集群中的 MseIngressConfig 资源,协调 MSE 云原生网关实例用于实施Ingress 资源描述的流量管理规则。与 Nginx Ingress Controller 不同,MSE Ingress Controller 是管理 MSE 云原生网关实例以及配置的控制面,MSE Ingress Controller Pod 不直接处理用户请求流量,用户流量的路由和转发由 MSE 云原生网关实例来实现。

图片

【1】#IngressNightmare:

thehackernews.com/2025/03/cri…

【2】《Critical Ingress NGINX Controller Vulnerability Allows RCE Without Authentication》:

mp.weixin.qq.com/s/rXND432Wj…

【3】《Ingress Nginx 接连披露高危安全漏洞,是否有更好的选择?》:

mp.weixin.qq.com/s/WCWVHUo3U…