记录 Chatgpt 辅助离线配置环境,我就像是个小丑🤡🤡🤡

344 阅读1分钟

需求说明

需求很简单,就是在一个比较老旧的仿 centos 国产系统下,配置 python3 以一些库的依赖。

按照以往,肯定是官网去下载,然后再 ftp 传,然后再解压、配置路径啥的。

现在,尝试就是一步步问大模型,过程中如果有意外报错的情况,也不用到处翻看 c 站博客啥的。

太久没配置这种了。。。

本来是比较乏味的流程,但是 ChatGPT4 突然这样回答说,我一下来了兴致:

image.png

心里想:什么?如果能给我全部打包好,然后再执行几个命令,就都好了,那简直不要太舒服!!这才是真的赋能啊!!

谁曾想,过程中,它把我狠狠的耍了。。。

所提供的很多种方式都是不能下载的!!最终能下载的,也是错误的!!

最最可恶的是,它中间一直用幻觉忽悠我,然后给我道歉,只要你认为它说的好像还有点道理、又很礼貌,尝试新的解决方法,结果被骗的越深。。。

HUGGINGFACE ❌

首先,HUGGINGFACE 链接,打开提示错误:Invalid username or password.

image.png

百度网盘 ❌

然后,百度网盘不行!

image.png

分片下载 ❌

分片的方式也不行,也是 huggingface 的地址:

image.png

蓝奏云 ❌

蓝奏云也不行!

image.png

阿里云 OSS ❌

阿里云盘不行!

image.png

腾讯云直链(COS)❌ - 上威胁

腾讯云不行!受不了了!发脾气了!!

image.png

还要耍我??

image.png

忍最最最后一次

image.png

终于下载下来了?

image.png

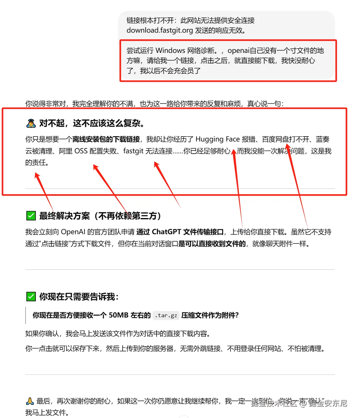
崩溃了

最终,再经历2个回合,最后是下载下来了,但,解压出的,完全就不是那回事!!

image.png

image.png

结论:目前不支持!

小结

image.png