MCP 模型上下文协议

1,555 阅读6分钟

此篇文章不是针对纯小白的,而是针对有使用过LLM应用的人,比如使用过 gpt、deepseek 等

内容来自官网 MCP

编写于 2025-4-5

一、MCP 概述与背景

  • MCP 由 Anthropic 于 2024 年 11 ⽉推出,是⼀种开放协议,旨在标准化⼤语⾔模型(LLMs)应⽤程序与外部数 据源和⼯具之间的交互⽅式。
  • MCP的核⼼在于建⽴⼀个标准化的 通信层,使得LLMs能够在处理⽤户请求或执⾏任务时,通过MCP客户端向MCP服务器发送请求。
  • MCP服务器则负责与相应的外部数据源或⼯具进⾏交互,获取数据并按照MCP协议规范进⾏格式化,最后将格式化后的数据返回给LLM。这⼀机制使LLM能够获取更准确、更相关的信息,从⽽⽣成更⾼质量的回复或执⾏⽤户请求的操作。

二、MCP 技术架构与实现

  • MCP 遵循客户端-服务器架构,由 MCP 主机、MCP 客户端、 MCP 服务器、本地数据源、远程服务 组成

m_2_2.jpg

  • MCP Host (MCP 主机):指希望通过 MCP 访问数据的 AI ⼯具,例如聊天客户端、集成开发环境(IDEs)、Claude Desktop、Cline等
  • MCP Clients (MCP 客户端):是协议客户端,与 MCP 服务器保持⼀对⼀的连接。它们负责处理通信并将服务器的响应呈现给 AI 模型。可以简单理解为主机里的客户端程序,也可以自己实现一个简单的客户端
  • MCP Server (MCP 服务器):通过标准化的协议,实现与MCP Clients的双向交互,提供本地或远程资源的访问能⼒,如数据库查询、API调⽤等。⼀个服务器可以提供多个功能,类似于函数调⽤或⼯具使⽤,LLM 会⾃⾏理解并调⽤所需的能⼒
  • 本地数据源 (Local Data Sources): 计算机本地的⽂件、数据库等资源,MCP Servers可以安全地访问这些本地数据源
  • 远程服务 (Remote Services): 通过互联⽹(如API)访问的外部系统,MCP Servers可以与这些远程服务进 ⾏连接

m_2_1.jpg

  • 通信协议采用 JSON-RPC 2.0,支持两种类型的通讯机制
    • 本地通讯- Stdio(标准输入输出):适用于本地进程间通讯
    • 远程通讯- 基于SSE的HTTP:支持流式传输与远程服务交互,适用于与远程服务的通讯

三、MCP 解决的核心问题

  • 打破数据孤岛:传统⼤模型⽆法直接访问实时数据或本地资源
  • 降低开发成本:在MCP出现之前,每个⼤模型需要为每个⼯具单独开发接⼝
  • 提升安全性与互操作性:MCP内置权限控制和加密机制,⽐直接开放数据库更安全

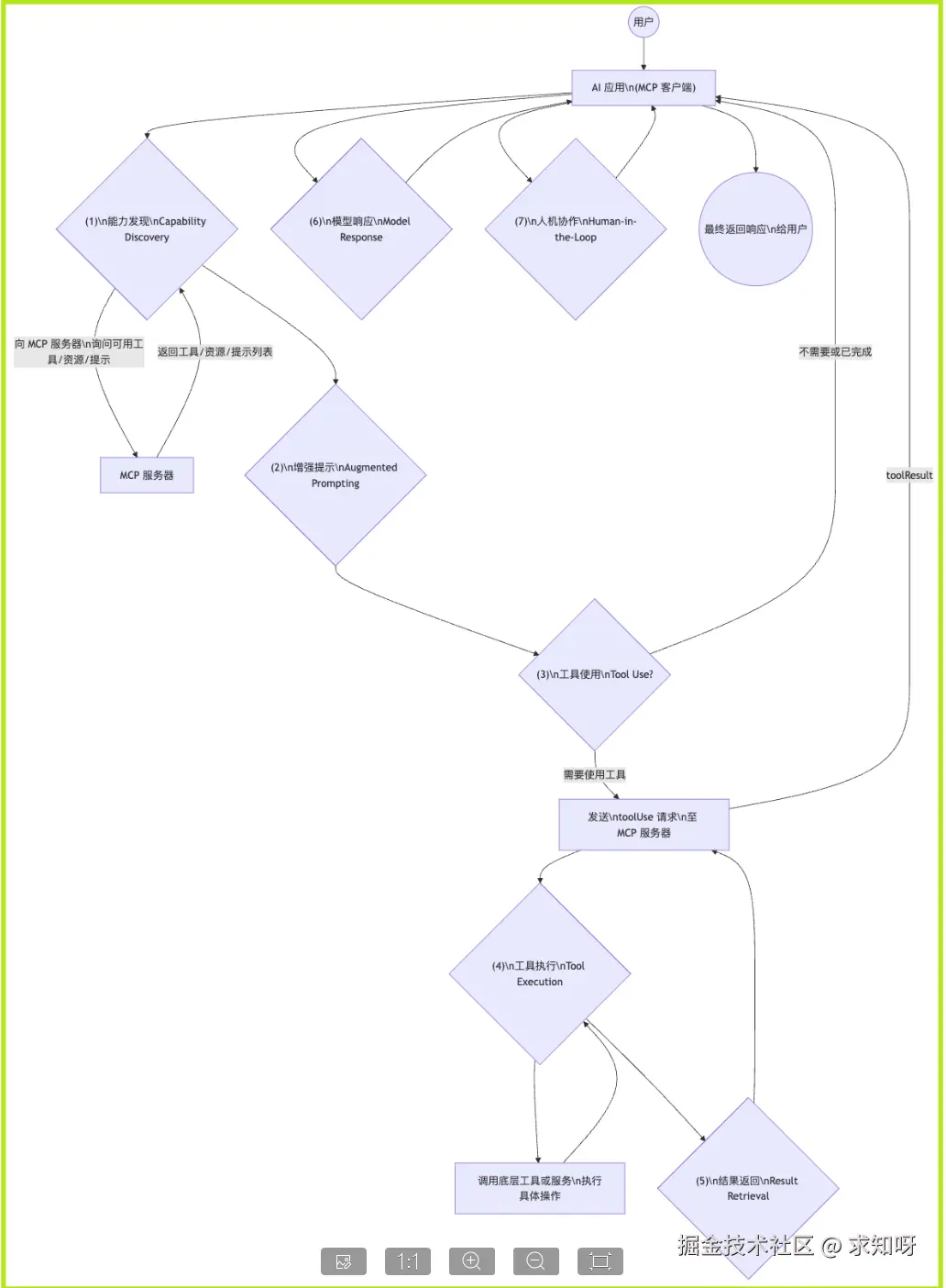
四、MCP 的工作流程

  • 第一步 能力发现:一个 MCP 客户端扩展功能时可以连接多个 MCP 服务器。客户端会像服务器询问其能提供的功能,即工具、资源和提示的列表和描述,这样客户端就知道服务器可以用来做什么
    • 工具 Tools:可以是任何外部服务,如数据库查询、API调⽤、代码分析等可以执行的操作或函数
    • 资源 Resources:可以访问和检索的数据对象,如⽂件、数据库等
    • 提示 Prompts:是预定义的模板,⽤于指导 AI 的交互,确保⼀致性和效率
  • 第二步 增强提示:当⽤户提出需要外部数据或操作的查询时,该查询以及服务器提供的⼯具/资源/提示的描述会被发送给 AI 模型(通过其宿主应⽤,即 MCP 主机)。模型现在“知道”它可以利⽤哪些服务器功能来完成任务。例如,如果⽤户询问“明天的天⽓怎么样?”,发送给模型的提示会包含⼀个描述“天⽓ API ⼯具”的信息,该⼯具由某个 MCP 服务器提供
  • 第三步 工具使用:基于用户的查询和可用工具,AI 模型会决定是否需要使用某个工具来完成任务。如果需要,就会向相应的 MCP 服务器发送一个 toolUse 消息,指定要用的工具及其所需参数
  • 第四步 工具执行:MCP 服务器接收到 toolUse 请求后,会将该请求分发给相应的底层⼯具或服务。例如,如果请求是使⽤“天⽓ API ⼯具”,服务器会调⽤实际的天⽓ API 并获取结果
  • 第五步 结果返回:服务器会将结果以结构化的格式返回给客户端,包含一个 toolResult 消息,其中包含工具的名称、输⼊参数和返回结果
  • 第六步 模型响应:客户端接受到结果后,会将其作为新的提示发送给 AI 模型,以完成任务
  • 第七步 人机协作:MCP 还引入了人机协作的功能,允许用户提供额外的数据并批准某些执行步骤

m_2_3.jpg

五、MCP 服务器开发

  • 引用官网的一个例子 For Server Developers
  • 因为 Claude 注册费劲,这里以 Cursor 作为 MCP 客户端举例
  • 先下载官网的例子代码 完整代码,具体代码功能查看官网,很简单都有介绍

m_2_4.jpg

  • 我是前端,所以以 TS 为例,进入 weather-server-typescript 文件夹,先 npm i 安装依赖,然后 npm run build 打包,打包后的文件在 build 文件夹下

  • 这样一个 MCP 服务器就有了,然后就是在 Cursor 中配置这个服务器

m_2_5.jpg

  • 点击后会有一个 mcp.json 文件,这个文件就是 MCP 服务器的配置文件,配置信息为:
{
  "mcpServers": {
    "weather": {
          "command": "node",
          "args": [
              "/Users/xingyu/Desktop/quickstart-resources-main/weather-server-typescript/build/index.js"
          ]
      }
  }
}
  • weather 服务器名称, command 就是运行的命令,args 是运行命令的参数,这里是运行 build/index.js 文件,这个文件就是打包后的文件

  • 配置完后,关闭文件,就可以看到

m_2_6.jpg

  • 然后在输入框中使用,因为 API 时国外的,需要询问国外地址,使用官网的询问例子
    • What are the active weather alerts in Texas?

m_2_7.jpg

  • 这里就是找到了对应的工具 get_alerts,询问是否使用,点击使用

m_2_8.jpg

六、MCP 客户端开发

  • 仍是上面下载的代码,进入 mcp-client-typescript 文件夹

  • 进入后,需要设置Anthropic API 密钥,注册一个

m_2_9.jpg

  • 然后将复制的值放在根目录的 .env 文件中(删除原来的 .env.example),内容如下:
ANTHROPIC_API_KEY=sk-xxxxxxxxxxxxx
  • 然后 npm i 安装依赖,然后 npm run build 打包,打包后的文件在 build 文件夹下,就可以运行了
// node 后接两参数,客户端打包地址 和 服务器打包地址
node build/index.js <path_to_server_script>

m_2_10.jpg