百度,开始退款了

658 阅读4分钟

大家好,我是小悟。

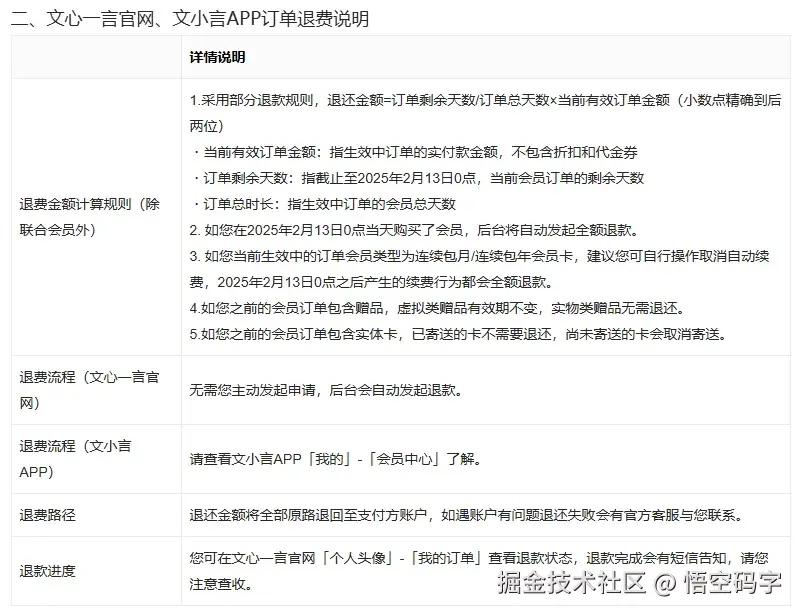
据百度文心一言官网消息,将于2025年4月1日0时起,全面免费。如2025年2月13日0点起还有生效中的会员订单,将尽快处理退费事宜。

在文心一言官网及APP购买的订单无需主动发起退款申请,由后台自动处理,其它渠道购买的会员订单将尽快发布退费说明。

图片

图片

图片

图片

图片

场景一:官网购买用户退款操作说明

适用对象: 在官网购买文心一言会员、网页端会员、青春惠享版会员、联合会员、会员电子卡、会员实体卡的用户。

操作流程:
1.进入订单页面:登录官网后,点击页面左下角【头像】→ 选择【我的订单】→ 进入【会员订单】或【会员卡订单】页面。

2. 查看退款状态:在订单列表中定位需退款的订单,系统将显示当前退款状态:
・若状态为「退款中」:款项将于3-15个工作日原路退回至支付账户(如微信/支付宝/银行卡),无需额外操作。

・若状态为「退款失败」:请点击【重新退款】,按提示更换收款账户后重新提交。

・若状态为「已退款」:款项已路退回至支付账户(如微信/支付宝/银行卡),请前往查看。

3.特殊情况处理
・如多次操作仍失败,请联系客服提供订单号及支付凭证,人工核实处理。

注意事项:
・原路退回需确保支付账户状态正常(如银行卡未注销)。

・更换收款账户仅支持支付宝账户,如需其他方式请联系客服处理。

1.png

2.png

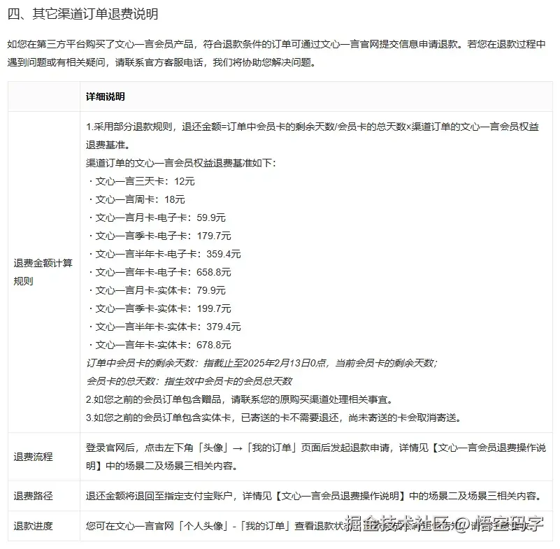
场景二:第三方平台购买会员退款操作说明

适用对象: 在第三方平台,如:淘宝、京东、建行生活APP、中影电影通APP等第三方平台,购买文心一言会员直充7天/月/季/年等会员(输入手机号直接充值会员,非购买激活码)的用户;在腾讯视频、网易云音乐、优酷、百度文库、华为视频、三联生活周刊等平台购买联合会员的用户。

操作流程:
1. 进入退款入口:登录一言官网,点击左下角【头像】→ 选择【我的订单】→ 进入【会员订单】或【会员卡订单】页面。

2. 发起退款申请:在订单列表中找到订单状态为「待退款」的订单,点击【发起退款】→ 填写支付宝账户信息→ 提交申请。

3. 等待退款到账: 审核通过后,退款将于3-15个工作日退回至指定支付宝账户。

注意事项:
・退款前请与原购买渠道确认退款规则,避免重复操作。

・当前仅支持支付宝收款,如需其他方式请联系客服处理。

3.png

场景三:代理商渠道购买会员卡退款操作说明

适用对象: 在渠道代理,如:淘宝、京东等其它第三方平台购买激活码(含已激活/未激活卡密)的用户。

操作流程:
情况A:已激活会员卡退款
1. 进入代理商订单页面:登录官网后,点击点击左下角【头像】→【我的订单】→ 进入【代理商会员卡订单】页面。

2. 提交退款申请:选择订单状态为「待退款」的订单,点击【发起退款】→ 填写支付宝账户信息→ 提交申请。

4.png

情况B:未激活会员卡退款
1. 导入卡密: 在【代理商会员卡订单】页面,点击【导入未激活会员卡】→ 输入激活码完成绑定。

2. 提交退款申请:绑定成功后,返回订单列表选择该卡密订单→ 点击【发起退款】→ 填写支付宝账户信息→ 提交申请。

注意事项:
・退款前可联系原代理商确认是否符合退款条件。

・若卡密已使用或过期等情况无法绑定,请联系客服处理。

5.png

6.png

您的一键三连,是我更新的最大动力,谢谢

山水有相逢,来日皆可期,谢谢阅读,我们再会

我手中的金箍棒,上能通天,下能探海