AI图像分析:解锁医学、药学、环境学SCI研究的“隐藏代码”

203 阅读6分钟

深夜实验室的电脑前,你正对着电镜图/荧光成像图/基因数据皱起眉头——那些模糊的细胞结构、散落的纳米颗粒、庞大的基因数据、错综的环境污染物分布,这些科研图像背后究竟藏着怎样的科学真相?

当传统分析方法遭遇瓶颈时,AI图像分析技术正在为科研工作者打开一扇新世界的大门。或许,你与Nature子刊的距离,只差一位24小时在线的AI图像分析师。本文将从三大领域(医学、药学、环境学)切入,借助ChatGPT、豆包、Deep Seek、行学AI (xingxue-ai.com)工具,揭秘如何用AI解码科研图像中的隐藏规律,并提供可直接移植SCI论文的专业表述模板。

在医学研究领域,我们以胰腺囊肿的基因组学分析与临床管理创新研究为例:

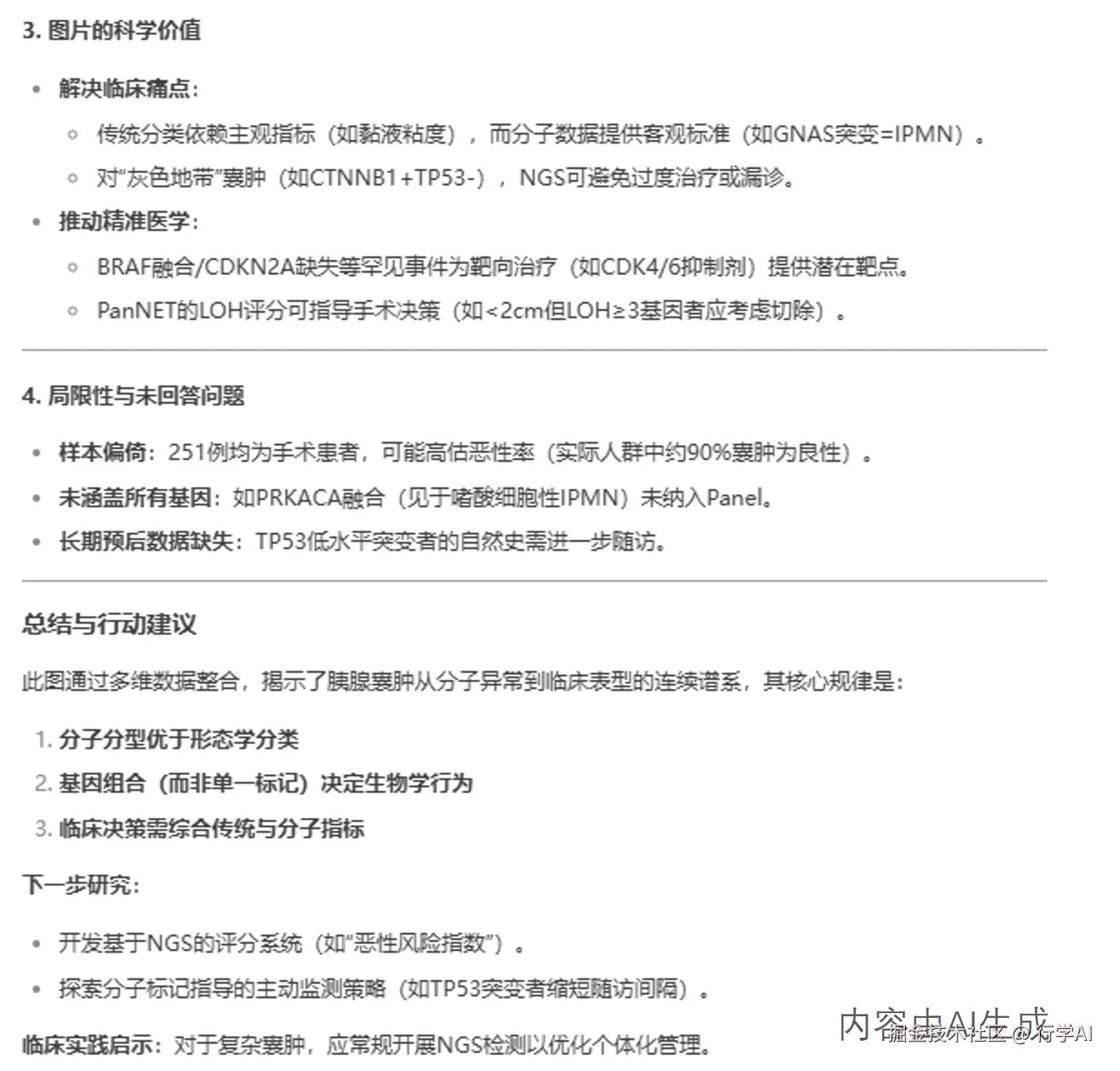
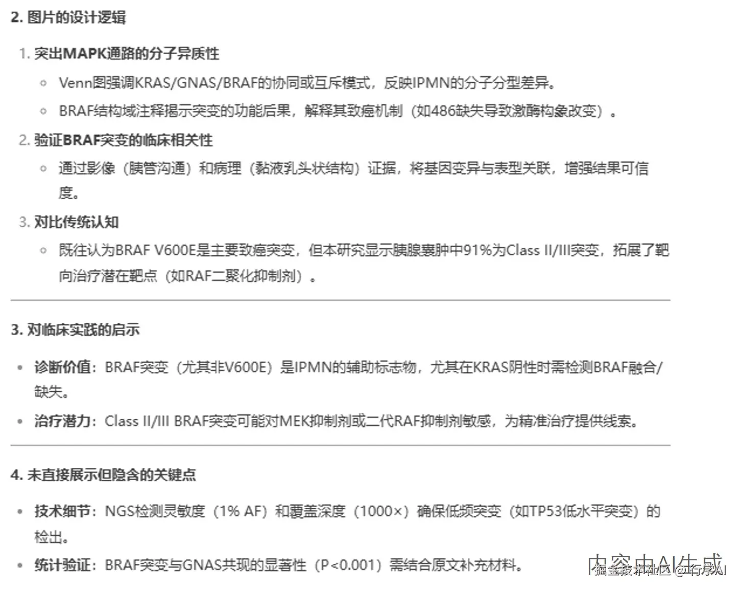
步骤 1 :在 AI 系统界面输入指令 Prompt :“这是前瞻性 PancreaSeq 检测确定的 KRAS GNAS BRAF NRAS HRAS 突变的研究。请以教授的口吻详细分析一下出现这个图片的原因。 “AI工具会对胰腺囊肿中MAPK通路基因突变进行可视化分析。

我们可以使用“A、B、C…”具有顺序的编号来标注图片,增强AI工具分析内容的可读性。除了对每一张图片进行原理的具体解读和内容的展开描述,AI工具还会给我们分析图片中的设计逻辑(突出MAPK通路的分子异质性、验证BRAF突变的临床相关性、对比传统认知)和对临床实验的启示(诊断价值、治疗潜力),便于我们更好地打开思路。还会查漏补缺,对未直接展示但隐含的关键点(技术细节:NGS检测灵敏度和覆盖深度确保低频突变(如TP53低水平突变)的检出;统计验证:BRAF突变与GNAS共现的显著性需结合原文补充材料)进行探索。

HE染色1.jpg

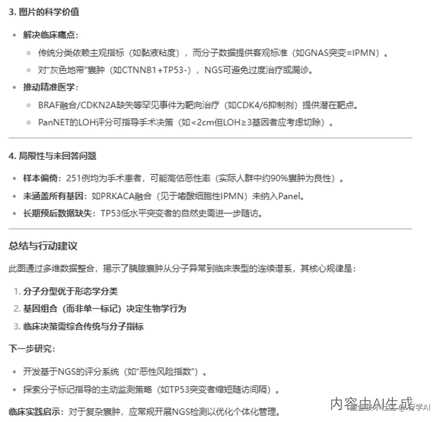
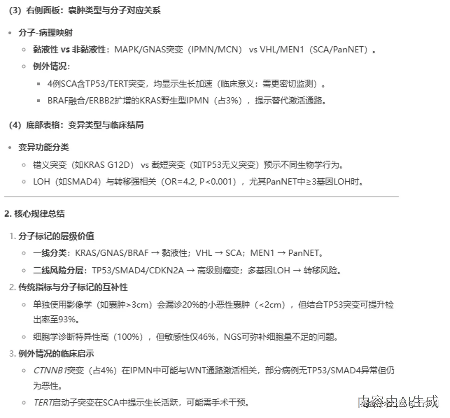
HE染色2.jpg 步骤2:在AI系统界面输入指令 Prompt:“这张图片总结了251例具有诊断性外科病理学的胰腺囊肿患者的临床表现、成像结果、病理学特征、术前PancreaSeq检测和术后PancreaSeq/Oncomine结果。请以教授的口吻详细分析一下出现这个图片的原因和存在的规律。” AI工具会对含有大数据量的基因组图展开讲解。

AI工具会将基因组图进行分模块(左侧面板:囊肿类型与临床/影像特征,中间面板:基因突变谱,右侧面板:囊肿类型与分子对应关系,底部表格:变异类型与临床结局)讲解,并对存在的核心规律(分子标记的层级价值、传统指标与分子标记的互补性、例外情况的临床启示)进行总结。

测序1.jpg

测序2.jpg

测序3.jpg 进一步,总结它的科学价值和目前还存在的局限性,有利于我们得到临床启示,并合理地规划下一步计划(开发基于NGS的评分系统(如“恶性风险指数”),探索分子标记指导的主动监测策略(如TP53突变者缩短随访间隔))。

在药学研究领域,我们以DNA纳米球在耐药菌株中的生物成像与癌症治疗研究为例:

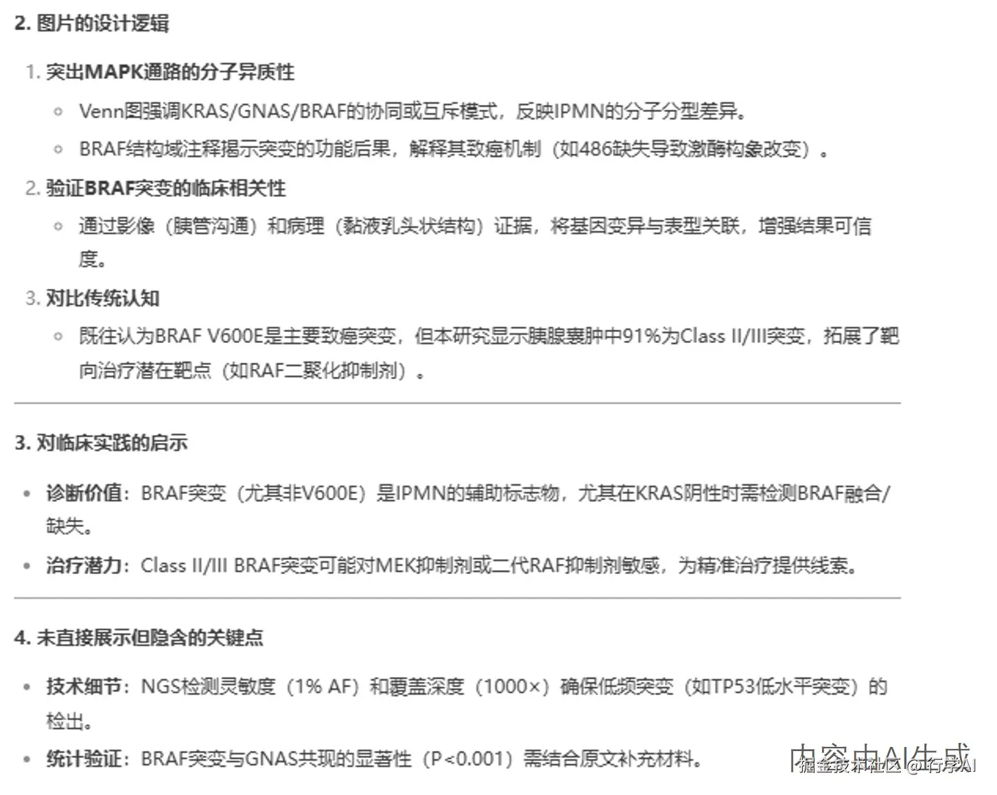
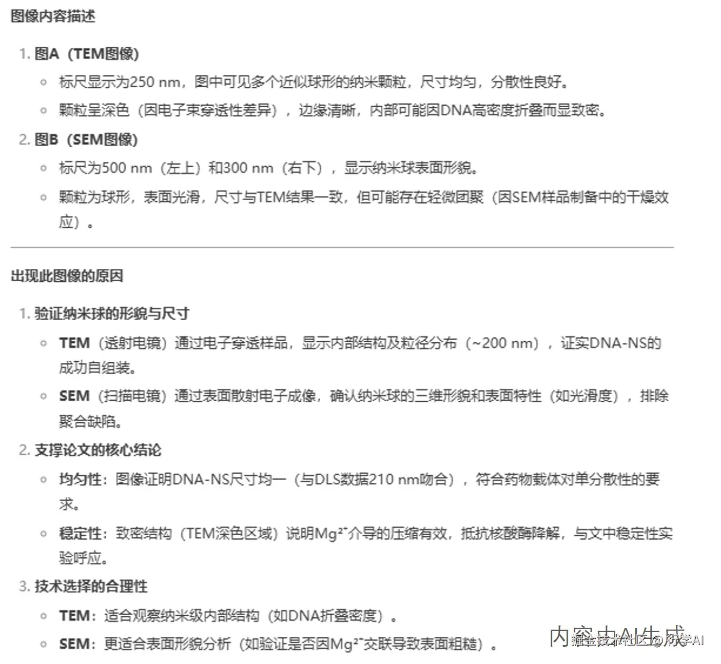
步骤3:在AI系统界面输入指令 Prompt:“这是DNA纳米球的TEM图像和DNA纳米球的SEM图像,分析一下出现这个图片的原因。“ AI工具会对电镜图进行详细描述和原因分析。

通过对电镜图像进行分析,摘取出可以用于支撑论文的可行性依据(均匀性:图像证明DNA-NS尺寸均一,符合药物载体对单分散性的要求。稳定性:致密结构(TEM深色区域)说明Mg²⁺介导的压缩有效,抵抗核酸酶降解,与文中稳定性实验呼应),并分析使用该技术进行材料表征的合理性。

TEM1.jpg

TEM2.jpg 步骤4:在AI系统界面输入指令 Prompt:“这是单独使用DOX和联合纳米球使用DOX的细胞荧光成像图,细胞分别是MCF-7细胞MCF-7/ADR细胞,其中,Cy5信号显示为黄色,DOX信号显示为红色,细胞核显示为蓝色。请以教授的口吻详细分析一下出现这个图片的原因。” AI工具会对细胞的荧光成像图进行内容描述、组别分析、机制阐述及其问题讨论。

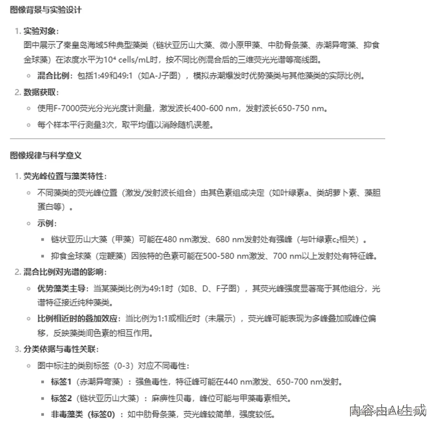
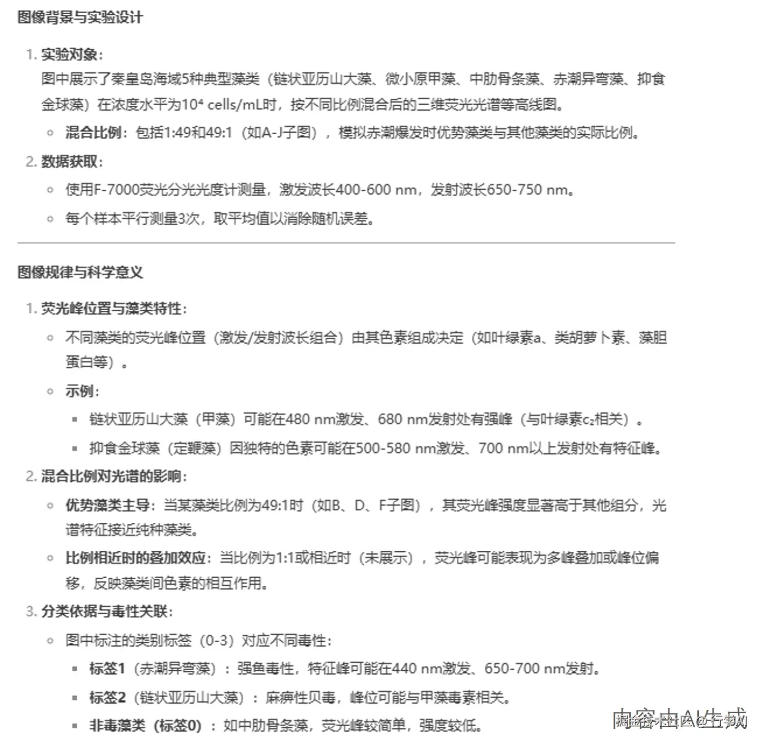
在环境学领域,我们以用三维荧光光谱的秦皇岛典型有毒混合赤潮藻类检测方法研究为例:

细胞1.jpg

细胞2.jpg 步骤5:在AI系统界面输入指令 Prompt:“这显示了在10000个细胞/mL浓度水平下不同混合比例的混合藻的三维荧光等高线图。请以教授的口吻详细分析一下出现这个图片的原因和含有的规律。“ 通过AI工具对常用于环境污染物表征的三维荧光光谱进行详细描述和原因分析。

AI工具揭示了该三维荧光光谱的图像背景和实验设计,为我们提供了专业的格式和语句描述,可以很好地替代我们常用的大白话。并且,进一步揭示图像的规律(混合藻类的光谱特征受优势藻类比例支配;毒性藻类具有可区分的荧光“指纹”;多波长组合分析是解决光谱重叠问题的关键)和它的科学意义。

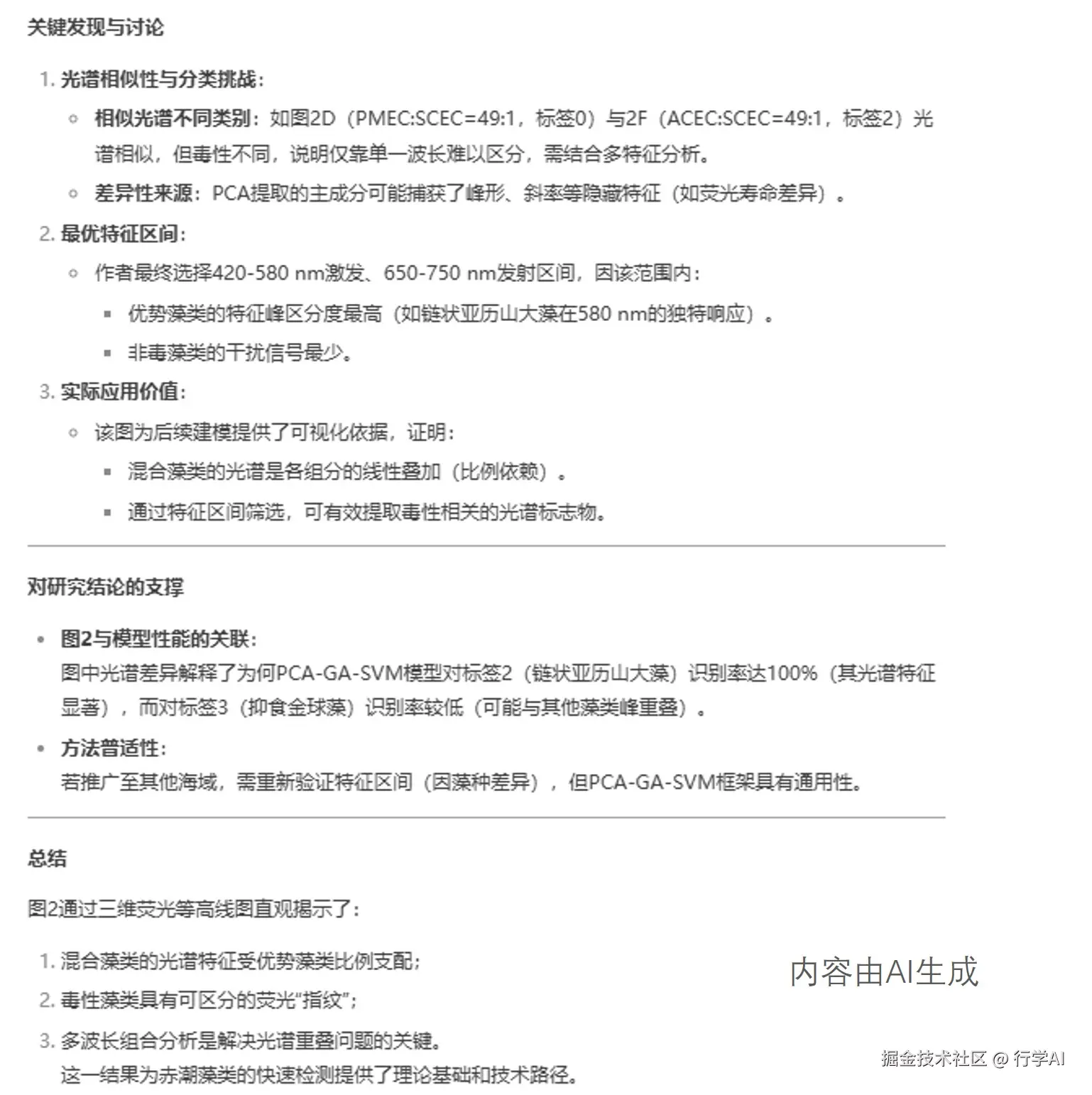
三维度1.jpg

三维度2.jpg 此外,进行关键发现和讨论,便于我们更好地进行后续实验方案的设计(为建模提供了可视化依据,一是证明混合藻类的光谱是各组分的线性叠加(比例依赖),二是通过特征区间筛选,可有效提取毒性相关的光谱标志物),进行原理的阐述、影响因素分析,为后续总结研究课题的创新点提供有力的依据。

当图像遇见机器学习,当数据搭载神经网络,科研范式正在发生革命性转变。与其在像素迷宫中独自摸索,不如让AI成为你的24小时科研伙伴。

相信通过借助以上方法,在屏幕前为如何进行具体而专业的图像分析而苦恼的你,一定文思泉涌、妙笔生花!快来评论区留下你的心得体会吧~