02Tomcat 线程模型详解&性能调优

204 阅读15分钟

一、Tomcat I/O模型详解

1.1 I/O模型详解

1.1.1 内核空间和用户空间

思考:物理内存是有限的(比如16G内存),怎么把有限的内存分配给不同的进程?

Linux 给每个进程虚拟出一块很大的地址空间,比如 32 位机器上进程的虚拟内存地址空间是 4GB,从 0x00000000 到 0xFFFFFFFF。但这 4GB 并不是真实的物理内存,而是进程访问到了某个虚拟地址,如果这个地址还没有对应的物理内存页,就会产生缺页中断,分配物理内存,MMU(内存管理单元)会将虚拟地址与物理内存页的映射关系保存在页表中,再次访问这个虚拟地址,就能找到相应的物理内存页。每个进程的这 4GB 虚拟地址空间分布如下图所示:

image.png

用户空间从低到高依次是代码区、数据区、堆、共享库与 mmap 内存映射区、栈、环境变量。其中堆向高地址增长,栈向低地址增长。

用户空间上还有一个共享库和 mmap 映射区,Linux 提供了内存映射函数 mmap, 它可将文件内容映射到这个内存区域,用户通过读写这段内存,从而实现对文件的读取和修改,无需通过 read/write 系统调用来读写文件,省去了用户空间和内核空间之间的数据拷贝,Java 的 MappedByteBuffer 就是通过它来实现的;用户程序用到的系统共享库也是通过 mmap 映射到了这个区域。

task_struct结构体本身是分配在内核空间,它的vm_struct成员变量保存了各内存区域的起始和终止地址,此外task_struct中还保存了进程的其他信息,比如进程号、打开的文件、创建的 Socket 以及 CPU 运行上下文

进程的虚拟地址空间总体分为用户空间和内核空间,低地址上的 3GB 属于用户空间,高地址的 1GB 是内核空间,这是基于安全上的考虑,用户程序只能访问用户空间,内核程序可以访问整个进程空间,并且只有内核可以直接访问各种硬件资源,比如磁盘和网卡。

那用户程序需要访问这些硬件资源该怎么办呢?答案是通过系统调用,系统调用可以理解为内核实现的函数,比如应用程序要通过网卡接收数据,会调用 Socket 的 read 函数:

ssize_t read(int fd,void *buf,size_t nbyte)

CPU 在执行系统调用的过程中会从用户态切换到内核态,CPU 在用户态下执行用户程序,使用的是用户空间的栈,访问用户空间的内存;当 CPU 切换到内核态后,执行内核代码,使用的是内核空间上的栈。

在 Linux 中,线程是一个轻量级的进程,轻量级说的是线程只是一个 CPU 调度单元,因此线程有自己的task_struct结构体和运行栈区,但是线程的其他资源都是跟父进程共用的,比如虚拟地址空间、打开的文件和 Socket 等。

1.1.2 阻塞与唤醒

思考:当用户线程发起一个阻塞式的 read 调用,数据未就绪时,线程就会阻塞,那阻塞具体是如何实现的呢?

Linux 内核将线程当作一个进程进行 CPU 调度,内核维护了一个可运行的进程队列,所有处于TASK_RUNNING状态的进程都会被放入运行队列中,本质是用双向链表将task_struct链接起来,排队使用 CPU 时间片,时间片用完重新调度 CPU。所谓调度就是在可运行进程列表中选择一个进程,再从 CPU 列表中选择一个可用的 CPU,将进程的上下文恢复到这个 CPU 的寄存器中,然后执行进程上下文指定的下一条指令。

image.png

而阻塞的本质就是将进程的task_struct移出运行队列,添加到等待队列,并且将进程的状态的置为TASK_UNINTERRUPTIBLE或者TASK_INTERRUPTIBLE,重新触发一次 CPU 调度让出 CPU。

思考:线程是如何唤醒的呢?

线程在加入到等待队列的同时向内核注册了一个回调函数,告诉内核我在等待这个 Socket 上的数据,如果数据到了就唤醒我。这样当网卡接收到数据时,产生硬件中断,内核再通过调用回调函数唤醒进程。唤醒的过程就是将进程的task_struct从等待队列移到运行队列,并且将task_struct的状态置为TASK_RUNNING,这样进程就有机会重新获得 CPU 时间片。

这个过程中,内核还会将数据从内核空间拷贝到用户空间的堆上。

image.png

当 read 系统调用返回时,CPU 又从内核态切换到用户态,继续执行 read 调用的下一行代码,并且能从用户空间上的 Buffer 读到数据了。

1.1.3 Socket Read 系统调用的过程

以Linux操作系统为例,一次socket read 系统调用的过程:

  • 首先 CPU 在用户态执行应用程序的代码,访问进程虚拟地址空间的用户空间;
  • read 系统调用时 CPU 从用户态切换到内核态,执行内核代码,内核检测到 Socket 上的数据未就绪时,将进程的task_struct结构体从运行队列中移到等待队列,并触发一次 CPU 调度,这时进程会让出 CPU;
  • 当网卡数据到达时,内核将数据从内核空间拷贝到用户空间的 Buffer,接着将进程的task_struct结构体重新移到运行队列,这样进程就有机会重新获得 CPU 时间片,系统调用返回,CPU 又从内核态切换到用户态,访问用户空间的数据。

总结

当用户线程发起 I/O 调用后,网络数据读取操作会经历两个步骤:

  • 用户线程等待内核将数据从网卡拷贝到内核空间。(数据准备阶段)
  • 内核将数据从内核空间拷贝到用户空间(应用进程的缓冲区)。

各种 I/O 模型的区别就是:它们实现这两个步骤的方式是不一样的。

image.png

1.1.4 Unix(linux)下5种I/O模型

I/O 模型是为了解决内存和外部设备速度差异的问题。我们平时说的阻塞或非阻塞是指应用程序在发起 I/O 操作时,是立即返回还是等待。而同步和异步,是指应用程序在与内核通信时,数据从内核空间到应用空间的拷贝,是由内核主动发起还是由应用程序来触发。

Linux 系统下的 I/O 模型有 5 种:

  • 同步阻塞I/O(bloking I/O)
  • 同步非阻塞I/O(non-blocking I/O)
  • I/O多路复用(multiplexing I/O)
  • 信号驱动式I/O(signal-driven I/O)
  • 异步I/O(asynchronous I/O)

其中信号驱动式IO在实际中并不常用

image.png

image.png

image.png

Tomcat的 I/O 模型

Tomcat 支持的多种 I/O 模型和应用层协议。Tomcat 支持的 I/O 模型有:

IO模型描述
BIO (JIoEndpoint)同步阻塞式IO,即Tomcat使用传统的java.io进行操作。该模式下每个请求都会创建一个线程,对性能开销大,不适合高并发场景。优点是稳定,适合连接数目小且固定架构。
NIO(NioEndpoint)同步非阻塞式IO,jdk1.4 之后实现的新IO。该模式基于多路复用选择器监测连接状态再同步通知线程处理,从而达到非阻塞的目的。比传统BIO能更好的支持并发性能。Tomcat 8.0之后默认采用该模式。NIO方式适用于连接数目多且连接比较短(轻操作) 的架构, 比如聊天服务器, 弹幕系统, 服务器间通讯,编程比较复杂
AIO (Nio2Endpoint)异步非阻塞式IO,jdk1.7后之支持 。与nio不同在于不需要多路复用选择器,而是请求处理线程执行完成进行回调通知,继续执行后续操作。Tomcat 8之后支持。一般适用于连接数较多且连接时间较长的应用
APR(AprEndpoint)全称是 Apache Portable Runtime/Apache可移植运行库),是Apache HTTP服务器的支持库。AprEndpoint 是通过 JNI 调用 APR 本地库而实现非阻塞 I/O 的。使用需要编译安装APR 库

注意: Linux 内核没有很完善地支持异步 I/O 模型,因此 JVM 并没有采用原生的 Linux 异步 I/O,而是在应用层面通过 epoll 模拟了异步 I/O 模型。因此在 Linux 平台上,Java NIO 和 Java NIO.2 底层都是通过 epoll 来实现的,但是 Java NIO 更加简单高效。

1.2 Tomcat I/O 模型的选择

I/O 调优实际上是连接器类型的选择,一般情况下默认都是 NIO,在绝大多数情况下都是够用的,除非你的 Web 应用用到了 TLS 加密传输,而且对性能要求极高,这个时候可以考虑 APR,因为 APR 通过 OpenSSL 来处理 TLS 握手和加密 / 解密。OpenSSL 本身用 C 语言实现,它还对 TLS 通信做了优化,所以性能比 Java 要高。如果你的 Tomcat 跑在 Windows 平台上,并且 HTTP 请求的数据量比较大,可以考虑 NIO.2,这是因为 Windows 从操作系统层面实现了真正意义上的异步 I/O,如果传输的数据量比较大,异步 I/O 的效果就能显现出来。

指定IO模型只需修改protocol配置

<!-- 修改protocol属性, 使用NIO2 --> 
<Connector port="8080" protocol="org.apache.coyote.http11.Http11Nio2Protocol" connectionTimeout="20000" redirectPort="8443" />

1.3 NioEndpoint

思考:Tomcat是如何实现非阻塞I/O的?

在 Tomcat 中,EndPoint 组件的主要工作就是处理 I/O,而 NioEndpoint 利用 Java NIO API 实现了多路复用 I/O 模型。Tomcat的NioEndpoint 是基于主从Reactor多线程模型设计的

1.3.1 NioEndpoint的设计思路

image.png

  • LimitLatch 是连接控制器,它负责控制最大连接数,NIO 模式下默认是 10000(tomcat9中8192),当连接数到达最大时阻塞线程,直到后续组件处理完一个连接后将连接数减 1。注意到达最大连接数后操作系统底层还是会接收客户端连接,但用户层已经不再接收。
  • Acceptor 跑在一个单独的线程里,它在一个死循环里调用 accept 方法来接收新连接,一旦有新的连接请求到来,accept 方法返回一个 Channel 对象,接着把 Channel 对象交给 Poller 去处理。
#NioEndpoint#initServerSocket

serverSock = ServerSocketChannel.open();
//第2个参数表示操作系统的等待队列长度,默认100
//当应用层面的连接数到达最大值时,操作系统可以继续接收的最大连接数
serverSock.bind(addr, getAcceptCount());
//ServerSocketChannel 被设置成阻塞模式
serverSock.configureBlocking(true);

ServerSocketChannel 通过 accept() 接受新的连接,accept() 方法返回获得 SocketChannel 对象,然后将 SocketChannel 对象封装在一个 PollerEvent 对象中,并将 PollerEvent 对象压入 Poller 的 SynchronizedQueue 里,这是个典型的生产者 - 消费者模式,Acceptor 与 Poller 线程之间通过 SynchronizedQueue 通信。

  • Poller 的本质是一个 Selector,也跑在单独线程里。Poller 在内部维护一个 Channel 数组,它在一个死循环里不断检测 Channel 的数据就绪状态,一旦有 Channel 可读,就生成一个 SocketProcessor 任务对象扔给 Executor 去处理。

image.png

  • Executor 就是线程池,负责运行 SocketProcessor 任务类,SocketProcessor 的 run 方法会调用 Http11Processor 来读取和解析请求数据。Http11Processor 是应用层协议的封装,它会调用容器获得响应,再把响应通过 Channel 写出。

1.3.2 设计精髓:Tomcat线程池扩展

思考:Tomcat是如何扩展java线程池的?

Tomcat线程池默认实现StandardThreadExecutor。Tomcat 线程池和 Java 原生线程池的区别:

  • 自定义了拒绝策略,Tomcat 在线程总数达到最大数时,不是立即执行拒绝策略,而是再尝试向任务队列添加任务,添加失败后再执行拒绝策略。
  • TaskQueue 重写了 LinkedBlockingQueue 的 offer 方法。只有当前线程数大于核心线程数、小于最大线程数,并且已提交的任务个数大于当前线程数时,也就是说线程不够用了,但是线程数又没达到极限,才会去创建新的线程。目的:在任务队列的长度无限制的情况下,让线程池有机会创建新的线程。

1.3.3 设计精髓:NIO中涉及的对象池技术

Java 对象,特别是一个比较大、比较复杂的 Java 对象,它们的创建、初始化和 GC 都需要耗费 CPU 和内存资源,为了减少这些开销,Tomcat 使用了对象池技术。对象池技术可以减少频繁创建和销毁对象带来的成本,实现对象的缓存和复用,是典型的以空间换时间的设计思路。

思考: PollerEvent为什么采用SynchronizedStack缓存?

/** * Cache for poller events */ private SynchronizedStack<PollerEvent> eventCache;

SynchronizedStack 内部维护了一个对象数组,并且用数组来实现栈的接口:push 和 pop 方法,这两个方法分别用来归还对象和获取对象。SynchronizedStack 用数组而不是链表来维护对象,可以减少结点维护的内存开销,并且它本身只支持扩容不支持缩容,也就是说数组对象在使用过程中不会被重新赋值,也就不会被 GC。这样设计的目的是用最低的内存和 GC 的代价来实现无界容器,同时 Tomcat 的最大同时请求数是有限制的,因此不需要担心对象的数量会无限膨胀。

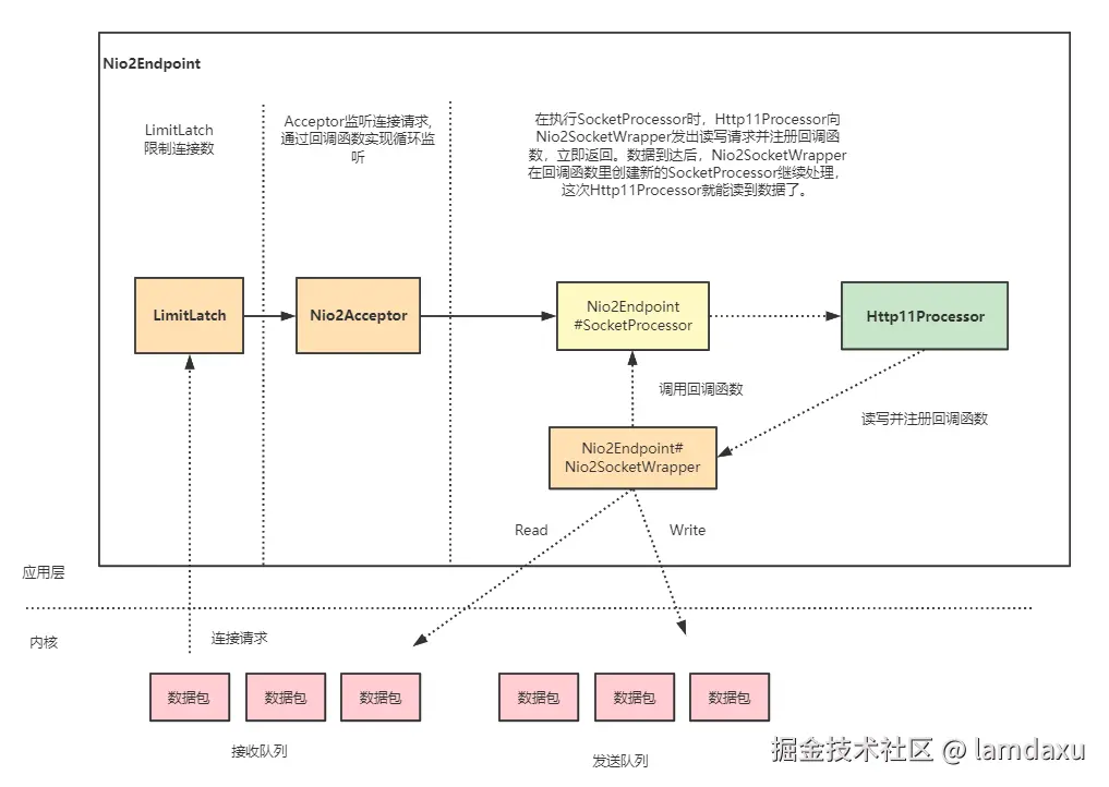
1.4 Nio2Endpoint

NIO 和 NIO.2 最大的区别是,一个是同步一个是异步。异步最大的特点是,应用程序不需要自己去触发数据从内核空间到用户空间的拷贝。

思考:Tomcat如何实现异步I/O的?

image.png

Nio2Endpoint 中没有 Poller 组件,也就是没有 Selector。在异步 I/O 模式下,Selector 的工作交给内核来做了。

二、Tomcat调优

Tomcat9参数配置:tomcat.apache.org/tomcat-9.0-…

2.1 Tomcat 的关键指标

Tomcat 的关键指标有吞吐量、响应时间、错误数、线程池、CPU 以及 JVM 内存。前三个指标是我们最关心的业务指标,Tomcat 作为服务器,就是要能够又快有好地处理请求,因此吞吐量要大、响应时间要短,并且错误数要少。后面三个指标是跟系统资源有关的,当某个资源出现瓶颈就会影响前面的业务指标,比如线程池中的线程数量不足会影响吞吐量和响应时间;但是线程数太多会耗费大量 CPU,也会影响吞吐量;当内存不足时会触发频繁地 GC,耗费 CPU,最后也会反映到业务指标上来。

2.1.1 通过 JConsole 监控 Tomcat

image.png

连接远程tomcat

linux上,在tomcat安装目录的bin下,新建setenv.sh,重启tomcat

export JAVA_OPTS="-Dcom.sun.management.jmxremote -Dcom.sun.management.jmxremote.port=9999 -Dcom.sun.management.jmxremote.authenticate=false -Dcom.sun.management.jmxremote.ssl=false"

image.png

命令行查看 Tomcat 指标

#通过 ps 命令找到 Tomcat 进程,拿到进程 ID
ps -ef|grep tomcat
#查看进程状态的大致信息
cat/proc/<pid>/status
#监控进程的 CPU 和内存资源使用情况
top -p pid
# 查看 Tomcat 的网络连接,比如 Tomcat 在 8080 端口上监听连接请求
netstat -na|grep 8080

2.2 线程池的并发调优

线程池调优指的是给 Tomcat 的线程池设置合适的参数,使得 Tomcat 能够又快又好地处理请求。

image.png

sever.xml中配置线程池

<!--
namePrefix: 线程前缀
maxThreads: 最大线程数,默认设置 200,一般建议在 500 ~ 800,根据硬件设施和业务来判断
minSpareThreads: 核心线程数,默认设置 25
prestartminSpareThreads: 在 Tomcat 初始化的时候就初始化核心线程
maxQueueSize: 最大的等待队列数,超过则拒绝请求 ,默认 Integer.MAX_VALUE
maxIdleTime: 线程空闲时间,超过该时间,线程会被销毁,单位毫秒
className: 线程实现类,默认org.apache.catalina.core.StandardThreadExecutor

<Executor name="tomcatThreadPool" namePrefix="catalina-exec-Fox"
          prestartminSpareThreads="true"
          maxThreads="500" minSpareThreads="8"  maxIdleTime="10000"/>
          
<Connector port="8080" protocol="HTTP/1.1"  executor="tomcatThreadPool"
           connectionTimeout="20000"
           redirectPort="8443" URIEncoding="UTF-8"/>

这里面最核心的就是如何确定 maxThreads 的值,如果这个参数设置小了,Tomcat 会发生线程饥饿,并且请求的处理会在队列中排队等待,导致响应时间变长;如果 maxThreads 参数值过大,同样也会有问题,因为服务器的 CPU 的核数有限,线程数太多会导致线程在 CPU 上来回切换,耗费大量的切换开销。

理论上我们可以通过公式 线程数 = CPU 核心数 *(1+平均等待时间/平均工作时间),计算出一个理想值,这个值只具有指导意义,因为它受到各种资源的限制,实际场景中,我们需要在理想值的基础上进行压测,来获得最佳线程数。

2.3 SpringBoot应用中调整Tomcat参数

方式1: yml中配置 (属性配置类:ServerProperties)

server:
  tomcat:
    threads:
      min-spare: 20
      max: 200
    connection-timeout: 5000ms

SpringBoot中的TomcatConnectorCustomizer类可用于对Connector进行定制化修改。

@Configuration
public class MyTomcatCustomizer implements
        WebServerFactoryCustomizer<TomcatServletWebServerFactory> {

    @Override
    public void customize(TomcatServletWebServerFactory factory) {
        factory.setPort(8090);
        factory.setProtocol("org.apache.coyote.http11.Http11NioProtocol");
        factory.addConnectorCustomizers(connectorCustomizer());
    }

    @Bean
    public TomcatConnectorCustomizer connectorCustomizer(){
        return new TomcatConnectorCustomizer() {
            @Override
            public void customize(Connector connector) {
                Http11NioProtocol protocol = (Http11NioProtocol) connector.getProtocolHandler();
                protocol.setMaxThreads(500);
                protocol.setMinSpareThreads(20);
                protocol.setConnectionTimeout(5000);
            }
        };
    }

}