【2025独家】GPT-4o吉卜力风格图像生成完全攻略:从零基础到专业级作品的实用指南

586 阅读23分钟

GPT-4o吉卜力风格图像生成指南

【2025独家】GPT-4o吉卜力风格图像生成完全攻略:从零基础到专业级作品的实用指南

2025年3月,随着OpenAI推出GPT-4o模型的原生图像生成功能,一股”吉卜力风格”图像创作热潮迅速席卷全球社交媒体。从个人照片转换到电影海报重绘,无数用户争相体验这一令人惊叹的AI创作能力。本文将全面解析如何利用GPT-4o生成高质量的吉卜力风格图像,从基础操作到高级技巧,帮助你轻松掌握这一热门技术。

无论你是希望将自己的照片变成宫崎骏动画中的角色,还是为创意项目打造独特的视觉风格,这份完整指南都能带你从入门到精通,创作出令人惊艳的吉卜力风格作品。同时,我们也将探讨相关的版权考量和最佳实践,确保你的创作既有创意又有责任感。

一、GPT-4o图像生成与吉卜力风格热潮

1. GPT-4o图像生成功能的突破性进展

GPT-4o于2025年3月正式推出原生图像生成功能,相比之前的DALL-E模型,带来了几项关键突破:

  • 多轮交互生成:能够通过自然对话持续优化和调整图像
  • 风格精准把控:能够准确理解并复制特定艺术风格的核心特征
  • 场景一致性:在多个图像之间保持风格、角色和环境的连贯性
  • 细节精准表达:对光影、构图、纹理等元素有更精细的控制
  • 文字精确渲染:解决了AI生成图像中文字模糊不清的常见问题

这些改进使GPT-4o成为目前市场上最强大的AI图像生成工具之一,特别适合复杂艺术风格的模拟和创作。

2. 吉卜力风格在社交媒体的爆发

自GPT-4o发布以来,”吉卜力风格”迅速成为网络热门话题,据统计数据显示:

  • 在发布后24小时内,#GPT4oGhibli话题在Twitter/X平台获得超过350万次浏览
  • Instagram上相关作品标签累计超过200万个
  • 各大社交平台上涌现出数十个专注于创作吉卜力风格AI图像的账号
  • 多位科技行业领袖(包括OpenAI CEO)也参与创作并分享作品

这一现象反映了用户对高质量动画风格图像的强烈需求,以及吉卜力工作室作品在全球范围内持久的艺术影响力。

3. 什么是”吉卜力风格”?

要有效生成吉卜力风格图像,首先需要理解这一艺术风格的核心特征:

  • 色彩特点:明亮、自然的色调,尤其擅长表现蓝天、绿色植物和温暖阳光
  • 线条风格:流畅而不过分简化的线条,保留手绘质感
  • 人物设计:简化但富有表现力的人物,通常有较大的眼睛和柔和的面部特征
  • 环境塑造:自然与人文元素和谐结合,常见田园风光、森林、小镇等场景
  • 光影处理:柔和的光线和自然的阴影,营造梦幻而温馨的氛围
  • 细节丰富度:背景中隐藏着大量精心设计的小细节,增加画面层次感
  • 情感表达:画面常带有怀旧、温暖或轻微忧伤的情绪基调

吉卜力工作室的艺术风格深受全球观众喜爱,不仅限于《龙猫》《千与千寻》等知名作品,而是形成了一套独特且一致的视觉语言,成为当代动画艺术的重要流派。

重要提示:虽然使用AI生成吉卜力风格图像在个人用途范围内通常不会引发法律问题,但商业使用可能涉及版权侵权。吉卜力工作室对其视觉风格拥有知识产权保护,宫崎骏本人也曾公开表达对AI生成内容的担忧。

本文所讨论的创作方法仅供个人娱乐和学习目的,请尊重原创作者的权益,不要将生成的图像用于商业目的或声称为原创吉卜力作品。

GPT-4o吉卜力风格与其他方法对比

图1:GPT-4o吉卜力风格与其他图像生成方法对比

二、基础入门:使用GPT-4o创建吉卜力风格图像

1. 访问GPT-4o的方式

目前可以通过以下几种方式使用GPT-4o的图像生成功能:

  • ChatGPT Plus订阅:订阅ChatGPT Plus服务(每月20美元)获得官方GPT-4o访问权限
  • OpenAI官方API:申请API访问权限,适合开发者和企业用户(目前处于受限阶段)
  • 第三方API服务:通过laozhang.ai等中转API服务访问GPT-4o能力,成本更低且无需等待
  • 集成应用:使用已集成GPT-4o能力的第三方应用,如部分AI绘画和创意工具

对于大多数用户而言,ChatGPT Plus订阅是最简单直接的选择,无需编程知识即可使用完整功能。

2. 基础提示词模板

使用以下提示词模板,可以快速创建基本的吉卜力风格图像:

"请创建一幅吉卜力风格的图像,画面中[描述你想要的场景]。使用宫崎骏标志性的明亮色彩和温暖氛围,加入丰富的自然元素和细节。"

示例提示词:

"请创建一幅吉卜力风格的图像,画面中是一座位于森林深处的小木屋,屋顶冒着袅袅炊烟。门前有一条小溪流过,几只小动物在溪边玩耍。远处可以看到青山和蓝天白云。使用宫崎骏标志性的明亮色彩和温暖氛围,加入丰富的自然元素和细节。"

3. 简单照片风格转换

将自己的照片转换为吉卜力风格是最受欢迎的应用之一,以下是基本步骤:

  1. 打开ChatGPT Plus并切换到GPT-4o模式
  2. 上传你想要转换的照片
  3. 使用以下提示词:
"请将这张照片转换为吉卜力动画风格,保持原始构图和主体特征,但使用宫崎骏作品中典型的艺术风格重新绘制。确保保留照片中的情感表达和关键细节。"

对于人物照片,可以添加更具体的引导:

"请将这张人物照片转换为吉卜力动画角色风格,使用《千与千寻》或《魔女宅急便》的人物设计风格。保持原始照片中的面部表情和姿势,但用吉卜力标志性的人物比例和面部特征重新绘制。"

GPT-4o吉卜力风格图像生成工作流程

图2:GPT-4o吉卜力风格图像生成完整工作流程

4. 常见问题与解决方法

常见问题解决方法
生成的图像风格不够”吉卜力”增加对特定吉卜力电影的引用,如”参考《千与千寻》的视觉风格”;明确提及宫崎骏的名字;指定标志性的色彩和光影处理
人物面部特征不符合预期提供更详细的人物描述;指定参考某部特定吉卜力电影中的角色风格;多次迭代调整面部细节
画面缺乏吉卜力典型的细节丰富度明确要求”添加丰富的背景细节,如小动物、植物和天空元素”;增加对环境描述的篇幅
照片转换后丢失原始特征强调”保留原始照片的关键特征和情感表达”;可以指定需要保留的具体元素

三、高级技巧:15个提升吉卜力风格图像质量的专业方法

1. 电影特定风格引用技巧

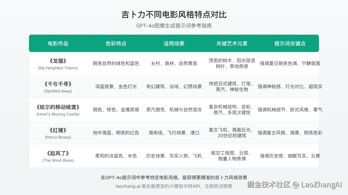
不同吉卜力电影有其独特的视觉风格,引用特定电影可以获得更精准的结果:

电影风格特点适用场景提示词示例
《千与千寻》神秘、幻想色彩浓厚,丰富的建筑细节奇幻场景、神秘建筑、灵异世界“使用《千与千寻》的视觉风格,特别是汤屋的建筑风格和丰富细节”
《龙猫》明亮、自然、温馨,乡村田园风光自然场景、乡村生活、儿童主题“采用《龙猫》的明亮色彩和温馨氛围,尤其是森林和乡村场景的处理方式”
《魔女宅急便》明朗、欧洲小镇风情,海港与城市元素城市景观、飞行场景、成长故事“参考《魔女宅急便》中欧洲风格的城市景观和海港设计,使用明亮的蓝色和暖色调”
《起风了》写实、历史感强、细腻的人物情感历史场景、成人主题、工业元素“采用《起风了》的写实风格,注重历史细节和成熟的情感表达”
《哈尔的移动城堡》奇幻机械、复杂结构、蒸汽朋克元素机械设计、奇幻建筑、复杂场景“使用《哈尔的移动城堡》中的机械设计风格和丰富细节,融合蒸汽朋克元素”

2. 系统提示词优化

为获得更高质量的吉卜力风格图像,可以使用优化的系统提示词引导GPT-4o:

"你是一位精通吉卜力工作室动画风格的AI艺术助手。你熟悉宫崎骏和高畑勋的所有作品,能够完美复现其独特的艺术风格,包括柔和的线条、明亮的色彩、环境的丰富细节以及温暖而略带忧伤的情感基调。在创建图像时,请特别注意以下几点:1) 细致的自然环境描绘;2) 角色表情的微妙情感表达;3) 光线和阴影的柔和处理;4) 吉卜力标志性的云彩和天空。请基于用户的描述,创建一个符合吉卜力风格但不直接复制其现有角色的全新图像。"

当你开始一个新的ChatGPT对话时,可以首先设置这个系统提示,然后再开始图像生成对话。

3. 多轮对话精细调整策略

GPT-4o的多轮对话能力允许你逐步完善图像,以下是一个有效的调整流程:

  1. 基础创建:首先提出基本场景和风格要求
  2. 初步评估:评估生成的图像,确定需要调整的方面
  3. 针对性修改:依次提出明确的修改建议,如”请调整光线使其更加温暖”或”增加更多小动物在背景中”
  4. 色彩调整:针对色彩平衡提出具体修改
  5. 细节增强:要求增加更多吉卜力风格的细节元素
  6. 最终润色:提出整体和谐性的最终调整

例如,一个有效的多轮对话示例:

用户:请创建一幅吉卜力风格的图像,场景是一个悬崖上的小屋,周围有草地和树木,远处是大海。

GPT-4o:[生成初始图像]

用户:画面很好,但请使用更温暖的色调,增加傍晚的阳光效果,让光线从左侧照射进来。

GPT-4o:[生成调整后的图像]

用户:现在请在前景草地上增加一些小动物,比如几只兔子或小鹿,并在天空中添加一些吉卜力风格的云朵。

GPT-4o:[生成进一步调整的图像]

用户:完美!最后请在小屋旁边增加一个晾晒的衣物,以及烟囱冒出的袅袅炊烟,增加生活气息。

GPT-4o:[生成最终图像]

4. 混合风格创作技术

将吉卜力风格与其他风格或元素混合,可以创造出独特的创意作品:

  • 吉卜力 × 科幻:结合赛博朋克或未来科技元素,创造独特的视觉效果
  • 吉卜力 × 古典艺术:融合文艺复兴或浮世绘等古典艺术风格
  • 吉卜力 × 现代城市:将吉卜力风格应用于现代城市场景
  • 吉卜力 × 童话故事:重新诠释经典童话故事场景

混合风格提示词示例:

"请创建一幅结合吉卜力风格和赛博朋克元素的图像。画面中是一个未来城市的高楼之间,有一座被藤蔓和树木覆盖的古老建筑,形成自然与科技的对比。使用《千与千寻》的建筑风格处理古老建筑部分,而城市则采用科技感十足的霓虹灯和金属材质。整体保持吉卜力标志性的温暖色调和手绘质感。"

5. 场景特定优化技巧

针对不同类型的场景,以下是优化吉卜力风格表现的专业技巧:

5.1 自然风景优化

  • 强调层次分明的云朵和天空渐变
  • 要求”添加吉卜力标志性的风吹过草地的波浪效果”
  • 明确指出”包含微小的野花和隐藏的小动物等细节”
  • 提及《龙猫》或《悬崖上的金鱼姬》作为风格参考

5.2 建筑场景优化

  • 要求”细致刻画建筑细节,包括木纹、窗户和装饰”
  • 提及”加入生活感细节,如晾晒的衣物、烟囱冒烟或开着的窗户”
  • 建议”融合自然元素,如攀爬墙壁的藤蔓或屋顶上的小花”
  • 参考《千与千寻》的汤屋或《哈尔的移动城堡》的建筑风格

5.3 人物场景优化

  • 强调”吉卜力角色典型的大眼睛和富有表现力的面部特征”
  • 要求”注重人物的微小动作和情绪表达”
  • 提及”使用简化但不失细节的人物设计风格”
  • 参考特定角色,如”千寻的表情方式”或”霍尔的优雅姿态”

6. 光影与氛围强化技术

吉卜力作品中的光影处理是其艺术风格的重要组成部分,以下技巧可以增强这一效果:

"请在图像中创建典型的吉卜力光影效果,包括:1) 阳光通过树叶或窗户产生的散射光斑;2) 透明感强的柔和阴影;3) 黄昏或清晨的温暖色调;4) 远处的光线扩散效果。特别参考《萤火虫之墓》中的傍晚光线或《龙猫》中的森林光影表现。"

7. 季节与天气变化表现

不同季节和天气在吉卜力风格中有特殊的表现方式:

季节/天气特点提示词技巧
夏季明亮饱和的绿色,强烈阳光,清澈蓝天“表现吉卜力风格的盛夏,树叶翠绿饱满,阳光明亮但不刺眼,如《龙猫》中的夏季场景”
秋季温暖的橙黄色调,落叶,柔和光线“创建吉卜力风格的秋季场景,带有金黄色的落叶和温暖的阳光,参考《起风了》中的秋季色调”
雨天湿润的环境,反光的表面,柔和的色彩“呈现吉卜力风格的雨天,包括湿润的地面反光和细腻的雨滴表现,如《龙猫》中的雨景场景”
夜晚深蓝色调,温暖的窗户灯光,星空“创建吉卜力风格的夜景,使用深蓝色调和温暖的窗户灯光对比,参考《魔女宅急便》中的夜晚城市场景”

8. 色彩调和理论应用

吉卜力电影中的色彩使用有其独特规律,以下是有效的色彩策略:

  • 主色调选择:作品通常以一种主导色调为基础,如《龙猫》的绿色、《红猪》的红棕色
  • 对比色运用:使用互补色创造焦点,但保持整体和谐
  • 色彩渐变:大面积使用柔和的色彩渐变,尤其是天空和远景
  • 中性色调:使用灰褐色等中性色调增加真实感和平衡

色彩提示词示例:

"请创建一幅吉卜力风格的图像,使用温暖的黄绿色作为主色调,配以柔和的蓝色作为对比。保持色彩协调但富有生命力,就像《龙猫》中的森林场景。在远处山脉使用渐变的紫蓝色增加纵深感,前景则使用饱和度较高的绿色和黄色。"

9. 环境细节增强技术

吉卜力作品以其丰富的环境细节闻名,以下是提升细节表现的技巧:

  • 植物多样性:要求”包含各种类型的植物,从小草到大树,每种都有不同的形态和纹理”
  • 生活痕迹:添加”人类活动的微小痕迹,如踩出的小路、栅栏上的晾晒物或田地里的工具”
  • 小动物点缀:请求”在场景不起眼处添加小动物,如远处的鸟群、草丛中的小兔或树上的松鼠”
  • 天气元素:增加”风吹过的效果,如飘动的衣物、摇曳的草叶或飞扬的花瓣”

10. 照片转换高级实践

要将照片转换为更专业的吉卜力风格,可以使用以下高级策略:

  1. 分析场景:确定照片中哪些元素最适合吉卜力风格强化
  2. 选择参考电影:基于照片内容选择最合适的吉卜力电影作为参考
  3. 细节描述:详细描述需要保留的元素和需要增强的方面
  4. 多轮迭代:通过多次对话逐步完善结果

高级照片转换提示词示例:

"请将这张照片转换为吉卜力风格的动画场景,参考《千与千寻》和《龙猫》的艺术风格。保留照片中的基本构图和人物位置,但使用吉卜力特有的艺术表现手法重新诠释。具体要求:
1) 人物改为吉卜力风格的大眼睛角色,但保留原始面部表情和姿态
2) 背景环境增加更多自然元素和细节,如飞鸟、小动物或飘动的叶子
3) 使用温暖柔和的色调,增强光影表现
4) 保留照片中的关键情感元素和构图强度
5) 添加些微动感,如飘动的头发或衣物"

11. 角色设计专项技巧

创建吉卜力风格的原创角色需要理解其设计哲学:

  • 明确年龄影响:吉卜力对不同年龄段角色有不同的设计风格,儿童角色比例更夸张,成人角色更写实
  • 面部比例:通常使用较大的眼睛和较小的鼻子,但避免过度卡通化
  • 服装细节:衣物通常有明确的褶皱和重量感,而不是简化处理
  • 发型设计:头发通常有自然的动感和重量,设计简洁但有个性

角色设计提示词示例:

"请创建一个12岁女孩的吉卜力风格角色设计,她有短发和好奇的表情。使用《魔女宅急便》中琪琪的角色比例,但创建全新的面部特征和服装。角色站在草地上,穿着简单但有细节的连衣裙,手中拿着一本书。确保面部表情生动,眼睛明亮有神,头发有自然的动感。"

四、实用应用场景与创意项目

1. 个人照片转换创意集

将个人照片转换为吉卜力风格是最受欢迎的应用,以下是几种创意方向:

  • 家庭照片动画化:将全家福转换为吉卜力风格动画场景
  • 旅行照片重绘:将旅行照片转换为如同吉卜力电影场景的艺术作品
  • 日常瞬间艺术化:将平凡日常瞬间转变为充满诗意的动画场景
  • 宠物吉卜力化:将宠物照片转换为吉卜力风格的动物角色

照片转换进阶提示词示例:

"请将这张家庭照片转换为吉卜力风格的动画场景。想象这是电影中的一个温馨时刻,保留所有家庭成员的位置和基本姿态,但将我们重新绘制为吉卜力风格的角色。增加一个宽敞明亮的客厅环境,有大窗户透进阳光,窗外可以看到绿色山丘和蓝天。添加典型的吉卜力细节,如窗台上的植物、墙上的相框和温暖的木质家具。整体氛围温馨自然,光线柔和。"

2. 创意写作与故事配图

为个人创作的故事配图是吉卜力风格图像的另一个实用应用:

  1. 场景构建:通过清晰描述故事场景转化为吉卜力风格插图
  2. 角色设计:将文字描述的角色视觉化为吉卜力风格人物
  3. 封面创作:为故事或书籍创建吉卜力风格的封面图
  4. 情节插图:为关键情节创建配图,增强故事表现力

故事配图提示词示例:

"请创建一幅吉卜力风格的插图,描绘我故事中的关键场景:一个年轻探险家发现了一座隐藏在山谷中的古老图书馆,图书馆建筑部分与自然融为一体,有树木从窗户和屋顶生长出来。探险家站在入口处,手持一盏提灯,脸上表现出惊奇和敬畏。整个场景在黄昏时分,有温暖的光线从图书馆窗户透出。使用《哈尔的移动城堡》的建筑风格和《龙猫》的自然元素表现手法。"

3. 教育与展示应用

吉卜力风格图像在教育和展示方面也有独特优势:

  • 概念可视化:将抽象概念转化为吉卜力风格的直观图像
  • 教学辅助插图:创建吸引学生注意力的教学插图
  • 科普内容配图:为科学或历史内容创建有趣且富有艺术性的配图
  • 过程演示:将步骤或过程以吉卜力风格可视化

教育应用提示词示例:

"请创建一幅吉卜力风格的教育插图,展示水循环过程。场景应包含山脉、湖泊、云层和雨水,以及水循环各阶段(蒸发、凝结、降水、径流)。使用《龙猫》的自然环境表现手法,简化但不失准确性地展示科学过程。添加一些小动物如鸟类和鱼类来增加趣味性,并使用明亮友好的色彩。整体风格应保持吉卜力的艺术感但确保科学准确性。"

五、版权考量与伦理使用指南

1. 合理使用与潜在风险

使用AI生成吉卜力风格图像涉及复杂的版权考量:

  • 风格模仿vs.直接复制:模仿艺术风格通常被视为创意表达,但直接复制特定角色或场景可能构成侵权
  • 个人使用vs.商业用途:个人非商业用途通常风险较低,但商业应用可能面临法律挑战
  • 吉卜力的立场:吉卜力工作室历来对其知识产权保护较为严格,宫崎骏本人也表达过对AI内容的担忧
  • 国际差异:不同国家对”风格模仿”的版权保护态度不同,应了解当地法规

2. 负责任使用的最佳实践

为了尊重原创作者并避免潜在问题,推荐以下最佳实践:

  1. 明确标注AI生成:始终清楚标明图像为AI生成,不暗示为官方吉卜力作品
  2. 避免复制标志性角色:创建原创角色而非复制龙猫、千寻等已有角色
  3. 谨慎商业使用:避免在商业项目中使用未经授权的吉卜力风格元素
  4. 尊重创作者意愿:了解宫崎骏和吉卜力工作室对其作品的保护立场
  5. 教育与研究目的:将使用限制在学习、教育和个人创意表达范围内

伦理提示:创作是表达敬意的一种方式,但请确保你的创作不会损害原创作者的利益或违背其创作理念。吉卜力工作室的作品之所以珍贵,正是因为每一帧都凝聚了创作者的心血和独特视角。AI创作应当成为对这种艺术的致敬,而非替代或剽窃。

3. 替代性创作方向

如果你对版权问题有顾虑,以下是一些替代性创作方向:

  • 受启发而非直接模仿:创建受吉卜力启发但有自己独特风格的作品
  • 融合多种影响:将吉卜力风格与其他艺术形式融合,创造新的视觉语言
  • 开发原创世界观:使用类似技法但构建全新的世界观和角色体系
  • 向经典致敬:创作明确标记为”致敬作品”的图像,表达对原创作品的欣赏

六、未来展望与资源推荐

1. 技术发展趋势

随着AI图像生成技术的不断发展,我们可以预见以下趋势:

  • 动画序列生成:从静态图像向短动画序列过渡,捕捉吉卜力动画的动态美感
  • 更精确的风格控制:能够更细致地控制特定吉卜力电影或时期的风格特征
  • 3D转换能力:将吉卜力2D风格转化为保留其艺术特性的3D模型
  • 交互式故事创作:结合文本和图像生成,创建完整的交互式故事体验

2. 学习资源与社区

为了进一步提升你的吉卜力风格图像创作技巧,以下资源可能有所帮助:

  • 在线课程:搜索关于吉卜力动画艺术风格分析的专业课程
  • 艺术解析书籍:阅读关于宫崎骏和吉卜力艺术风格的分析书籍
  • 创作社区:加入专注于AI生成艺术或吉卜力爱好者的社区,分享经验和作品
  • 技术论坛:关注GPT-4o图像生成的最新技术发展和提示词工程进展

3. 结语

吉卜力风格的AI图像生成代表了技术与艺术的美妙交汇,为创作者提供了新的表达可能。通过本指南中的技巧和方法,你可以创建出令人惊叹的吉卜力风格图像,无论是转换个人照片、创作故事插图,还是探索全新的创意方向。

请记住,最优秀的创作总是平衡技术能力与伦理责任,在欣赏和致敬经典的同时,也尊重原创作者的价值和权益。让我们用AI图像生成技术向吉卜力的魔法世界致敬,同时也创造属于我们自己的美丽故事。

随着GPT-4o等模型的持续发展,我们期待看到更多令人惊叹的AI生成艺术作品。无论技术如何进步,吉卜力工作室和宫崎骏的作品所传达的人文关怀、自然之爱和细腻情感,都将继续启发和影响创作者们。