AI编程实战:数据大屏生成初探

756 阅读5分钟

前言

前面做了几期前端实战的分享,但都是比较常规的界面,今天挑战一下,我们尝试实现一个数据大屏。

对,就是那种蓝蓝的背景,很多指标、图表的效果。

背景及任务

背景

依然是我们内部的协同办公平台,整个项目前端采用 Vue2+Element UI 实现。

任务

我们实现各种软件系统,除了维护数据外,往往还要给领导使用,他们查看的时候,往往需要一个更加宏观的界面,可以让他们直观地了解业务整体情况,这就是数据大屏的意义。

这次实战的任务呢,就是基于我们协同平台已有模块,实现一个数据大屏,方便领导对团队整体业务直观把握。

操作过程

本次分享依然采用 Cursor + Claude 3.7 实现。

功能分析

场景是针对研发管理使用的,主要包括以下元素:

    • 左上:项目规模分布
    • 左下:项目回款情况
    • 数字指标
    • 项目阶段分布及延期情况
    • 月度合同额及成本对比
    • 成员压力:并行参加项目数
    • 项目质量:项目缺陷率

生成初稿

按照以上功能分析进行生成。

注意数据大屏和普通前端较大的区别:

  • 界面元素较多,因此布局部分需要调理清晰。
  • 界面图表较多,最好通过提示词限定好技术方式。

提示词

我要实现一个研发项目的数据大屏。

布局:
左右两侧分别占据屏幕宽度的四分之一,中间占据屏幕宽度的二分之一。
左侧上方展示项目规模,以项目合同额为依据,环图展示,横坐标为合同额区间,统计各个合同额区间的合同数量。
左侧下方展示项目回款情况,横向柱状图展示,按照每个项目统计项目回款情况。
中间上部是数字指标,包括项目数、总合同额、回款总额、研发成本。
中间中部是一个流程图,展示研发流程:需求调研、分析设计、开发、测试、交付、运维,每一个节点上显示处于该阶段的项目个数以及项目延误程度,项目延误程度指超期天数除以原有合同天数的百分比。
中间下部是本年各月度合同额和成本对比,通过柱状图展示,横坐标为月份,纵坐标为合同额和成本,分为双柱表示。
右侧上方展示成员压力,统计团队成员同时参与项目个数,通过矩阵树图展示,颜色越重代表同时参与项目个数越多。
右侧下方展示项目质量,通过横向柱状图展示,横坐标为项目名称,纵坐标为项目质量,通过缺陷率代表。

技术实现:
1. 基于vue+element+javascript,非element plus。
2. 图片通过upsplash api选择适合的图片。
3. 图标使用element ui自带图标。

设计要求:
1. 按照以上“布局”内容,分析主要功能和用户需求,确定界面布局。
2. 参考主流大屏设计效果,设计效果精致,科技感强,使用现代化的 UI 元素,使其具有良好的视觉体验。
3. 整体色彩风格保持一致。

结果

效果

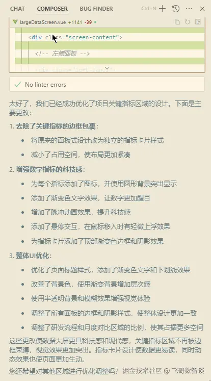
是不是很快,当然,目前效果有点粗糙,我们优化一下。

优化-数字指标

我们先来优化一下顶部数字指标。

提示词

项目关键指标不需要边框包裹,且占据区域太大,请优化一下,并增强数字指标渲染科技效果

结果

效果

这次不知道是幻觉,还是提示词有歧义,AI 帮我把顶部标题也优化了。

虽然顶部标题确实太简单,但由于顶部渲染一般设计感较强,本次分享没打算尝试,不过 AI 既然已经考虑了,并且优化是正向的,那就一起接受吧~

优化-颜色风格

设计是不会设计的,那遇到颜色优化怎么处理呢?

当然是接着靠 AI 了。

直接通过 Cursor 的 Chat 模式,找一个比较顺眼的大屏设计图,让 Cursor 提炼色调信息。

比如“请提取设计图色调,方便后续数据大屏参考”。

然后,我们使用提炼的色调信息进行优化。

提示词

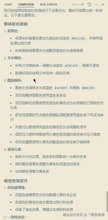
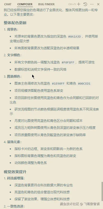
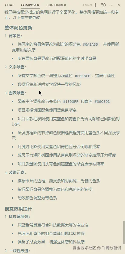
目前整体效果还可以,但整体颜色风格并不优秀,请按照以下设计色调进行优化。
主要色调
深蓝色背景:#0A1A3D 作为整体背景色,营造科技感和专业性
亮蓝色:#1E90FF 用于图表、数据线条和重点元素
青色/湖蓝色:#00CED1 用于高亮部分和交互元素
白色/浅蓝色:#F0F8FF 用于文字和数据展示

结果

效果

是不是色调统一了许多。

到此之后,大家完全可以发挥各自审美和创意进行个性化的改进了,这次实战主要是抛砖引玉。

总结

本次分享,我们挑战了使用 Cursor 生成数据大屏,虽然目前生成的大屏还比较初级,但整体思路应该是没有问题的。

后续,我们将针对提示词的设计再做进一步的优化,争取能让大家一步到位,敬请期待哈。