再谈愚蠢的「八股文」面试

417 阅读2分钟

今天,在文章《纯「牛马」的逻辑玩儿不转了!》开头提到的那个微信群中,看到有人发了张图片:

某文章截图

正如上面提到的文章中所「喷」的那样,以「八股文」为主的技术一面根本没有存在的必要,彰显出那些用人单位对招聘方法的不思进取。

他们的不思进取,一方面导致自己有较高的招聘成本,找到合适的人的效率十分低下;另一方面,也促使应聘者不思进取,不注重自己平时的积累沉淀,靠临时抱佛脚来谋求一个工作机会。

我推崇工匠精神,因而提倡每个从业者平时要在自己的职业方向上进行思考总结从而不断精进;针对前端工程师乃至所有软件工程师来说,那最基本的就是多写文章,多参与开源项目。

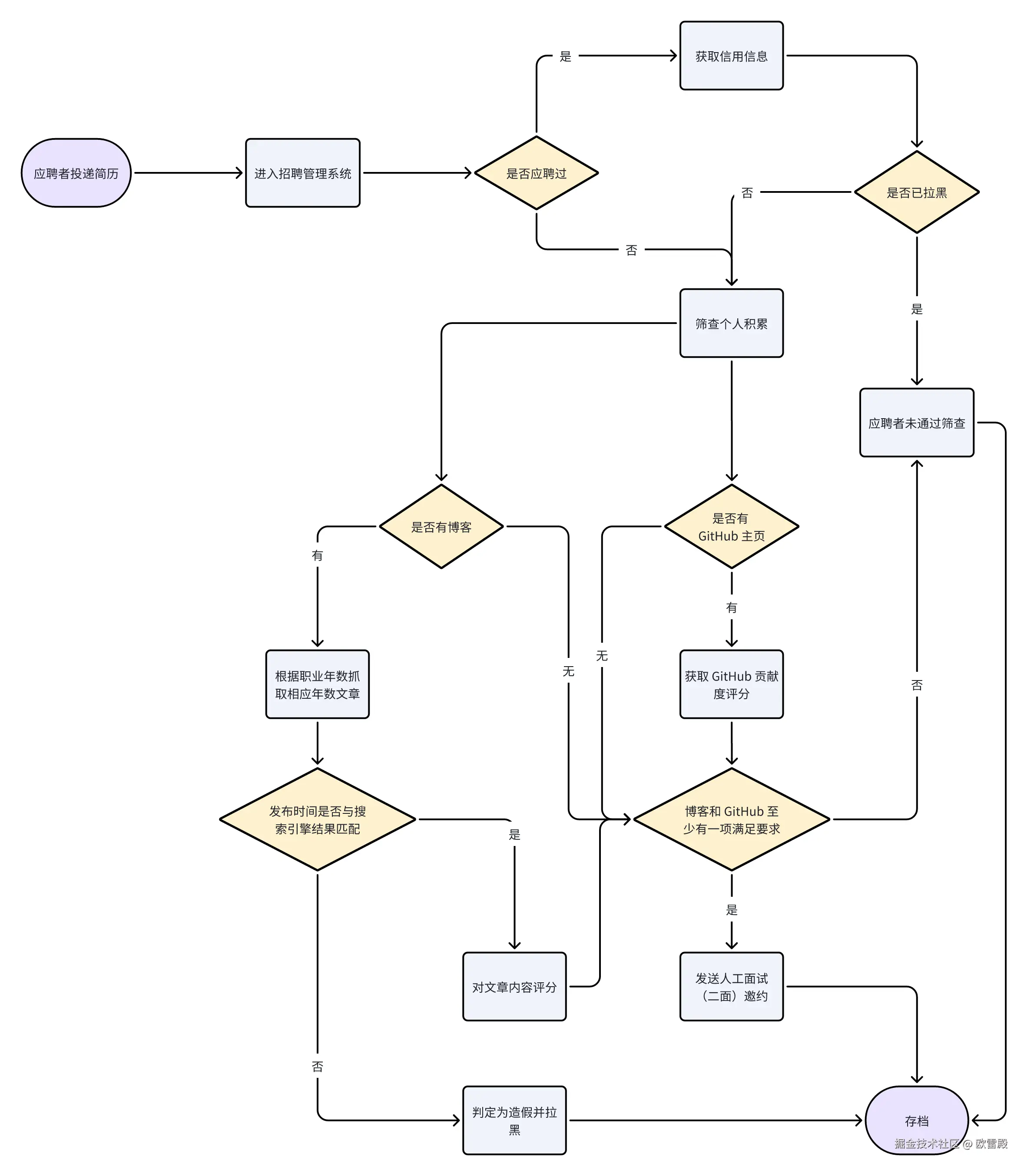
这样的人,对用人单位来说是更有价值的人,基于应聘者所写的文章、所参与的开源项目来进行自动化、智能化地初步筛查就是顺理成章的事儿:

应聘者自动化、智能化筛查

在以往落后的招聘方法中有很大漏洞,催生了简历优化、面试陪跑等服务,而在这「根据历史数据」进行评估的机制下,对那些服务就是降维打击。

这套评估机制是用来更高效可靠地替代原本以「八股文」为主的技术一面,任何通用知识层面的东西都可以被 AI 所处理。

通过筛查的人就被认为基本能力是没问题的,之后的人工面试就相当于原本的二面等,以考察应聘者的软技能为主,这部分无法通过死记硬背来应付。

我无法下定论说这套评估机制就没有漏洞,但至少大幅提高了被作弊的成本,如果还是用陪跑的思路去应对,这以年为单位的服务,陪跑的人要去收多少钱?应聘者愿意花那么多钱去买这服务吗?

在与一个多次参加黑客松并获奖的人面基时,他说过不了几年 AI 就会替代大部分岗位,并说 AI 处理问题的能力每年会翻好几倍,最后问我对此有何看法。

——我在上面的文字和以往的言论就是我的看法。

不能尽早找到与 AI 相融合之道的人,就会丢了饭碗,早早晚晚。


本文其他阅读地址:个人网站微信公众号