打造 AI Agent 对于中产阶级来说就是场噩梦

403 阅读9分钟

 ​编辑

我在 Canva 上自己做的图

前言: 作者认为,尽管 AI agent 看起来前景诱人,能够自动执行任务、提升效率,但对中产阶级创业者而言,这条路远没有想象中轻松。开发 AI agent 的过程不仅涉及高昂的模型调用费用、繁杂的技术整合、持续的运维成本,还隐藏着失败带来的巨大浪费风险。作者强调,AI agent 并非普通 AI 工具,而是一个复杂、脆弱且昂贵的系统。只有在有清晰规划、控制预算、具备技术能力的前提下,这条路才可能值得尝试,否则很容易演变为一场高投入、低回报的噩梦。

最近有不少北美的博主发表了请多关于 AI agents 和 AI 工具的文章,也讲了很多它们的好处,甚至告诉大家怎么靠它们赚钱。
大家每次也都会因为 AI agents 带来的便利和效率感到特别兴奋,但大家可能忘了一点——成本的问题。
所以,如果你是一个中产阶级的人,正打算做点什么,那这篇文章会让你清醒一下,也会让你在开始搞 AI agent 生意前更有底气。

一切是怎么开始的

好吧!!我现在都还记得第一次接触到 AI agent 这个概念的时候,那感觉简直就是一见钟情。
一个虚拟助手不但能回消息,还能做事、能决策、能自动处理我每天的琐事,甚至还能自动生成内容?
我的脑袋直接炸裂,我当时超级激动。

我心想:
“这就对了!以后我可以躺着让机器替我打工了。”

那感觉就像随时随地都能自由。
我脑子里都开始画面感了:我坐在海边喝着奶茶,我的 AI agent 在远程打理我的业务,发社交帖,回客户信息,从 SEO 到客户管理全搞定。我唯一要做的,就是点个按钮。
我真的以为我找到人生捷径了。

但一旦我开始真正深入进去,这份激动就很快被现实一巴掌打醒了——故事也从那时候正式开始。

我们先快速了解一下 AI Agent 开发的旅程

在深入挑战之前,我想先让你脑子里有个画面:到底“做一个 AI agent”要经过哪些步骤。
这张流程图大致标出了从概念到部署的整个技术过程——纸上看着挺简单,真正做起来越来越复杂。

​编辑

正如你看到的,每一个决策点都会带来新的技术考量和潜在成本。
一个看似简单的想法,分分钟就变成多个技术方向的抉择题,每一步都得小心翼翼。

好啦,我们正式开始..

所以,你也被 AI Agent 的热潮迷住了?

咱说实话——谁没幻想过拥有一个属于自己的 Jarvis 啊?
每个搞技术的人,都曾梦想过有个 AI 搭档能自动干活。
但对于像我这种中产阶级创业者来说,这个梦说翻脸就翻脸,财务和技术上的噩梦来得比你喊出 “GPT-4,哥们” 还快。

在这个充满吐槽和现实的故事里,我来跟你慢慢掰扯清楚:为什么在 2025 年,穷一点搞 AI agent 简直就是受罪。

梦想 vs 现实(预算版 Jarvis

到了 2024 年底,GPT-4 Turbo、Claude 3、还有 Google 的 Gemini 简直火得不行。
这些 LLM(大语言模型)都吹得天花乱坠,说什么 token 上下文超长、响应超快——GPT-4 Turbo 128k token,Claude 3 Opus 200k。

但用它们可不是打开旧笔记本就能上的事儿,你得有强力算力、各种工具和一堆集成。
作为一个中产阶级的你,可能这只是个业余项目,还得兼顾正职或学业,预算也不多。你起初只是想搞个能自动处理 Excel 表、回 YouTube 评论的小 agent。
但每次实验都在 ping API——那可是真金白银啊!

你想着:“₹5000(50美元)应该够用了吧。”
结果一打开 OpenAI 的 usage dashboard,一看 token 飞快地掉,心态直接崩了。

现实这才真正来敲门。

价格震撼(“ 智能” 的真正代价)

最让人懵的是 API 成本涨得太快。
AI agent 用的是租来的 LLM,OpenAI、Anthropic、Google 都按 token 收费。

简单对比一下:

  • 老版 GPT-4:每千 input token 0.03output0.03,output 0.06
  • GPT-4 Turbo(2024):每百万 input 10output10,output 30 → ₹0.8/千 input,₹2.4/千 output
  • Claude 3 Opus:每百万 input 15output15,output 75 → 差不多是 GPT-4 的 2 倍
  • Google Gemini 1.5 Pro:每百万 token,input 7output7,output 21

你可能觉得 ₹0.80 每千 token 好像很便宜。
但你每一步逻辑都在吃 token,几百几千一下就没了。
一个有 50 步的简单任务?
大概 $14.40(~₹1200)。你还得测试、重试、扩大——钱包直接吐血。

再看看附带的 API 支出:

  • SerpAPI / SEMRUSH API:每月 5050–100
  • YouTube Data API、AssemblyAI、转录服务、SEO 工具:另计费用
  • Ahrefs 高级版:最高 $999/月(~₹82000!)

本来是个“省钱搞副业”的想法,结果变成每月 ₹10000–₹25000 的开销。

Token 的烦恼(隐藏成本雪球)

记住这一条——
每一个字 = token

  • 聊得多 = token 重放
  • 多 agent 联动 = token 成倍增长

所以,像 AutoGPT 那种爱聊天的 agent,每个任务动辄 ₹1000(11美元)起跳。
一个逻辑失败?token 白烧。
再加个 agent 循环?成本瞬间爆炸。

基础设施也不是免费的

你都做出来东西了,总得部署吧?
你要是想自己托管...

  • GPU 服务器:0.50.5–3/小时(₹40–₹250/小时)
  • 本地部署:RTX 4090 或 A100 GPU = ₹2L+(约 2.3k 美元)
  • 云主机(全天运行):₹5000–₹60000/月(58–700 美元)
  • 运维和 DevOps:你就是自己家的 IT 员工。宕机、打补丁、扩容——全靠你。

真实世界的崩溃(别人的教训)

我还在 Reddit 上看到别人也栽过。

  • FormulaBot:Reddit 火了一把 → 当月 API 账单 $4999(₹4.1L)
  • AgentGPT:1 万用户 → 每天烧 $1000(~₹83000)

一篇爆帖、没做好盈利计划,直接把账户烧光。早早变现、限制使用、限流访问——必须安排!

有代码 vs 无代码(反正都头疼)

我们来看看这些工具...

  • LangChain / AutoGen / Crew AI(写代码的):控制力强,但学习曲线陡
  • LangFlow / Flowise(不用写代码的):界面友好,但调试难、灵活性差

就算是拖拉拽工具,配置错一个节点,也可能悄悄失败、疯狂耗费 token。

多个 Agent = 多倍痛苦

还带来:

  • 延迟更大
  • 故障点更多
  • token 消耗更严重
  • 协调更难

你以为 agent 链接在一起会更高效,实际上是 token 爆炸和调试地狱。

AI Agent 不是普通 AI 工具

来破个迷思:AI agents 不是 ChatGPT 这种普通 AI 工具。
像 ChatGPT,是你说一句,它回一句——非得你主动输入。
但 AI agent?完全不一样。

它不是等你下命令,它是能自己学、自己懂、自己干活。
怎么做到的?我来简单说说。

OpenAI 搞出了 GPT-3.5、GPT-4 这些 LLM,训练了很多年,简直就像个人脑子。
得益于自然语言处理(NLP),它们说话像人一样。

但问题来了——它们只是脑子,不能行动。你让 GPT 订机票?
它只会告诉你“怎么订”,但它自己不会真去订。

所以,搞清楚“财务上的投入”对中产创业者来说特别关键。

看看那些一开始看不见的成本因素:

这张图展示了所有彼此交叉的开支项,说明了为什么你最初以为的 $50 成本,最后会变成几百甚至几千美元的月度支出。
每一个分支,都是一个需要长期预算的项目。

​编辑

为什么?因为 LLM 是“ 困在盒子里的脑子”

LLM 是不能上网的,它们只知道训练时的历史数据。它也不能连你的数据库,不能动你的系统。
它像一个“有脑没手”的人。

想让它真的干活,比如订机票?你得给它工具。所谓工具,其实就是 API。

API 是游戏规则改变者

API 是连接 LLM 和现实世界的桥梁。
把 API 想象成别人家钥匙。你想追踪 Zomato 的外卖?Zomato 是用了 Google Maps 的 API。

所以,当我想让我的 AI agent 订票,它需要:

  • 一个订票网站的 API 去下单
  • Google 搜索 API 去找便宜票
  • 支付平台的 API 去付款

这些都接好之后,你的 AI agent 才能上阵干活。那时候,LLM 才算真正进化成 AI agent。

再提醒你一下(你会遇到的现实挑战):

  • 数据质量:数据烂 = 结果烂
  • 偏见 & 道德:LLM 自带偏见问题是真事
  • 安全风险:agent 可能泄密,可能被黑
  • 可扩展性:1 个用户还行,1000 个直接破产
  • 监控难度:漏一个 bug = token 大雪崩

所以…… 值吗?

值!如果你:

  • 规划周密
  • 盯好预算和 token 用量
  • 用社区工具和模板
  • 合理利用免费额度
  • 从简单的单 agent 开始

不值!如果你:

  • 以为 plug-and-play
  • 完全不想写代码
  • 承受不了突如其来的账单

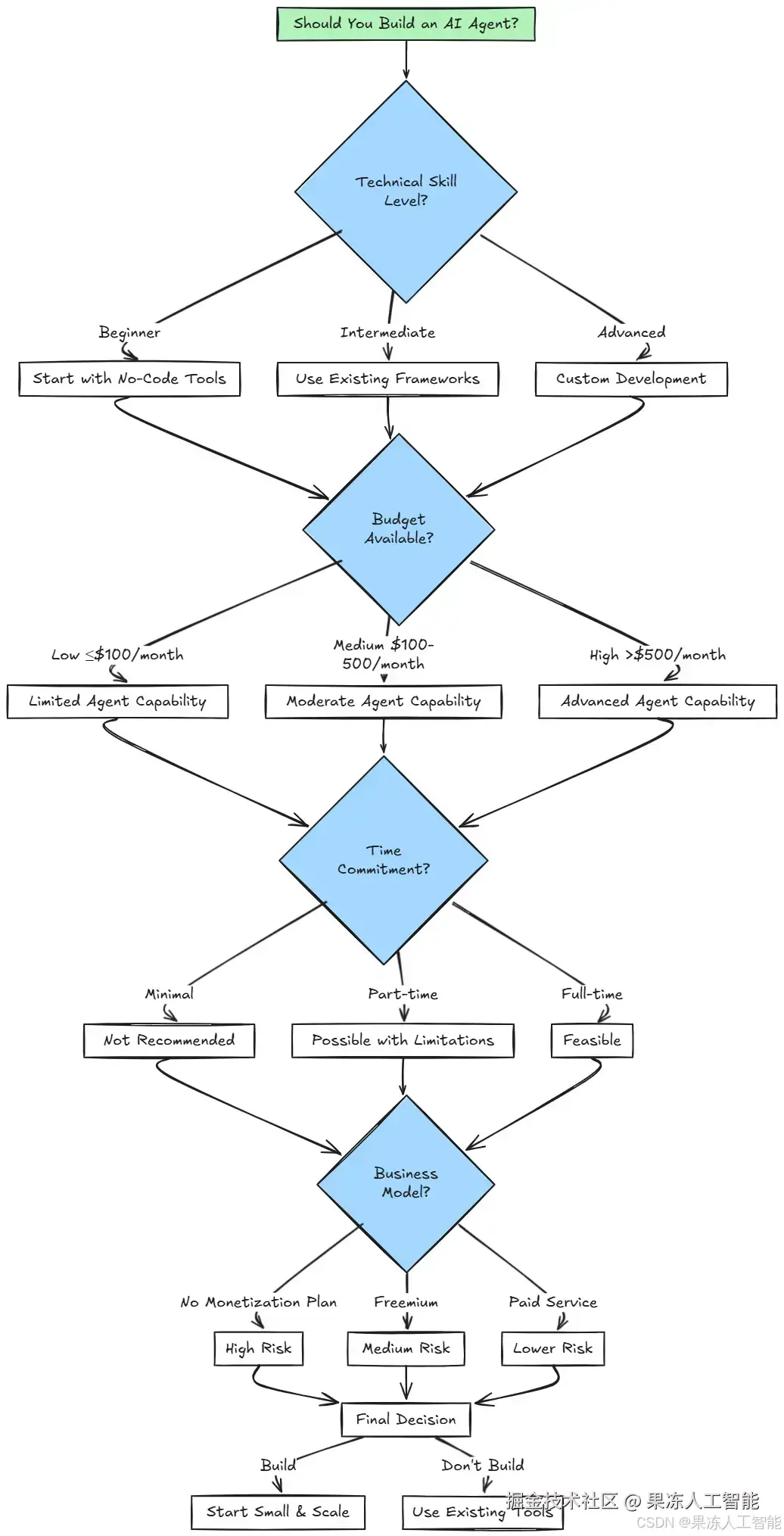
你该不该搞 AI agent ?来看这个决策框架

在你投入时间和资源之前,你应该先参考这个决策框架,诚实评估你现在的技术水平、预算、时间投入和商业模式是否匹配:

​编辑

我不敢说这套框架哪儿都适用,但我可以肯定:
走这个决策树思路,能帮你避开一堆“花钱瞎试”的坑。

最终的真相

你当然可以做出属于自己的 AI agent。可以自动化你的工作流、内容生产,甚至更多。
但这玩意儿不是即插即用。它不便宜。也绝对没那些闪亮的 YouTube 教程看起来那么轻松。

AI agent 在 YouTube 上看着很酷,但它背后是:烧钱、复杂、容易碎——尤其是对中产来说。

它就像一只会动脑的宠物,但吃的全是现金。
好玩吗?是的。
便宜吗?基本不可能。
值不值?除非你真的知道你在干嘛。

如果这篇文章点赞够多,说不定我会去找些大神学习一下,再手把手教你从零做出来。
在那之前,先去算好你的 API 成本,理解数据,估算维护,梦要做——也要做得现实点。

保持忙碌,保持清醒。