每天学新 AI 工具好累?我终于发现了“一键全能且免费不限量”的国产终极解决方案

722 阅读8分钟

我猜大家现在如果每天接触 AI,肯定都会有类似的感受:

image.png

但这两天,智谱 AI推出的AutoGLM 沉思,可能是你的终极解决方案:不用学新工具,不用氪金,直接“一键全能”,甚至还能自动帮你操作浏览器、写报告、做攻略、分析股票……关键是——完全免费不限量!

AutoGLM 沉思是什么?

简单来说,它是一个能思考+能干活的 AI Agent,结合了类似 DeepSeek 的深度研究能力 + 类似 Manus 的实际操作能力,实现自我纠正的一个干中学 AI 工具。

✅ 它有多强?

  • 能自动上网搜资料(甚至是可以小红书、知乎、公众号等私域平台)
  • 能写长文报告(带引用来源,生怕 AI 幻觉污染你的数据)
  • 能规划旅行、分析股票、整理热点(甚至能帮你抢演唱会票!)
  • 能直接操作浏览器(不用你手动复制粘贴)

这里,我让 GPT4o 帮我画了一个总结图:

image.png

普通人能用它做什么?真实案例实测

接下来我们来实测一下,这里我实测了 3 个案例,都是我们平常使用其他 AI 工具比较难解决的场景,来看看 AutoGLM 沉思的表现如何:

📌 案例 1:小红书爆款选题分析(自媒体人必备)

👉 任务

分析小红书最近爆火的‘GPT4o 的四格动画’话题,总结主要观点和用户情绪。

做自媒体行业的,很多时候都需要去各大平台找选题,找最近火什么,然后分析用户情绪,提取相关素材来编写文章。但这里一直有个卡点是,大部分的相关平台因为没有开放 API,所以很难直接获取到数据,只能靠人工去各大平台搜索,然后自己整理。

但这次 AutoGLM 沉思这个工具真可以帮你自动化实现这个过程,我们来看看经过我任务的提问后,AutoGLM 沉思做了些什么(这次回答共花了 5 分 53 秒):

首先,它会理解我的问题来拆解任务,将自己不了解的点拆成一个个任务来等待执行和对齐信息:

然后它就开始网上各种搜索资料:

当然包括直接在我本地自动打开一个浏览器,来进行小红书平台的相关搜索

在浏览器被它接管过程中,除了不要动那个浏览器,其他本地的电脑操作你是可以继续运行的,甚至说当它打开小红书主页的时候,会请求我来登录账号再进行搜索,因为小红书的内容你不登录是看不到的,这一层它居然识别到了!

后续的就是汇总不同平台的观点和内容,最后生成一个带数据来源的总结报告,这里我另外用 DeepSeek 总结为一个汇总报告方便大家阅读:

v.douyin.com/JlTGgIPbTeg…

以下是完整对话的链接分享,有兴趣可以点击详细看看:

chatglm.cn/share/FQj72

我第一眼看这份报告,觉得它总结的非常到位,比我自己手动整理的好多了,而且它还非常贴心的帮我总结了每个观点的来源,甚至包括小红书平台的链接,这一点我觉得非常棒。

📌 案例 2:韩国旅行攻略(打工人省心版)

👉 任务

帮我规划一个夫妻双人 7 天韩国游,预算 4000 美元,我们喜欢品尝一些当地的特色美食,以及游览特色旅游景点;酒店条件的话舒适干净即可,不要太贵;我们也很乐意搭载韩国的特色交通工具,比如新干线,以及体验韩国的特色文化,比如韩服体验和韩式按摩等等;我们打算是从广东出发

这次一开始也是拆解任务,把我这个旅程该注意的一些核心点都提及了:

然后又是各种网上搜索资料,让我登录知乎、小红书,然后接管把知乎、小红书也搜了个遍,还帮我考虑了哪里有最性价比的机票:

还有各种相关景点的门票以及注意事项,最后给了我一份挺详细的旅游攻略报告,我又优化了下给大家阅读:

v.douyin.com/6-L6TaMnWrk…

以下是完整对话链接:

chatglm.cn/share/FQj7s

我只能说,以后带另一半去旅游,我再也不用愁怎么规划行程了,直接交给 AutoGLM 沉思就行了,起码比我细心多了,哈哈。

📌 案例 3:购物对比(轻松找到最佳选择)

👉 任务

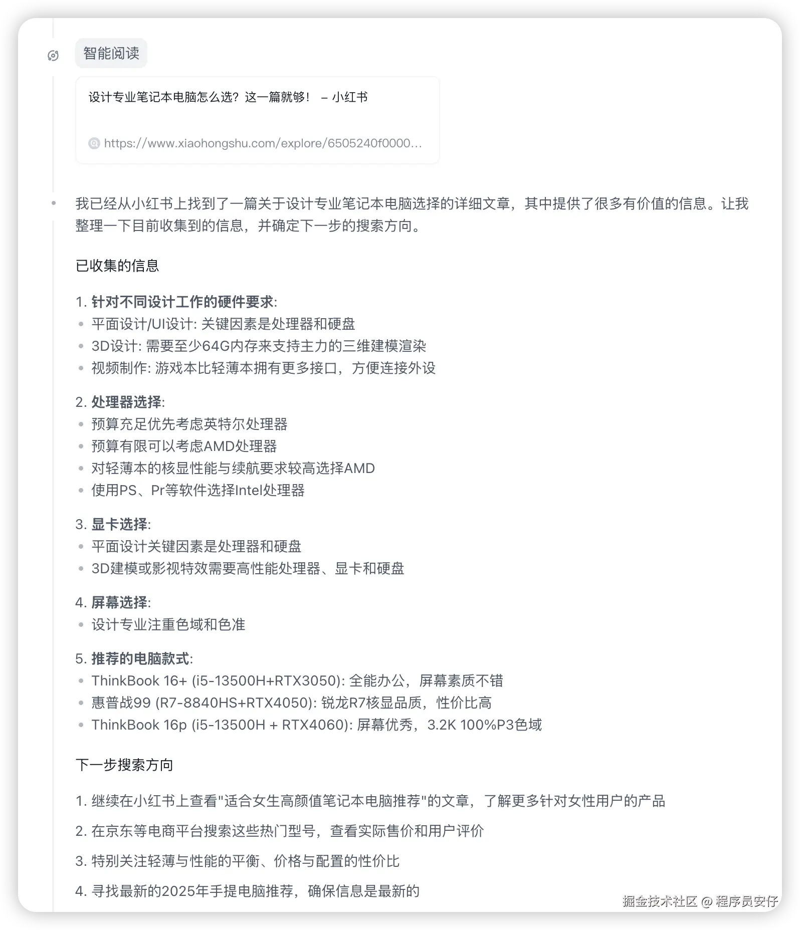
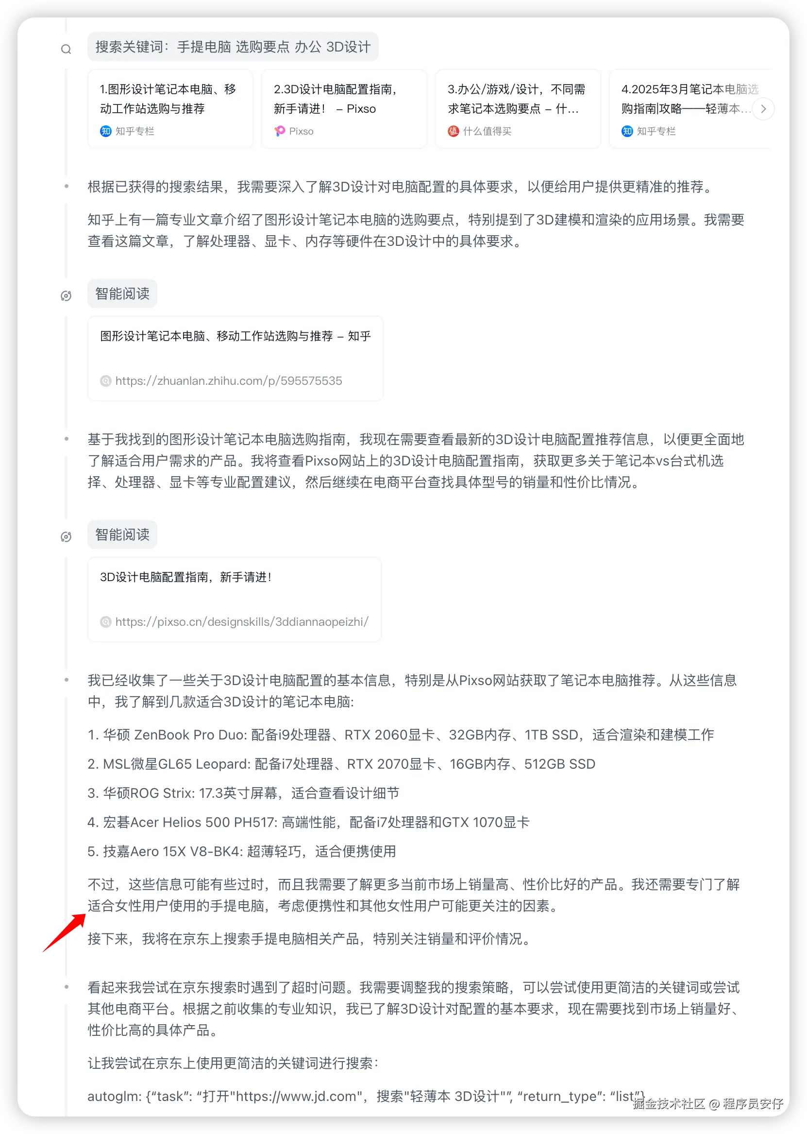
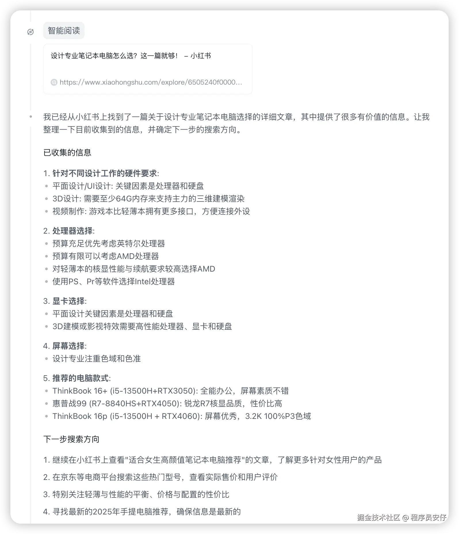
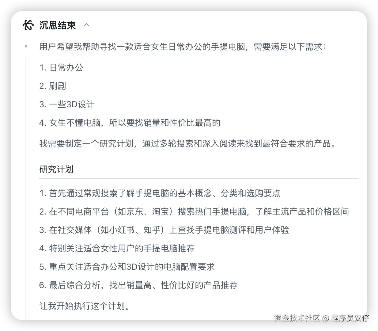
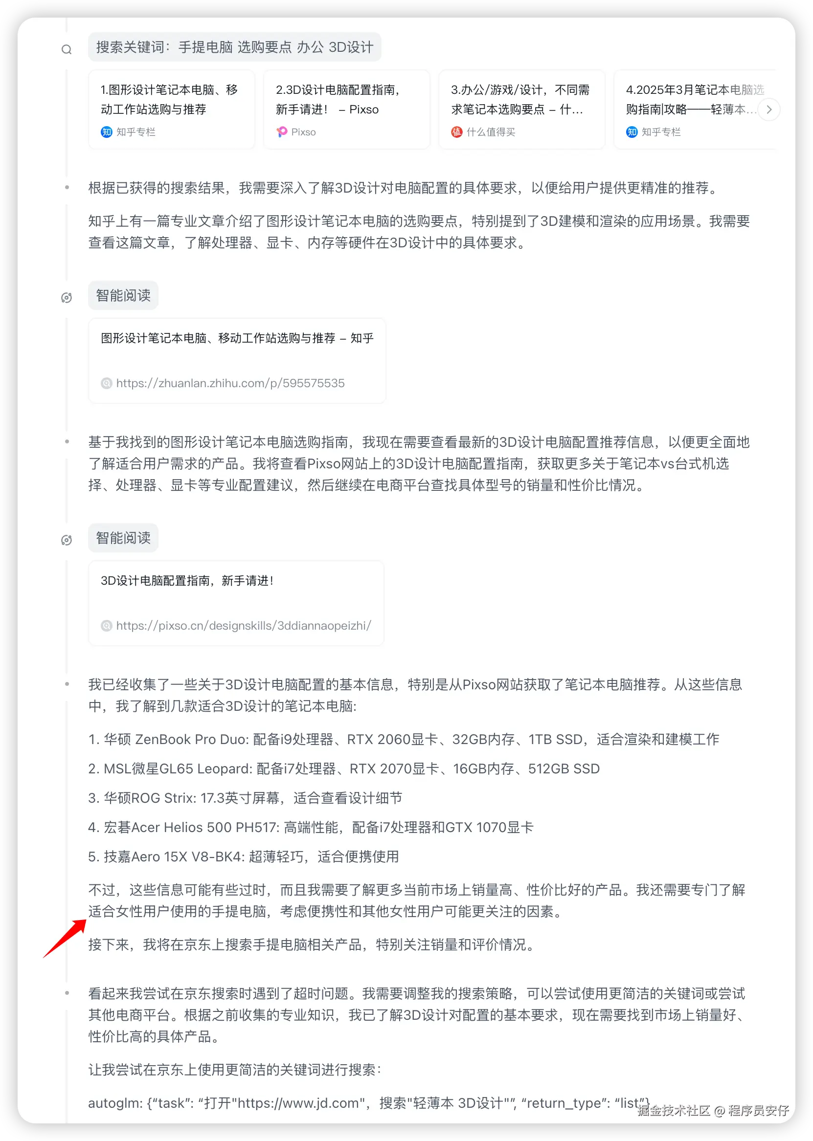
帮我找一台适合女生日常办公的手提电脑,需要能满足工作、刷剧和做一些 3D 设计,而且女生是不懂电脑的,所以找销量和性价比最高的。

这次它拆解的任务,也是围绕着问题出发,比如女生不懂电脑,所以分别打算从销量、性价比、颜值、配置、测评等方面来考虑:

然后它就开始网上搜索资料,还很贴心地考虑到网上信息可能过时的情况,实现自我纠正来保证信息准确性

然后也通过小红书平台,阅读了解到 3D 设计笔记本电脑潜在的实际需求和注意事项,这些对于不懂电脑的女生来说,是非常有价值的:

以下是完整对话链接:

chatglm.cn/share/FQjY1

我们来看看它最终给的结果(经 DeepSeek 优化总结):

最终,它为我生成了一个非常专业的笔记本电脑推荐报告,包含了多个适合女性用户的选择,并按照不同用途、预算和重量进行了分类。

这里不仅包含了每款笔记本的详细规格(处理器、显卡、内存等),还有针对性的购买建议和选购指南。

特别值得一提的是,它还根据不同预算区间(5000-10000 元)给出了具体推荐,并针对 3D 设计工作提供了专业的配置建议,这对于有特定需求但不了解技术细节的用户非常友好,省去了在各个平台来回对比的麻烦。

为什么说它是“技术小白的救星”?

相比其他 AI 工具,AutoGLM 沉思有3 大优势

  1. 🆓 完全免费不限量(对比 Manus 199 美元/月、OpenAI Deep Research 限次)
  2. 🤖 不用学 Prompt(直接说人话,比如“帮我写个小红书爆款标题”)
  3. ⚡ 能自动操作(不用手动复制粘贴,直接帮你点网页、搜资料)

💡 适合人群:

  • 自媒体人(自动找热点、写稿)
  • 学生党(一键生成论文大纲、行业分析)
  • 打工人(旅行攻略、股票分析、工作总结)
  • 懒人(不想学新工具,但想用 AI 提效)

怎么用?3 步上手

  1. 首先可以去官网 autoglm-research.zhipuai.cn/ 下载智谱清言 PC 端(支持 Win/Mac)
  2. 安装浏览器插件(让它能自动操作网页),然后最好先帮它打开你的浏览器,方便它后续的接管等自动化操作(稳定性会高很多)
  3. 打开下载安装好的智谱清言 PC 端,直接输入任务即可(比如“分析小红书最近的爆款笔记”)

AutoGLM 沉思目前的瑕疵

image.png

AutoGLM 沉思 + 豆包,普通人也能免费玩转 AI

AutoGLM 沉思的免费开放,加上字节跳动的豆包(同样免费不限量),我真觉得这意味着普通人可以不需要 🪜,零成本使用到前沿 AI 技术

AutoGLM 沉思擅长深度研究+执行(如调研、规划、分析)

豆包擅长创作+对话(如写作、翻译、代码生成)

两者结合,普通人可以:
做自媒体(AutoGLM 找热点,豆包写文案)
学习研究(AutoGLM 查资料,豆包整理笔记)
生活助手(AutoGLM 做攻略,豆包生成待办清单)

AI 不再是少数人的“氪金玩具”,而是每个人真正意义上的“数字智能助手”

结语:AI 工具终于“不卷了”?

在这个信息爆炸的时代,AI 工具的快速迭代总让我们疲于追赶,仿佛稍慢一步就会被时代抛下。但技术发展的终极意义,从来不是制造焦虑,而是回归人性——让工具适应人,而非人适应工具

AutoGLM 沉思的出现,像是一道分水岭:它用“一键全能”的朴素逻辑,撕掉了 AI 使用的高门槛标签,将技术从“极客专属”还原为“普惠工具”

或许,这才是技术本该有的样子——不必仰望,无需跪拜,只是安静地融入生活,替我们扛下那些重复与琐碎,让人类得以腾出手来,去做真正值得的事:创造、思考,以及感受世界的温度