应用实战|借力EdgeOne Pages搭建对话型AI网站

249 阅读6分钟

引言

在时光的长河中,昔日才子曹植于七步之内吟成千古绝唱,其才华横溢、思维敏捷令人叹为观止。而今,星移斗转,岁月如梭,我们站在了2025年的光辉之下,见证着科技与智慧的交融,迎来了一场场新的变革。

今日,我不以诗词争辉,却欲效仿先贤,在区区七步之间,借力于现代科技之巅峰——EdgeOne + EdgeOne Pages + DeepSeek R1,完成一场深度对话。

这不仅是对古人智慧的一种致敬,更是展现了人类文明不断追求进步、超越自我的精神风貌。让我通过AI技术构建起心灵沟通的桥梁,将世界紧密相连。

本文将以DeepSeek R1 为模版,借力沿技术为核心驱动力EdgeOne,在EdgeOne Pages上面部署前端开发和部署平台,为我们开发者快速构建、部署静态站点和无服务器应用。

实践

EdgeOne Pages 的入门非常简单!只需进入 Pages 控制台,连接您的 Git 仓库,选择我们的模板或您自己的 Git 项目,然后点击部署。

官方网址:console.cloud.tencent.com/edgeone/

操作详细文档直通车:edgeone.cloud.tencent.com/

步骤1 登录到EdgeOne控制台创建项目

1、在浏览器地址栏输入控制台地址(console.cloud.tencent.com/edgeone/);(…

2、找到Pages,目前Pages还在Beta测试版;(参见2)

3、默认情况下,Pages下面是没有项目的,点击“创建项目”即可;(参见3)

步骤2 创建项目后直接选择DeepSeek模版

1、点击“创建项目”,跳转到创建项目页面,此页面包含选择Git仓库选择模版两个模块,直接在选择模版中选择如图所示的 DeepSeek-R1 for Edge 即可。(参见4)

步骤3 授权代码托管平台并配置项目

1、选择完成模版后,选择代码托管平台,此处我选择了Gitee作为本次演示的代码托管平台(参见5),由于我之前并没有给予授权,所以本次需要先授权,授权完成之后可以自动将代码托管过去。

2、我此处选择了默认的配置,仓库实际选择了“公共”仓库,实际截图时是私有。(参见6)

步骤4 执行创建部署并初始化项目

1、一切配置信息都准备完成后,点击“立即创建”按钮(参见9),平台开始一系列的初始化动作,例如将模版同步克隆到代码托管平台(参见10)。

步骤5 构建部署项目

1、初始化完成之后,跳转到构建部署页面,可以在页面看到完整的初始化、构建部署的过程(参见11)。在初始化完成之后,我们可以去代码托管库确认下是否已经有了代码(参见12)。

步骤6 部署预览

1、构建部署的速度还是相当的快,当页面撒花🎉🎉🎉欢迎时,便是成功之日。(参见13)

2、部署完成之后,将页面向上滑动一下,来到预览按钮处(参见14),点击预览按钮就可以访问我们成功部署的页面地址啦。(参见15)

3、演示时使用的是临时域名,但也足够我玩耍的了。如果你有自己的域名,也可以配置中配置上属于自己的域名,配置好之后才真正属于你的。

在 Pages 中,域名管理是确保您的网站能够被用户顺利访问的重要环节。Pages 提供了多种域名,包括项目域名,部署域名和自定义域名。默认情况下,您的项目会获得一个基于 Pages 平台的子域名,方便您快速访问和分享。

步骤7 实践AI对话网站

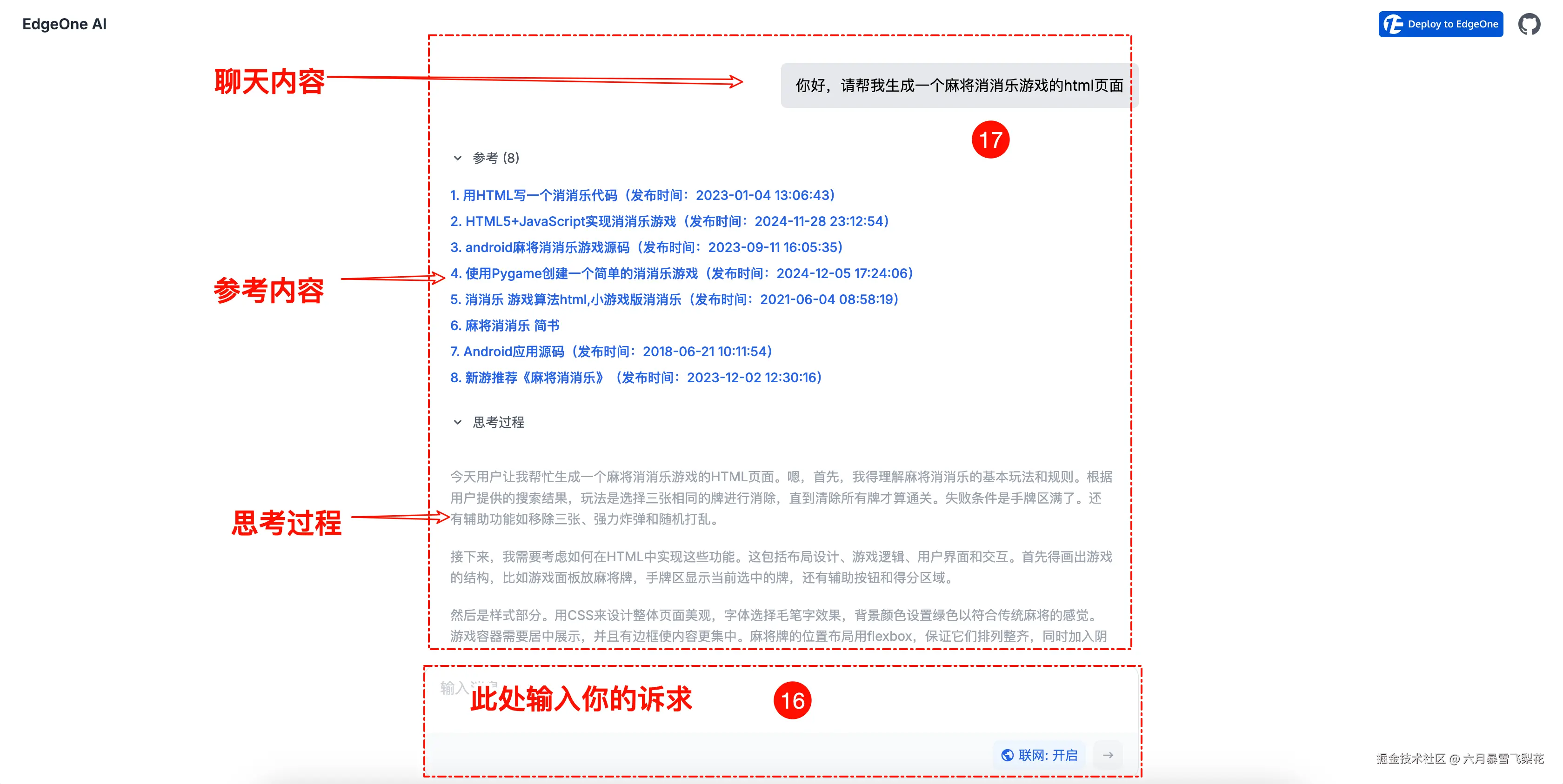
1、在前面步骤完成之后,我们访问地址就可以在线快乐了。例如我输入一段文字“你好,请帮我生成一个麻将消消乐游戏的html页面”,响应速度很快出来了内容,内容包括参考信息、思考过程以及最终的答案

2、在代码完成之后,还给出了详细的游戏规则,真是包容到了极致。

这个实现包含以下功能:

  1. 麻将牌消消乐核心玩法
  2. 三张相同牌匹配消除机制
  3. 辅助功能:
  4. 界面设计:
  5. 指南针和常见牌型:
  6. 周奖励机制:

要运行这个游戏,请将所有代码保存为.html文件,并在现代浏览器中打开。你可以通过点击任意三张相同的牌来消除它们,达成目标即可得分。

注意事项:

  1. 游戏逻辑需要根据实际情况进一步完善
  2. 可以添加更多麻将牌类型和图案
  3. 增加音效和更复杂的动画效果
  4. 支持保存游戏进度

附录上最终效果图

将代码拷贝到网页中就可以及时行乐啦。

附录上完整的代码

代码均为搭建后产生的,可以将其拷贝到HTML文件中,直接打开即可体验消消乐。


<!DOCTYPE html>
<html lang="zh-CN">
  <head>
    <meta charset="UTF-8">
    <title>麻将消消乐</title>
    <style>
      body {
        font-family: '毛笔字体', Arial, sans-serif;
        background-color: #E6E6FA;
      }

      .game-container {
        width: 800px;
        margin: 20px auto;
        padding: 20px;
        background-color: white;
        border-radius: 10px;
        box-shadow: 0 0 10px rgba(0,0,0,0.1);
      }

      .game-panel {
        display: grid;
        grid-template-columns: repeat(8, 1fr);
        gap: 10px;
        margin-bottom: 20px;
        background-color: #FFE4C4;
        padding: 10px;
        border-radius: 5px;
      }

      .mahjong-tile {
        width: 60px;
        height: 80px;
        background-color: #BEBEBE;
        display: flex;
        align-items: center;
        justify-content: center;
        font-size: 12px;
        cursor: pointer;
        box-shadow: 0 2px 5px rgba(0,0,0,0.2);
      }

      .selected {
        background-color: #FFD700;
      }

      .score-board {
        text-align: center;
        margin-bottom: 20px;
      }

      .menu-buttons {
        margin-top: 20px;
        display: flex;
        gap: 10px;
        justify-content: center;
      }

      button {
        padding: 10px 20px;
        font-size: 16px;
        cursor: pointer;
        background-color: #4CAF50;
        color: white;
        border: none;
        border-radius: 5px;
      }

      .hand-area {
        display: flex;
        gap: 10px;
        margin-bottom: 20px;
      }
    </style>
  </head>
  <body>
    <div class="game-container">
      <h1>麻将消消乐</h1>

      <div class="score-board">
        <p>得分:150</p>
        <p>剩余牌数:24</p>
      </div>

      <div class="hand-area">
        <div class="mahjong-tile"></div>
        <div class="mahjong-tile"></div>
        <div class="mahjong-tile"></div>
      </div>

      <div class="game-panel" id="board"></div>

      <div class="menu-buttons">
        <button onclick="removeThree()">移除三张</button>
        <button onclick="useBomb()">使用炸彈</button>
        <button onclick="shuffleBoard()">随机打乱</button>
        <button onclick="viewRewards()">查看奖励</button>
      </div>

      <h3>每周奖励领取:</h3>
      <p id="weekly-reward">已累计欢乐豆:12345</p>
    </div>

    <script>
      let selectedTiles = [];
      const mahjongTiles = ['东', '南', '西', '北', '中', '发', '白'];
      const board = document.getElementById('board');

      // 初始化游戏面板
      function initGame() {
        const tiles = [];
        for (let i = 0; i < 32; i++) {
          tiles.push(mahjongTiles[i % 7]);
        }
        shuffle(tiles);

        tiles.forEach(tile => {
        const tileElement = createTile(tile);
                board.appendChild(tileElement);
            });
        }

        // 创建麻将牌元素
        function createTile(value) {
            const tile = document.createElement('div');
            tile.className = 'mahjong-tile';
            tile.textContent = value;
            tile.onclick = () => handleTileClick(tile);
            return tile;
        }

        // 处理扑克点击事件
        function handleTileClick(tile) {
            if (selectedTiles.length >= 3) {
                selectedTiles.forEach(t => t.classList.remove('selected'));
                selectedTiles = [];
            }
            
            if (!selectedTiles.includes(tile)) {
                selectedTiles.push(tile);
                tile.classList.add('selected');
                
                // 检查是否完成三张匹配
                if (selectedTiles.length === 3) {
                    const values = selectedTiles.map(t => t.textContent);
                    if (values.every(v => v === values[0])) {
                        clearSelected();
                        updateScore(150);
                    }
                }
            }
        }

        // 更新得分
        function updateScore(value) {
            document.querySelector('.score-board p:first-child').textContent = 
                `积分:${parseInt(document.querySelector('.score-board p:first-child').textContent.split(' ')[1]) + value}`;
            
            selectedTiles.forEach(t => t.remove());
            initGame();
        }

        // 通用函数
        function shuffle(array) {
            for (let i = array.length - 1; i > 0; i--) {
                const j = Math.floor(Math.random() * (i + 1));
                [array[i], array[j]] = [array[j], array[i]];
            }
        }

        // 辅助功能实现
        function clearSelected() {
            selectedTiles.forEach(t => t.classList.remove('selected'));
            selectedTiles = [];
        }

        // 移除前三张
        function removeThree() {
            const tiles = board.getElementsByClassName('mahjong-tile');
            for (let i = 0; i < 3; i++) {
                if (tiles[i]) tiles[i].remove();
            }
            initGame();
        }

        // 使用炸彈
        function useBomb() {
            document.querySelectorAll('. mahjong-tile:contains("中")').forEach(t => t.remove());
            initGame();
        }

        // 随机打乱
        function shuffleBoard() {
            const tiles = Array.from(board.children);
            shuffle(tiles);
            board.innerHTML = '';
            tiles.forEach(tile => board.appendChild(tile));
        }

        // 查看奖励
        function viewRewards() {
            alert(`当前累计欢乐豆:${parseInt(document.getElementById('weekly-reward').textContent.split(' ')[2])}`);
        }

        initGame();
    </script>
</body>
</html>

总结

时代的变化,技术的革新,白驹过隙之间便搞定搭建网站,可谓是零成本参与其中。总的说来,其实很简单,在EdgeOne控制台选择模型模版,填写项目信息和代码托管平台信息,直接构建部署即可。总结下就是三步:

  • 1 选平台选模型模版
  • 2 填写项目信息
  • 3 构建部署