数字人技术助力教学视频制作:高效、精准与创新

近年来,随着人工智能技术的飞速发展,数字人技术逐渐成为教育领域的新宠。它以其高效、精准和创新的特点,为教学视频的制作带来了革命性的变革。无论是精品课、微课还是慕课,数字人技术都能为教育工作者提供强大的支持,解决传统视频制作中的诸多痛点。

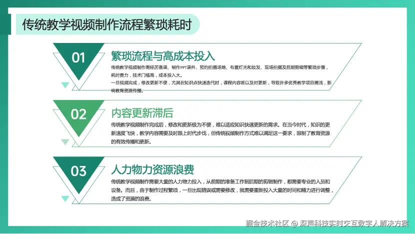
一、传统教学视频制作的挑战

传统的在线教学视频制作通常需要经历多个繁琐的步骤:前期备课、PPT课件制作、预约拍摄场地、布置灯光和妆发、现场拍摄以及后期剪辑。这一过程不仅耗时耗力,还需要较高的技术门槛和成本投入。此外,视频一旦制作完成,后续的修改和更新也极为不便,尤其是在知识点快速迭代的情况下,课程内容往往难以跟上时代步伐。这些问题使得许多优秀的教学项目被迫搁浅,影响了教育资源的有效传播。

image.png

二、数字人技术的优势

数字人技术的出现,为教学视频制作提供了一种全新的解决方案。它通过高度拟真的数字形象和智能化的内容生成,大幅提升了视频制作的效率和质量。以下是数字人技术在教学视频制作中的几大优势:

  1. 一键生成,高效便捷 数字人技术支持将PPT课件直接导入平台,自动识别课稿文案并生成数字人视频。教育工作者无需掌握复杂的视频编辑技术,只需上传PPT,即可快速完成从课件到视频的转换。这种无缝衔接的方式,大大降低了技术门槛,节省了时间和人力成本。

image.png

  1. 教学严谨性保障 数字人技术在语音合成、口型同步、多音字勘误等方面进行了深度优化,能够确保专业术语的准确发音和字幕的正确显示。同时,高清画质和流畅的动作表现,进一步增强了教学的严谨性和教师的权威性。

image.png

  1. 丰富的教学素材库 数字人平台通常提供海量的教学素材模板,包括多样化的授课背景、数字人形象、服饰搭配以及音乐声线等。教育工作者可以根据教学目标和学生需求,灵活选择或自定义模板,轻松打造个性化的教学视频。
  2. 无时长限制,自由创作 数字人技术允许视频时长的自由设定,无论是简短的知识点讲解,还是深入的专题课程,都能满足需求。此外,课程内容的更新和补充也变得异常便捷,教育工作者可以随时调整教学内容,确保知识的时效性。
  3. 灵活的对接方式 数字人技术支持多种合作模式,如SaaS、API或OEM等,能够根据不同机构的需求提供定制化服务。无论是高校、在线教育平台还是个人创作者,都能在保持品牌独立性的同时,享受数字人技术带来的便利。

image.png

三、数字人视频制作的核心步骤

数字人教学视频的制作过程通常分为三个核心步骤:

  1. 素材采集

用户只需录制一段5至10分钟的视频,确保画质清晰、表情自然、动作流畅即可。平台会基于这段视频进行数字人模型的训练。对于追求便捷的用户,甚至可以通过一张照片或15秒的短视频生成基础数字人形象。

image.png

  1. 模型训练

平台利用深度学习技术(如生成对抗网络和多模态AI),对采集的素材进行分析和处理,重建数字人的形象、语音和动作。同时,智能匹配口型与讲解内容,实现唇音同步,确保教学视频的自然流畅。

  1. 视频生成

在模型训练完成后,用户可以通过PPT一键生成、数字人口播或专业课程模板等功能,快速制作教学视频。部分平台还支持智能生成讲义文案,进一步提升课件质量。对于技术团队而言,仅需几行代码即可完成数字人功能的集成,技术部署简单高效。

四、数字人技术的教育应用前景

数字人技术在教育领域的应用前景广阔。它不仅能够帮助高校和教育机构快速生成高质量的课件视频,还能为在线教育平台提供标准化的解决方案。此外,数字人技术还能推动教育信息化和智能化的发展,为学生带来更加生动、互动性更强的学习体验。 未来,随着技术的不断进步,数字人将更加拟真化和智能化,进一步缩小与传统教学的差距。教育工作者可以借助这一技术,将更多精力专注于教学设计和内容创新,从而提升整体教育质量。

五、结语

数字人技术为教学视频制作带来了前所未有的便利和创新。它以高效、精准和灵活的特点,解决了传统视频制作中的诸多难题,成为教育领域的重要工具。随着技术的普及和优化,数字人技术将在教育信息化进程中扮演越来越重要的角色,为教育工作者和学生创造更大的价值。