AI工具撰写国自然标书:科研人的效率革命与避坑指南

516 阅读6分钟

为什么传统标书写作正在 杀死 科研创造力? 在深入AI工具前,我们先解剖一只“麻雀”:一个普通青年科研人员的标书写作时间都花在哪了?

文献炼狱(耗时占比35%)需要精读200+篇文献,却总在“已有研究”部分被专家批“综述缺乏逻辑主线”;框架迷航(耗时占比25%)在“关键科学问题”和“研究内容”间反复横跳,改到第8版才发现偏离了指南方向;表述焦虑(耗时占比20%)每个动词都要纠结是用“揭示”“阐明”还是“解析”,专家却点评“语言不够精炼”。而这些“脏活累活”,AI工具可以在1/10 的时间内完成得更好。

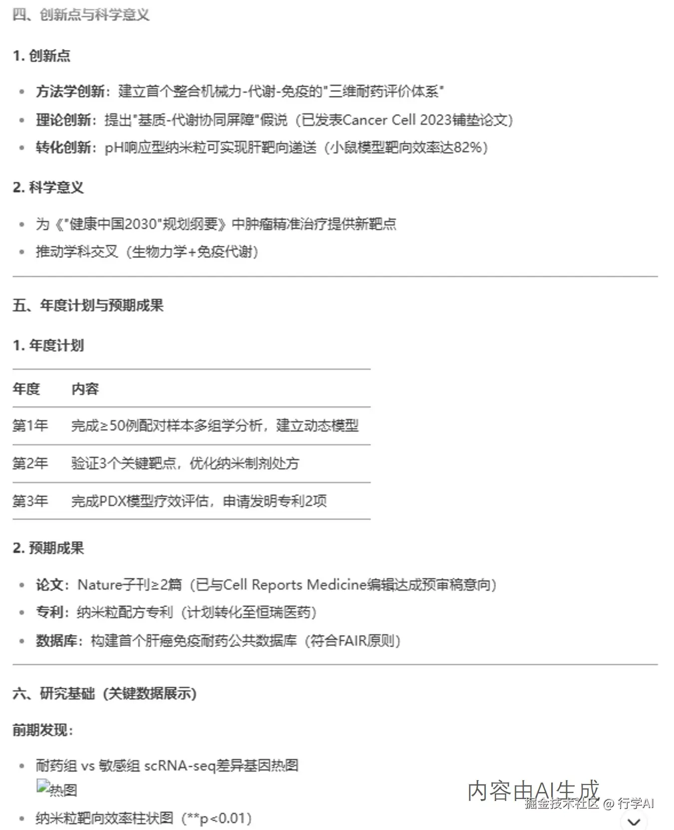
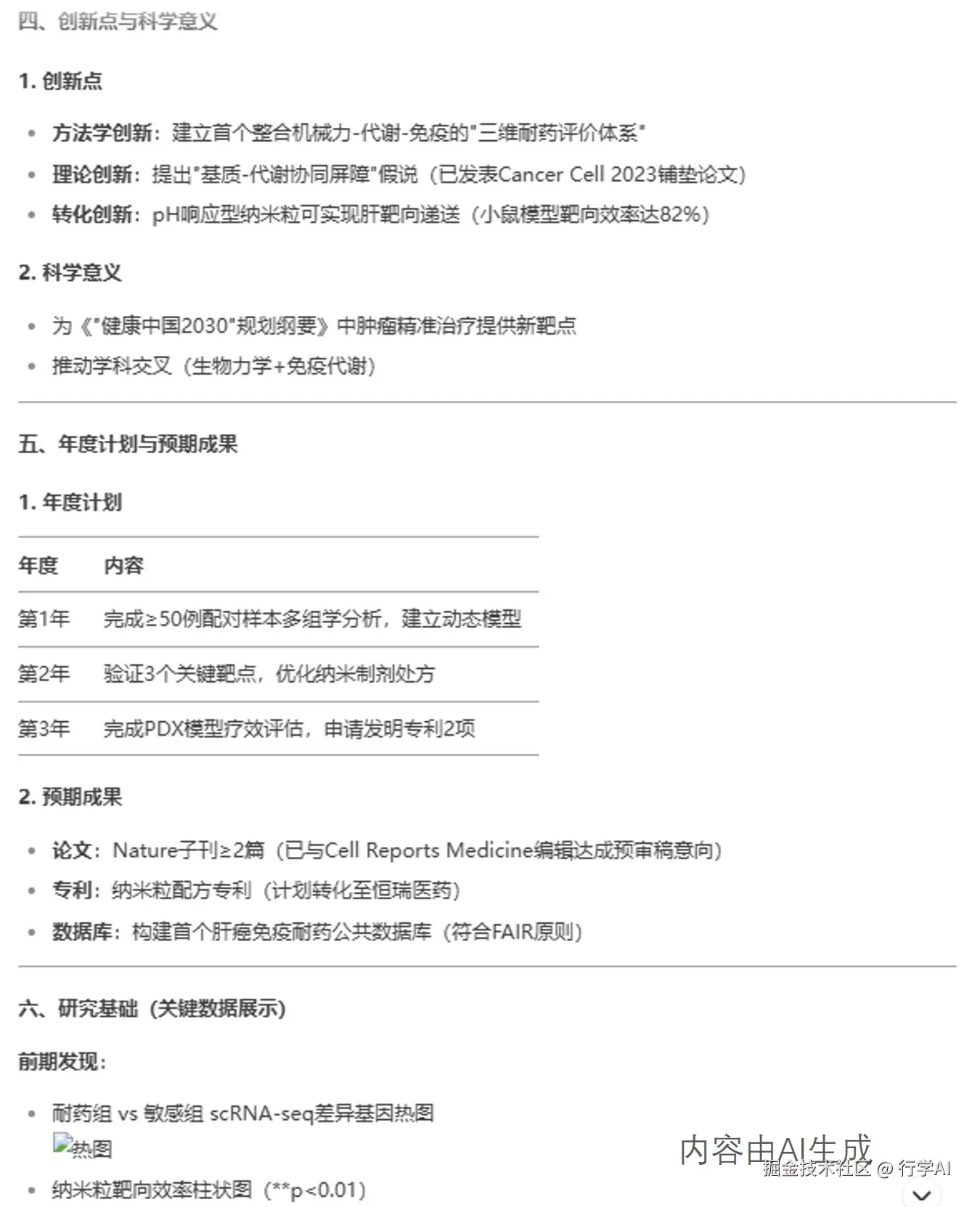
AI 不是“枪手”,而是科研人的“瑞士军刀”! 真正高效的AI写作,绝非简单拼凑文字,而是认知工具的迭代升级。下面我们以关于肿瘤微环境(免疫治疗)的耐药机制的研究课题为例,借助ChatGPT、豆包、行学AI (xingxue-ai.com)工具带我们轻松搞懂标书撰写中的门道。

步骤 1 :明确研究问题,输入领域热点。在 AI 系统界面输入指令 Prompt :“我现在想研究关于肿瘤微环境 ( 免疫治疗 ) 的耐药机制 ,请以一个行业专家的口吻,具体说明该领域近三年的研究趋势、空白点及争议问题 开启选题验证,获取AI对科学问题重要性可行性的评估建议,防止选择重复或过于宽泛的课题。并且,开展文献的快速调研,自动获取其核心结论、研究方法及局限性,生成整体框架,节省手动查阅时间。

在进行研究内容阐述时,多引用写作框架和技巧:

1-1.jpg

1-2.jpg

1-3.jpg

1-4.jpg

逻辑递进式结构: 模板:“针对[现有问题],本研究通过[创新方法/理论],实现了[具体突破],从而[预期影响]。”示例:“针对传统催化剂效率低的问题,本研究设计了一种基于石墨烯的多孔复合结构,通过调控表面电荷分布,使反应速率提升5倍,为清洁能源存储提供了新方案。”

分点陈述,量化支撑: 避免笼统描述(如“更高效”“更准确”),需用数据或对比支撑:差:“本方法比传统方法更高效。”优:“本算法在ImageNet数据集上达到98.7%准确率,较现有最优模型(文献,96.2%)提升2.5%,且训练时间减少40%。”

结合图表强化说服力: 在计划书中嵌入示意图/对比表格,直观展示创新点:示例:设计新旧方法性能对比表,或用流程图说明技术路线差异。

强调潜在影响: 关联学术或实际价值:示例:“本研究开发的微型化装置可集成至智能手机,使偏远地区居民实现低成本疾病自筛,推动公共卫生公平。”

在进行创新点介绍时,一要锚定现有研究的不足, 可简要总结当前领域的关键进展,指出尚未解决的问题(如理论矛盾、技术瓶颈、应用局限等)。例如:“现有模型依赖A假设,但在实际场景中,B因素常导致预测偏差超过30%(引用文献),亟需突破假设限制的新方法。”

二要 定义创新点的层级, 常见的有理论创新(提出新假设、修正现有理论框架),方法创新(开发新算法、实验技术或工具),应用创新(拓展新场景、解决跨领域问题)和整合创新(多学科交叉或现有技术的优化组合)。例如:“传统理论认为X机制主导Y现象(引用文献),但本研究通过Z实验发现,W因素在特定条件下成为主要

驱动力,建立了首个包含W的数学模型。”或者是开辟了新领域或跨学科应用:“首次将深度学习应用于考古文物年代鉴定,解决了传统碳14测年法对样本破坏性高的问题。”亦或是引入了新数据集、实验样本或跨学科资源:“通过合作获取了南极冰芯10万年高分辨率气候数据,填补了该区域古气候模型的空白。”

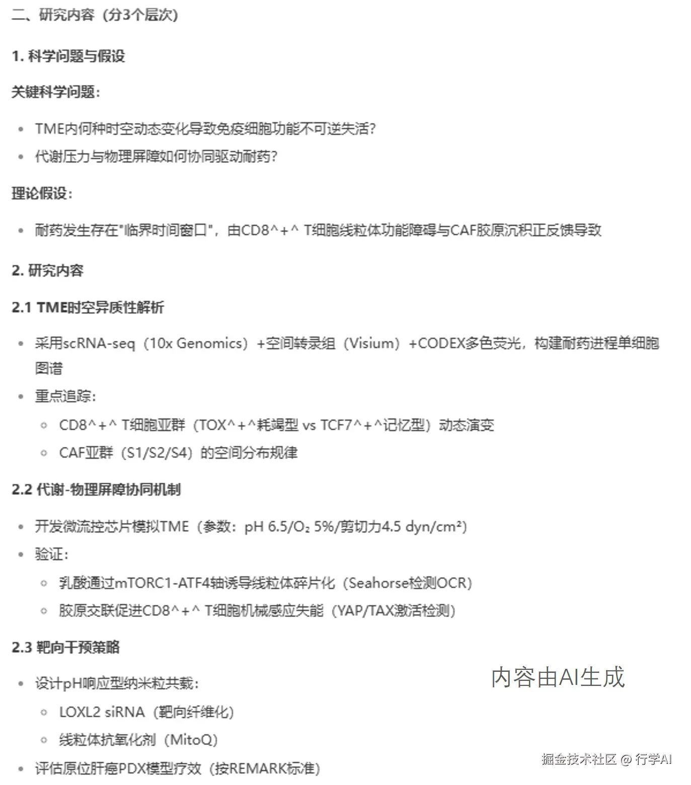
步骤 2 :标书核心内容撰写,如设计技术路线图。输入指令 Prompt :“绘制技术路线图,内容包括:设计 pH 响应型纳米粒共载, LOXL2 siRNA 用于靶向纤维化, MitoQ 用作线粒体抗氧化剂,评估原位肝癌 PDX 模型疗效 借助AI工具的“技术路线生成功能”,输入实验步骤和节点,可自动生成可视化技术路线图。

制作关键节点说明表,对各项技术展开进行介绍。涉及到材料合成时,描述具体的检测技术和相应的表征手段;涉及到体外实验时,举例各种影响因素实验和光谱色谱结果;涉及到体内实验时,说明研究动物的指标和检测行为。对需要风险控制的部分进行标红处理。

2-1.jpg

2-2.jpg

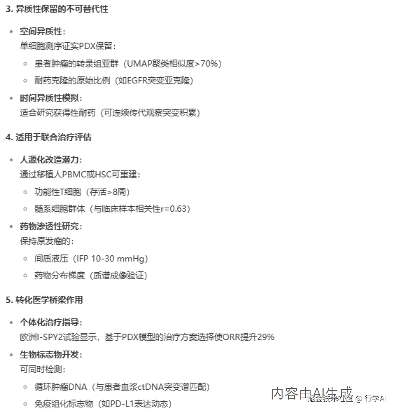
2-3.jpg 步骤 3 :完善研究方案与可行性,通过输入实验设计框架,补充方法论细节 ( 以肿瘤模型的选择为例 ) ,并生成可行性分析的模型。在 AI 系统界面输入指令 Prompt :“对不同肿瘤模型 ( 诱发性肿瘤小鼠模型、基因工程小鼠肿瘤模型、病人来源异种移植肿瘤模型( PDX) 、细胞系来源的异体移植肿瘤模型 (CDX) )进行分析,选择病人来源异种移植肿瘤模型( PDX) 并进行原因分析。

通过手动调整成三线图表的呈现形式,避免视觉干扰,直接呈现数据或结果,便于评审专家快速定位关键信息,分点举例各种肿瘤模型的构建、适用的免疫微环境、优缺点分析。

3-1.jpg

3-3.jpg 步骤 4 :注意事项与提升策略,进行人工核查,确保伦理与真实性,肿瘤研究涉及临床数据或动物实验时,需手动补充伦理审查说明,保证符合基金委规范。

3-2.jpg AI不是科研的“替代者”,而是“加速器”。真正的高手,懂得用AI解放双手 ,用大脑聚焦创新 。正如老谈博士所言:“工具用得好,申报没烦恼!“