晋升系列6:专项提升

135 阅读12分钟

作者写的这个专栏,有读者评价“没有故弄玄虚的东西,相当实用和接地气”,我是十分赞同的。有一个P9级别的人,手把手的告诉我们心得,这钱花的超值。作者不是给整一堆理论,他是确实遇到过实际情况,所以给的方案是真的可行的。为什么我有这个认知,因为很多事情真的在工作中遇到了。

一、导学

专项提升主要是指对业务和管理方面。

1.1为什么要懂业务?

  1. 更好的理解需求:因为产品经理水平有低有高,很多时候要有自己的判断。我在产品经理的重要性也聊到过。
  2. 更好的设计方案:因为技术人员设计方案的时候,不但要考虑如何实现功能,还要考虑性能、高可用和可扩展等设计属性。这些设计不是凭空拍脑袋想出来的,而是需要根据业务的特点来设计。
  3. 更好的做团队规划:做团队规划也必须要懂业务,不然就没法对齐业务规划,你做得再漂亮也很难拿到好的业务结果,很难得到上级的认可。

对于不同等级,要求的范围是不一样的,可以通过不同的方案提升。

P5/P6 的要求的范围是业务功能,你需要熟悉自己的系统(比如交易中心的订单管理子系统)提供的功能,相关功能的作用和实际的业务数据等。

P7/P8 的要求的范围是业务领域 ,你需要熟悉业务端到端的流程(比如某次秒杀活动),整体业务的作用,实际的业务数据,业务的发展历史,业务经验和教训以及理解每年的业务规划和总结等。

P8+/P9 要求的范围是业务战略,你需要熟悉行业情况(比如淘宝、拼多多、京东的电商直播业务),竞争对手情况,可能的业务方向,行业的发展趋势和动向等,制定或参与制定业务规划。

在这里插入图片描述

1.2为什么要懂管理?

“管理”包括开会、做汇报、写 PPT,但这些都是表象,管理真正的作用其实是整合团队的力量,让团队突破单个个体的能力上限,创造出更大的价值。

  1. 管理四象限,可以用来帮助你快速从 0 到 1 地搭建自己的管理视野,明确自己在成为管理者之后要做什么。

在这里插入图片描述

  1. 管理五模式,可以用来帮助你针对不同的场景选择相应的思路,从而达到更好的管理效果。

在这里插入图片描述

二、5W1H8C1D分析法

对于 P5/P6 级别来说,业务方面的要求主要是理解业务功能。使用5W1H8C1D分析法。

  1. 5W: 指的是 5 个不同的英文单词:When(何时)、Where(何地)、Who(何人)、What(何事)、Why(何因),代表需求产生的背景功能上线后的运行环境
  • 这个功能一般在什么时间、什么地点、由谁用、他想要什么、他想要这个的原因(最重要的部分)
  • 举例:一是产品经理的重要性;二是有次产品让提供一个获取发布的智能体列表接口,只说有外部客户需要,后来我了解了一下他们想用来做智能体商店功能,那这个需求在当下其实是不合理的,就拉产品和客户重新开会,聊需求和更好的实现方案
  1. 1H:How 不是指设计方案,而是指业务需求的处理逻辑
  • 举例:比如取款就是一个需求,但它包含多次交互,要插卡、输入密码、输入金额、打印账单、取钱这一系列步骤,How 就是用来描述这整个流程是怎么运行的。
  1. 8C:8个约束条件(Constraint)
  • 性能、成本、交付时间、技术选型、可靠性、安全性、合规性、兼容性等
  1. 1D:D 代表 Data,也就是数据,反映了业务上线之后的效果(Result)。常见的 Data 包括两个方面
  • 一是业务效果,比如 DAU、MAU、活动参与人数、订单数、成交量、成交额和运营效率等。
  • 二是系统效果,比如峰值 TPS、接口性能、响应时间、崩溃率、可用性、成本和开发效率等。
  • 这个我很支持。现实中有的团队很关注数据,有的则几乎不管,而且我发现,要是团队不太管数据,除非领导层有共识,否则可能一直不会很关注数据。

三、AARRR漏洞模型

对于 P7/P8 级别来说,业务方面的要求主要是掌握业务领域。如果你想要快速地入门业务领域,建议使用 AARRR 漏斗模型来分析。

AARRR 这 5 个字母分别代表 Acquisition、Activation、Retention、Revenue 和 Refer 五个英文单词,它们分别对应用户生命周期中的 5 个重要环节:获取(Acquisition)、激活、(Activation)、留存(Retention)、收益(Revenue)和推荐(Refer)

AARRR 模型的核心就是以用户为中心,以完整的用户生命周期为指导思想,分析用户在各个环节的行为和数据,以此来发现用户需求以及产品需要改进的地方。

在这里插入图片描述

对于技术人员来说,可以做以下几点

  1. 掌握业务相关的常见的漏斗手段以及优缺点
  2. 掌握核心业务的漏斗数据
  3. 掌握和理解当前团队做的业务的详细漏斗数据
  4. 对比竞争对手的漏斗

四、宝洁战略模型

对于 P8+/P9 级别来说,业务方面的要求主要是看懂业务战略。如果你想要快速地入门业务战略,建议学习宝洁战略模型。

宝洁战略模型的核心思想是,战略就是选择,包括想做什么、能做什么、要做什么和不做什么。这一系列的选择决定了企业的行动,企业的行动又决定了最终的业务结果,而如何做出更好的选择,选择的标准是什么,就是宝洁战略模型涵盖的内容。

在这里插入图片描述

  1. 愿景 & 使命决定了企业要做的事情的范围和目标。
  • 解释:愿景、使命,再加上和做事准则相关的价值观,它们就形成了企业的核心的指导思想。愿景:你最终想成为什么?使命:你为别人带来什么价值?价值观:你做事的准则是什么?
  • 举例(阿里巴巴):愿景:成为一家活 102 年的企业。使命:让天下没有难做的生意。价值观:六脉神剑(客户第一,团队合作,拥抱合作、敬业、诚信、激情)。
  • 应用:多和创始人有关系,对普通员工的实际工作几乎没影响。我很喜欢作者写的,因为有时候自己也有过思考愿景是什么?,感到思想上有碰撞。
  1. 定位决定了企业决定进军哪类市场。
  • 应用:对于 P8+/P9 的技术人员来说,看懂业务战略的核心就是理解业务的定位和策略,比如为什么选择某个定位、为什么采取当前的策略、竞争对手的定位、竞争对手的策略、策略的执行效果。理解了这些才能更好的做出选择。
  1. 策略决定了企业采取何种方式和手段来赢得竞争。
  • 解释:策略是整个战略的核心,因为策略关注的是如何赢得竞争。策略总体上可以分为两类:总成本领先差异化
  • 应用:同定位
  1. 能力决定了企业是否能够真正将策略落地并取得结果。
  • 解释:策略的实施需要依靠企业的能力,如果企业不具备对应的能力,再好的策略也是镜中月水中花。
  • 应用:对于 P8+/P9 的技术人员来说,理解了业务的定位和策略之后,在能力评估阶段就可以发挥出技术的巨大价值,包括评估策略的技术可行性、可选技术方案和所需的技术成本等。如是做独立APP还是小程序还是全做?是自建机房还是购买云服务?
  1. 组织决定了企业的各个团队能否协同一致高效的落地策略。
  • 解释:如果没有适合的流程、组织结构和衡量方法来进行支撑,执行的效率可能非常低,效果可能很差。
  • 举例:公司经常会调整组织结构,大体就是这个原因。随着对业务理解的深入,需要团队变的更高效。
  • 应用:有专项团队、横向团队(领域划分)、纵向团队(业务)、负责任制等方式

五、管理四象限

这部分可以和初探技术管理系列一起看,看完之后最好按照核心条目整理出自己要做的事情。

“管”有一定的“强制”含义,可以形象的理解为从上往下压;“理”有一定的“辅助”含义,可以形象的理解为从下往上托,两个手段缺一不可。

人”就是团队的成员,管理就是想方设法发挥出人最大的潜能;“事”就是团队要做的事情,管理就是想方设法带领团队为公司创造最大的价值,拿到更好的结果。

使用的时候要事优先

image-20250329174152960.png

  1. 团队规划是指,制定团队一定周期内的目标和主要事项。 可以使用OKR规划法。
  2. 团队执行是指,将团队规划的事项落地 。包括人力安排、时间安排、进度跟踪和问题处理等。可以使用3C或者PDCA执行法。
  3. 团队汇报是指,归纳总结团队的工作情况,将信息反馈给上级。 可以使用金字塔汇报法。
  4. 团队构建是指,如何打造符合业务发展需要的团队。 如招聘、人员优化、人员汰换和团队梯队设计等。
  5. 团队运作是指,通过制定团队的标准流程和奖惩机制等,让团队成员做事更加规范、更有效率。 不要盲目学习其它公司方法、不要盲目新官上任三把火。
  6. 团队考核是指,确定每个团队成员的绩效。 尽可能多地在平时的工作中了解下属的实际工作状态和内容,在考核时做到实事求是,基于事实判断,避免拍脑袋凭感觉来进行评价。
  7. 风险管理是指,提前识别可能出现的问题,并采取预防措施。 如核心人员流失、项目进度延期等。
  8. 问题处理是指,解决团队已经发生的各种问题,比如人员变动、团队成员之间有矛盾、项目延迟和线上出现严重事故等。
  9. 资源协调是指,申请各种团队需要的资源,比如申请多几台手机用于测试,申请新的服务器搭建环境,申请外包来临时支援项目等。
  10. 团队建设是指,通过举行各种形式的活动来增强团队成员的团队意识和协作精神,让团队成员相互之间更加了解和信任,同时释放工作压力。
  11. 团队培养是指,通过各种手段提升团队成员的能力,让团队成员既能够更好的完成工作任务,也能够逐步晋升到更高的级别。 如自主定向学习、培训、以战代练、技术交流等。
  12. 团队激励是指,激发团队成员的潜能和战斗力,让团队更有激情和效率。 如发表一篇激情四射的演说、在失败的时候鼓舞团队、在成功的时候由衷的表扬团队、给团队成员颁发一些奖项等。最重要是拿到好的结果和绩效。

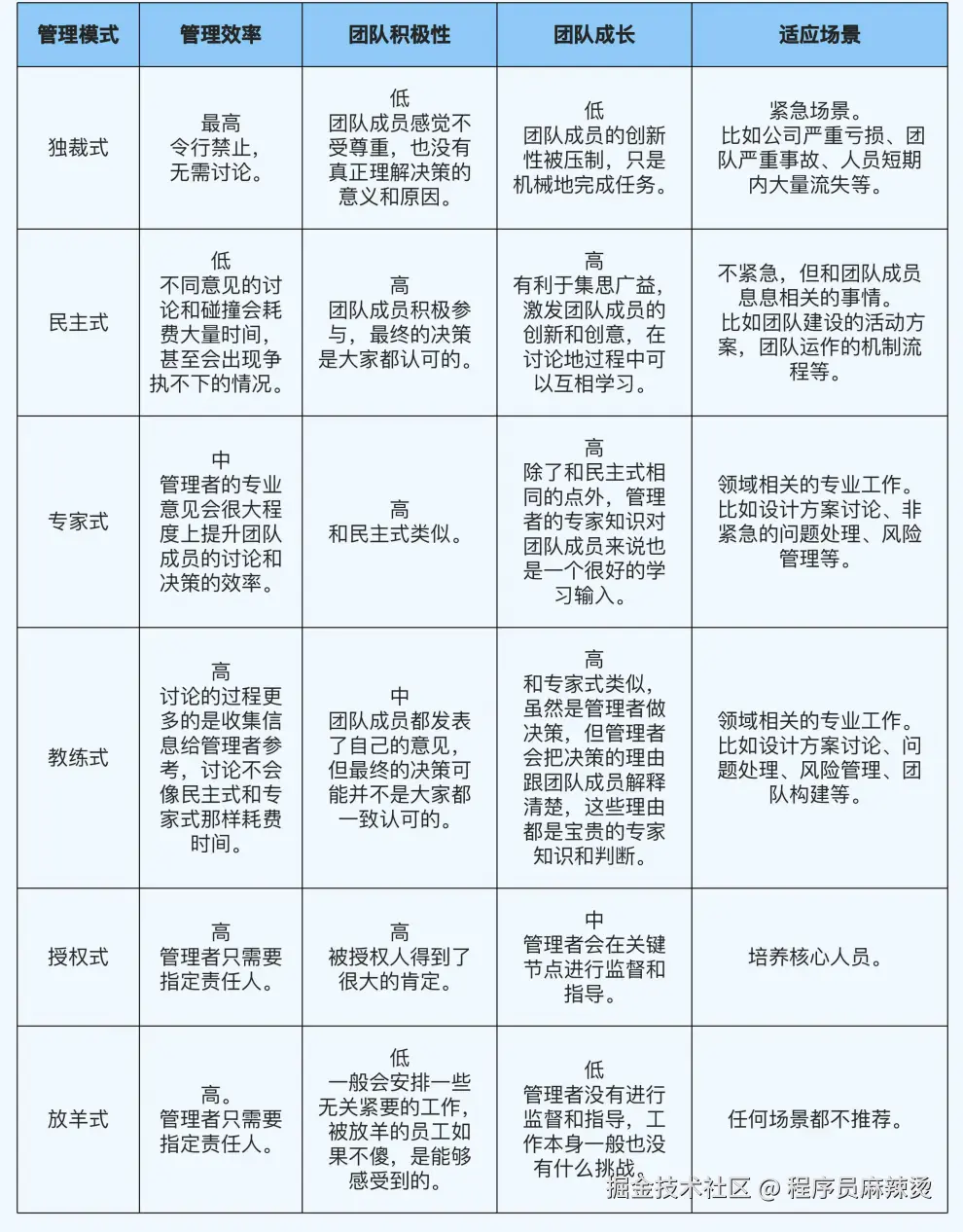
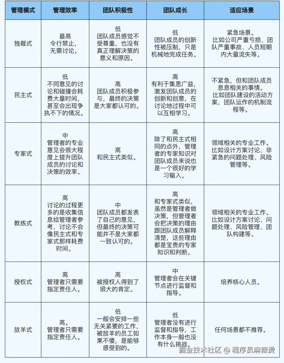
六、管理五模式

  1. 独裁式:管理者直接指定下属或团队的具体工作,包括做什么事、怎么做、什么时候做和输出什么结果等,全都一一明确,团队成员不能提出不同意见和方案。
  2. 民主式:管理者组织团队成员针对某项工作进行讨论,然后和团队成员一起选出最终的方案。管理者的意见并不是优先级最高的,团队通常采用集体投票的方式来做决策。
  3. 专家式:管理者作为某方面的专家,组织团队成员针对某项工作进行讨论,并由团队成员来做决策,选出最终的方案;管理者不参与决策,只是在讨论的过程中提供专业指导
  4. 教练式:管理者作为某方面的专家,组织团队成员针对某项工作进行讨论,然后自己做决策,选出最终的方案;团队成员不参与决策。
  5. 授权式:管理者把某项工作全权授权给指定人员,由被授权者来做决策,管理者在任务执行过程中的关键节点进行监督,防止出现较大偏差。
  6. 放羊式:管理者把某项工作交给指定人员,然后就不管了,等到最终结果出来的时候可能会去了解一下。

在这里插入图片描述

总结

终于看完了这个系列,只能说相见恨晚,在刚开始工作的时候就能看到这些就好了。如果说有子女的话,那这些知识应该在孩子的成长过程中就通过各种事情慢慢的教会给他们。

这真是很好的系列,后面需要多看几遍,而且要真的动手去做。