Axios 源码:从请求到响应的禅意时间

54 阅读1分钟

文件结构

-dist
-lib
 -adapter
  -httpadapter
 -xhradapter
-axios. js
-buildFullPath. js
-creatError. js
-dispatchRequest. js  //发送请求的文件
-enhanceError. js
-interceptorManager. js  //拦截器
-mergeConfig. js
-settle. js  //promise如何落定
-transformData. js  //结果格式化
 -cancel
 -core
 -helper
 -axios.js//入口文件
 -default.js//默认配置

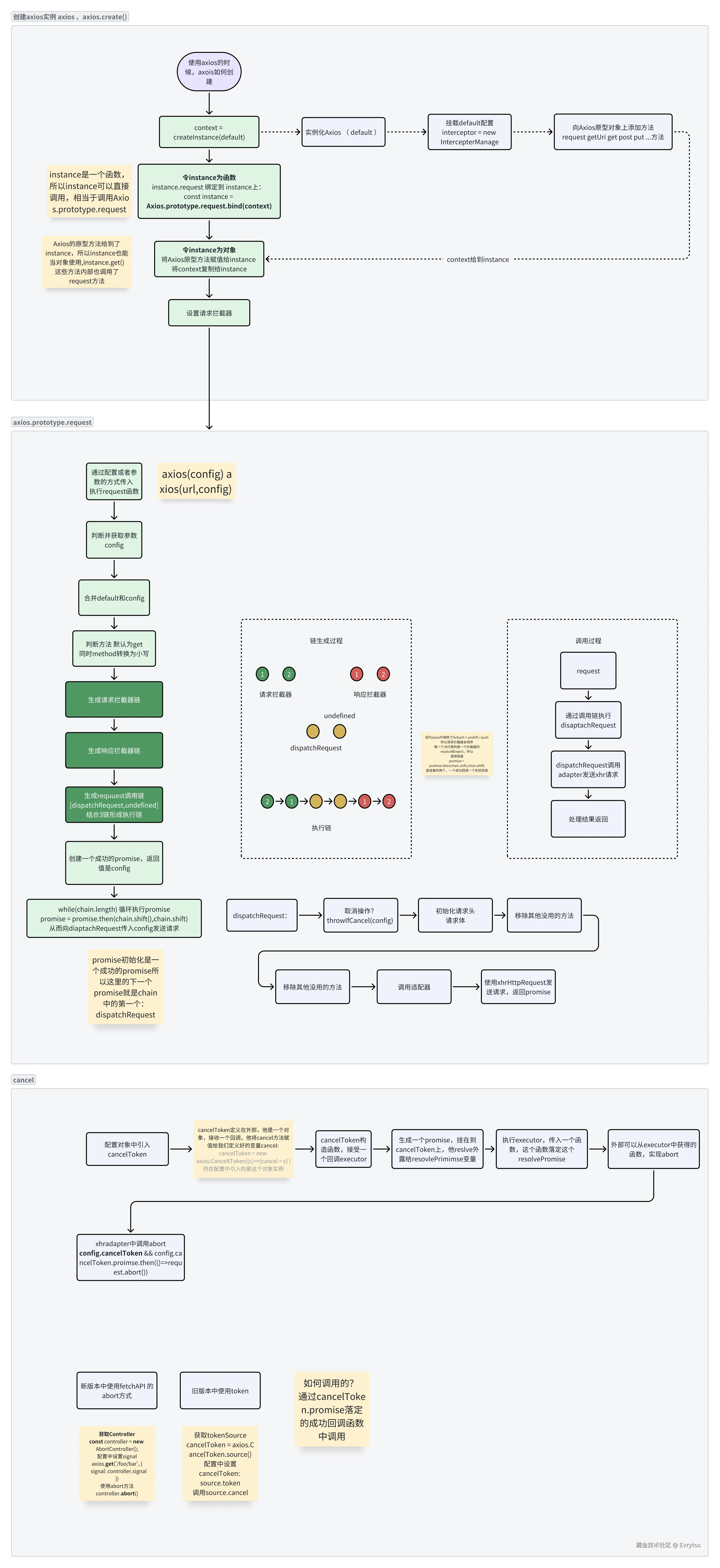
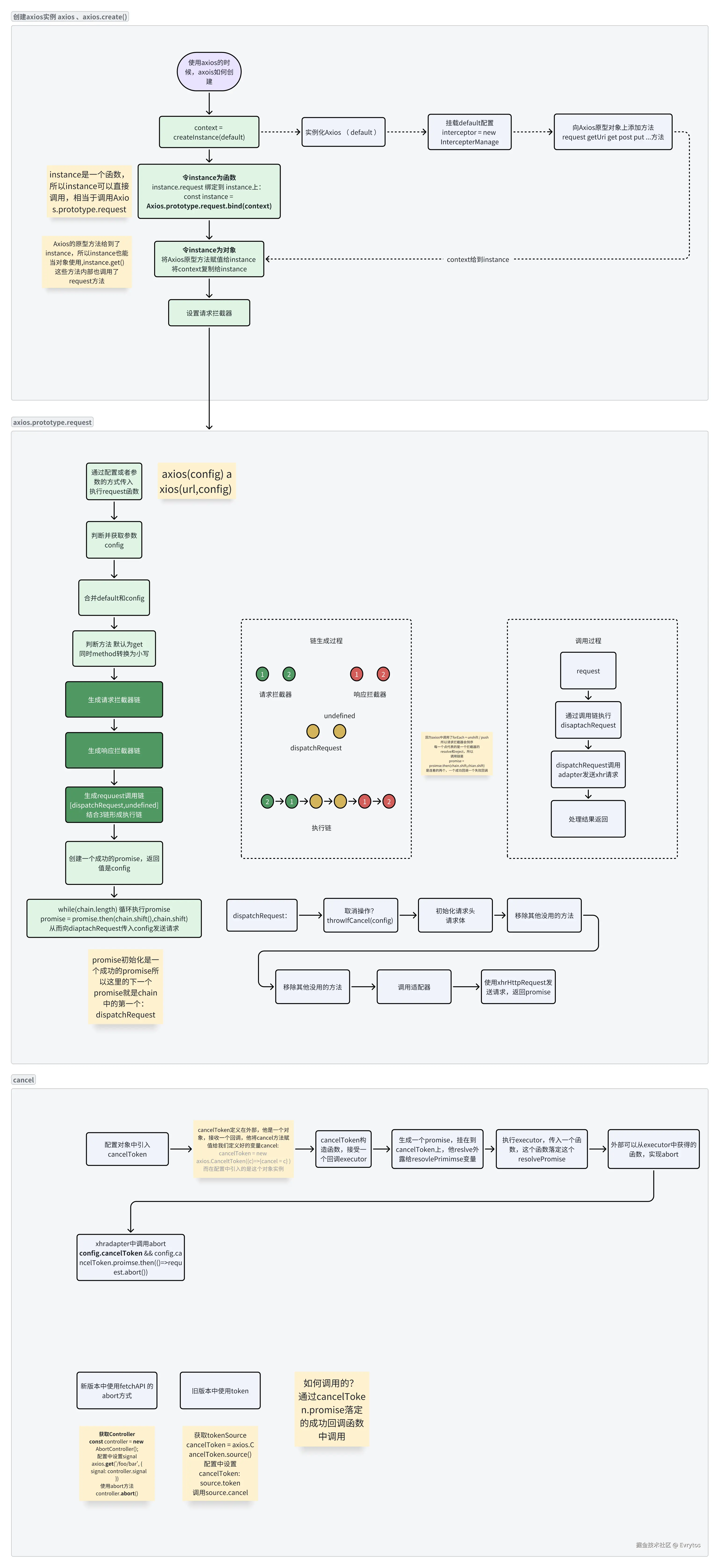
http部分是nodejs环境下对其他服务端发送请求,xhr是浏览器环境下发送请求的

image.png

总结

从语法上来说 axios不是Axios的实例,他是通过creatInstance创建的

从功能上说,axios是Axios的实例,因为axios拥有了Axios的实例,它能当对象使用,但是又有: axios = Axios.prototype.request(),axios也能够当作一个函数来使用

image.png