跟着IBest-UI学HarmonyOS NEXT组件封装:Watermark 水印

368 阅读17分钟

一、引言:一起来啃源码,解锁HarmonyOS NEXT的“组件密码”!

嘿,小伙伴们!今天想和大家聊一个超实用的开源项目——IBest-UI,一个专为鸿蒙生态打造的轻量级UI组件库。如果你正在开发HarmonyOS NEXT应用,一定遇到过这些痛点:重复造轮子、适配多端界面费时费力、深浅模式切换麻烦……别急,IBest-UI就是来“救场”的!

它有多香?

  • 轻量到飞起:核心代码精简,引入即用,绝不给你添负担。
  • 主题随心换:深色模式?浅色模式?一行代码切换,适配鸿蒙元服务毫无压力。
  • 功能小而美:从按钮到弹窗,从徽章到导航栏,覆盖高频场景,样式参考vant,使用过vant的,都知道vant样式有多好看!

但今天咱们不光是“用组件”,而是要打开引擎盖,看看里面的“黑科技” !我们发起一个源码共读计划,目标很简单:

  1. 拆解设计思想:比如TextEllipsis 文本省略,它是怎么实现文本省略的?
  2. 偷师IBest-UI:在源码中捕捉ArkTS的高阶用法,学习如何在HarmonyOS NEXT中用声明式UI开发“丝滑”应用。
  3. 边学边玩:欢迎随时抛出问题、提交PR,咱们一起让IBest-UI变得更强大!

无论你是想提升源码阅读能力,还是想摸透鸿蒙开发的门道,这个系列都会是你的“实战指南”。准备好和我一起挖宝了吗?Let’s go! 🚀

二、准备工作

看一个开源项目,第一步应该是先看 README.md 再看贡献文档 github/CONTRIBUTING.md

  1. 克隆源码
# 克隆gitalb仓库
git clone git@github.com:ibestservices/ibest-ui.git

# 或者克隆gitee仓库
git clone git@gitee.com:ibestservices/ibest-ui.git

# 进入项目
cd ./ibest-ui

# 安装依赖
ohpm install

2. 查看目录结构

根据贡献文档,可以了解到目录结构

├── entry # 例子hap包
│   └── src
│   ├── main
│   │   ├── ets
│   │   │   ├── assets
│   │   │   │   └── styles # 例子页面样式
│   │   │   ├── components # 例子组件
│   │   │   ├── entryability
│   │   │   └── pages # 例子页面
│   │   └── resources
│   │   ├── base
# ...
├── hvigor
├── library  # 组件库
│   └── src
│   └── main
│   ├── ets
│   │   ├── assets
│   │   │   └── ets # 工具方法
│   │   ├── components # 组件目录
│   │   │   ├── button
│   │   │   ├── cell
│   │   │   └── ...
│   │   └── theme-chalk # 样式变量
│   │   └── src
│   └── resources # 组件库资源
│   ├── base
# ...

根据目录,可以了解到,开发的组件、修复bug,主要是在 library里进行开发, entry/main/ets/pages里做组件例子页面。

全局样式变量在 library/src/theme-chalk/...里定义

三、demo 演示

可以通过快捷方式 Ctrl+Shift+N 转到文件,输入自己所想找到的文件

根据前面的目录结构,我们已经知道了entry是样例文件,那么我们要找的文件,就是在 entry\src\main\ets\pages\base\Watermark.ets

import router from '@ohos.router';
import { IBestButton, IBestNavBar, IBestToast, IBestWatermark } from '@ibestservices/ibest-ui';
import { CONTAINER_SIZE, modeColor, SPACE } from '../../assets/styles/BaseStyle';
import ComponentShowContainer from '../../components/ComponentShowContainer';
import { ComponentRouterParams } from '../../assets/global.type';
@Entry
@Component
struct WatermarkPage {
	@State title: string = (router.getParams() as ComponentRouterParams).title || ''
	@Builder
	content() {
		Column({space: SPACE.SM}) {
			Text($r("app.string.app_desc"))
			IBestButton({
				type: "primary",
				text: "打开弹框",
				onClickBtn: () => {
					IBestToast.show("点击了按钮")
				}
			})
		}
		.width(CONTAINER_SIZE.FULL)
		.height(200)
		.padding(20)
		.justifyContent(FlexAlign.Center)
	}
	build() {
		Column() {
			IBestNavBar({
				title: this.title,
				isShowStatusBar: true,
				onLeftClick: () => {
					router.back()
				}
			})
			List() {
				ListItem() {
					ComponentShowContainer({ title: '文字水印', titlePaddingLeft: SPACE.XS }) {
						IBestWatermark({
							text: 'IBest-UI',
							gapX: 40,
							gapY: 40
						}) {
							this.content()
						}
					}
				}
				ListItem() {
					ComponentShowContainer({ title: '图片水印', titlePaddingLeft: SPACE.XS }) {
						Column({space: SPACE.SM}){
							IBestWatermark({
								imageUrl: $r("app.media.app_icon"),
								waterMarkWidth: 40,
								waterMarkHeight: 40,
								gapX: 40,
								gapY: 40,
								rotateDeg: 0
							}) {
								this.content()
							}
							IBestWatermark({
								imageUrl: 'https://fastly.jsdelivr.net/npm/@vant/assets/logo.png',
								waterMarkWidth: 40,
								waterMarkHeight: 40,
								gapX: 40,
								gapY: 40,
								rotateDeg: 30
							}) {
								this.content()
							}
						}
					}
				}
				ListItem() {
					ComponentShowContainer({ title: '自定义间隔', titlePaddingLeft: SPACE.XS }) {
						IBestWatermark({
							text: $r("app.string.app_name"),
							gapX: 80,
							gapY: 80
						}) {
							this.content()
						}
					}
				}
				ListItem() {
					ComponentShowContainer({ title: '自定义倾斜角度', titlePaddingLeft: SPACE.XS }) {
						IBestWatermark({
							text: $r("app.string.app_name"),
							fontSize: 14,
							gapX: 20,
							gapY: 20,
							rotateDeg: 0
						}) {
							this.content()
						}
					}
				}
				ListItem() {
					ComponentShowContainer({ title: '自定义层级', titlePaddingLeft: SPACE.XS }) {
						IBestWatermark({
							text: $r("app.string.app_name"),
							gapX: 40,
							gapY: 40,
							waterMarkZIndex: 1
						}) {
							this.content()
						}
					}
				}
			}
			.layoutWeight(1)
			.padding({ bottom: SPACE.SM })
		}
		.width(CONTAINER_SIZE.FULL)
		.height(CONTAINER_SIZE.FULL)
		.backgroundColor(modeColor.bg)
	}
}

运行下demo,看下demo使用效果

四、源码解析

快速找到源代码位置

可以通过快捷方式 Ctrl+Shift+N 转到文件,输入自己所想找到的文件

根据前面的目录结构,我们已经知道了entry是样例文件,library是组件库文件,那么我们要找的文件,就是在 library\src\main\ets\components\watermark

进到文件里,我们可以看到有三个文件

color.est文件定义了相关样式,可以看到,在 library\src\main\resources\base\element\color.json 读取样式,好处理全局样式

interface IBestWatermarkColorType {
    bgColor: ResourceColor
}

export const IBestWatermarkColor: IBestWatermarkColorType = {
    bgColor: $r("app.color.ibest_water_mark_background")
}

index.est代码解释

接下来就看下主文件index.est(已添加相关注释)

/**
 * 导入必要的类型和工具函数
 */
import { IBestStringNumber } from '../../model/Global.type'
import { getDefaultBaseStyle, IBEST_UI_NAMESPACE } from '../../theme-chalk/src'
import { IBestUIBaseStyleObjType } from '../../theme-chalk/src/index.type'
import { IBestWatermarkColor } from './color'
import { WatermarkCanvas } from './watermarkCanvas'

/**
 * 定义一个水印组件,支持图片水印和文字水印
 */
@Component
export struct IBestWatermark {
    /**
     * 全局公共样式,从存储中加载默认主题样式
     */
    @StorageLink(IBEST_UI_NAMESPACE) baseStyle: IBestUIBaseStyleObjType = getDefaultBaseStyle()
    /**
     * 默认的插槽内容,用于放置用户自定义的内容
     */
    @BuilderParam defaultSlot?: CustomBuilder
    /**
     * 图片水印的宽度
     */
    @Prop waterMarkWidth: number
    /**
     * 图片水印的高度
     */
    @Prop waterMarkHeight: number
    /**
     * 水印透明度,默认值为0.3
     */
    @Prop waterMarkOpacity: number = 0.3
    /**
     * 水印之间的水平间隔,默认值为0
     */
    @Prop gapX: number
    /**
     * 水印之间的垂直间隔,默认值为0
     */
    @Prop gapY: number
    /**
     * 水印旋转角度
     */
    @Prop rotateDeg: number
    /**
     * 图片水印的链接
     */
    @Prop imageUrl: ResourceStr
    /**
     * 文字水印内容
     */
    @Prop text: ResourceStr
    /**
     * 文字水印的字体大小
     */
    @Prop fontSize: number
    /**
     * 文字水印的字体类型
     */
    @Prop fontFamily: string
    /**
     * 文字水印的颜色,支持渐变或图案
     */
    @Prop fontColor: IBestStringNumber | CanvasGradient | CanvasPattern
    /**
     * 水印的z-index,默认值为-1(在背景层)
     */
    @Prop waterMarkZIndex: number = -1
    /**
     * 背景色,默认为空
     * @since 2.0.1
     */
    @Prop bgColor: ResourceColor = ""
    /**
     * 水印区域的总高度,动态计算
     */
    @State waterMarkContainHeight: number = 0
    /**
     * 水印区域的总宽度,动态计算
     */
    @State waterMarkContainWidth: number = 0
    /**
     * 水印图片的URL,由WatermarkCanvas生成
     */
    @State url: string = ''
    /**
     * 定义水印内容的构建器
     */
    @Builder watermarkContent() {
        Image(this.url)
            .width(this.waterMarkContainWidth) // 设置水印图片宽度
            .height(this.waterMarkContainHeight) // 设置水印图片高度
            .opacity(this.waterMarkOpacity) // 设置水印透明度
    }
    /**
     * 获取背景色,优先使用用户定义的bgColor,否则使用默认值
     */
    getBgColor(): ResourceColor {
        return this.bgColor || IBestWatermarkColor.bgColor
    }
    /**
     * 构建组件UI
     */
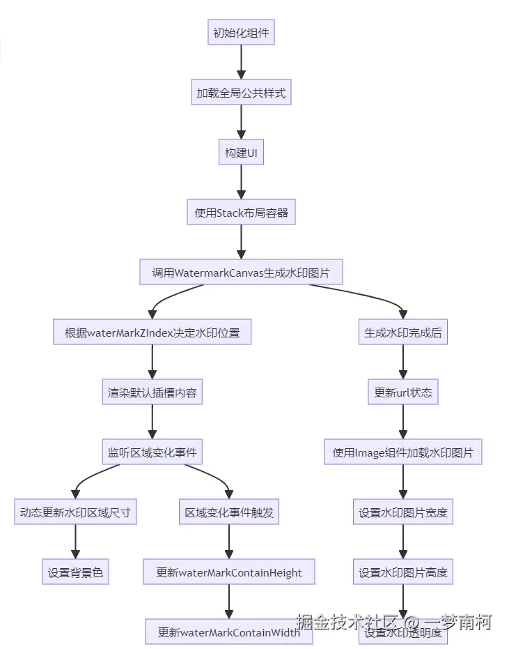
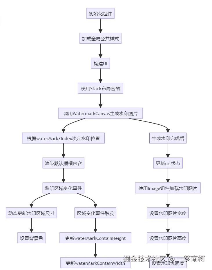
    build() {
        Stack() { // 使用Stack布局容器
            WatermarkCanvas({ // 调用WatermarkCanvas生成水印图片
                waterMarkContainHeight: this.waterMarkContainHeight, // 水印区域高度
                waterMarkContainWidth: this.waterMarkContainWidth, // 水印区域宽度
                waterMarkHeight: this.waterMarkHeight, // 单个水印高度
                waterMarkWidth: this.waterMarkWidth, // 单个水印宽度
                fontFamily: this.fontFamily, // 字体类型
                rotateDeg: this.rotateDeg, // 旋转角度
                fontColor: this.fontColor, // 字体颜色
                imageUrl: this.imageUrl, // 图片水印链接
                fontSize: this.fontSize, // 字体大小
                gapY: this.gapY, // 垂直间隔
                gapX: this.gapX, // 水平间隔
                text: this.text, // 文字水印内容
                onComplete: (url: string) => { // 水印生成完成后的回调
                    this.url = url // 更新水印图片URL
                }
            })

            if (this.waterMarkZIndex <= 0) { // 如果z-index小于等于0,将水印放在背景层
                this.watermarkContent()
            }

            Column() { // 定义一个Column容器,用于放置默认插槽内容
                if (this.defaultSlot) { // 如果存在默认插槽内容,则渲染
                    this.defaultSlot()
                }
            }
            .onAreaChange((oldValue: Area, newValue: Area) => { // 监听区域变化,动态更新水印区域尺寸
                this.waterMarkContainHeight = newValue.height as number
                this.waterMarkContainWidth = newValue.width as number
            })

            if (this.waterMarkZIndex > 0) { // 如果z-index大于0,将水印放在前景层
                this.watermarkContent()
            }
        }
        .backgroundColor(this.getBgColor()) // 设置背景色
    }
}

以下是对IBestWatermark组件的详细解释,分为几个主要部分进行说明:

1. 导入模块
import { IBestStringNumber } from '../../model/Global.type'
import { getDefaultBaseStyle, IBEST_UI_NAMESPACE } from '../../theme-chalk/src'
import { IBestUIBaseStyleObjType } from '../../theme-chalk/src/index.type'
import { IBestWatermarkColor } from './color'
import { WatermarkCanvas } from './watermarkCanvas'
  • 功能:导入了必要的类型和工具函数。
    • IBestStringNumber:定义了一种支持字符串或数字的类型。
    • getDefaultBaseStyleIBEST_UI_NAMESPACE:用于加载全局主题样式。
    • IBestWatermarkColor:定义了水印组件的颜色相关配置。
    • WatermarkCanvas:负责生成水印图片的核心组件。
2. 属性定义

以下是IBestWatermark组件中定义的属性及其作用:

属性名类型默认值描述
baseStyleIBestUIBaseStyleObjType全局公共样式,从存储中加载默认主题样式。
defaultSlotCustomBuilder默认插槽内容,用于放置用户自定义的内容。
waterMarkWidthnumber图片水印的宽度。
waterMarkHeightnumber图片水印的高度。
waterMarkOpacitynumber0.3水印透明度,默认值为0.3
gapXnumber水印之间的水平间隔,默认值为0
gapYnumber水印之间的垂直间隔,默认值为0
rotateDegnumber水印旋转角度。
imageUrlResourceStr图片水印的链接。
textResourceStr文字水印内容。
fontSizenumber文字水印的字体大小。
fontFamilystring文字水印的字体类型。
fontColor`IBestStringNumberCanvasGradientCanvasPattern`
waterMarkZIndexnumber-1水印的z-index,默认值为-1(在背景层)。
bgColorResourceColor""背景色,默认为空。
waterMarkContainHeightnumber0水印区域的总高度,动态计算。
waterMarkContainWidthnumber0水印区域的总宽度,动态计算。
urlstring''水印图片的URL,由WatermarkCanvas生成。
4. 方法定义
(1) watermarkContent
@Builder watermarkContent() {
    Image(this.url)
        .width(this.waterMarkContainWidth)
        .height(this.waterMarkContainHeight)
        .opacity(this.waterMarkOpacity)
}
  • 功能:定义水印内容的构建器。
  • 逻辑
    • 使用Image组件加载水印图片this.url
    • 设置水印图片的宽度、高度和透明度。
5. 构建UI ( build方法)
build() {
    Stack() { 
        WatermarkCanvas({ 
            waterMarkContainHeight: this.waterMarkContainHeight,
            waterMarkContainWidth: this.waterMarkContainWidth,
            waterMarkHeight: this.waterMarkHeight,
            waterMarkWidth: this.waterMarkWidth,
            fontFamily: this.fontFamily,
            rotateDeg: this.rotateDeg,
            fontColor: this.fontColor,
            imageUrl: this.imageUrl,
            fontSize: this.fontSize,
            gapY: this.gapY,
            gapX: this.gapX,
            text: this.text,
            onComplete: (url: string) => { 
                this.url = url 
            }
        })

        if (this.waterMarkZIndex <= 0) { 
            this.watermarkContent()
        }

        Column() { 
            if (this.defaultSlot) { 
                this.defaultSlot()
            }
        }
        .onAreaChange((oldValue: Area, newValue: Area) => { 
            this.waterMarkContainHeight = newValue.height as number
            this.waterMarkContainWidth = newValue.width as number
        })

        if (this.waterMarkZIndex > 0) { 
            this.watermarkContent()
        }
    }
    .backgroundColor(this.getBgColor())
}
  • 功能:构建组件的UI布局。
  • 逻辑
    1. Stack布局容器
      • 使用Stack作为根容器。
    1. 调用WatermarkCanvas生成水印图片
      • 将所有水印相关的属性传递给WatermarkCanvas
      • 当水印生成完成后,通过onComplete回调更新this.url
    1. 根据z-index决定水印位置
      • 如果z-index <= 0,将水印放在背景层。
      • 如果z-index > 0,将水印放在前景层。
    1. Column容器
      • 定义一个Column容器,用于放置默认插槽内容。
      • 监听区域变化事件,动态更新水印区域的宽度和高度。
    1. 设置背景色
      • 调用getBgColor方法设置背景色。

6. 总结
  • 核心功能IBestWatermark组件实现了灵活的水印功能,支持图片水印和文字水印,并允许用户自定义水印的样式、位置和透明度。
  • 动态特性:通过监听区域变化事件,动态调整水印区域的尺寸。
  • 扩展性:支持通过插槽插入用户自定义内容,增强了组件的灵活性和可复用性。

WatermarkCanvas.est代码介绍

接下来就看下文件WatermarkCanvas.est(已添加相关注释)

import { IBestStringNumber } from '../../model/Global.type'
import GlobalStore from '../../utils/GlobalStore'
import { base64ToPixelMap, getResourceStr } from '../../utils/utils'

interface DrawCanvasItemArgs {
    height: number,
    width: number,
    rotateDeg: number,
    callback: () => void
}
interface CountData {
    countX: number,
    countY: number
}
/**
 * WatermarkCanvas组件用于生成和管理水印的绘制
 */
@Component
export struct WatermarkCanvas {
  @StorageProp("IBestColorMode") @Watch("drawWaterMark") colorMode: ColorMode = ColorMode.LIGHT
  settings: RenderingContextSettings = new RenderingContextSettings(true)
  context: CanvasRenderingContext2D = new CanvasRenderingContext2D(this.settings)
  /**
   * 图片水印的宽度
   */
  @Prop @Watch('drawWaterMark') waterMarkWidth: number = 100
  /**
   * 图片水印的高度
   */
  @Prop @Watch('drawWaterMark') waterMarkHeight: number = 100
  /**
   * 水印透明度
   */
  @Prop waterMarkOpacity: number = 0.3
  /**
   * 旋转角度
   */
  @Prop @Watch('drawWaterMark') rotateDeg: number = -22
  /**
   * 水印区域的总高度
   */
  @Prop @Watch('drawWaterMark') waterMarkContainHeight: number = 0
  /**
   * 水印区域的总宽度
   */
  @Prop @Watch('drawWaterMark') waterMarkContainWidth: number = 0
  /**
   * 水印之间的水平间隔 默认0
   */
  @Prop @Watch('drawWaterMark') gapX: number = 0
  /**
   * 水印之间的垂直间隔 默认0
   */
  @Prop @Watch('drawWaterMark') gapY: number = 0
  /**
   * 图片水印的链接
   */
  @Prop @Watch('drawWaterMark') imageUrl: ResourceStr = ''
  /**
   * 文字水印的文案 文字水印优先级高于图片水印
   */
  @Prop @Watch('drawWaterMark') text: ResourceStr = ''
  /**
   * 文字的大小
   */
  @Prop @Watch('drawWaterMark') fontSize: number = 14
  /**
   * 文字字体
   */
  @Prop @Watch('drawWaterMark') fontFamily: string = 'sans-serif'
  /**
   * 文字颜色
   */
  @Prop @Watch('drawWaterMark') fontColor: IBestStringNumber | CanvasGradient | CanvasPattern = ''
  /**
   * 绘制完成回调
   */
  onComplete: (url: string) => void = () => {}
  private resourceManager = GlobalStore.context.resourceManager
  /**
   * 获取文字颜色,如果没有设置,则根据colorMode选择默认颜色
   * @returns {string} 颜色值
   */
  getFontColor() {
      return this.fontColor || (this.colorMode == 0 ? "#f5f5f5" : "#323232")
  }
  /**
   * 获取文字水印的文案
   * @returns {string} 文案
   */
  getText(){
      return getResourceStr(this.text)
  }
  // 清除画布
  clearCanvas() {
      this.context?.clearRect(0, 0, this.waterMarkWidth, this.waterMarkHeight)
  }
  /**
   * 获取x轴与y轴的绘制数量
   * @param width 每个水印的宽度
   * @param height 每个水印的高度
   * @returns {CountData} 包含x轴和y轴的绘制数量
   */
  getXYCount(width: number, height: number) {
      // 计算出水平数量
      let countX = Math.ceil(this.waterMarkContainWidth / (width + this.gapX))
      // 保证最少有一个
      if (countX <= 0) {
          countX = 1
      }
      // 计算出垂直数量
      let countY = Math.ceil(this.waterMarkContainHeight / (height + this.gapY))
      // 保证最少有一个
      if (countY <= 0) {
          countY = 1
      }
      // 避免因为旋转导致有部分留白 所以多渲染点
      countY = countY + 2
      countX = countX + 2
      const countData: CountData = {
          countX,
          countY
      }
      return countData
  }
  /**
   * 创建矩阵绘制canvas
   * @param {number} width 每个绘制块的宽度
   * @param {number} height 每个绘制块的高度
   * @param {number} rotateDeg 旋转的角度
   * @param {()=>void} callback 每次绘制的内容
   */
  drawCanvasItem(data: DrawCanvasItemArgs) {
      const width = data.width
      const height = data.height
      const rotateDeg = data.rotateDeg
      const callback = data.callback
      const countData = this.getXYCount(width, height)
      const countX = countData.countX
      const countY = countData.countY
      // 根据计算出的数量创建矩阵
      // i是Y轴
      for (let i = 0; i < countY; i++) {
          // j是X轴
          for (let j = 0; j < countX; j++) {
              const x = width * j + this.gapX * j
              const y = height * i + this.gapY * i
              this.context.save()
              this.context.translate(x, y)
              this.context.rotate(rotateDeg)
              callback()
              // 还原之前保存的状态
              this.context.restore()
          }
      }
      let url: string = this.context.toDataURL("png")
      if (url != "data:image/png") {
          this.onComplete(url)
      }
  }
  /**
   * 绘制图片水印
   * @param {number} rotateDeg 旋转的角度
   */
  async handleLayoutImg(rotateDeg: number) {
      let imgModel: PixelMap | ImageBitmap
      if (typeof this.imageUrl == 'string') {
          if(this.imageUrl.startsWith("data:image")){ // base64
              imgModel = await base64ToPixelMap(this.imageUrl)
          } else { // 本地选择的图片 网络图片
              imgModel = new ImageBitmap(this.imageUrl)
          }
      } else {	// Resource
          imgModel = await base64ToPixelMap(this.resourceManager.getMediaContentBase64Sync(this.imageUrl))
      }
      this.drawCanvasItem({
          width: this.waterMarkWidth,
          height: this.waterMarkHeight,
          rotateDeg,
          callback: () => {
              this.context.drawImage(imgModel, 0, 0, this.waterMarkWidth, this.waterMarkHeight)
          }
      })
  }
  /**
   * 绘制文字水印
   * @param {number} rotateDeg 旋转的角度
   */
  handleLayoutText(rotateDeg: number) {
      let text = this.getText()
      this.context.fillStyle = this.getFontColor()
      this.context.font = `${vp2px(this.fontSize)}px ${this.fontFamily}`
      const data = this.context.measureText(text)
      this.drawCanvasItem({
          width: data.width,
          height: data.height,
          rotateDeg,
          callback: () => {
              this.context.fillText(text, 0, 0)
          }
      })
  }
  /**
   * 绘制水印
   */
  drawWaterMark() {
      this.clearCanvas()
      this.context.textBaseline = 'top'
      const rotateDeg = this.rotateDeg * Math.PI / 180
      if(this.text){
          this.handleLayoutText(rotateDeg)
      }else if(this.imageUrl){
          this.handleLayoutImg(rotateDeg)
      }
  }
  /**
   * 构建Canvas组件
   */
  build() {
      Canvas(this.context)
          .width(this.waterMarkContainWidth)
          .height(this.waterMarkContainHeight)
          .onReady(() => {
              this.drawWaterMark()
          })
          .opacity(0)
          .enabled(false)
  }
}

以下是WatermarkCanvas组件的详细解释,分为几个主要部分进行说明:

1. 导入模块
import { IBestStringNumber } from '../../model/Global.type'
import GlobalStore from '../../utils/GlobalStore'
import { base64ToPixelMap, getResourceStr } from '../../utils/utils'
  • 功能:导入了必要的类型和工具函数。
    • IBestStringNumber:定义了一种支持字符串或数字的类型。
    • GlobalStore:用于访问全局存储。
    • base64ToPixelMapgetResourceStr:工具函数,分别用于将Base64字符串转换为像素映射和获取资源字符串。

2. 定义接口
interface DrawCanvasItemArgs {
    height: number,
    width: number,
    rotateDeg: number,
    callback: () => void
}
interface CountData {
    countX: number,
    countY: number
}
  • 功能:定义了两个接口,用于类型检查。
    • DrawCanvasItemArgs:用于传递绘制单个水印块的参数。
    • CountData:用于存储计算出的水平和垂直方向上的水印数量。
3. 定义WatermarkCanvas组件
/**
 * WatermarkCanvas组件用于生成和管理水印的绘制
 */
@Component
export struct WatermarkCanvas {
    ...
}
  • 功能:定义了一个名为WatermarkCanvas的组件,负责生成和管理水印的绘制。
4. 属性定义

以下是WatermarkCanvas组件中定义的属性及其作用:

属性名类型默认值描述
colorModeColorModeColorMode.LIGHT全局颜色模式,从存储中加载。
settingsRenderingContextSettings渲染上下文设置。
contextCanvasRenderingContext2D2D画布渲染上下文。
waterMarkWidthnumber100图片水印的宽度。
waterMarkHeightnumber100图片水印的高度。
waterMarkOpacitynumber0.3水印透明度,默认值为0.3
rotateDegnumber-22水印旋转角度。
waterMarkContainHeightnumber0水印区域的总高度。
waterMarkContainWidthnumber0水印区域的总宽度。
gapXnumber0水印之间的水平间隔,默认值为0
gapYnumber0水印之间的垂直间隔,默认值为0
imageUrlResourceStr''图片水印的链接。
textResourceStr''文字水印内容。
fontSizenumber14文字水印的字体大小。
fontFamilystring'sans-serif'文字水印的字体类型。
fontColor`IBestStringNumberCanvasGradientCanvasPattern`
onComplete(url: string) => void() => {}水印生成完成后的回调函数。
resourceManagerGlobalStore.context.resourceManager资源管理器,用于获取资源内容。
5. 方法定义
(1) getFontColor
/**
 * 获取文字颜色,如果没有设置,则根据colorMode选择默认颜色
 * @returns {string} 颜色值
 */
getFontColor() {
    return this.fontColor || (this.colorMode == 0 ? "#f5f5f5" : "#323232")
}
  • 功能:获取文字颜色。
  • 逻辑
    • 如果fontColor已设置,则返回fontColor
    • 否则根据colorMode选择默认颜色:
      • colorMode == 0:返回#f5f5f5
      • 否则返回#323232
(2) getText
/**
 * 获取文字水印的文案
 * @returns {string} 文案
 */
getText(){
    return getResourceStr(this.text)
}
  • 功能:获取文字水印的文案。
  • 逻辑
    • 调用getResourceStr函数获取资源字符串this.text
(3) clearCanvas
// 清除画布
clearCanvas() {
    this.context?.clearRect(0, 0, this.waterMarkWidth, this.waterMarkHeight)
}
  • 功能:清除画布上的内容。
  • 逻辑
    • 使用clearRect方法清除指定区域的内容。
(4) getXYCount
/**
 * 获取x轴与y轴的绘制数量
 * @param width 每个水印的宽度
 * @param height 每个水印的高度
 * @returns {CountData} 包含x轴和y轴的绘制数量
 */
getXYCount(width: number, height: number) {
    // 计算出水平数量
    let countX = Math.ceil(this.waterMarkContainWidth / (width + this.gapX))
    // 保证最少有一个
    if (countX <= 0) {
        countX = 1
    }
    // 计算出垂直数量
    let countY = Math.ceil(this.waterMarkContainHeight / (height + this.gapY))
    // 保证最少有一个
    if (countY <= 0) {
        countY = 1
    }
    // 避免因为旋转导致有部分留白 所以多渲染点
    countY = countY + 2
    countX = countX + 2
    const countData: CountData = {
        countX,
        countY
    }
    return countData
}
  • 功能:计算在给定区域内绘制水印所需的水平和垂直数量。
  • 逻辑
    1. 计算水平数量 ( countX )
      • 根据waterMarkContainWidthwidthgapX计算水平方向上的水印数量。
      • 确保至少有一个水印。
    1. 计算垂直数量 ( countY )
      • 根据waterMarkContainHeightheightgapY计算垂直方向上的水印数量。
      • 确保至少有一个水印。
    1. 避免留白
      • 为了防止旋转导致的部分留白,增加countYcountX各2个单位。
    1. 返回结果
      • 返回包含countXcountY的对象。
(5) drawCanvasItem
/**
 * 创建矩阵绘制canvas
 * @param {number} width 每个绘制块的宽度
 * @param {number} height 每个绘制块的高度
 * @param {number} rotateDeg 旋转的角度
 * @param {()=>void} callback 每次绘制的内容
 */
drawCanvasItem(data: DrawCanvasItemArgs) {
    const width = data.width
    const height = data.height
    const rotateDeg = data.rotateDeg
    const callback = data.callback
    const countData = this.getXYCount(width, height)
    const countX = countData.countX
    const countY = countData.countY
    // 根据计算出的数量创建矩阵
    // i是Y轴
    for (let i = 0; i < countY; i++) {
        // j是X轴
        for (let j = 0; j < countX; j++) {
            const x = width * j + this.gapX * j
            const y = height * i + this.gapY * i
            this.context.save()
            this.context.translate(x, y)
            this.context.rotate(rotateDeg)
            callback()
            // 还原之前保存的状态
            this.context.restore()
        }
    }
    let url: string = this.context.toDataURL("png")
    if (url != "data:image/png") {
        this.onComplete(url)
    }
}
  • 功能:在画布上绘制多个水印块。
  • 逻辑
    1. 获取参数
      • data对象中提取widthheightrotateDegcallback
    1. 计算绘制数量
      • 调用getXYCount方法获取水平和垂直方向上的绘制数量countXcountY
    1. 绘制矩阵
      • 使用嵌套的for循环遍历每个水印块的位置。
      • 计算每个水印块的xy坐标。
      • 保存当前的渲染状态。
      • 平移和旋转画布到指定位置。
      • 调用callback函数执行具体的绘制操作。
      • 还原之前的渲染状态。
    1. 生成数据URL
      • 将绘制好的画布内容转换为PNG格式的数据URL。
      • 如果生成的URL不是默认的data:image/png,则调用onComplete回调函数并传递生成的URL。
(6) handleLayoutImg
/**
 * 绘制图片水印
 * @param {number} rotateDeg 旋转的角度
 */
async handleLayoutImg(rotateDeg: number) {
    let imgModel: PixelMap | ImageBitmap
    if (typeof this.imageUrl == 'string') {
        if(this.imageUrl.startsWith("data:image")){ // base64
            imgModel = await base64ToPixelMap(this.imageUrl)
        } else { // 本地选择的图片 网络图片
            imgModel = new ImageBitmap(this.imageUrl)
        }
    } else {	// Resource
        imgModel = await base64ToPixelMap(this.resourceManager.getMediaContentBase64Sync(this.imageUrl))
    }
    this.drawCanvasItem({
        width: this.waterMarkWidth,
        height: this.waterMarkHeight,
        rotateDeg,
        callback: () => {
            this.context.drawImage(imgModel, 0, 0, this.waterMarkWidth, this.waterMarkHeight)
        }
    })
}
  • 功能:绘制图片水印。
  • 逻辑
    1. 加载图片模型
      • 根据imageUrl的类型加载图片模型。
      • 如果imageUrl是字符串:
        • 如果以data:image开头,调用base64ToPixelMap将Base64字符串转换为PixelMap
        • 否则,创建ImageBitmap对象。
      • 如果imageUrl是资源对象,调用resourceManager.getMediaContentBase64Sync获取Base64字符串,再转换为PixelMap
    1. 绘制图片
      • 调用drawCanvasItem方法,传递图片的宽度、高度、旋转角度和绘制回调函数。
      • 在回调函数中,使用drawImage方法在指定位置绘制图片。
(7) handleLayoutText
/**
 * 绘制文字水印
 * @param {number} rotateDeg 旋转的角度
 */
handleLayoutText(rotateDeg: number) {
    let text = this.getText()
    this.context.fillStyle = this.getFontColor()
    this.context.font = `${vp2px(this.fontSize)}px ${this.fontFamily}`
    const data = this.context.measureText(text)
    this.drawCanvasItem({
        width: data.width,
        height: data.height,
        rotateDeg,
        callback: () => {
            this.context.fillText(text, 0, 0)
        }
    })
}
  • 功能:绘制文字水印。
  • 逻辑
    1. 获取文字和颜色
      • 调用getText方法获取文字内容。
      • 调用getFontColor方法获取文字颜色。
    1. 设置字体样式
      • 设置fillStyle为文字颜色。
      • 设置font属性为字体大小和字体类型。
    1. 测量文字宽度
      • 使用measureText方法测量文字的宽度。
    1. 绘制文字
      • 调用drawCanvasItem方法,传递文字的宽度、高度、旋转角度和绘制回调函数。
      • 在回调函数中,使用fillText方法在指定位置绘制文字。
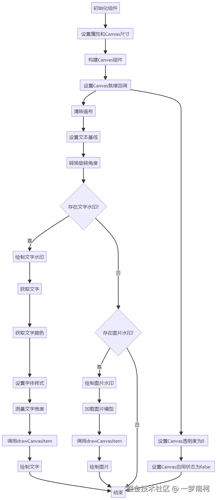
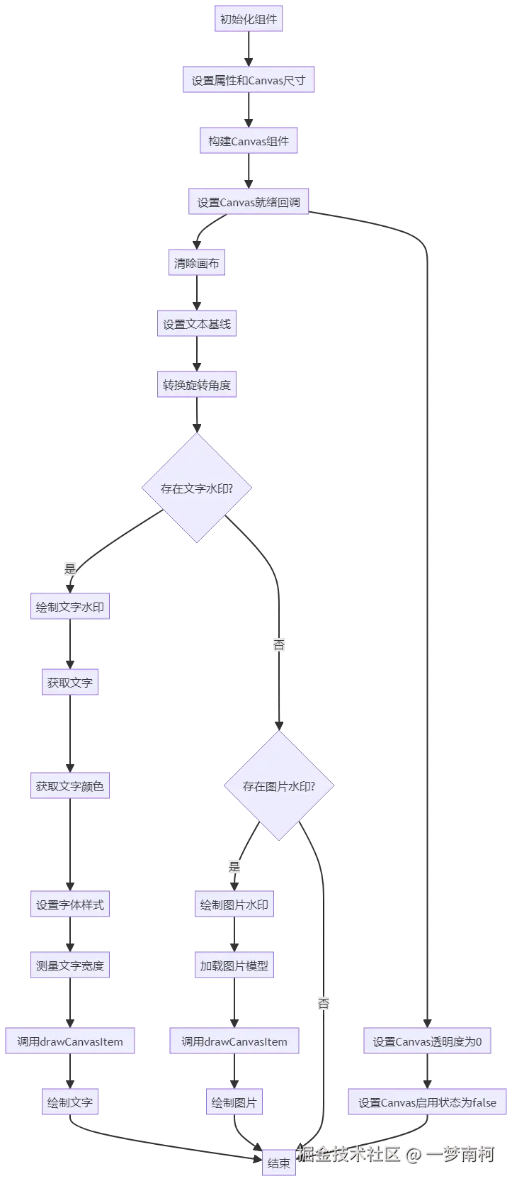
(8) drawWaterMark
/**
 * 绘制水印
 */
drawWaterMark() {
    this.clearCanvas()
    this.context.textBaseline = 'top'
    const rotateDeg = this.rotateDeg * Math.PI / 180
    if(this.text){
        this.handleLayoutText(rotateDeg)
    }else if(this.imageUrl){
        this.handleLayoutImg(rotateDeg)
    }
}
  • 功能:根据配置绘制水印。
  • 逻辑
    1. 清除画布
      • 调用clearCanvas方法清除画布上的内容。
    1. 设置文本基线
      • 设置textBaseline'top',确保文字从顶部对齐。
    1. 转换旋转角度
      • rotateDeg从度数转换为弧度。
    1. 绘制水印
      • 如果text属性存在,调用handleLayoutText方法绘制文字水印。
      • 否则如果imageUrl属性存在,调用handleLayoutImg方法绘制图片水印。
(9) build
/**
 * 构建Canvas组件
 */
build() {
    Canvas(this.context)
        .width(this.waterMarkContainWidth)
        .height(this.waterMarkContainHeight)
        .onReady(() => {
            this.drawWaterMark()
        })
        .opacity(0)
        .enabled(false)
}
  • 功能:构建Canvas组件并设置其属性。
  • 逻辑
    1. 创建Canvas组件
      • 使用Canvas组件并传入context
    1. 设置宽度和高度
      • 设置Canvas的宽度为waterMarkContainWidth
      • 设置Canvas的高度为waterMarkContainHeight
    1. 设置就绪回调
      • 在Canvas准备好后,调用drawWaterMark方法绘制水印。
    1. 设置透明度和启用状态
      • 设置Canvas的透明度为0,使其不可见。
      • 设置Canvas的启用状态为false,使其不可交互。
6. 流程图

image.png

7. 总结
  • 核心功能WatermarkCanvas组件负责生成和管理水印的绘制,支持图片水印和文字水印。
  • 动态特性:根据传入的属性动态计算水印的数量和位置,并支持旋转和透明度设置。
  • 扩展性:通过回调函数onComplete,允许外部处理生成的水印图片。

五. 总结

快速回顾:Watermark 组件核心亮点

  1. 动态渲染引擎
    • 通过 Canvas 实现文字/图片水印的矩阵排列,支持旋转、透明度、间隔动态调节。
    • 自动适配容器尺寸变化(onAreaChange 监听),实时更新布局。
  1. 主题与资源兼容
    • 深浅模式自动切换水印颜色,兼容本地资源、网络图片、Base64 格式。
    • 通过 @StorageLink 实时响应全局主题变更。
  1. 性能优化设计
    • 仅在 Canvas 就绪后绘制(onReady),避免白屏。
    • 通过 toDataURL 生成静态图片,减少重复绘制开销。
  1. 开发者友好
    • 属性驱动配置(gapX/gapY/rotateDeg),支持插槽嵌入自定义内容。
    • 源码模块化清晰(WatermarkCanvas 负责绘制逻辑,IBestWatermark 负责 UI 组合)。

一句话总结:IBest-UI 的 Watermark 组件通过声明式 API 和 Canvas 高效渲染,为鸿蒙开发者提供了“零负担”的水印解决方案,是学习 ArkTS 进阶技巧的优质案例。