想知道 Google 是本月还是下月付款?AdSense Admob付款时间安排

249 阅读3分钟

作为内容创作者和开发者,最关心的莫过于收益到账问题,这篇文章详细说明了adsense的付款时间流程, AdSense 的付款周期为一个月一次。当月产生的收入为估算值,需等到下个月初完成最终核算后才会计入账户余额,并显示在收款页面中。当账户余额超过平台设定的最低付款限额(通常为100美元)且账号状态正常(未被暂停付款)时,款项通常会在每月21日至26日之间发放。以下内容详细说明具体的时间安排:

一、收入结算阶段

当月估算收入累积每月1-30/31日:系统持续累积当月估算收入(如2月收入)。最终收入确认次月3日:上月收入完成核算(如3月3日确认2月收入),显示于收款页。注意:如果 21 日是周末或节假日,那么付款将在该月 21 日之后的第一个工作日发放。注意:YouTube收入需额外延迟至次月7-12日入账(如6月YouTube收入7月7-12日显示)。

二、付款发放流程

关键时间节点每月20日截止日需完成收款信息修改或解除账号暂停状态。当日账户余额须≥付款最低限额,否则顺延至下月。

  • 3 日:会确定您上个月的估算收入并将其公布到您的收款页上。
  • 20 日:如果您需要对收款信息进行更改(包括解除暂停付款状态),请务必在每月的 20 日或之前完成。每月 20 日之后进行的更改要到下一个月的付款周期才会生效。此外,每月 20 日的总余额必须达到付款最低限额。如果账户的余额未达到付款最低限额或者账号处于暂停付款状态,那么在该月不会收到任何付款,且余额将会结转到下个月的收入中。
  • 21 日至 26 日:发起电汇。收款页面中会显示“付款待处理”专列项。

示例说明2月收入流程图:

3月3日:AdSense最终收入显示(不含YouTube)。

3月7-12日:2月YouTube收入入账。

3月21-26日:合并付款发放(需总余额达标)。

3月21日若为周六,则顺延至7月23日(周一)处理。

通过此结构可清晰掌握收入确认、付款触发条件和到账时间差异。建议用户每月3日核对最终金额,20日前确保账户状态正常。

另外YouTube油管账户打款,还需要注意到在付款时会出现这一栏的提示

为什么会扣除美国税款预扣?主要看油管投放的地区,如果投放的是在美洲地区的,那么美国人观看了频道上的视频就会涉及到税费,会按照播放比例来扣除对应的税费。

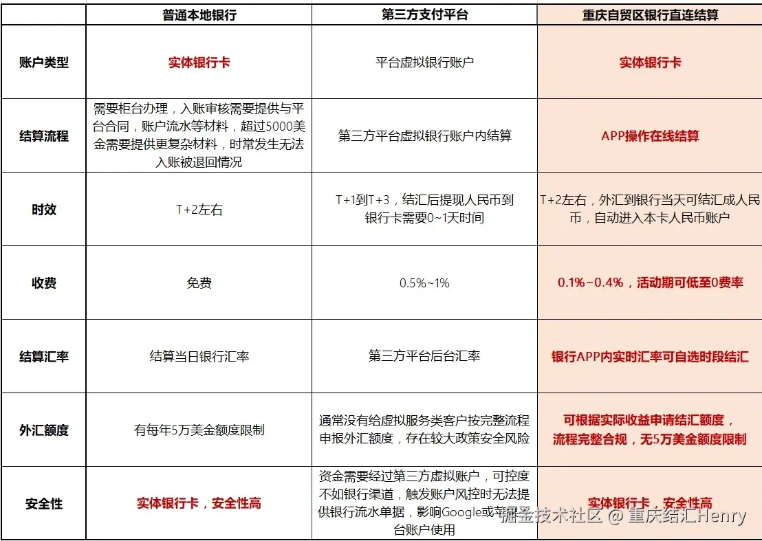
每月21号账户放款后到银行卡后,因受到当地政策的限制,遇到当地银行要求提供谷歌证明材料,完税证明或者谷歌纸质合同协议,一般很难通过审核,遇到此问题的创作者和开发者建议使用重庆自贸区银行卡来收款谷歌资金。

重庆自贸区银行优势:

1.无个人外汇五万额度限制,单笔超过5000美金可顺利入账结算。

2.无需提交纸质材料,不用提供收入证明和完税证明。

3.国家银行政策支持,开通自己的一类储蓄卡账户,安全合规。

4.银行客户经理一对一跟进服务,高效稳定。

微信截图_20240723113631.jpg