dify部署思路

567 阅读1分钟

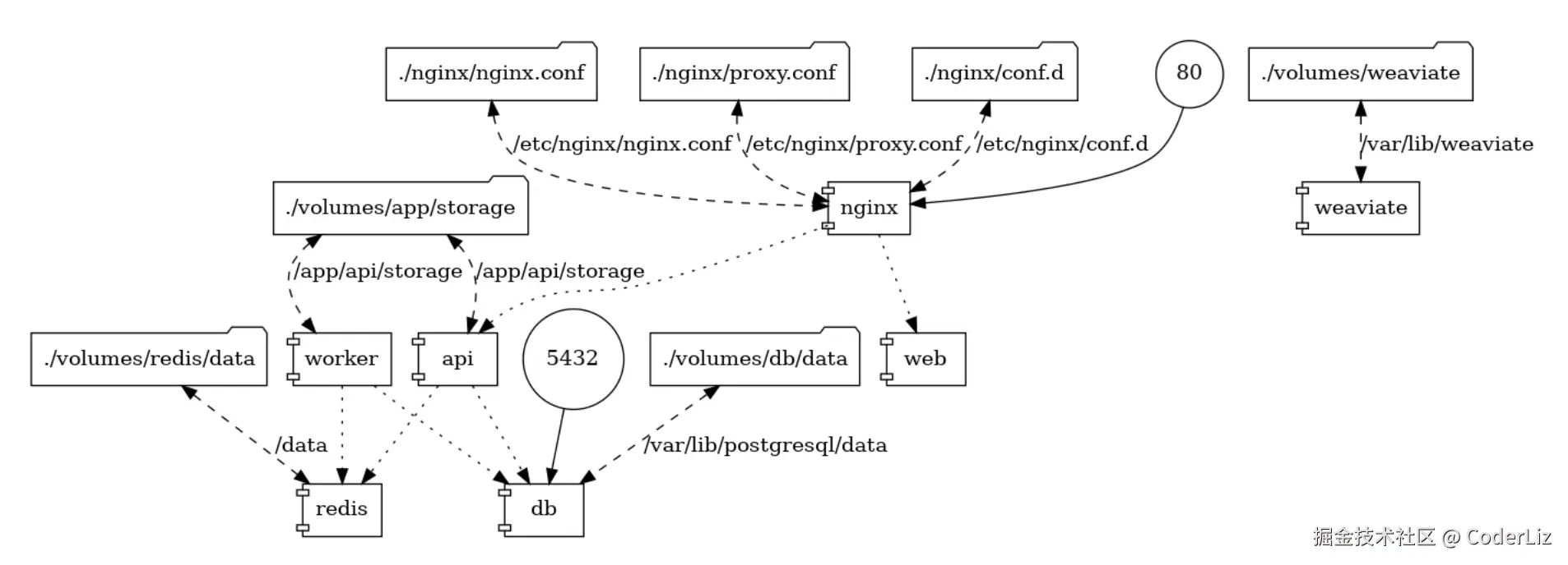
首先来看dify官方的架构图来了解一下大致架构

架构分析:前端web服务,后端api服务,还有一个worker服务(异步消费队列任务)

数据库层面有pgslq数据库,redis数据库,向量数据库。

中间服务有:沙箱服务,插件服务,安全代理服务

部署思路

前端单独部署在一台服务器上面,后端和这些中间服务部署在两台服务器做一个负载,中间服务这里的挂载使用云存储统一存储,数据库层面的存储统一使用云存储

单台服务器部署

先写入docker文件夹下的env文件需要配置什么就写好什么,然后运行脚本来生成docker-compose文件,首先先进行单机的docker部署

先一台服务器部署,修改env,运行脚本生成docker配置文件,直接启动就可

docker配置文件修改为源码构建:

然后进行构建:

启动成功后,里面主要是这几个服务:

一些命令:

docker compose -f docker-compose.middleware-test.yaml up -d

cat /opt/homebrew/etc/nginx/conf.d/dify.conf

参考文档:flyeric.top/archives/di…