
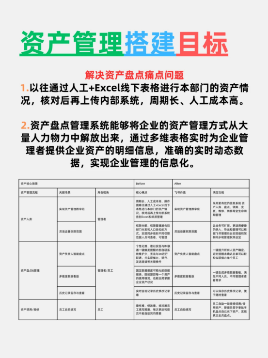
Before:
以往通过人工+Excel线下表格进行本部门的资产情况,核对后再上传内部系统,周期长、人工成本高。

After:
- 通过多维表格的方案,实现小几百人的部门的资产管理,自动化解决客户对于资产盘点、核查、转移、消息通知及资产更新记录等关键场景需求。 实时为企业管理者提供企业资产的明细信息,准确的实时动态数据,实现企业管理的信息化。
- 每个部分核对时间以往在3天,现在可以缩短至0.5天就可以完成
- 按照每年2次核对,需要30人共同参与,人均每天500元/天,节省人工成本30人2.5天2次*500元=75000元 用多维表格搭建轻量资产管理系统,轻松降本增效。
