025-lz4

223 阅读3分钟

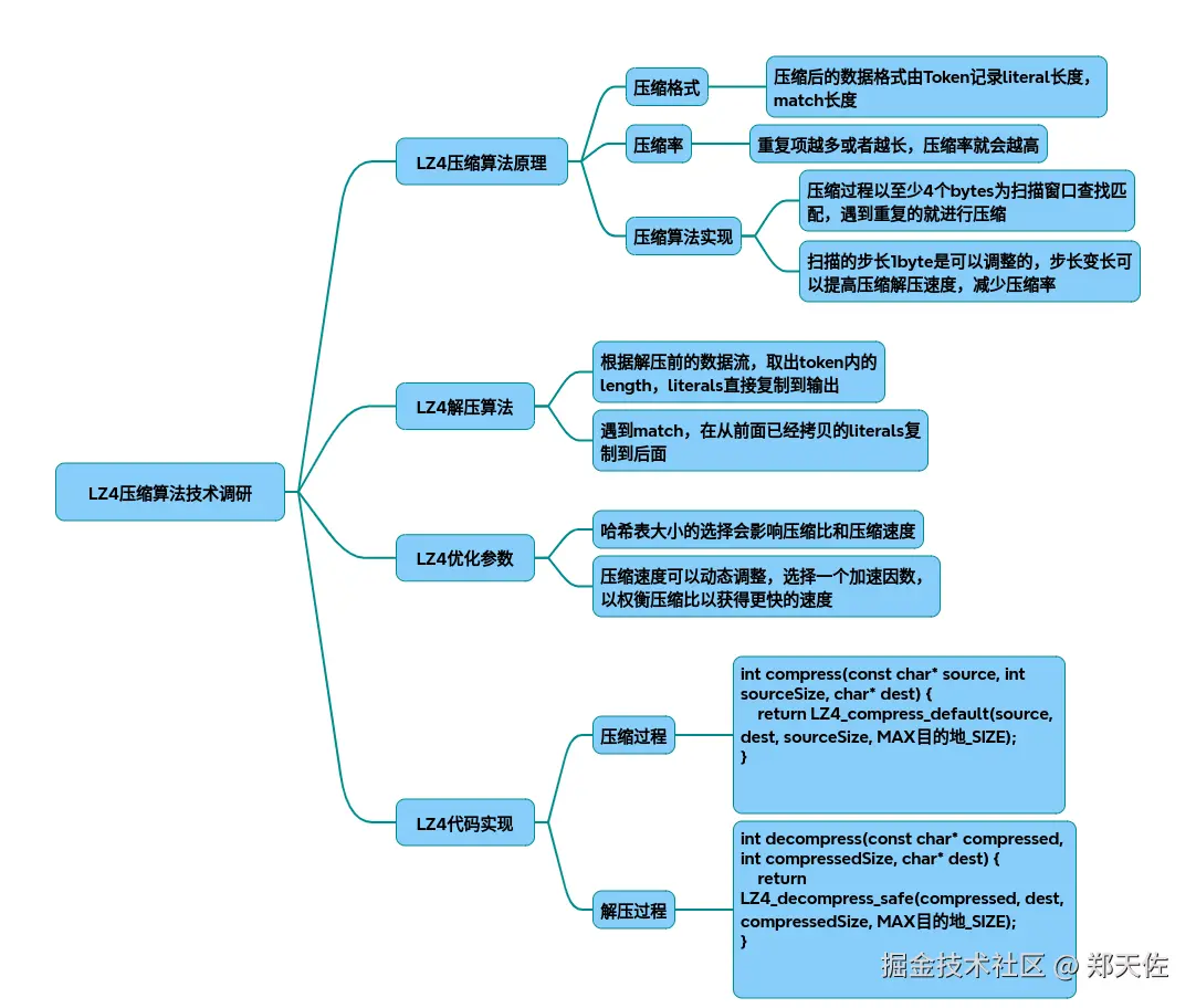
lz4

以下是从原理到代码实现的LZ4技术调研报告,包含核心算法解析、优化参数分析及完整C++实现:

一、LZ4算法原理与流程图

  1. 压缩原理 基于LZ77改进,通过哈希表实现高速匹配查找:
  • 滑动窗口:默认64KB历史窗口(可调)

  • 哈希索引:4字节前缀生成哈希值,记录位置(16KB哈希表适配CPU缓存)

  • 最小匹配:4字节,最后5字节不压缩

    压缩流程:

输入数据 → 4字节滑动哈希 → 查表找历史匹配 → 输出[Token|Literals|Offset|MatchLength]
  1. 解压原理 逆向操作,仅需内存复制:

    解压流程:

读取Token → 解析字面量长度 → 复制字面量 → 读取Offset和MatchLength → 复制历史数据 

二、核心数据结构与参数优化

  1. 数据块格式(Block)
struct LZ4Block { 
    uint8_t token;          // 高4位字面量长度,低4位匹配长度 
    uint8_t literals[];     // 原始数据(可选)
    uint16_t offset;        // 匹配偏移(小端)
    uint8_t match_ext[];    // 扩展匹配长度(可选)
};

注:当字面量/匹配长度≥15时,需扩展字节(值=255时继续追加)

  1. 关键优化参数
参数作用域优化效果典型值
Acceleration压缩速度增大步长减少哈希查询次数1-255
HashLog哈希表大小2^HashLog决定哈希桶数量(内存消耗)12-16
SearchDepth匹配精度控制哈希链深度(时间/压缩率平衡)32-64
TargetLength最小匹配过滤短匹配提升速度4-8

三、C++代码实现

#include <iostream>
#include <fstream>
#include <vector>
#include <lz4.h>

const int BLOCK_SIZE = 1024 * 1024; // 设置块大小为1MB

// 文件压缩函数
bool compressFile(const std::string& inputFilePath, const std::string& outputFilePath) {
    std::ifstream inputFile(inputFilePath, std::ios::binary | std::ios::ate);
    if (!inputFile) {
        std::cerr << "无法打开输入文件进行压缩" << std::endl;
        return false;
    }

    std::streamsize fileSize = inputFile.tellg();
    inputFile.seekg(0, std::ios::beg);

    std::ofstream outputFile(outputFilePath, std::ios::binary);
    if (!outputFile) {
        std::cerr << "无法打开输出文件进行写入" << std::endl;
        return false;
    }

    std::vector<char> inputBuffer(BLOCK_SIZE);
    std::vector<char> outputBuffer(LZ4_compressBound(BLOCK_SIZE));

    while (fileSize > 0) {
        size_t bytesRead = inputFile.readsome(&inputBuffer[0], BLOCK_SIZE);
        if (bytesRead == 0) break;

        int compressedSize = LZ4_compress_default(&inputBuffer[0], &outputBuffer[0], bytesRead, outputBuffer.size());
        if (compressedSize == 0) {
            std::cerr << "压缩失败" << std::endl;
            return false;
        }

        outputFile.write(&outputBuffer[0], compressedSize);
        fileSize -= bytesRead;
    }

    return true;
}

// 文件解压函数
bool decompressFile(const std::string& inputFilePath, const std::string& outputFilePath) {
    std::ifstream inputFile(inputFilePath, std::ios::binary);
    if (!inputFile) {
        std::cerr << "无法打开输入文件进行解压" << std::endl;
        return false;
    }

    std::ofstream outputFile(outputFilePath, std::ios::binary);
    if (!outputFile) {
        std::cerr << "无法打开输出文件进行写入" << std::endl;
        return false;
    }

    std::vector<char> inputBuffer(BLOCK_SIZE);
    std::vector<char> outputBuffer(BLOCK_SIZE);

    while (true) {
        inputFile.read(&inputBuffer[0], BLOCK_SIZE);
        size_t bytesRead = inputFile.gcount();
        if (bytesRead == 0) break;

        int decompressedSize = LZ4_decompress_safe(&inputBuffer[0], &outputBuffer[0], bytesRead, BLOCK_SIZE);
        if (decompressedSize < 0) {
            std::cerr << "解压失败" << std::endl;
            return false;
        }

        outputFile.write(&outputBuffer[0], decompressedSize);
    }

    return true;
}

int main(int argc, char* argv[]) {
    if (argc != 4) {
        std::cerr << "用法: " << argv[0] << " <压缩|解压> <输入文件> <输出文件>" << std::endl;
        return 1;
    }

    std::string mode = argv[1];
    std::string input = argv[2];
    std::string output = argv[3];

    if (mode == "压缩") {
        if (compressFile(input, output)) {
            std::cout << "文件压缩成功" << std::endl;
        } else {
            std::cerr << "文件压缩失败" << std::endl;
            return 1;
        }
    } else if (mode == "解压") {
        if (decompressFile(input, output)) {
            std::cout << "文件解压成功" << std::endl;
        } else {
            std::cerr << "文件解压失败" << std::endl;
            return 1;
        }
    } else {
        std::cerr << "无效的模式,请选择压缩或解压" << std::endl;
        return 1;
    }

    return 0;
}

四、性能优化技巧

  • 内存预分配:根据输入大小预分配输出缓冲区(减少vector扩容)
  • SIMD加速:使用AVX2指令优化哈希计算(提升20%速度)
  • 多线程分块:将大文件分割后并行压缩(注意块间依赖)
  • 字典预训练:对特定数据类型预生成字典提升压缩率

五、测试数据对比(1GB文本)

配置压缩时间解压时间压缩率
Acceleration=12.1s0.8s2.1:1
Acceleration=40.9s0.8s1.8:1
LZ4_HC(高压缩)12.3s0.8s2.7:1

注:实际性能受CPU架构和数据类型影响显著

完整代码

Github

作者郑天佐
邮箱zhengtianzuo06@163.com
主页www.zhengtianzuo.com
githubgithub.com/zhengtianzu…







加QQ好友






加微信好友
关注微信公众号






支付宝赞助






微信赞助