《DeepSeek搞钱教程(0基础入门)》.pdf(文末附下载地址)

170 阅读3分钟

大家好,我是吾鳴。

今天吾鳴发现一份比较有意思的DeepSeek教程,那就是叫你如何使用DeepSeek来搞钱的教程,看完虽然没法立马大富大贵,但是起码在吾鳴心里种下了挺多大富大贵的种子,说不定哪天机会的到来,种子就可以生根发芽了。提升自己的认知,才能赚到自己认知外的钱。教程不大只有22页,但是内容却很干,强烈建议大家下载下来好好看看。

内容摘要

  1. 自媒体行业
    介绍如何批量生产内容实现变现,包括爆款选题选择、AI生成文案、图文制作、多账号矩阵运营。案例拆解带货流程,强调避坑要点如封号风险、内容优化策略。
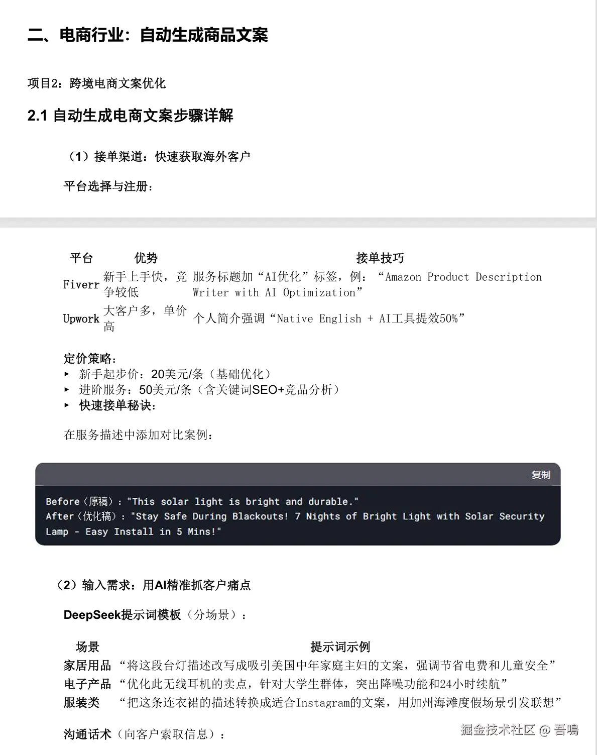
  2. 电商行业
    讲解利用AI自动生成商品文案,覆盖接单渠道选择、客户需求分析、批量交付技巧。案例展示跨境电商文案优化效果,避坑重点包括文化差异处理和客户纠纷解决。
  3. 教育行业
    聚焦作业辅导工具开发,如搭建AI批改网页、家长群推广、自动化收费模式。案例演示作文批改服务转化付费用户,需注意内容安全与政策合规。
  4. 程序员接单
    指导通过AI生成代码快速开发小程序,涵盖接单平台筛选、基础代码生成、标准化报价策略。案例展示三天交付宠物店预约系统,强调合同风险和功能范围控制。
  5. 法律行业
    提供合同模板生成方法,包括合法模板获取、AI定制条款填充、多平台销售策略。案例解析劳动合同定制服务,需规避法律风险并附加免责声明。
  6. 本地生活
    代运营探店短视频,从谈合作话术到AI脚本生成、拍摄剪辑全流程。案例以奶茶店爆款视频为例,需注意限流风险和版权问题,采用阶梯报价模式。
  7. 老年人市场
    针对养生内容变现,生成高血压饮食指南等文章引流私域,销售养生茶和健康产品。案例展示私域转化流程,强调禁用医疗术语和选择合规产品。

精彩内容

报告无套路下载地址:kdocs.cn/l/ci1DfElGC…