「MCP建模操作」使用Blender MCP与Cursor完成3D建模的探索之旅🧣

713 阅读6分钟

使用Blender MCP与Cursor完成3D建模的探索之旅🧣

截屏2025-03-24 下午12.40.10.png

视频操作情况:「MCP建模操作」使用blender MCP 通过 Cursor 在 blender 里面完成一般华丽斧头的构建🧣

我最近在3D建模领域的一个尝试——使用Blender MCP和Cursor完成模型构建的,挺有意思的一件事情。

截屏2025-03-24 下午12.49.28.png

初识Blender MCP

几天前看有博主介绍Blender MCP构建龙和金币,它声称可以通过自然语言操作Blender软件来生成3D模型。我觉得挺有意思,因为这意味着我们或许可以跳过复杂的建模工具和繁琐的操作流程,直接用简单的语言指令来实现建模想法。于是,我开始了尝试。

不过,在实际操作过程中,我很快就发现,虽然Blender MCP的思路非常新颖,但它的实际效果还没有达到商业级的水平。不过,我并没有因此而放弃,因为我觉得这个过程本身就充满了学习的价值。它让我看到了一种全新的建模思维,也让我对Blender软件有了更深入的了解。

安装与配置的挑战

截屏2025-03-24 下午12.40.26.png

在开始建模之前,我首先需要完成Blender MCP的安装和配置。这一步可真是让我费了不少心思。我使用的Blender版本是3.6.21,而Python版本则是3.10.8。在安装Blender MCP包时,我遇到了一些问题。我一开始使用的是0.44的版本,但是没有MCP的接口,然后我查看后发现只有0.46和0.47有MCP的接口,但是安装0.47版本不能实现接口的调佣,所以最后使用了0.46的版本。

截屏2025-03-24 下午12.49.50.png

安装完成后,我启动了Blender,准备开始我的建模之旅。然而,我发现仅仅安装Blender MCP还不够,我还需要在Blender中加载相关的插件。通过“N”键打开插件菜单后,我找到了“Blender MCP”这个插件,并成功勾选启用。接着,我在“features”中勾选了“YOLO模式”,这样就可以让Blender MCP自动执行我的指令了。

构建模型的实践

一切准备就绪后,我终于可以开始构建模型了。我选择了“构建一个华丽的斧头”作为我的第一个建模任务。我通过Cursor输入了这个指令,然后就静静地看着Blender MCP开始工作。这个过程让我感到比较有趣,因为我只需要输入简单的语言指令,软件就会自动根据我的需求生成模型。

很快,一个简单的斧头模型就呈现在了我的眼前。虽然模型的细节还不够完美,但已经让我感到非常满意了。我尝试着调整了不同的光源设置,让模型在不同的光照条件下呈现出不同的效果。通过这个过程,我更加深刻地体会到了Blender MCP的强大功能和便捷性。

不过,在实践过程中,我也发现了一些问题。当模型变得复杂时,Blender MCP的效果并不理想。这让我意识到,虽然Blender MCP可以完成一些简单的建模任务,但对于复杂的模型,我们可能还需要借助其他专业的建模工具和技巧。

总结与展望

通过这次探索之旅,我不仅学会了如何使用Blender MCP和Cursor完成3D建模,还对3D建模的未来发展方向有了新的思考。我相信,随着技术的不断进步,Blender MCP会不断完善,最终实现更高效、更便捷的3D建模。


下面是具体的操作:

blender-mcp 已成功安装,版本为 1.1.1。您可以在 /usr/local/lib/python3.10/site-packages 目录中找到它。如果您需要进一步的帮助或有其他问题,请随时告诉我!

通过blender mcp在blender软件里面构建一个华丽的斧头。

好的,我们将使用 Blender MCP 来在 Blender 中构建一个华丽的斧头。首先,我们需要确认 Blender 软件中的 MCP 连接状态和场景信息。

Called MCP toolget_scene_info

很好,我们已经连接到了 Blender,场景中有一个立方体、一个光源和一个相机。现在,我们将创建一个华丽的斧头。我们将首先删除默认的立方体对象,然后构建斧头的各个部分。

Called MCP tooldelete_object

现在我们将开始创建斧头的各个部分。首先创建斧柄(一个细长的圆柱体):

Called MCP toolcreate_object

现在创建斧头的主体部分:

Called MCP toolcreate_object

让我们创建斧头的刃部(一个更薄的立方体):

Called MCP toolcreate_object

现在为斧头添加一个后尖(spike):

Called MCP toolcreate_object

让我们给斧柄添加一些装饰环:

Called MCP toolcreate_object

再添加一个装饰环在斧柄下部:

Called MCP toolcreate_object

现在让我们添加材质,首先给斧柄添加木材材质:

Called MCP toolset_material

为斧头的主体部分添加金属材质:

Called MCP toolset_material

为斧刃添加亮金属材质:

Called MCP toolset_material

为后尖添加金属材质:

Called MCP toolset_material

为装饰环添加金色材质:

Called MCP toolset_material

为第二个装饰环也添加金色材质:

Called MCP toolset_material

让我们查看当前的场景信息,确认所有对象是否都已正确创建:

Called MCP toolget_scene_info

现在让我们通过Blender Python代码进一步美化我们的斧头,添加一些细节:

Called MCP toolexecute_blender_code

看起来在执行细分修改器时遇到了一些问题。让我们尝试另一种方式来美化我们的斧头:

Called MCP toolexecute_blender_code

看起来在执行节点材质设置时也遇到了一些问题。让我们使用更简单的方法来美化我们的斧头:

Called MCP toolexecute_blender_code

太好了!我们已经成功地在Blender中构建了一个华丽的斧头。让我们查看一下最终场景中的所有对象:

Called MCP toolget_scene_info

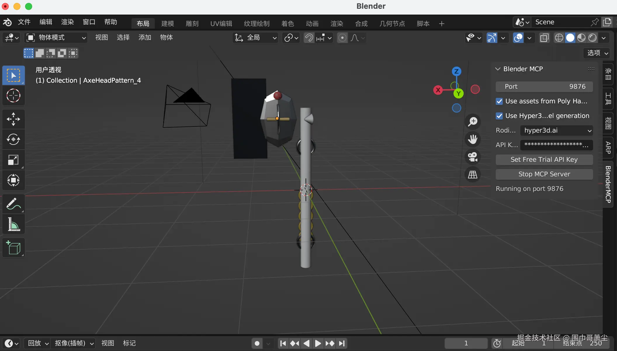
现在我们有一个华丽的斧头了!我们创建了以下组件:

  1. 斧柄(AxeHandle)- 一个细长的圆柱体,带有木质纹理
  1. 斧头主体(AxeHead)- 金属材质的立方体
  1. 斧刃(AxeBlade)- 更薄的金属立方体作为锋利的刃部
  1. 后尖(AxeSpike)- 尖锥形状,增加了战斧的平衡和功能性
  1. 装饰环(AxeHandleRing1和AxeHandleRing2)- 金色材质环绕在斧柄上
  1. 斧头装饰(AxeHeadDecoration)- 在斧头上添加了金色装饰环
  1. 宝石(AxeGem)- 在斧头顶部添加了红色宝石
  1. 斧柄装饰(AxeHandleDecoration系列)- 装饰斧柄的多个环
  1. 斧头纹理(AxeHeadPattern系列)- 在斧头上添加的装饰性青铜纹理
  1. 额外的光源(SecondLight)- 为了更好地展示斧头的金属质感

我们还优化了相机位置,以便更好地查看完整的斧头。这把华丽的斧头现在已经在您的Blender场景中,您可以在Blender中进一步调整它,添加更多细节,或者用它进行渲染。如果您需要对这把斧头进行任何进一步的修改或改进,请随时告诉我!