算法题分享 | 奇偶链表

65 阅读2分钟

【可商素材17】夜晚小巷_1_沐泠杳_来自小红书网页版.jpg

题目

给定单链表的头节点 head ,将所有索引为奇数的节点和索引为偶数的节点分别组合在一起,然后返回重新排序的列表。

第一个节点的索引被认为是 奇数 , 第二个节点的索引为 偶数 ,以此类推。

请注意,偶数组和奇数组内部的相对顺序应该与输入时保持一致。

你必须在 O(1) 的额外空间复杂度和 O(n) 的时间复杂度下解决这个问题。

 

示例 1:

输入: head = [1,2,3,4,5]
输出: [1,3,5,2,4]

示例 2:

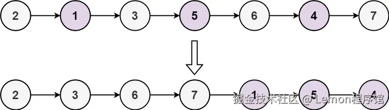
输入: head = [2,1,3,5,6,4,7]
输出: [2,3,6,7,1,5,4]

 

提示:

  • n ==  链表中的节点数
  • 0 <= n <= 10⁴
  • -10^6 <= Node.val <= 10^6

题解

解题思路

这道题的思路比较直观,只需要遍历一次链表,把节点根据奇偶性分别链接到奇链表和偶链表中,最终把偶链表链接到奇链表的末尾即可。

需要注意的是,我们在遍历过程中,可以一次处理两个节点(奇偶一对),这样也无需借助多余的标志位辨别当前处理的是偶节点还是奇节点。

代码

/**
 * Definition for singly-linked list.
 * public class ListNode {
 *     int val;
 *     ListNode next;
 *     ListNode() {}
 *     ListNode(int val) { this.val = val; }
 *     ListNode(int val, ListNode next) { this.val = val; this.next = next; }
 * }
 */
class Solution {
    public ListNode oddEvenList(ListNode head) {
        
        if (head == null) {
            return null;
        }

        ListNode evenHead = head.next;
        ListNode evenLast = evenHead;
        ListNode oddLast = head;

        while (evenLast != null && evenLast.next != null) {
            oddLast.next = evenLast.next;
            oddLast = oddLast.next;
            evenLast.next = oddLast.next;
            evenLast = evenLast.next;
        }

        oddLast.next = evenHead;

        return head;
    }
}

复杂度分析

  • 时间复杂度:O(n)
    其中 n 是链表的节点数。
  • 空间复杂度:O(1)

优质项目推荐

推荐一个可用于练手、毕业设计参考、增加简历亮点的项目。

lemon-puls/txing-oj-backend: Txing 在线编程学习平台,集在线做题、编程竞赛、即时通讯、文章创作、视频教程、技术论坛为一体

公众号

有兴趣可以关注公众号一起学习更多的干货哈!

扫码_搜索联合传播样式-白色版.png