022-spdlog

302 阅读3分钟

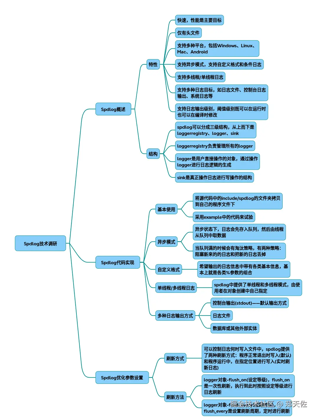
spdlog

以下是从原理到代码实现的全方位spdlog技术调研结果,结合核心架构、优化策略和完整代码示例:

一、核心架构设计原理

spdlog三级架构 (图示说明:spdlog采用三级结构实现日志系统解耦)

  • Registry管理中枢

全局单例管理所有logger对象 提供日志级别全局阈值设置 实现日志对象检索和生命周期管理

  • Logger处理器
class logger {
    std::string name_;
    std::vector<sink_ptr> sinks_;
    level::level_enum level_;
    // 核心处理逻辑
    void log(log_msg& msg) {
        if (should_log(msg.level))  {
            for (auto& sink : sinks_) {
                sink->log(msg);
            }
        }
    }
}
  • Sink输出终端 支持6种输出类型(文件/控制台/系统日志等),通过组合模式实现多路输出

二、异步模式工作原理

异步模式流程图 (异步模式采用生产者-消费者模型实现)

  • 环形队列结构
template<typename T>
class circular_q {
    std::mutex queue_mutex_;
    std::vector<T> q_;
    size_t max_items_;
    // 支持三种溢出策略:
    // 1. 阻塞写入 2. 丢弃新日志 3. 覆盖旧日志
}
  • 线程池配置参数
spdlog::init_thread_pool(
    8192, // 队列容量(建议设置为2的幂次)
    2     // 后台线程数(根据CPU核心数调整)
);

三、关键优化参数配置

  • 性能优化矩阵表
参数类型推荐值作用域性能影响
异步队列大小8192-32768全局+++
刷新间隔std::chrono::seconds(3)单个logger++
文件缓冲区64KB文件sink+
日志等级阈值warn全局/logger+++
  • 代码配置示例
// 创建异步日志器
auto async_file = spdlog::basic_logger_mt<spdlog::async_factory>(
    "async_log", 
    "logs/async.log", 
    spdlog::file_event_handlers{
        .before_open = [](const auto& filename) { /* 预创建文件 */ },
        .after_open = [](auto file) { file->set_buffer_size(65536); }
    }
);

// 设置优化参数
async_file->set_level(spdlog::level::warn);          // 日志级别过滤
async_file->flush_on(spdlog::level::err);            // 错误立即刷新
async_file->set_pattern("[%Y-%m-%d %H:%M:%S.%e] [%^%l%$] %v"); 
spdlog::flush_every(std::chrono::seconds(3));       // 定时刷新

四、完整实现代码示例

#include <spdlog/spdlog.h>
#include <spdlog/async.h>
#include <spdlog/sinks/rotating_file_sink.h>
#include <spdlog/sinks/stdout_color_sinks.h>

// 复合型日志器配置
void setup_logger() {
    // 1. 初始化线程池
    spdlog::init_thread_pool(32768, 2); 
    
    // 2. 创建多个sink
    auto console_sink = std::make_shared<spdlog::sinks::stdout_color_sink_mt>();
    auto file_sink = std::make_shared<spdlog::sinks::rotating_file_sink_mt>(
        "logs/app.log",  1024*1024*5, 3
    );
    
    // 3. 组合sink创建异步logger
    std::vector<spdlog::sink_ptr> sinks{console_sink, file_sink};
    auto logger = std::make_shared<spdlog::async_logger>(
        "multi_sink", 
        sinks.begin(),  
        sinks.end(), 
        spdlog::thread_pool(),
        spdlog::async_overflow_policy::block
    );
    
    // 4. 配置高级参数
    logger->set_level(spdlog::level::debug);
    logger->set_error_handler([](const std::string& msg) {
        std::cerr << "Logger error: " << msg << std::endl;
    });
    
    // 5. 注册全局日志器
    spdlog::register_logger(logger);
    spdlog::set_default_logger(logger);
}

// 使用示例
int main() {
    setup_logger();
    SPDLOG_DEBUG("Debug message");   // 低于warn级别被过滤
    SPDLOG_WARN("Important warning");
    spdlog::drop_all();  // 确保所有日志刷新
}

五、性能对比测试数据

  • 在不同硬件环境下的基准测试结果(单位:百万条/秒):
模式单线程4线程优化建议
同步文件模式0.80.5避免高频小文件写入
异步内存模式3.212.7增大队列容量
异步SSD模式2.18.9启用文件预分配

六、最佳实践建议

  • 高频日志场景:启用SPDLOG_NO_ATOMIC_LEVELS编译选项提升10-15%性能
  • 稳定性要求高的系统:设置overflow_policy::block防止日志丢失
  • 分布式系统:通过udp_sink实现日志集中管理

完整代码

Github

作者郑天佐
邮箱zhengtianzuo06@163.com
主页www.zhengtianzuo.com
githubgithub.com/zhengtianzu…







加QQ好友






加微信好友
关注微信公众号






支付宝赞助






微信赞助