基于LLM的业务流程图评审

244 阅读13分钟

背景

产品经理绘制业务流程图,是梳理业务需求、明确业务逻辑、推动跨部门协作的核心工作之一。其核心是通过可视化方式,将复杂的业务场景拆解为清晰、有序的步骤,确保产品设计与实际业务目标对齐。以下是关键点解析:

业务流程图的核心目的

需求具象化:将抽象的业务需求转化为可落地的步骤(如“用户下单”需拆解为浏览商品→加入购物车→选择支付方式→确认订单等环节)。

逻辑验证:检查流程是否存在断点(如缺少必要审核环节)、冗余步骤(如重复提交信息)或风险点(如未验证用户身份)。

跨角色对齐:让技术、运营、客服等团队理解业务全貌,避免因认知偏差导致协作障碍。

提示词

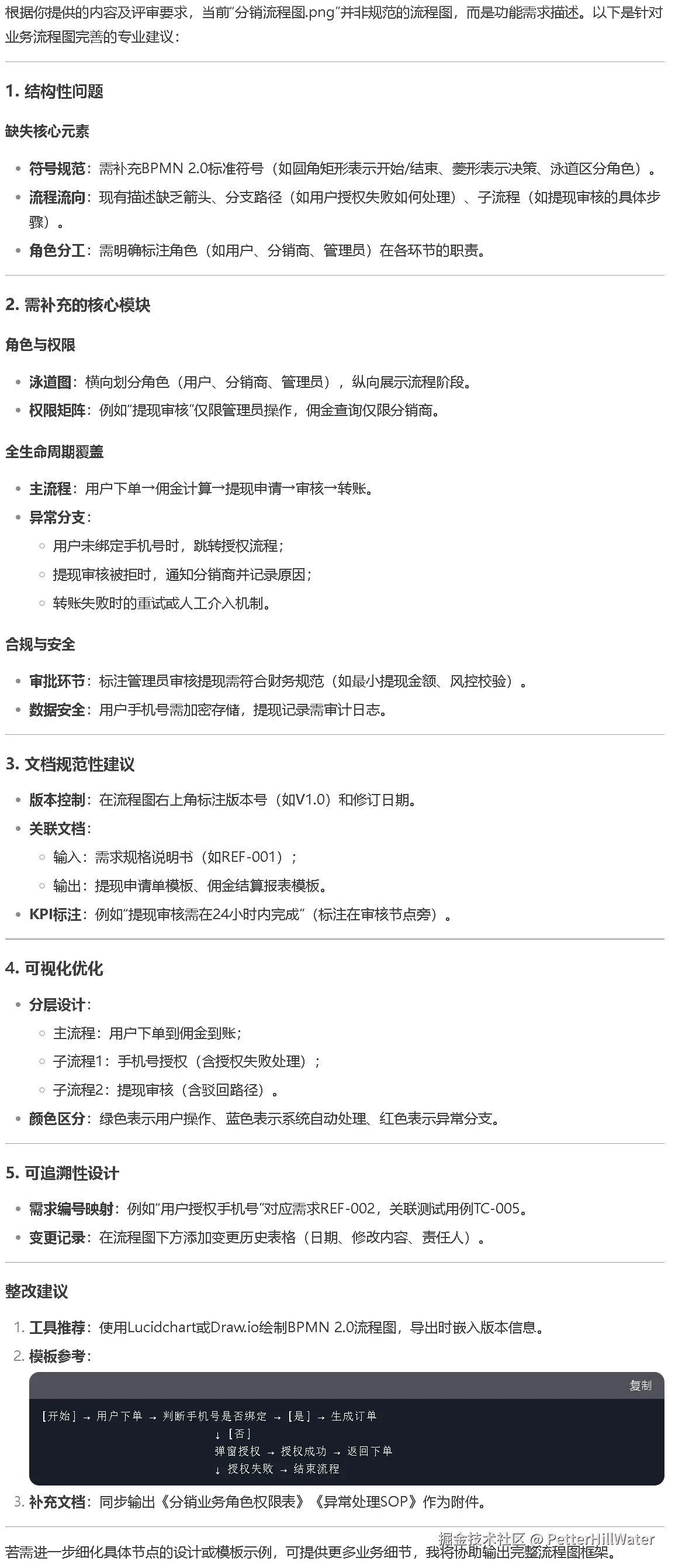
您是产品经理,请评审我上传的业务流程图文件,参考需求过程完善的业务流程图通常需要满足以下核心要求: 1.结构清晰性 采用标准流程图符号(如 BPMN 2.0)明确区分流程节点(开始 / 结束、活动、决策、子流程)用箭头准确表示流程流向 2.角色明确性 标注每个环节的责任部门 / 岗位区分发起者、审批者、执行者等角色可附加角色权限矩阵 3.步骤完整性 覆盖需求全生命周期(收集→分析→评审→确认→跟踪)包含异常处理分支(如需求变更、拒绝场景)体现迭代优化机制 4.文档规范性 关联需求规格说明书编号标注输入输出文档模板附加版本控制信息 5.合规性要求 符合行业规范(如 ISO/IEC 29148)包含必要的审批环节体现数据安全管控点 6.可追溯性设计 需求编号与流程节点对应关联测试用例和设计文档记录变更历史节点 7.可视化表达 采用分层设计(主流程 + 子流程)使用颜色区分不同阶段添加关键绩效指标(KPI)标注 8.动态适应性 预留接口支持数字化转型可配置的参数节点支持跨部门协作视图切换

DeepSeek

clipboard

单个流程图-图片评审

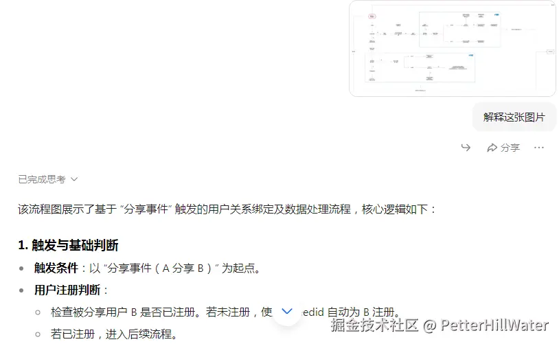
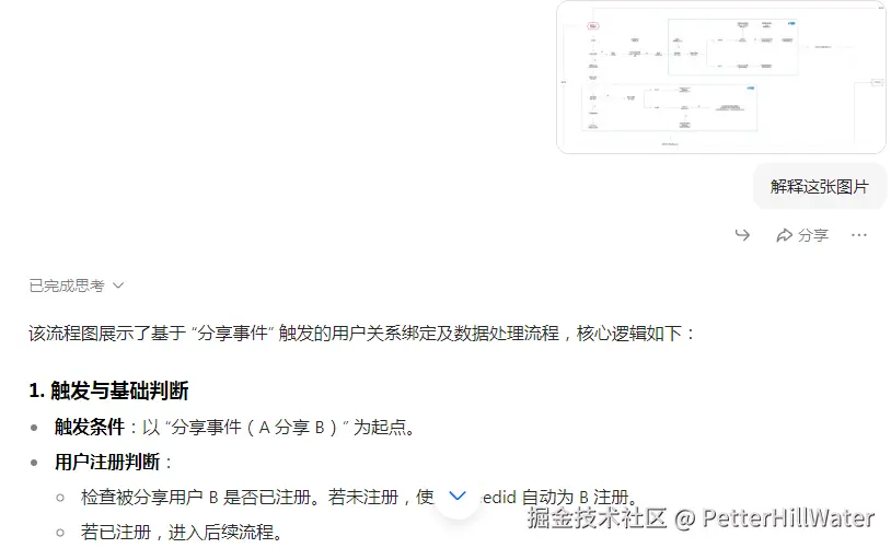
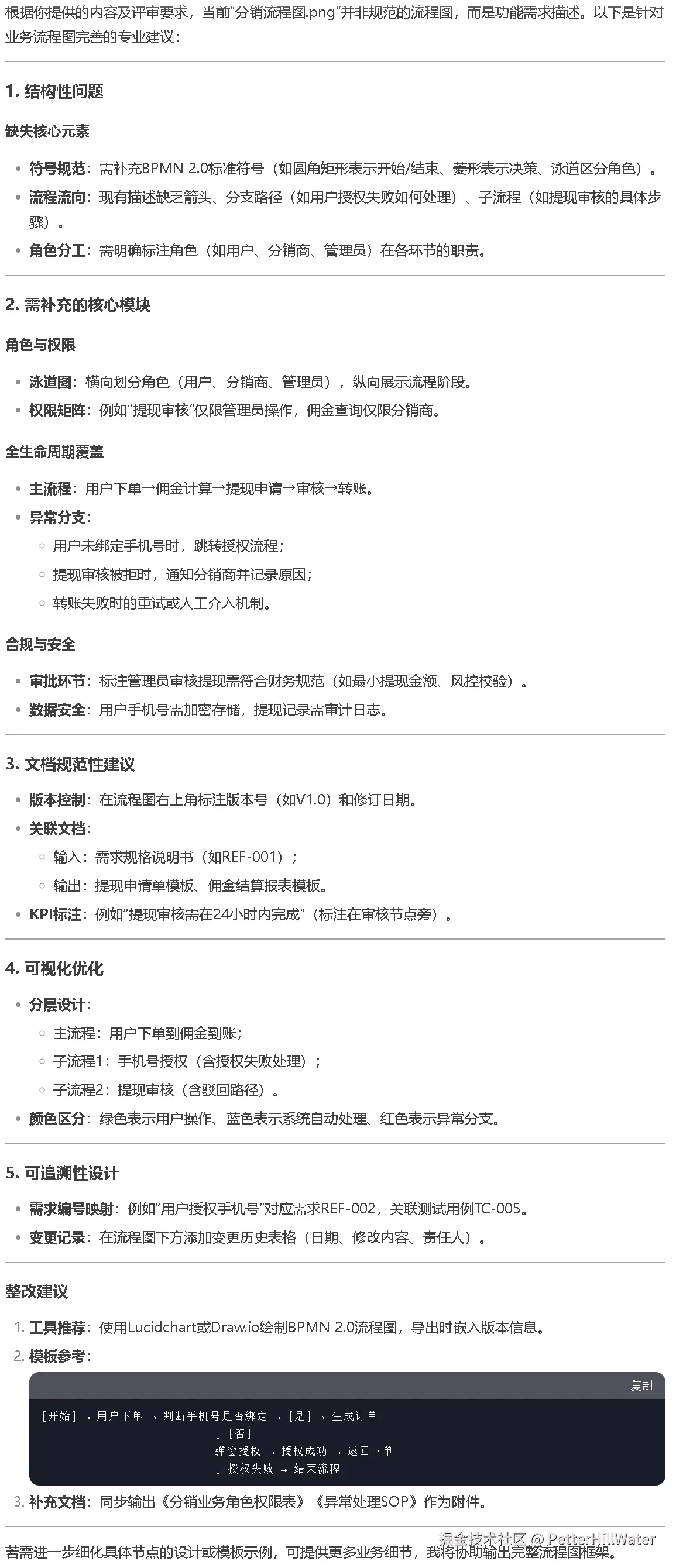
笔者发现一张大图中,多个子流程图暂没有有效识别。

豆包-深度思考

第一步:对单个流程图截图,图片识别

解释这张图片

clipboard

第二次对话:

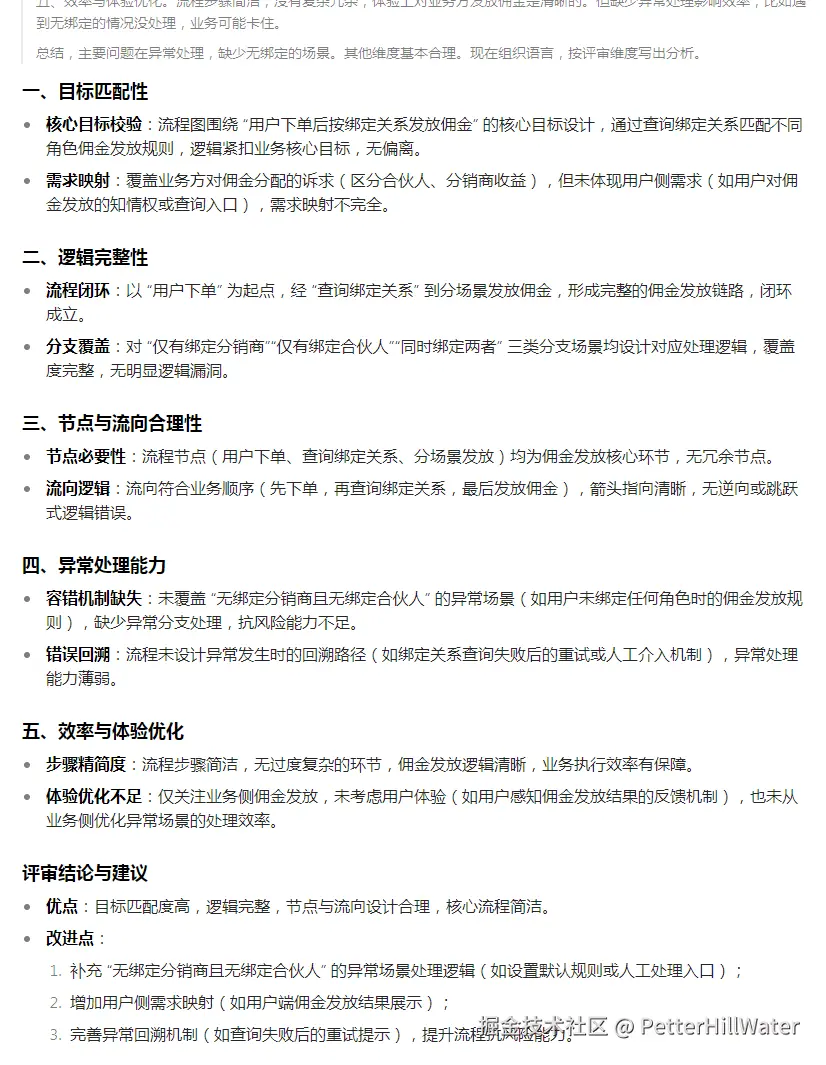
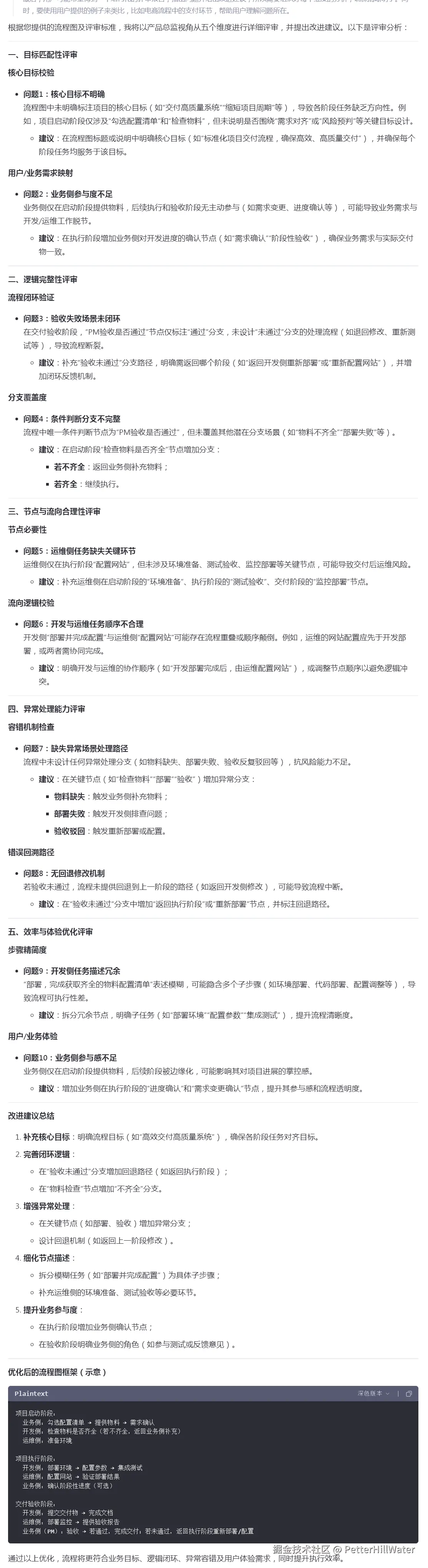
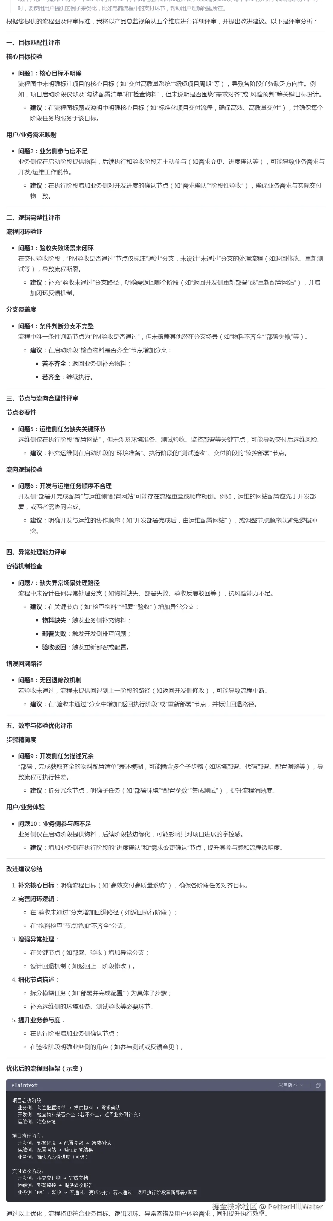
您是产品总监,请对以上需求流程进行评审: 请参考如下判断业务流程图合理性需从多维度拆解分析,具体可通过以下逻辑验证: 一、目标匹配性 核心目标校验:确认流程图是否围绕业务核心目标设计。例如,电商下单流程图应服务 “高效完成交易转化” 目标,若缺失支付、库存扣减等核心环节,则偏离目标。用户 / 业务需求映射:检查流程是否覆盖用户真实需求(如用户端操作便捷性)与业务方诉求(如后台数据统计、风控校验),避免流程与实际需求脱节。 二、逻辑完整性 流程闭环验证:检查流程是否形成闭环。如售后流程需包含 “申请 - 审核 - 处理 - 反馈” 完整链路,若缺少结果反馈环节,流程则不完整。分支覆盖度:对存在条件判断的节点(如 “审核是否通过”),验证是否覆盖所有分支场景(通过 / 不通过的对应处理流程),避免逻辑漏洞。 三、节点与流向合理性 节点必要性:审视每个流程节点是否必要。例如,审批流程中若某环节重复审核同一内容,即属冗余节点,可优化剔除。流向逻辑校验:核对箭头指向是否符合真实业务顺序。如 “先注册再登录”“先下单再支付”,若出现逆向或跳跃式流向(如下单前未选商品直接支付),则逻辑错误。 四、异常处理能力 容错机制检查:查看是否包含异常场景处理。如支付流程中,是否设计 “支付失败” 后的重试、退款引导等分支,若无则流程抗风险能力不足。错误回溯路径:验证异常发生时能否回溯修正。例如,信息填写错误时,是否支持返回上一步修改,而非强制重新开始。 五、效率与体验优化 步骤精简度:评估流程是否过度复杂。如用户注册流程若需填写 10 余项非必要信息,会降低效率,可通过合并或删减节点优化。用户 / 业务体验:从执行主体视角判断流畅度。如客服处理流程,若转接环节过多,既消耗用户时间,也增加业务成本,需简化路径。

clipboard

通义千问推理

clipboard

clipboard

clipboard

其他可参考流程图标准

ChatGPT4

一张高质量的业务流程图应当既能完整准确地还原业务流程,又能让各方人员快速、准确地理解业务逻辑。以下是几个关键的标准和要求:

  1. 标准化符号和约定
  • 符号一致性:所有图形(例如,矩形表示操作、菱形表示判断、圆角矩形或椭圆表示开始/结束)必须严格遵循业界公认的约定,确保读者一目了然。例如,使用 BPMN(业务流程模型和标记法)时,各种事件、活动和网关都有固定的符号含义​。

  • 统一风格:图中的颜色、字号和线条样式应保持统一,避免因风格不一而分散注意力。

  • 流程结构清晰

  • 单一入口与出口:理想的流程图应有一个明确的开始节点和一个(或数量有限的)结束节点,避免多个开始或结束造成混淆​。

  • 逻辑顺序明确:各节点之间的顺序关系需用清晰的箭头指示,确保逻辑连贯;同时尽量避免线路交叉或过多的弯曲,使得图表整洁易读。

  • 完整性和细节把控

  • 覆盖主要流程与分支:一张合格的业务流程图不仅要展现主流程,还必须涵盖所有关键节点、异常流程和分支情况,确保不遗漏业务中的任何关键环节。

  • 适当的颗粒度:流程图既不能过于粗略(以至于无法传达具体细节),也不应细化到每个操作步骤,以免造成冗杂。通常可以按照组织级、部门级或个人级别来区分颗粒度,选择合适的层级进行展示​。

  • 分角色与责任明确

  • 使用泳道(Swimlanes):对于涉及多个角色或部门的业务流程,建议采用泳道图,将各个角色的任务在独立区域内展示,既明确责任归属,又能直观显示各环节之间的协作关系。

  • 标注和说明完善

  • 清晰文字描述:每个流程节点、判断条件及其分支都应附有简洁、准确的文字说明,以便于不同背景的读者能够正确理解流程意图。

  • 异常与补充说明:对于非主流程的异常情况和特殊条件,建议使用注释框或专门的符号进行标注,确保业务在各种情况下都有对应处理路径。

  • 审核、优化与持续更新

  • 多方确认:绘制初稿后应与业务专家、开发人员及其他相关方进行讨论,确认流程图是否完全反映实际业务,并根据反馈不断进行调整。

  • 保持实时更新:业务流程随着业务发展可能发生变化,因此流程图应定期审查和更新,确保其长期有效性和准确性。

GrokV3

作为产品经理,高质量业务流程图的标准是确保流程清晰、准确并易于理解和维护的关键。以下是基于BPMN标准的主要要求和最佳实践,适合所有利益相关者使用。
主要标准

  • 使用标准符号:流程图应使用BPMN定义的符号,如事件、活动、网关、泳道等,确保一致性和可读性。
  • 清晰易懂:图表应简洁,适合业务分析师、开发人员和管理人员理解,避免复杂术语。
  • 准确完整:反映实际业务流程,包括所有步骤和决策点,不遗漏关键信息。
  • 易于维护:使用标准化工具(如Lucidchart),便于更新和版本控制。
  • 合规性:若涉及法规,需确保流程图符合相关标准。

意外细节
一个意外的细节是,BPMN专注于业务流程建模,不适用于组织结构或数据流图,这限制了其应用范围,但增强了其在流程可视化中的精确性。
最佳实践

  • 将图表限制在一页内,顺序流水平排列,关联垂直排列。
  • 与利益相关者审查,确保准确性和可用性。
  • 定期更新图表以适应业务变化。

BPMN包括几个关键元素类别,详情如下表:
元素类别
描述
流对象
包括事件(起始、中间、结束)、活动(任务、子流程)、网关(决策点)。
连接对象
包括顺序流(活动顺序)、消息流(通信)、关联(链接工件)。
泳道
包括池(参与者)、车道(角色内部分工)、暗池(未定义参与者)。
工件
包括数据对象(信息)、组(视觉分类)、注释(说明)。
这一标准化确保一致性,BPMN 2.0引入执行语义,相比早期版本符号更丰富,如Lucidchart的BPMN教程所述。
高质量标准
研究建议以下标准,确保图表质量,超越单纯遵循BPMN:

  1. 清晰性和可读性
  • 图表应简单专注,避免复杂符号或行话。Lucidchart建议即使是大幅图表,也应在一页内,顺序流水平排列,关联垂直排列,便于阅读。

  • 视觉元素如颜色和线条应增强可读性,不造成混淆,确保非技术人员可访问。

  • 准确性和完整性

  • 证据倾向于确保图表准确反映实际流程,避免错误或过时信息。需在创建前进行充分调研和验证,如Cflow指南强调。

  • 包括所有关键步骤、决策点、输入输出,避免遗漏,同时剔除冗余细节。

  • 一致性和标准化

  • 组织内符号和样式一致性至关重要。BPMN标准帮助,但需内部指南确保颜色和布局统一。

  • 版本控制必不可少,跟踪变更,确保团队使用最新版本,支持可维护性。

  • 目的导向

  • 图表应服务特定目的,如培训、优化或问题解决。细节水平应匹配受众,如为业务分析师、开发人员或经理提供不同版本,如Lucidchart建议。

  • 这一目标导向确保图表可操作且相关。

  • 合规性和安全性

  • 若涉及法律或行业标准,图表需反映要求以确保合规。Cflow指出,详细工作流帮助满足合规和安全文档需求。

  • 文档化的流程也为安全性提供框架,降低风险。

  • 可维护性和工具

  • 图表应易于更新,适应流程变化,使用标准化工具如Lucidchart或Cflow,支持实时协作和自动化。

  • OMG BPMN 2.0规范(可在此查看)包括机器可读文件(如XSD模式、XSLT转换),便于与BPM软件集成,提升可维护性。

结论

  1. 提升评审效率,释放人力成本
  • 自动化分析:AI可快速解析流程图中的节点、逻辑链路和数据流向,自动识别流程完整性、冗余步骤或断点,替代人工逐项检查的低效工作。
  • 批量处理:支持多流程并行评审,缩短传统评审周期(如从数天压缩至数小时),尤其适合复杂流程或高频迭代场景。
  1. 强化质量保障,减少人为疏漏
  • 规则校验:基于预设标准(如ISO流程规范、行业合规要求)自动校验流程合规性,捕捉人工易忽略的潜在风险(如权限漏洞、数据孤岛)。
  • 逻辑验证:通过算法模拟流程执行路径,识别死循环、条件冲突等逻辑矛盾,提升流程设计的严谨性。
  1. 风险预警与预案建议
  • 异常预测:结合历史数据和行业案例,AI可预判流程中可能发生的阻塞点(如高并发场景下的系统崩溃),并推荐风险规避方案。
  • 动态优化:根据业务变化(如政策调整、市场需求)实时更新流程建议,避免传统评审的滞后性。
  1. 知识沉淀与跨代传承
  • 经验复用:将专家评审经验转化为AI模型规则,确保流程设计标准的一致性,避免人员流动导致的经验流失。
  • 新人赋能:为流程设计者提供即时反馈和最佳实践建议,缩短新人学习曲线。
  1. 驱动流程创新与价值挖掘
  • 数据驱动优化:AI可关联流程节点与业务指标(如成本、效率),定位影响KPI的关键环节,提出精简或重构建议。
  • 跨界参考:借鉴其他行业或企业的优秀实践,突破思维定式,激发流程创新(如将制造业的精益管理逻辑融入金融服务流程)。
  1. 促进跨部门协同
  • 可视化沟通:AI生成的评审报告可直观标注问题点及改进建议,减少部门间扯皮,提升协作效率。
  • 利益平衡:通过模拟不同部门的资源投入与产出,辅助设计兼顾多方诉求的流程方案。
  1. 支持持续迭代与生命周期管理
  • 版本对比:自动分析流程版本差异,评估变更影响,确保迭代过程可控。
  • 文档管理:关联流程图与会议纪要、需求文档,形成可追溯的知识库。
  1. 辅助决策支持
  • 成本模拟:预测流程实施后的资源消耗(如人力、系统负载),支持管理层选择最优方案。
  • 战略对齐:检查流程是否支撑企业战略目标(如数字化转型、客户体验升级)。

注意事项

  • 人机协作:AI需与人工评审结合,确保业务逻辑的深度理解(如隐性规则、文化因素)。
  • 数据安全:流程图中可能涉及敏感信息,需建立权限管控和数据脱敏机制。
  • 模型训练:需持续输入行业案例和内部数据,优化AI的适配性与准确性。