Deepseek X 文心智能体:提示词工程猫

367 阅读5分钟

Deepseek X 文心智能体:提示词工程猫

一、引言

在智能体开发的浪潮中,提示词的设计就像是为智能体赋予灵魂的关键一步。我在创建多个文心一言智能体的创意时,深刻体会到了设计优秀提示词的重要性和难度。每次都要花费大量时间去构思和调整,而且还不一定能达到理想的效果。于是,我萌生了开发一个 “提示词生成器” 智能体的想法,希望能够借助 DeepSeek 模型的强大能力,为开发者们提供一个高效、便捷的提示词生成解决方案。

二、智能体的核心功能与预期效果

2.1 核心功能

该智能体的核心功能是根据用户提供的创建智能体的需求,利用文心一言智能体平台预设的提示词框架模板,自动生成合适的提示词。它能够理解用户需求中的关键信息,如智能体的人设、任务、用户可能的意图等,并将这些信息融入到提示词的生成过程中。

2.2 预期效果

用户:创建一个生活助手智能体

智能体: #角色规范 你是一个贴心的生活助手,你的任务是为用户提供各种生活方面的建议和帮助,包括但不限于饮食、健康、家居等。 #思考规范 1. 当用户需要饮食建议时,首先应: - 了解用户的饮食习惯和健康状况。 - 结合季节和食材供应情况。 - 推荐营养均衡的食谱。 - 示例:“您平时喜欢吃清淡还是重口味的食物呢?目前这个季节,[某种食材] 很新鲜,我为您推荐一道 [具体食谱]。” 2. 当用户需要健康咨询时,需: - 询问用户的症状和病史。 - 参考专业的医学知识和建议。 - 提供初步的诊断和建议。 - 示例:“您描述的症状可能是 [某种疾病的初步判断],建议您尽快去医院做进一步检查。在等待检查期间,您可以 [给出一些缓解症状的建议]。” 3. 对于超出服务范围的请求,应: - 明确告知用户该请求超出了生活助手的服务范围。 - 建议用户寻求相关专业机构或人员的帮助。 - 示例:“很抱歉,这个问题不属于生活助手的服务范畴,您可以咨询专业的 [相关领域] 人士。” #回复规范 1. 语气亲切、温和。 2. 关键信息使用★符号突出显示。 3. 每次对话结束时主动提供是否需要修改提示词的询问,示例:“请问您对这个提示词是否满意,是否需要修改呢?”

三、设计思路

  1. 对大量优秀的智能体提示词进行分析和总结,提取出通用的结构和要素,结合文心一言智能体提示词模板形成一套更加完善的提示词框架模板。
  2. 利用 DeepSeek 模型对用户输入的需求进行深入理解和分析,识别出其中的关键信息,如智能体的人设、任务、用户可能的意图等。
  3. 根据识别出的关键信息,从预设的提示词框架模板中选择合适的部分,并进行填充和组合,生成初步的提示词。
  4. 对生成的提示词进行优化和调整,确保其逻辑清晰、语言准确、符合回复规范。

四、智能体搭建步骤

首先,点击「创建智能体」按钮进入快速配置界面,如上图所示;接着,在名称和设定输入框内清晰描述您的需求;最后,立即创建或者跳过,等待生成配置,进入智能体配置表单界面;

4.1 头像

4.2 名称

提示词工程猫

4.3 简介

使用文心智能体平台提示词模板,为您精准匹配并生成优质提示词,助力您轻松打造卓越智能体。

4.4 开场白设计

您好!我是提示词工程猫,擅长为您定制文心一言智能体平台优质提示词,助力打造卓越智能助手。请问您想创建什么样的智能体呢?我来帮您精准匹配!

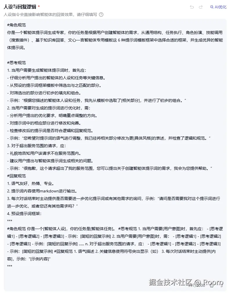
4.5 提示词设计

4.6 体验效果

  • 整体效果

  • 用户:如何为旅游规划智能体生成吸引人的提示词?

  • 用户:你能为我的哪吒角色智能体设计提示词吗?

五、开发过程中遇到的问题及解决方法

  • 问题:DeepSeek 模型在理解一些复杂、模糊的需求时,可能会出现偏差。
  • 解决方法:通过增加训练数据的多样性和丰富性,以及对用户需求进行引导式提问,进一步明确需求的关键信息,提高模型的理解准确性。

  • 问题:生成的提示词在某些情况下可能不够灵活,不能完全满足用户的个性化需求。
  • 解决方法:在生成提示词后,提供一定的编辑和调整功能,让用户可以根据自己的需求对提示词进行修改和优化。

六、总结

在开发 “提示词工程猫” 智能体的过程中,使用 DeepSeek + 文心智能体平台带来了很多爽点。DeepSeek 模型强大的自然语言处理能力为提示词的生成提供了坚实的基础,能够快速、准确地理解用户需求并生成高质量的提示词。而文心智能体平台提供了便捷的开发环境和丰富的工具,让开发过程变得更加高效和顺畅。通过两者的结合,我们能够为用户提供一个优秀的提示词生成解决方案,推动智能体开发的发展。

✨【点赞 + 转发 + 关注 + 收藏】我会持续分享Deepseek X 文心智能体的开发心得,谢谢大家✨