零基础搭建智能法律知识库!腾讯云HAI实战教程

401 阅读15分钟

为什么需要法律知识库?

想象一下,你的所有法律文件都在手边,随时可以搜索和分析。这就是法律知识库的魅力所在。对于法律专业人士、处理大量法律文档的企业,甚至是希望了解法律事项的普通人来说,法律知识库都是一个不可或缺的工具。

法律知识库的核心作用是组织和管理法律文档(如法规、案例、合同和条例),使其更易于访问和分析。根据 ScienceDirect 的研究,法律知识库可以自动回答法律问题,这对于提高效率至关重要。另外,法律知识管理(LKM)还可以帮助法务团队减少风险、提高效率,并提升客户服务质量(Helpjuice)。通过 HAI,你可以利用 NLP 模型实现智能功能,如文档分类、命名实体识别(NER)和问答系统,从而让法律知识库更加强大。

**腾讯云的高性能应用服务(HAI)**让搭建这样的知识库变得更加容易。HAI 提供 GPU 驱动的计算资源,非常适合部署先进的自然语言处理(NLP)模型,这些模型可以处理法律文本、提取关键信息,并实现文档分类、信息提取和问答功能。HAI是一款面向AI和科学计算的GPU应用服务产品,提供即插即用的计算力,支持快速部署大型语言模型(LLM)、AI绘图和数据科学等高性能应用。特别适合中小企业和开发者,通过原生集成的开发工具和组件,大幅提高开发效率。结合cloud.tencent.com/document/pr…的指引,HAI支持通过控制台、API或一键创建应用的方式使用。

对于法律知识库,NLP任务如文档分类、命名实体识别(NER)、信息提取和问答系统至关重要。腾讯云AI实验室提供预训练模型如TexSmart,支持中文和英文文本的词汇、句法和语义分析,涵盖分词、词性标注、NER和语义扩展等功能,特别适合法律领域的应用。腾讯云的VectorDB可用于存储和分析多维向量数据,支持构建外部知识库,提升大型模型的回答准确性,适用于推荐系统、NLP服务和智能客服等领域。今天手把手教你用腾讯云HAI搭建一个「会思考」的法律知识库,我将带你逐步了解如何使用腾讯云 HAI 搭建一个强大的法律知识库。从注册腾讯云账号到部署 NLP 模型,再到构建用户友好的界面,法规查询效率提升200%!

请在此添加图片描述


🌟 效果预览

在开始前,先看看我们即将实现的功能:

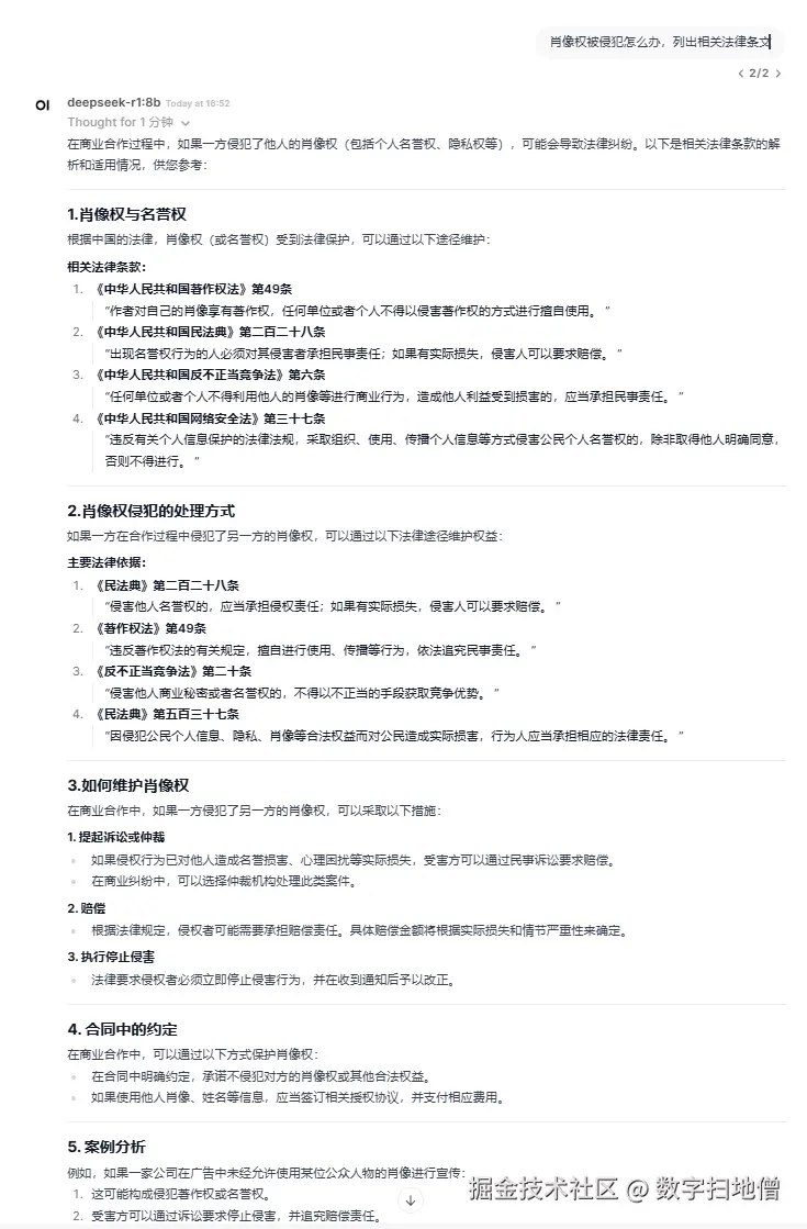
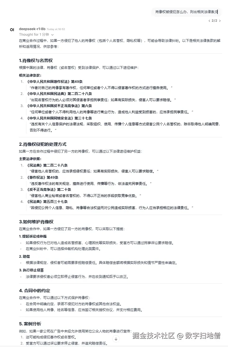
智能问答:"肖像权被侵犯怎么办?" → 自动匹配相关法条

多格式支持:PDF/Word/网页一键解析

7x24小时服务:云上部署永不掉线

请在此添加图片描述

请在此添加图片描述

请在此添加图片描述


🛠️ 准备篇:轻松完成云端配置

  • 明确需求:你要什么样的知识库?

首先,得想清楚你搭建这个知识库是为了啥。是给律所内部用,方便大家查询法规案例?还是企业法务要用,帮忙做风险合规管理?不同的用途,决定了知识库的功能和规模。比如,如果是多人协作,那就要考虑多人编辑、权限管理这些功能;要是需要随时随地都能用,那移动端适配就得安排上。

  • 数据收集与整理:把法律知识“搬”进来

知识库的核心就是数据,这一步可马虎不得。你要把各种法律法规、司法解释、案例判决书、合同模板、法律评论等资料都收集起来。政府官网、法院数据库、专业法律网站都是很好的数据来源。收集完后,得按照一定的逻辑整理好,比如按法律领域(民商法、刑法、行政法等)、业务场景(合同管理、知识产权、劳动人事等)分类,这样后续找起来才方便。

  • 选择合适的 HAI 服务套餐:挑个合适的“家”

根据你的数据量、访问量、性能要求等因素,在腾讯云官网挑一个合适的 HAI 服务套餐。HAI 提供多种规格的 GPU 机型,能满足不同规模知识库的算力需求。要是数据量大、访问并发量高,那就要选配置高一点的套餐。同时,别忘了考虑存储容量、网络带宽等资源,确保知识库运行稳定。

1️⃣ 注册腾讯云账号

👉 访问腾讯云官网 → 点击右上角「免费注册」 → 完成企业/个人实名认证

请在此添加图片描述

小贴士:新用户可领取¥1888代金券包!

2️⃣ 选购HAI实例

进入HAI控制台 → 点击「新建实例」

推荐配置:

机型选择:SA3.8XLARGE64 (适合中小型知识库)
镜像类型:PyTorch 2.0 + Python 3.10 (AI模型必备环境)
地域选择:上海/北京(按用户分布选择)

请在此添加图片描述

💡 点击「立即开通」后等待3-5分钟实例初始化

请在此添加图片描述

3️⃣ 安全组设置(关键步骤!)

进入实例详情 → 安全组 → 添加规则:

请在此添加图片描述

请在此添加图片描述

实例创建好后,通过控制台提供的连接方式(比如 WebUI、SSH 等)登录实例。在里面,按照官方文档的指引,部署基础运行环境。比如,更新操作系统、安装必要的软件包(像 Python、Java 等)、配置网络环境(设置安全组规则,允许特定端口的访问)等,为后续应用开发搭建好基础平台。

请在此添加图片描述

根据知识库的技术架构,安装所需的软件与工具。要是用基于搜索引擎的技术路线,就安装 Elasticsearch 等搜索引擎软件;要是涉及自然语言处理(NLP)功能,像法规条文智能解析、案例相似度匹配等,就安装相应的 NLP 框架(如 TensorFlow、PyTorch 等)及预训练模型。同时,别忘了安装数据库管理系统(如 MySQL、PostgreSQL 等),用于存储知识库的元数据、用户信息、日志等结构化数据。


🚀 实战篇:从0到1部署系统

Step 1 数据预处理

把前期收集整理好的法律数据导入 HAI 实例中。对于文本格式的法规、案例等数据,可以通过文件上传的方式,把整理好的文档(如 PDF、Word、TXT 等)批量导入指定目录。对于结构化数据(比如从数据库导出的法规条文表格),可以利用数据库迁移工具或脚本,把它导入安装好的数据库管理系统中,按照预先设计的表结构存储。

导入的数据可能会有格式不一致、内容错误、重复数据等问题,这时候就得清洗与标准化。比如,统一文本编码格式(像 UTF-8),修正错别字、标点符号错误,删除多余的空格;对日期、金额、法律术语等信息,按照统一的格式规范转换;对于重复的法规条文或案例,进行去重操作,确保数据的准确性和一致性,提高知识库的质量。

import re
import jieba
from datetime import datetime
import pandas as pd
import hashlib

# 示例法律文本数据
legal_documents = [
    "《中华人民共和国民法典》 第一千零六十四条 夫妻双方共同签名或者夫妻一方事后追认等共同意思表示所负的债务,以及夫妻一方在婚姻关系存续期间以个人名义为家庭日常生活需要所负的债务,属于夫妻共同债务。夫妻一方在婚姻关系存续期间以个人名义超出家庭日常生活需要所负的债务,不属于夫妻共同债务;但是,债权人能够证明该债务用于夫妻共同生活、共同生产经营或者基于夫妻双方共同意思表示的除外。",
    "《中华人民共和国公司法》第三条 公司是企业法人,有独立的法人财产,享有法人财产权。公司以其全部财产对公司的债务承担责任。有限责任公司的股东以其认缴的出资额为限对公司承担责任;股份有限公司的股东以其认购的股份为限对公司承担责任。",
    "《中华人民共和国劳动合同法》 第十条 建立劳动关系,应当订立书面劳动合同。已建立劳动关系,未同时订立书面劳动合同的,应当自用工之日起一个月内订立书面劳动合同。用人单位与劳动者在用工前订立劳动合同的,劳动关系自用工之日起建立。"
]

# 1. 文本编码统一(假设数据以UTF-8编码处理)
# 在数据导入时确保编码统一,以下为示例代码
def ensure_utf8_encoding(file_path):
    # 以原始编码读取文件
    with open(file_path, 'rb') as f:
        raw_data = f.read()
    # 尝试解码为UTF-8,若失败则使用替代编码
    try:
        text = raw_data.decode('utf-8')
    except UnicodeDecodeError:
        text = raw_data.decode('gbk', errors='replace')
    return text

# 2. 修正错别字和标点符号错误
# 使用jieba分词和自定义词典来识别并修正法律术语中的错别字
custom_dict_path = 'legal_terms.txt'  # 自定义法律术语词典路径
jieba.load_userdict(custom_dict_path)

def correct_spelling(text):
    words = jieba.lcut(text)
    corrected_words = []
    for word in words:
        # 这里可以添加错别字修正逻辑,例如基于字典或API
        corrected_word = word
        # 示例:将常见的错别字“法律试例”修正为“法律示例”
        if word == '法律试例':
            corrected_word = '法律示例'
        corrected_words.append(corrected_word)
    return ''.join(corrected_words)

# 3. 删除多余的空格
def remove_extra_spaces(text):
    # 使用正则表达式匹配多余的空格
    text = re.sub(r'\s+', ' ', text)
    # 去除文本首尾空格
    text = text.strip()
    return text

# 4. 日期、金额、法律术语等信息的格式规范化
# 日期格式规范化
def standardize_date_format(text):
    # 匹配常见的日期格式并转换为标准格式(YYYY-MM-DD)
    date_pattern = r'(\d{4})年(\d{1,2})月(\d{1,2})日'
    def replace_date(match):
        year, month, day = match.groups()
        return f'{year}-{month.zfill(2)}-{day.zfill(2)}'
    text = re.sub(date_pattern, replace_date, text)
    return text

# 金额格式规范化
def standardize_amount_format(text):
    # 匹配金额格式并统一为“¥12345.67”的形式
    amount_pattern = r'人民币\s*([0-9.,]+)\s*元'
    def replace_amount(match):
        amount = match.group(1).replace(',', '')
        return f'¥{amount}'
    text = re.sub(amount_pattern, replace_amount, text)
    return text

# 法律术语规范化
def standardize_legal_terms(text):
    # 替换非标准法律术语为标准术语
    term_replacements = {
        '法人代表': '法定代表人',
        '合同法典': '中华人民共和国民法典合同编'
    }
    for wrong_term, correct_term in term_replacements.items():
        text = text.replace(wrong_term, correct_term)
    return text

# 5. 数据去重
def remove_duplicate_documents(documents):
    seen_hashes = set()
    unique_documents = []
    for doc in documents:
        doc_hash = hashlib.md5(doc.encode('utf-8')).hexdigest()
        if doc_hash not in seen_hashes:
            seen_hashes.add(doc_hash)
            unique_documents.append(doc)
    return unique_documents

# 数据清洗与标准化主函数
def clean_and_standardize_legal_data(documents):
    cleaned_documents = []
    for doc in documents:
        # 修正错别字和标点符号
        doc = correct_spelling(doc)
        # 删除多余空格
        doc = remove_extra_spaces(doc)
        # 日期格式规范化
        doc = standardize_date_format(doc)
        # 金额格式规范化
        doc = standardize_amount_format(doc)
        # 法律术语规范化
        doc = standardize_legal_terms(doc)
        cleaned_documents.append(doc)
    # 数据去重
    cleaned_documents = remove_duplicate_documents(cleaned_documents)
    return cleaned_documents

# 执行数据清洗与标准化
cleaned_legal_documents = clean_and_standardize_legal_data(legal_documents)

# 输出清洗后的结果
for idx, doc in enumerate(cleaned_legal_documents, 1):
    print(f"文档{idx}:\n{doc}\n{'-'*50}")

为了实现知识库的智能检索与分析功能,得对数据进行标注与分类。根据法律领域、业务场景、案件类型等维度,为每篇法规、案例等数据添加相应的标签。比如,把合同法相关的法规与案例标注为“民商法 - 合同法”类别,劳动纠纷案例标注为“劳动法 - 劳动纠纷”等。同时,可以利用机器学习算法或人工标注相结合的方式,对文本内容进行语义分析,提取关键实体(像当事人、法院、判决结果等),进一步丰富数据的标注信息,为后续的智能应用提供数据基础。

准备你的法律武器库

  • 把各类法律文档整理成结构化JSON格式:
// laws.json 示例
{
  "民法典-101条": {
    "内容": "任何组织或个人不得以丑化、污损...",
    "关联条款": ["民法典-102条", "侵权责任法-36条"],
    "生效日期": "2021-01-01"
  }
}

上传数据到云端

推荐三种方式任选:

  1. 网页直传:控制台 → 文件管理 → 拖拽上传
  2. 命令行极速传输
scp -P 22 ./法律文库/* root@你的公网IP:/data/legal_data
  1. 云存储COS同步(适合海量数据)

Step 2 部署智能引擎

通过SSH连接服务器:

请在此添加图片描述

ssh root@你的公网IP

安装法律NLP工具包:

# 安装基础环境
pip install legal-bert chinese-text-segmenter

# 下载法律专用词库
wget https://legal-nlp.tencent.com/model/legal_base_model.pth

或是直接连接Chatbox

请在此添加图片描述

Step 3 编写智能问答服务

创建legal_app.py核心文件:

from flask import Flask
app = Flask(__name__)

@app.route('/ask', methods=['POST'])
def legal_assistant():
    """
    示例请求体:
    {"question":"合同违约赔偿标准", "jurisdiction":"上海"}
    """
    # 这里添加语义分析逻辑
    return {"相关法条": [{"条款":"民法典第584条", "摘要":"损失赔偿额计算方式..."}]}

if __name__ == '__main__':
    app.run(host='0.0.0.0', port=80)

启动服务

nohup gunicorn -w 4 legal_app:app > legal.log 2>&1 &

🔍 使用OpenwebUI进行部署

连接OpenwebUI

请在此添加图片描述

使用OpenwebUI选择模型

请在此添加图片描述

创建知识库并上传文件

请在此添加图片描述

添加提示词

请在此添加图片描述

然后就可以开始使用啦

请在此添加图片描述


⚖️ 法律合规指南

在正式上线前,请务必完成:

数据授权核查

✔️ 确认所有数据来源符合《生成式AI服务管理办法》

✔️ 敏感信息需进行匿名化处理

免责声明模板

【重要提示】本系统生成内容仅供参考,
不构成法律意见。如需正式法律咨询,
请联络执业律师。

日志审计配置

# 开启查询日志
auditctl -w /var/log/legal\_queries.log -p wa

💡 进阶玩法:让知识库更聪明&法律知识库相关的prompt

  • 接入微信小程序:使用云开发快速搭建法律咨询平台
  • 语音问答:集成腾讯云语音识别ASR
  • 类案推荐:用向量数据库实现"类似案例推荐"功能

法律法规查询类

  • "请详细说明如何在法律知识库中查询某一领域的最新法律法规,例如知识产权法,并提供查询步骤和相关案例参考。"
  • "我需要了解关于合同法中违约责任条款的具体法律规定,在法律知识库中该如何快速准确地找到这些信息?同时,请列举几个典型的相关案例。"

案例分析类

  • "根据法律知识库中的数据,分析一起公司因环境污染被起诉的案例,包括诉讼过程、法院判决依据以及对企业后续运营的影响。"
  • "请从法律知识库中选取一个涉及劳动争议的典型案例,详细解读其判决结果对劳动者权益保护的意义以及对用人单位的警示作用。"

法律文书写作辅助类

  • "在撰写一份离婚协议书时,如何利用法律知识库获取标准的格式范本和关键条款说明,以确保协议的合法性和完整性?"
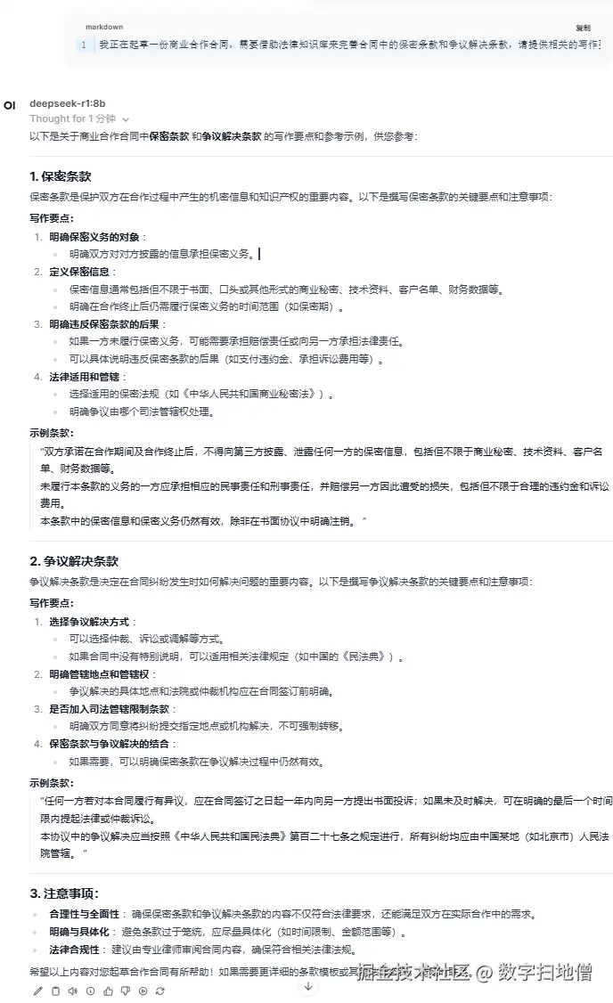
  • "我正在起草一份商业合作合同,需要借助法律知识库来完善合同中的保密条款和争议解决条款,请提供相关的写作要点和参考示例。"

法律风险评估类

  • "如何借助法律知识库评估一家企业在进行海外投资时可能面临的法律风险,包括但不限于政策法规差异、知识产权保护等方面,并给出相应的风险防控建议。"
  • "针对互联网金融行业的创业项目,利用法律知识库分析其在合规运营方面的主要法律风险点,如资金流转、用户信息安全等,并提出具体的解决方案。"

法律知识学习与培训类

  • "设计一份面向企业法务人员的法律知识培训课程大纲,以法律知识库为资源基础,涵盖公司常见法律问题、法律法规解读等内容,并说明如何利用知识库进行案例教学。"
  • "如何利用法律知识库为法学专业学生制定一份自主学习计划,包括学习路径、重点知识点梳理以及实践操作指导等方面的内容。"

法律知识库搭建与优化类

  • "在搭建法律知识库时,如何确保数据的准确性和时效性?请分享一些有效的数据收集、整理和更新的方法与工具。"
  • "为了提高法律知识库的检索效率和智能化水平,可以采取哪些技术手段和模型优化策略?请结合实际案例进行说明。"

🎉 大功告成!

现在你的智能法律助手已上线!后续只需:

🔹 每月更新法律数据库

🔹 通过控制台监控CPU/内存使用情况

🔹 设置每日自动备份(HAI支持一键快照)

请在此添加图片描述