深入理解 Spring Boot 应用的生命周期:从启动到关闭的全流程解析

272 阅读4分钟

引言

Spring Boot 是当今 Java 开发中最流行的框架之一,它以简化配置和快速开发著称。然而,要真正掌握 Spring Boot,理解其应用的生命周期是至关重要的。本文将深入探讨 Spring Boot 应用的生命周期,从启动到关闭的各个阶段,并介绍如何通过扩展点自定义应用行为。


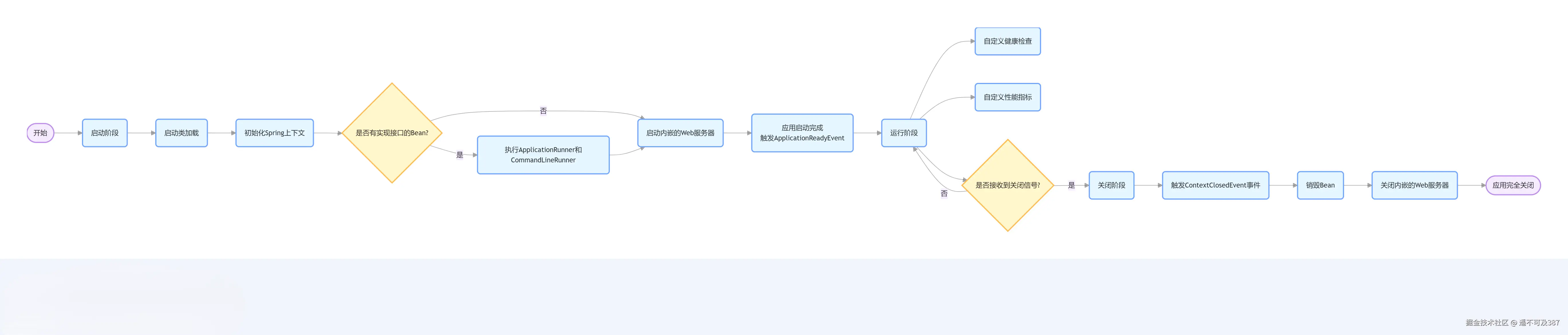
1. Spring Boot 应用的生命周期概述

Spring Boot 应用的生命周期可以分为以下三个阶段:

  1. 启动阶段:从应用启动到完全运行。
  2. 运行阶段:应用正常运行,处理请求和执行业务逻辑。
  3. 关闭阶段:从接收到关闭信号到应用完全终止。

每个阶段都有其独特的扩展点和事件,开发者可以通过这些机制对应用的行为进行精细控制。


2. 启动阶段

启动阶段是 Spring Boot 应用生命周期的第一个阶段,主要包括以下步骤:

2.1 启动类加载

Spring Boot 应用的入口是带有 @SpringBootApplication 注解的主类。通过调用 SpringApplication.run() 方法,应用启动流程正式开始。

2.2 初始化 Spring 上下文

Spring Boot 会初始化 ApplicationContext,加载配置文件、Bean 定义以及其他必要的资源。

2.3 执行 ApplicationRunnerCommandLineRunner

如果应用中有实现 ApplicationRunnerCommandLineRunner 接口的 Bean,它们会在应用启动后执行。这两个接口非常适合用于执行一些初始化任务。

@Component
public class MyApplicationRunner implements ApplicationRunner {
    @Override
    public void run(ApplicationArguments args) throws Exception {
        System.out.println("Application started with arguments: " + args.getOptionNames());
    }
}

2.4 启动内嵌的 Web 服务器

如果应用是一个 Web 应用,Spring Boot 会启动内嵌的 Tomcat、Jetty 或 Undertow 服务器。

2.5 应用启动完成

当应用完全启动并准备好接收请求时,Spring Boot 会触发 ApplicationReadyEvent 事件。


3. 运行阶段

在运行阶段,应用处于正常工作状态,处理用户请求、执行业务逻辑等。开发者可以通过以下方式扩展和监控应用行为:

3.1 自定义健康检查

通过实现 HealthIndicator 接口,开发者可以自定义应用的健康检查逻辑。

@Component
public class MyHealthIndicator implements HealthIndicator {
    @Override
    public Health health() {
        return Health.up().withDetail("Custom", "Everything is OK").build();
    }
}

3.2 自定义性能指标

使用 Micrometer 或 Spring Boot Actuator 提供的 API,开发者可以自定义应用的性能指标。


4. 关闭阶段

关闭阶段是 Spring Boot 应用生命周期的最后一个阶段,主要包括以下步骤:

4.1 接收关闭信号

当应用接收到关闭信号(例如,通过 SIGTERMSIGINT),Spring Boot 开始关闭流程。

4.2 触发 ContextClosedEvent 事件

Spring 上下文关闭时,会触发 ContextClosedEvent 事件。

4.3 销毁 Bean

Spring 容器会调用所有 Bean 的 @PreDestroy 方法或实现 DisposableBean 接口的 destroy() 方法。

@Component
public class MyBean {
    @PreDestroy
    public void cleanup() {
        System.out.println("Bean is being destroyed...");
    }
}

4.4 关闭内嵌的 Web 服务器

如果应用是一个 Web 应用,内嵌的服务器会被关闭。

4.5 应用完全关闭

应用进程终止。


5. Spring Boot 生命周期中的关键扩展点

Spring Boot 提供了多个扩展点,允许开发者在应用生命周期的不同阶段执行自定义逻辑。

5.1 启动阶段扩展点

  • ApplicationRunnerCommandLineRunner:在应用启动后执行自定义逻辑。
  • ApplicationListener:监听 Spring Boot 的生命周期事件。

5.2 运行阶段扩展点

  • 自定义健康检查:通过实现 HealthIndicator 接口。
  • 自定义性能指标:使用 Micrometer 或 Spring Boot Actuator。

5.3 关闭阶段扩展点

  • @PreDestroy 注解:在 Bean 销毁前执行清理逻辑。
  • 实现 DisposableBean 接口:在 Bean 销毁时执行清理逻辑。
  • 监听 ContextClosedEvent 事件:在 Spring 上下文关闭时执行自定义逻辑。

6. Spring Boot 生命周期中的事件

Spring Boot 在生命周期中会发布一系列事件,开发者可以通过监听这些事件来执行自定义逻辑。常见的事件包括:

  • ApplicationStartingEvent:应用启动时触发。
  • ApplicationEnvironmentPreparedEvent:环境准备完成后触发。
  • ApplicationContextInitializedEvent:应用上下文初始化完成后触发。
  • ApplicationPreparedEvent:应用准备完成后触发。
  • ApplicationStartedEvent:应用启动后触发。
  • ApplicationReadyEvent:应用完全启动并准备好接收请求时触发。
  • ContextClosedEvent:应用上下文关闭时触发。

7. 总结

Spring Boot 应用的生命周期涵盖了从启动到关闭的整个过程。通过理解生命周期的各个阶段及其扩展点,开发者可以更好地控制应用的行为,优化启动性能,并在适当的时候释放资源。无论是通过 ApplicationRunner 执行初始化任务,还是通过 @PreDestroy 清理资源,Spring Boot 都提供了丰富的机制来满足开发者的需求。

掌握 Spring Boot 的生命周期,不仅有助于开发高效、稳定的应用,还能提升对框架的深入理解。希望本文能为你提供有价值的参考,助你在 Spring Boot 开发中游刃有余!


exported_image.png

参考资料