可视化图解算法13:链表相加( 两数相加)

109 阅读4分钟

1. 题目

描述

假设链表中每一个节点的值都在 0 - 9 之间,那么链表整体就可以代表一个整数。

给定两个这种链表,请生成代表两个整数相加值的结果链表。

数据范围:0≤n,m≤10000000 ,链表任意值 0≤val≤9 要求:空间复杂度 O(n),时间复杂度 O(n))

例如:链表 1 为 9->3->7,链表 2 为 6->3,最后生成新的结果链表为 1->0->0->0。

BM11.png

示例1

输入: [9,3,7],[6,3]

返回值: {1,0,0,0}

示例2

输入: [0],[6,3]

返回值: {6,3}

2. 解题思路

对于给定的两个链表相加,首先是最后两个节点值的相加,接下来是倒数第二节点值的相加,从后向前执行节点值的相加。即:节点7与节点3相加,再执行节点3与节点6相加(还需加上进位数),最后是节点9与进位数的相加。

13-1.png

也就是说链表的遍历是从后向前的,因此需要先对链表进行反转,再进行节点值的相加操作,最后再对新生成的链表反转。

具体步骤如下:

第一步:反转链表。

对两个链表指向反转操作(如果对链表反转不太熟悉,可以参考前面的文章:《可视化图解算法:反转链表》)。

13-2.png

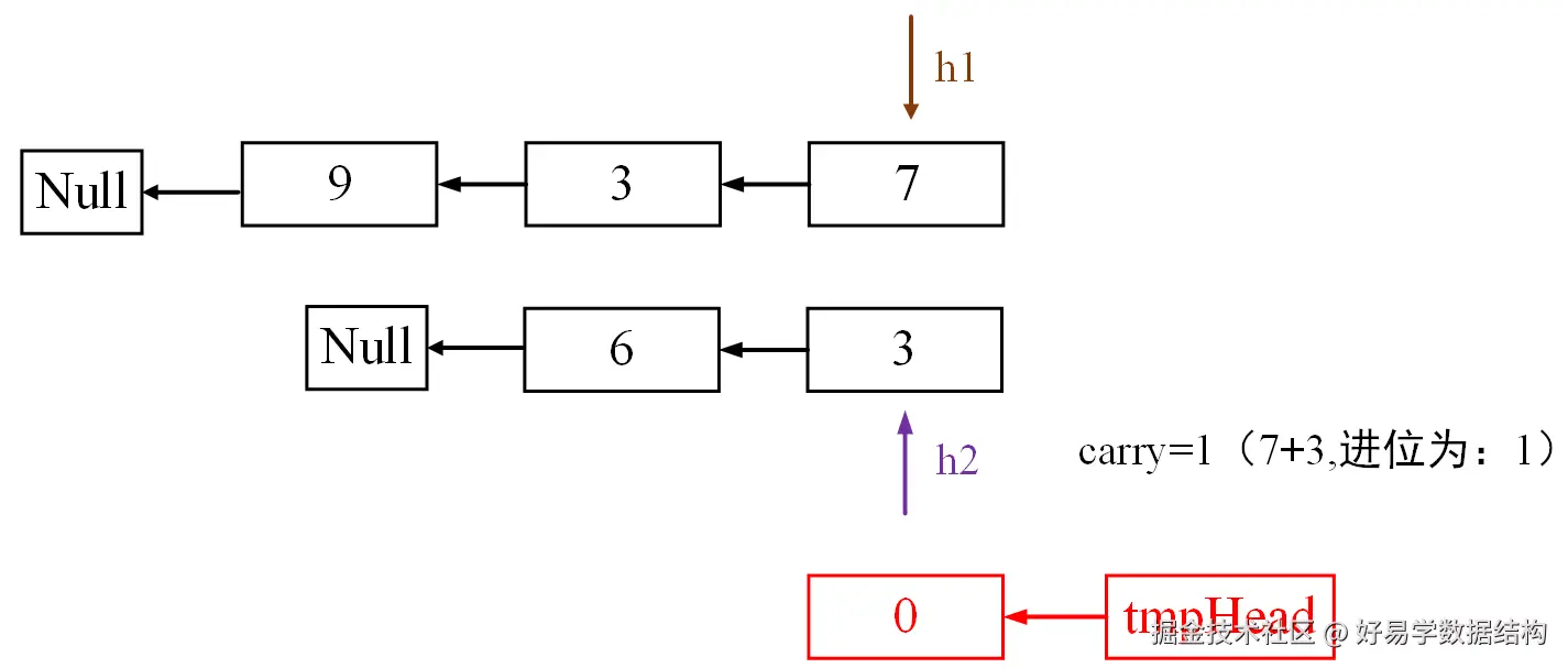
第二步:执行链表节点值相加操作。

在此过程中需要先定义一个虚拟头节点与进位的变量。

13-3.png

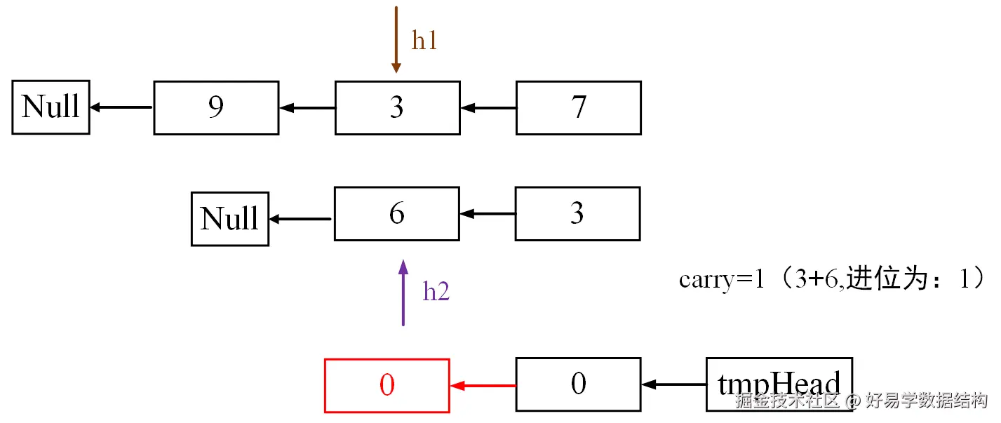
节点3与节点6相加,注意进位值carry=1:

13-4.png

h2指向为Null,新链表的节点为:h1指向的值+carry(进位值):

13-5.png

当h2与h1都指向Null时,需要判断进位值carry是否为0,如果不为0,需要将carry的值单独形成一个节点:

13-6.png

第三步:对新生成的链表反转。

13-7.png

反转之后的链表如下所示:

13-8.png

如果文字描述的不太清楚,你可以参考视频的详细讲解。

3. 编码实现

伪代码如下:

函数 合并链表并相加(head1, head2):
    # 处理空链表情况
    如果 head1 为空:
        返回 head2
    如果 head2 为空:
        返回 head1
​
    # 步骤1:翻转两个链表
    h1 = 调用 reverse 函数翻转(head1)
    h2 = 调用 reverse 函数翻转(head2)
​
    # 步骤2:执行相加操作
    创建临时头节点 tmp_head(值为-1)
    current = tmp_head
    carry = 0  # 进位值初始化
​
    # 遍历两个链表直到都处理完毕
    当 h1 不为空 或 h2 不为空 时:
        sum = carry  # 初始化为进位值
        
        如果 h1 不为空:
            sum += h1的值
            h1 指向下一个节点
        如果 h2 不为空:
            sum += h2的值
            h2 指向下一个节点
​
        # 计算新值和进位
        carry = sum // 10  # 取整数除法结果
        new_val = sum % 10  # 取余数
​
        # 创建新节点并连接
        current.next = 创建新节点(new_val)
        current = current.next
​
    # 处理最后可能的进位
    如果 carry > 0:
        current.next = 创建新节点(carry)
​
    # 步骤3:翻转最终结果链表
    结果链表 = 调用 reverse 函数翻转(tmp_head.next)
    返回 结果链表

具体代码你可以参考下面视频的详细讲解。

4.小结

两链表相加可以通过以下步骤完成:(1)反转链表;(2)执行链表节点值相加操作,在此过程中需要注意:当h2与h1都指向Null时,需要判断进位值carry是否为0,如果不为0,需要将carry的值单独形成一个节点;(3)对新生成的链表反转。

更多数据结构与算法视频讲解,你可以从以下地址找到:

数据结构与算法精讲.png

对于链表的相关操作,我们总结了一套【可视化+图解】方法,依据此方法来解决链表相关问题,链表操作变得易于理解,写出来的代码可读性高也不容易出错。具体也可以参考视频详细讲解。

今日佳句:空山新雨后,天气晚来秋。