嵌入式操作系统

135 阅读2分钟

嵌入式操作系统的特点: 1、专业性强 2、软硬一体 3、技术融合 4、比通用计算机资源少 5、代码固化在非易失性存储器中 6、专门开发工具和环境 7、体积小、价格低、、工艺性先进、性价比高、实时性强 8、安全性和可靠性要求高

嵌入式系统的分类: 硬件层、抽象层、操作系统层、中间件层、应用层 抽象层:主要实现对硬件层的硬件进行抽象HAL,为上层应用(操作系统)提供虚拟的硬件资源;板级支持包BSP:是一种硬件驱动软件,它是面向硬件层的硬件芯片或电路进行驱动,为上层操作系统提供对硬件进行管理的支持。

1742479943349.jpg 嵌入式软件的主要特点如下:三星级

1、可裁剪性:能够根据系统功能需求,通过工具进行适应性功能的加或减,删除掉系统不需要的软件模块,使系统更加紧凑。

2、可配置性:嵌入式软件需要具备根据系统运行功能或性能需要而被配置的能力,使得嵌入式软件能够根据系统的不同状态、不同容量和不同流程,对软件的工作状况进行能力的扩展、变更和增量服务。

3、强实时性:必须在规定的时限内处理完成,因此算法优劣是关键因素

4、安全性:在规定的条件和时间周期内程序不发生事故的能力

5、可靠性:规定的条件下爱和规定的时间周期内程序执行所要求的功能的能力

6、高确定性:预先规划好的,其行为不能随时间、状态的变迁而变化。

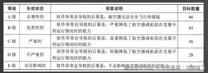
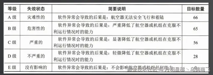
安全攸关软件: 用于一个系统中,可能导致不可接受的风险的软件 DO-178B标准:目标过程和数据

1、目标:五个等级 1742479401250.jpg

2、过程

DO-178B标准把软件生命周期分为 “软件计划过程”、“软件开发过程”、“软件综合过程”

3、数据

DO-178B标准把软件生命周期中产生的文档、代码、报表、记录等所有产品统称为软件生命周期数据。