头脑创意App:打工人开会竞速宝

197 阅读2分钟

图片.png

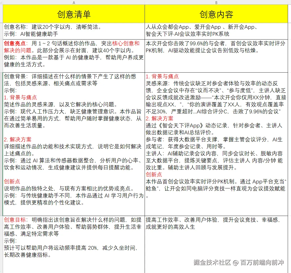
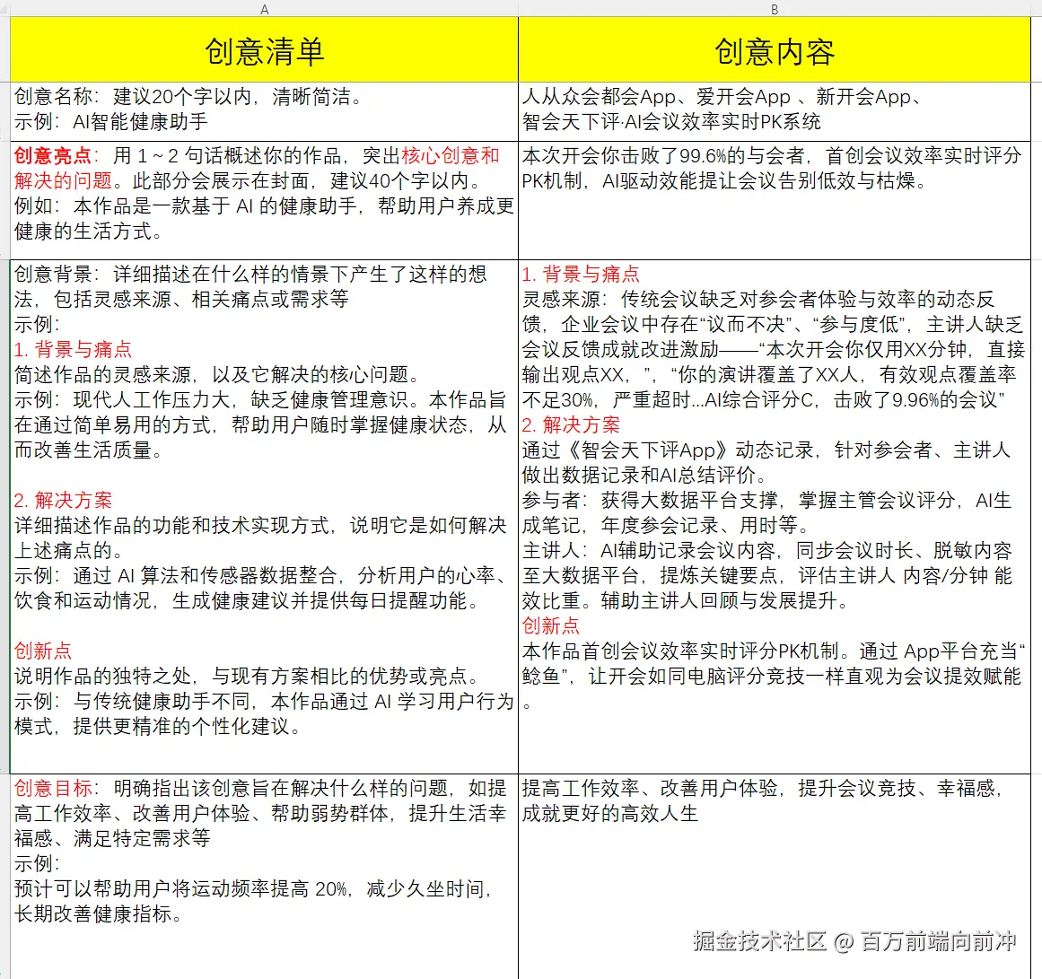
一、创意名称

《智会天下评·AI会议效率实时PK系统》
人从众会都会App、爱开会App 、新开会App

二、创意亮点

本次开会你击败了99.6%的演讲者,首创会议效率实时评分PK机制,AI驱动效能提让会议告别低效与枯燥​。

三、创意背景

1.背景与痛点

灵感来源:传统会议缺乏对参会者体验与效率的动态反馈,企业会议中存在“议而不决”、“参与度低”,主讲人缺乏会议反馈成就改进激励——“本次开会你仅用XX分钟,直接输出观点XX,”,“你的演讲覆盖了XX人,有效观点覆盖率不足30%,严重超时...AI综合评分C,击败了9.96%的会议”

2.解决方案

通过《智会天下评App》动态记录,针对参会者、主讲人做出数据记录和AI总结评价。 参与者:获得大数据平台支撑,掌握主管会议评分,AI生成笔记,年度参会记录、用时等。 主讲人:AI辅助记录会议内容,同步会议时长、脱敏内容至大数据平台,提炼关键要点,评估主讲人 内容/分钟 能效比重。辅助主讲人回顾与发展提升。

3.创新点

本作品首创会议效率实时评分PK机制。通过 App平台充当“鲶鱼”,让开会如同电脑评分竞技一样直观为会议提效赋能。

四、创意目标

提高工作效率、改善用户体验,提升会议竞技、幸福感,成就更好的高效人生。 科技让生活更有趣,节省时间既是节省生命。

图片.png

五、为Ta投票

惊现神作,速来围观。给TA投抽大奖:juejin.cn/aicoding/wo…

pwfiXYvi.jpg