使用HAI来打通DeepSeek的任督二脉

147 阅读5分钟

一、什么是HAI

高性能应用服务(HAI,Hyper Application Inventor)是一款专注于AI与科学计算领域的云服务产品,旨在为开发者、企业及科研人员提供高效、易用的算力支持与全栈解决方案。

基于海量、弹性的GPU算力,提供即插即用的高性能云服务:灵活使用,一键部署、可视化界面。

主要使用场景为: AI作画,AI对话/写作、AI开发/测试。

请在此添加图片描述

请在此添加图片描述

请在此添加图片描述

二、开通HAI

选择CPU算力 16核32GB,地域有东京、首尔、新加坡。这里内置的应用是DeepSeek。

请在此添加图片描述

选择立即购买之后进入支付订单,因为我账号之前有欠费,合并在一起计费了。

请在此添加图片描述

除了DeepSeek,HAI还有各种内置的好东西供用户选择。

  • 丰富的AI模型。可选有Stable Diffusion WebUI、Stable Diffusion ComfyUI

请在此添加图片描述

  • 支持 Pytorch2.0.0和Tensorflow2.9.0 Ai框架。

请在此添加图片描述

  • 基础环境可选Ubuntu和WindowsServer。

请在此添加图片描述

  • 大量社区应用,包括炙手可热的DeepSeek-R1 AnythingLLM、QwQ-32B、混元-DIT,甚至还有秋叶大佬StableDiffusion整合包,简直优秀极了。

请在此添加图片描述

三、体验HAI

1、在控制台管理HAI

1)进入高性能应用服务的控制台。可以在算力管理这里看到资源情况。

请在此添加图片描述

2)算力连接方式如下:

请在此添加图片描述

2、连接ChatbotUI

1)这里一个在线对话的界面。可以选择的模型有deepseek-r1:8b、7b、1.5b。可以针对生成温度进行调整。

请在此添加图片描述

请在此添加图片描述

2)开始对话

请在此添加图片描述

回答的时候报错了。

请在此添加图片描述

尝试重新回答,又卡主了。

请在此添加图片描述

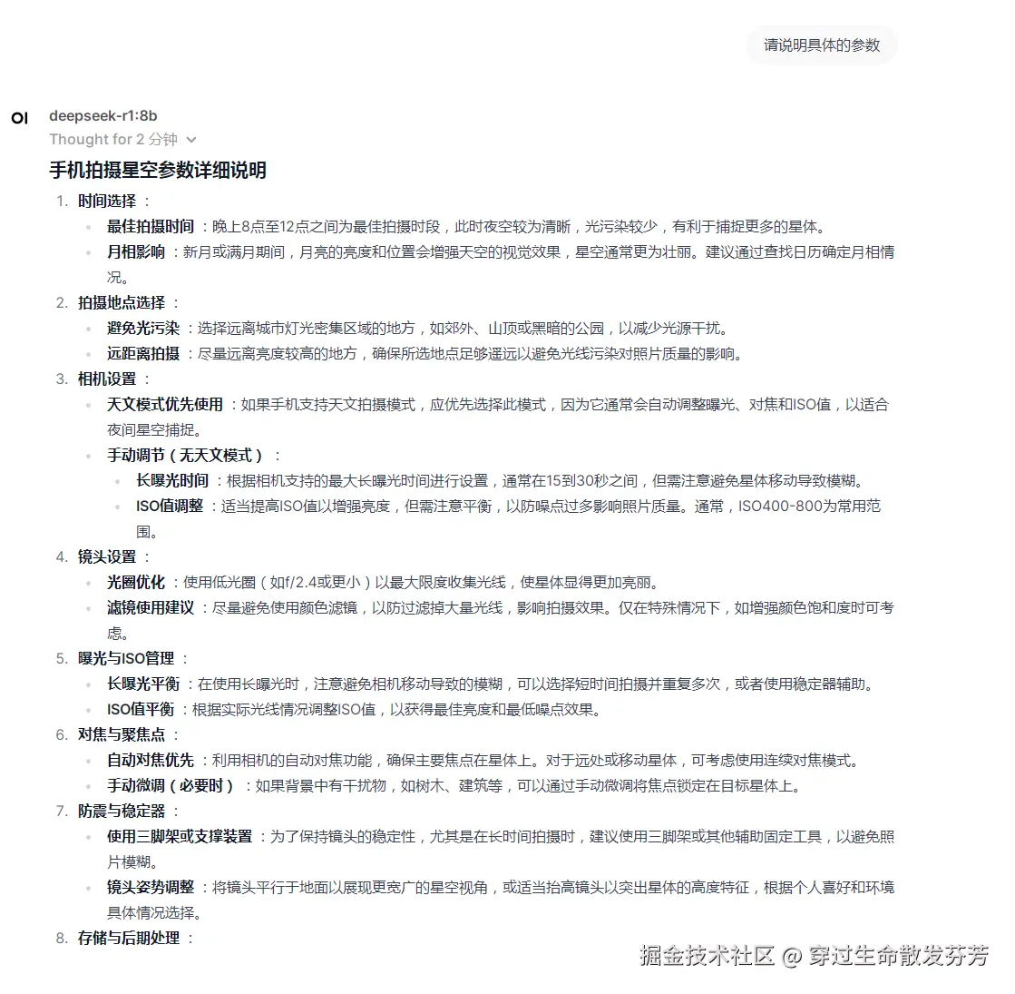
再问一个问题:手机拍摄星空的参数。回答的很一般,也没有给出想要的答案。回答了很多相机相关的内容。

请在此添加图片描述

请在此添加图片描述

请在此添加图片描述

可以历史会话导出,是json格式。

请在此添加图片描述

3、连接CloudStudio

1)在线IDE,可以应用AI代码助手,操作简单。

请在此添加图片描述

2)在代码助手中,让其用Python写一个在线计算器。输入之后可以验证可以正常使用。

请在此添加图片描述

4、连接JupyterLab

1)点击链接之后进入在线页面。

请在此添加图片描述

Jupyter源于Ipython Notebook项目,是使用Python(也有R、Julia、Node等其他语言的内核)进行代码演示、数据分析、机器学习、可视化、教学的非常好的工具,对Python的愈加流行和在AI领域的领导地位有很大的推动作用。

在这里体验下一个python代码写的在线猜数游戏。

请在此添加图片描述

5、连接OpenWebUI

1)点击链接之后进入一个在线对话页面。

请在此添加图片描述

请在此添加图片描述

请在此添加图片描述

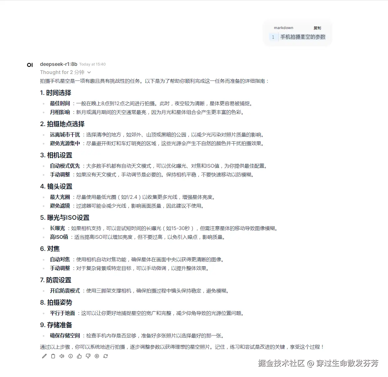
2)再来问下同一个问题,手机拍摄星空的参数。

请在此添加图片描述

思考有点慢。

请在此添加图片描述

请在此添加图片描述

3)这里还多了些对话高级的配置,可以自行调优。

请在此添加图片描述

6、终端连接SSH

1)支持SSH和RDP。

请在此添加图片描述

先来进行重置密码。

请在此添加图片描述

请在此添加图片描述

2)可以看到系统是Ubuntu 20.04.6 LTS,以及上面运行的服务。

请在此添加图片描述

我们之前通过各种方式来连接算力的其实也执行了很多命令,在这里也可以看到。

请在此添加图片描述

服务器上现在内置的模型。

请在此添加图片描述

尝试安装下deepseek-r1:14b。

请在此添加图片描述

安装成功。

请在此添加图片描述

在ChatbotUI和OpenWebUI中也可以看到了14b。

请在此添加图片描述

请在此添加图片描述

这方便我们自己创建模型来使用。

四、使用总结

通过以上体验,使用HAI内置的DeepSeek应用,日常可以进行多种活动和任务,涵盖个人学习、工作效率提升以及娱乐等多个方面。如下:

  1. 学习与自我提升
    • 编程学习:利用CloudStudio提供的在线IDE环境,无论是初学者还是有经验的开发者都可以通过编写代码、调试程序来提高自己的编程技能。它支持多种编程语言,并提供即时反馈。
    • 知识问答:当你在学习过程中遇到难题时,可以直接向集成AI代码助手提问,获取准确的答案或解释,帮助加深理解。
  2. 工作中的应用
    • 自动化脚本编写:在日常工作里,如果需要处理重复性的任务,如文件管理、数据整理等,可以通过DeepSeek快速编写相应的自动化脚本来提高效率。
  3. 打开人生副业
    • 故事创作:对于喜欢写作的人来说,可以使用DeepSeek作为灵感来源,帮助构思故事情节或者角色设定。说不定哪天写的小说在起点就火了,一不小心就财富自由了。
    • 游戏开发:有兴趣的话,还可以尝试使用JupyterLab接口构建简单的游戏或互动式故事,体验编程的乐趣。说不定可以当个自媒体UP主。
  4. 打造自己的DeepSeek
    • 自行调优:除了在deepseek官网使用外,很多LLM都接入了DeepSeek,但是我们只能使用,而无法对其进行调整,而HAI内置的deepseek模型,保留了很多对话高级配置,我们可以在使用过程中逐步了调优成合适自己的助手。
  5. 自定义AI应用
    • 自建应用:若在HAI中没有自己想要的内置AI应用及模型等,可以通过SSH或者RDP方式连接后台,从而在这里打包或者安装相应的模型等,比较灵活方便。

总之,无论是在学习新知识、解决工作中的实际问题,还是寻找生活中的便利和乐趣,DeepSeek都提供了广泛的支持和可能性。