AI助力临床诊疗:AI工具帮助确认病情

114 阅读3分钟

在临床诊疗中,准确确认病情是治疗成功的关键。然而,传统的诊疗方法往往依赖医生的经验和有限的检查手段,容易出现误诊或漏诊的情况。随着人工智能(AI)技术的飞速发展,AI工具在临床诊疗中的应用逐渐崭露头角,帮助医生更快速、更准确地确认病情。作为患者,我们也可以通过AI工具更好地了解自己的病情,从而做出更明智的医疗决策。

AI工具可以通过问答式方法让患者了解病情。症状分析与初步诊断就可以让AI工具完成 ,它可以通过患者的症状描述,进行初步的病情分析和诊断。患者只需输入自己的症状,AI工具就能根据大量的医学数据和算法,提供可能的诊断结果。目前我们主要使用的AI工具有:ChatGPT、DeepSeek、豆包、行学AI (xingxue-ai.com)等。

假如你是一名57岁,患有高血压和心脏病的人,平时在小区附近的社康中心开药。他最近想种植牙,但心脏又有点不适还偶尔头晕。

指令1:我是一名57岁的高血压和心脏病患者,最近想种植牙,但心脏有点不适,偶尔还会头晕。请问我是否适合种植牙?需要注意哪些事项?

  image.png image.png

image.png

AI工具帮助我们评估了目前的健康状况,了解了我们目前面临的风险以及对我们能否进行种植牙手术给除了建议。

如果我们还想继续了解挂号建议,还可以输入指令

指令2:我到医院之后需要挂哪些科,做哪些检查?

image.png image.png AI工具帮我们整理了可能需要挂的科室以及可能需要做的检查项目,并且还对我们需要注意的事项进行了描述,最终给出的是建议:先完成心内科检查,待会诊意见明确后,再由口腔种植科制定最终治疗方案。整个流程可能需要 1-2 周,建议提前规划时间。

 

当我们根据AI给出的建议,到医院去完成一系列检查和手术之后,术后的注意事项想必也是我们必须清楚的部分,所以我们可以继续问AI

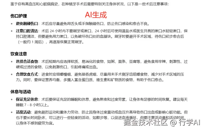
指令3:我目前已经完成了手术,请针对我的病情,给出我手术后应该注意的事项

image.png

image.png

AI工具对咱们的伤口护理、饮食注意、病情监测等各个方面给出了种植牙术后的注意事项及建议。如果我们想进一步了解种植牙之后多久可以恢复正常饮食,可以输入指令:

指令4:种植牙手术后多久可以恢复正常饮食?

image.png

AI工具通过患者自述的病症对患者的健康状况进行了评估,对患者所做手术需要面临的风险进行了阐明,同时给出了“AI医生”的初步诊断,还对患者可能需要进行的检查进行了预测,最后若患者已经完成治疗,AI工具还会对术后的恢复,各个方面的注意事项给出自己的建议。这样一整套流程下来,AI患者大大节省了了解病情的时间,知道了该去挂哪个科,知道了如何更好的医生进行沟通交流使得医生能明白自己的意愿,为患者治病提供了很大的帮助。