一、前文
Blender是一款功能强大的免费开源的3D动画制作软件。它具有广泛的功能和工具,适用于从简单的2D动画到复杂的3D渲染和特效的各种需求。
以下是Blender的一些主要特点:
-
建模工具:Blender提供了一系列的建模工具,使用户能够创建各种形状和物体。这些工具包括多边形建模、曲面建模、雕刻工具等。此外,还有基于节点的材质编辑器,方便用户为模型添加纹理和材质。
-
动画工具:Blender提供了丰富的动画功能,包括关键帧动画、路径动画、形变动画和物理模拟。用户可以通过设置关键帧来控制对象的运动和变化,也可以使用骨骼系统创建人物动画。
-
渲染引擎:Blender内置了强大的渲染引擎Cycles,可以生成高质量的真实感图像。Cycles支持全局光照、抗锯齿、深度场景、体积光等效果。此外,Blender还支持其他渲染引擎,如Eevee,用于实时预览和快速渲染。
-
特效和模拟:Blender的物理引擎可以进行各种模拟,如刚体动力学、流体模拟、粒子系统和布料模拟。这些功能使用户能够创建逼真的特效,比如爆炸、火焰、水流等。
-
视频编辑:Blender不仅是一个3D建模和动画软件,还包含视频编辑功能。用户可以导入视频素材,并进行剪辑、合成和添加音频。此外,还可以在视频中添加特效和转场效果。
-
脚本和插件支持:Blender允许用户通过Python编程语言编写自定义脚本和插件,扩展软件的功能。这为用户提供了更大的灵活性和定制性,使其能够满足更多个性化需求。
总结来说,Blender是一款功能齐全且免费的动画制作软件,适用于从初级到专业的用户。它的强大功能和广泛的工具集使得用户能够创造出各种惊人的动画效果,并且通过社区支持和活跃的用户群体,用户可以获得丰富的教程和资源。
在学习blender建模之前,可以前往
- blender官网下载地址 Download — blender.org
- blender中国社区下载地址 Download-blendercn.org
二、参考文章
【blender动画制作全流程软件】
【【Kurt】Blender零基础入门教程 | Blender中文区新手必刷教程(已完结)】www.bilibili.com/video/BV14u…
【开发工具】Blender制作简单动画 https://blog.csdn.net/q764424567
感谢以上文章作者提供的资料与教程
三、操作环境
系统:windows
Blender版本:3.5.1
四、正文
1.首次接触blender
打开blender,点击空白地方就可以开始建模
汉化
如何控制3D视图视角
| 按住鼠标中键 | 可以观察3D空间 |
|---|---|
| 按住 shift+鼠标中键 | 可以平移3D空间 |
| 滚动鼠标中键滑轮 | 可以缩放3D空间 |
放大镜 缩放3D空间
小手 平移3D空间
摄像机 摄像机看到的样子,也就是最后渲染的样子
如何控制物体模型
下图所指叫 游标 定位用的
位移工具
红色 X轴 绿色 Y轴 蓝色 Z轴
Blender 实用的插件
1.Loop Tool 桥接工具
2.Bool Tool 布尔工具
3.Node Wrangler 插件
示例:Loop Tool 桥接工具为例
点击红色箭头处
勾选成功后,代表成功启用
建议设置偏好
2.基本快捷键
视图的控制
| 控制观察视角 | 鼠标中键 |
|---|---|
| 平移视图 | Shift+鼠标中键 |
| 缩放视图 | 滚动鼠标中键滚轮 |
物体的控制
| 移动物体 | 点击物体+G |
|---|---|
| 进入缩放状态 | 点击物体+按住 S |
| 旋转,默认垂直于这个视图的方向 | 点击物体+R |
| Alt+S | 撤销缩放 |
| Alt+R | 撤销旋转 |
| Alt+G | 恢复到原来的位置 |
| 隐藏物体 | 点击物体+H |
| 显示全部隐藏物体 | Alt+H |
| 把没有选中的物体隐藏 | Shift+H |
| 移动复制物体 | 点击物体+Shift+D |
| 合并 | Ctrl+J |
移动
在移动时,按住 X,Y,Z 分别对应 X 轴,Y 轴,Z 轴移动
右键退出移动
缩放
缩放时,Shift+某轴,保护该轴
右键退出缩放
在缩放时,按住 X,Y,Z 分别对应 X 轴,Y 轴,Z 轴缩放
注意
- 01.尽量不要在物体模式下缩放,尽量在编辑模式下缩放
- 02.假如你在物体模式下做过缩放,记得应用下这个缩放 Ctrl+A:应用缩放
压平点
Blender建模模块:把顶点压平的优雅姿势_blender所有点到同一平面-CSDN博客
旋转
右键退出旋转
在旋转时,按住 X,Y,Z 分别对应 X 轴,Y 轴,Z 轴旋转
视图的切换
数字键盘
如图所示
| 1 | 正视图 |
|---|---|
| 3 | 右视图 |
| 7 | 顶视图 |
| 9 | 反转当前视图 |
| 2468 | 前后左右微调,按一下 15 度 |
| 5 | 切换正交视图和透视视图 |
| 0 | 切换到摄像机视图 |
| 小数点. | 点击物体+.跳到物体面前,便于观察 |
没有数字键盘
使用 1 左边`就可以
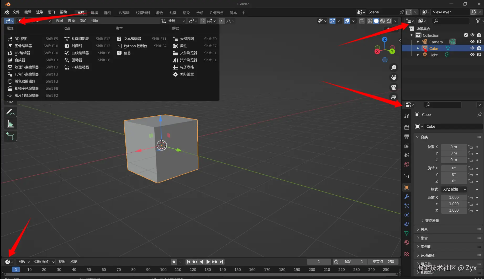
3.认识界面
界面的构成逻辑与整理
1.面板均可替换
每个窗口面板的左上角有一个小符号
2.面板均可拆分
把鼠标移动到每个窗口的视角,等到出现一个加号,左右拉一下,就会出现一个新的窗口
口诀:
往自己的方向拉 分裂
往别人方向拉 合并
如果布局乱了,创建一个新的布局,把原来的删除
| 最大化当前面板 | ctrl+空格 |
|---|---|
| 退出最大化当前面板 | ctrl+空格 |
什么是游标和原点
游标:中间红白相间的圆圈
游标作用一:游标在那里,新建的物体,就会出现在那里
游标作用二:游标可以作为物体旋转的轴心点使用
| 移动游标 | 游标工具或 Shift+鼠标右键 |
|---|---|
| 派目录 | Shift+S |
| 游标回到原点 | Shift+C |
| 最大化窗口 | Ctrl+空格 |
原点:点击物体是都会出现黄色的点,那个点为原点,该点记录物体的信息
G 移动状态下,按住 Ctrl,可以以每个方格增量为单位进行吸附。
切换全局和局部坐标系:在 G 移动状态下按两次 X,Y,Z
4.点线面的选择与控制
01 模式切换
切换编辑模式:Tab
切换点线面:
1-点模式
2-线模式
3-面模式
02 点线面的选择
| 选择工具的切换 | W |
|---|---|
| 框选 | B |
| 刷选 | C(滚动鼠标可以改变鼠标大小,或者 Esc 结束刷选状态) |
| 反选 | Ctrl+L |
| 多选 | Shift |
| 选择两个元素最短路径 | Ctrl |
| 选择相连元素 | L |
| 循环选择 | 按住 Alt+双击,就可以选择一个循环边 |
| 垂直方向的循环选择 | Ctrl Alt+双击 |
| 随机选择 | 左上方选择菜单-select random |
| 加选 | Ctrl+数字键盘加号 |
| 减选 | Ctrl+数字键盘减号 |
03 点线面的控制
| 移动 | G |
|---|---|
| 缩放 | S |
| 旋转 | R |
| 删除 | X(注意删除边和融并边的区别,删除会出现孔洞,融并会大剩下的遍连起来) |
| 法相/法线 | 指始终垂直某平面或这某切面点的虚线,用来定义光线如何从曲面反弹的向量 |
| 进入透视模式 | Alt+Z |
| 编辑模式填充 | F |
5.十大操作快捷键
| 挤出 | E |
|---|---|
| 向内挤出 | I |
| 倒角 | Ctrl+B |
| 循环切割 | Ctrl+R |
| 合并 | M |
| 断开 | V |
| 填充 | F |
| 栅格填充 | Ctrl+F 注意:栅格填充必须是偶数面 |
| 切刀 | K |
| 桥接 | Ctrl+E |
| 分离 | P |
注意:E挤出时,最好不用右键取消,用Ctrl+Z撤销
桥接时必须是同一个物体,合并物体Ctrl+J
切刀的使用
选中物体进入编辑模式,
| 取消操作 | Esc键 或 鼠标右键 |
|---|---|
| 确认切割 | Enter键 或 空格键 |
| 角度约束(沿固定轴切割) | 按住 A 键启用角度约束,切割路径限制在正交方向。 |
6.修改器
修改器的优势
- 建模快,效率高,能快速直观地实现一个效果
- 非破坏性,在不改变原来模型的基础上,可以很精确的控制参数
- 灵活,可重复使用,可叠加多个效果
如果需要批量应用修改器可以 全选后按 ctrl+a 可视几何-网格
常用修改器
- 表面细分修改器:将网格的面分割成更小的面,使其看起来更平滑。
- 实体化修改器:获取任意网格的表面,然后为之添加深度,使之变厚
- 倒角修改器:宽度是坡口形成的两条新边的距离,段数是增加细分
- 布尔修改器:可以对两个物体进行交集,差集,并集运算,偶尔会出现奇怪的问题,慎用
曲线基础操作
贝塞尔曲线 - 控制柄,类似钢笔工具
NURBS 曲线 - 控制点,每个控制点会多一个 W 特性
给曲线增加倒角的三种方式:圆,物体,轮廓
闭合曲线:
- 方法一:选中要闭合的两个点,F 闭合
- 方法二:选中一个点,Alt+C
断开曲线:选中两个点,X 删除 - 段数
改变曲线倒角半径:Alt+S
父子级关系
添加父级:Ctrl+P 清除父级:Alt+P
在设置父级目标的时候选择顶点(基于三点)可以是物体跟随曲线曲率变动
蒙皮修改器
改变蒙皮点的半径:Ctrl+A
勾选蒙皮修改器的平滑着色可以让模型平滑着色
7.建模
1.蘑菇
吸附
2.管道
通过曲线中的贝塞尔曲线生成的管道
3.石头
用置换修改器
8.材质
1.如何改变原理化BSDF材质
ctrl+ shift + t
按N可以隐藏侧边栏
属性
| GGX | 是一种微表面反射光照模型模型,有比较好的渲染效果 |
|---|---|
| 多重散射 GGX | 比这个 GGX 会在多计算一些微平面间的光线反弹和散射但是这个会比 GGX 慢,一般肉眼也看不出来,所以基本上就默认 GGX 就行了 |
| 随机游走 | 这一种模拟次表面的染方式,不支持 EEVEE 染器 |
输入参数
| 基础色 | 模型的颜色,也可以接一个颜色贴图,一般不要纯黑或者纯白 |
|---|---|
| 金属度 | 0 是非金属,1 是金属,一般我们要么选 0,要么选 1 |
| 糙度 | 0 代表越平滑,1 代表越粗糙,确定漫反射和镜面反射时候物体表面的粗糙程度 |
| 次表面 | 决定你的模型是不是透光的,比如皮肤,窗帘等的通透程度,一般不会调太大,没有那么通透的东西 |
| 次表面半径 | 决定半透光散射的距离,三个值分别代表 RGB 三个通道的散射半径, |
| 次表面颜色 | 次表面颜色决定透过去的颜色是什么样的,最终显示的是跟次表面半径相乘后显示的效果所以如果你想完全显示次表面颜色,次表面半径就全部设定为 1 |
| 次表面 IOR | 次表面散射的折射率,仅支持 cycles |
| 次表面各向异性 | 次表面散射的方向,仅支持 cycles |
| 高光 | 代表物体的菲尼尔效应反射率程度,数值越大,高光反射量越大,高光越亮,因为所有物体都是有一些菲尼尔反射的,所以高光这个值不要设为零,多少给一点·默认是 0.5 |
| 高光染色 | 默认不设置的时候,物理默认的高光是白色的,但是你把高光染色调到 1,就会被物体本身的颜色和谐,一般金属高光会染色,非金属高光不会染色 |
| 各向异性过滤 | 调大的时候可以把一点的高光转换成沿切线方向的细长高光,仅支持 cycles |
| 各向异性旋转 | 比较常使用的是金属的部分,他可以控制你的金属的高光分布的方向,仅支持 cycles |
| 光泽 | 用于布料的部分,到 1,有天鹅绒的效果,控制的是褶皱反光的反射数量,数值越大越明显 |
| 光泽染色 | 会把材质颜色和白色光色混合 |
| 清漆 | 这个类似于给你的材质加了一层包光。多一层白色高光,常用与制作车漆材质清漆粗糙度-就是你加这层清漆的粗糙度, |
| IOR 折射率 | 透明材质常用的光折射率,可以网上搜索各种材质的 IOR |
| 透射 | 让你的模型透明,只有打开这个,OR 折射率和透射粗糙度才起作用, |
| 透射粗糙度 | 物体内部的粗糙度,可以做毛玻璃 |
| 自发光 | 可以发光,霓虹灯 |
| Alpha | 默认是 1,当是 0 的时候,物体完全消失不见 |
| 法向 | 通常这个会链接 PBR 的 normalmap 法线贴图 |
| 清漆法线 | 类似于汽车清漆的法线,可以接法线贴图 |
| 切向 | 这个就是各向异性这种金属高光的方向。可以作为切向贴图接口 |
不需要死记硬背记住,多尝试
2.添加有纹理材质
| 材质输出 | 负责输出最终结果 |
|---|---|
| 着色器(原理化BSDF) | 负责调整,材质属性 |
| 载入图像纹理 | 可以改变图像投射的方式 |
| 映射 | 负责调整材质的位置旋转缩放 |
| 纹理坐标 | 负责告诉计算机用什么坐标系类映射 |
纹理坐标
| 生成 | 基于全局坐标系,以世界坐标的中心点作为坐标 0, |
|---|---|
| 物体 | 基于局部坐标系,计算机以物体本身的原点作为坐标 0,也可以指定另外一个物体作为坐标 0. |
| UV | 计算机会把 3D 的模型先转换成一个 2D 平面 UV 图,然后再跟你的 2D 纹理做一个对应映射 |
9.动画
一定要注意以下步骤不能乱:
-
选择要变动的物体。
-
在时间线上选定动画开始的帧。
-
选定开始帧后调整物体的属性参数(比如位置、旋转、比例等等)
-
在该帧位置插入关键帧
至此,动画开始帧就已经建立,后面至少需要增加另外一个物体属性变动了的关键帧才可能产生动画
-
在动画开始帧后选定另外某一帧。
-
选定该帧后调整物体属性参数(比如位置、旋转、缩放等等)
-
在该帧位置插入关键帧
至此,只需要渲染动画,然后再播放渲染完成的动画就可以看到效果了。
关键大步骤其实就是: I. 选定帧 → II. 修改物体属性参数 → III. 插入关键帧
1.开头
动画开头运动分为4个部分,上下左右,创建4个空物体球形,作为父级,总体是4个空物体上下左右直线运动,树叶通过时间轴,发生改变(比如位置、旋转、缩放等等)
2.蝴蝶
蝴蝶的飞舞,总体是通过形态键做出蝴蝶飞舞一个周期,在曲线编辑器中找到添加修改器,可以如图添加
3.狐狸头部跟随动画
进入物体约束属性,目标选择蝴蝶,跟随轴,向上试出,影响视为权重,在约束物体大于一使,不同物体间,产生不同效果
10.合成
检查输出属性
文件格式建议PNG或JPG,最好不要选择视频,图像渲染是一帧一帧渲染,每帧都保存,如果中间卡顿或者电脑崩溃,可以选择帧范围重新开始渲染
压缩不要改,PNG是一种无损的图像格式,不压缩文件非常大,15%在经验上是一种非常科学的压缩比例
Eevee的输出设置
环境光遮蔽:增加阴影和反射的细节
辉光:有发光体,就需要勾选
半径:半径越大,辉光的范围就会越广阔
阈值:阈值越大,只有发光的物体有辉光,越小,所有东西雾蒙蒙的
运动模糊:有光晕的虚化
柔和阴影:容易观察影子的质量
屏幕空间反射:一般都可以选上
Cycles的输出设置
渲染时使用CPU渲染,不要GPU
最大采样:可以适当缩小
使用blender输出MP4视频
1.打开一个新的blender文件
2.点击加号,找到视频编辑中的视频编辑
3.点击添加,图像/序列
4.找到动画图片存放位置,选择第一张图,在使用快捷键A,全选
5.帧数出现问题,改变结束帧
6.增加声音
7.输出,/tmp/ 选择你想存放的地址,最后Ctrl+12渲染动画