Java的volatile和sychronized底层实现

106 阅读8分钟

1. 概览

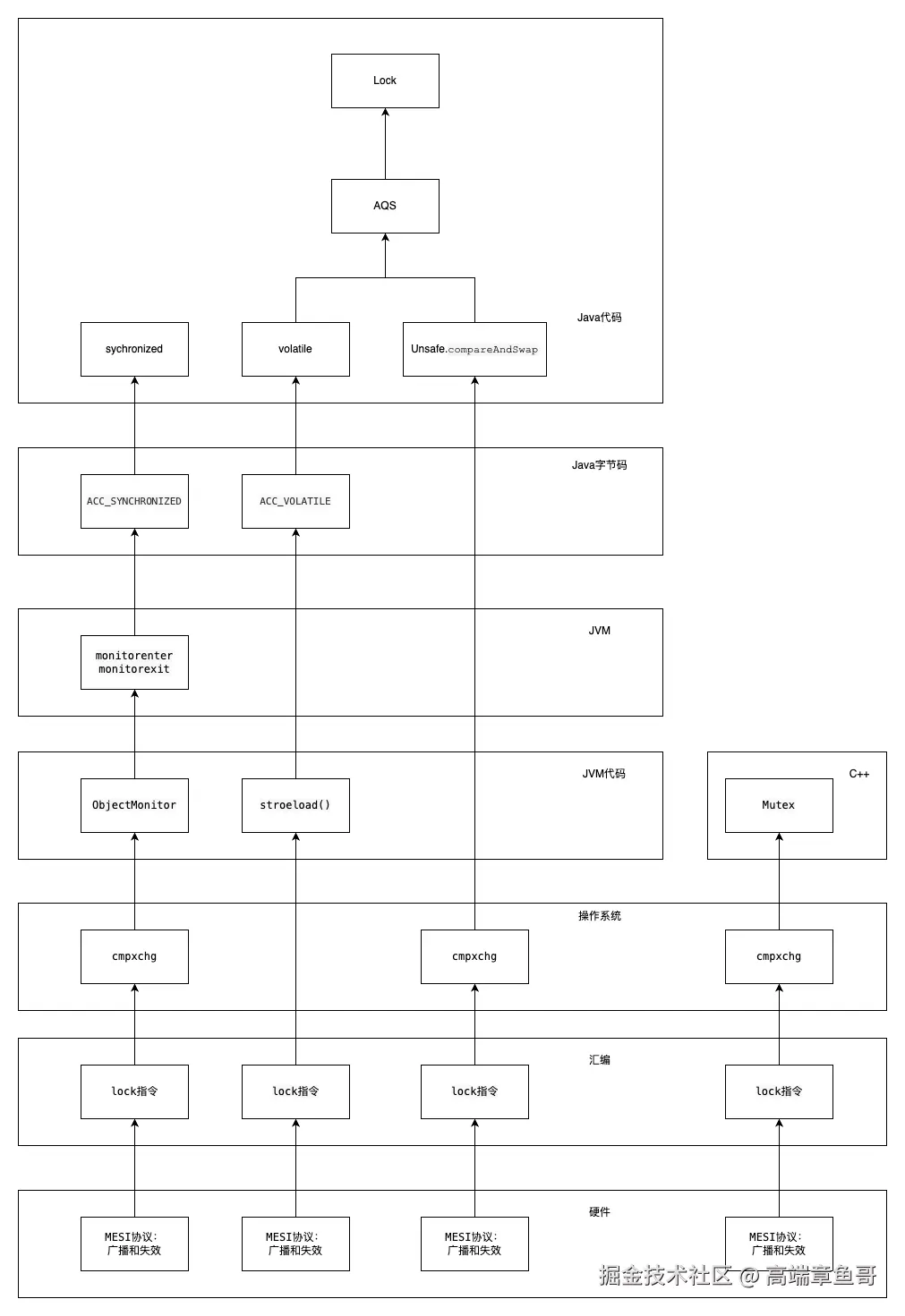
从Java代码级别到硬件级别各层都是如何实现的

2. Synchronized

2.1 字节码层面

使用javap -verbose <class文件>可以查看到字节码信息,其中synchronized方法会有flags:ACC_SYNCHRONIZED,此时字节码中不会包含monitorenter和moniotrexit,JVM会自动加

public synchronized void syncMethod();
  flags: ACC_PUBLIC, ACC_SYNCHRONIZED

使用``javap -verbose <class文件>`编译一个带synchronized块的代码可以看到字节码中的monitorenter和moniotrexit

0: new #2                  // 创建一个新的Object实例
3: dup
4: invokespecial #1        // 调用Object的构造函数
7: astore_1                // 将引用存储到局部变量1(lock)
8: aload_1                 // 将局部变量1(lock)加载到操作数栈
9: monitorenter            // 进入monitor
10: ...                    // 同步块体的字节码
   : aload_1
   : monitorexit           // 退出monitor
   : ...

2.2 JVM层面

源码可以在Github上面查看

monitorenter底层是由JVM的代码ObjectMonitor来实现的

ObjectMonitor() {
    // 多线程竞争锁进入时的单向链表
    ObjectWaiter * volatile _cxq;
    //处于等待锁block状态的线程,会被加入到该列表
    ObjectWaiter * volatile _EntryList;
    // _header是一个markOop类型,markOop就是对象头中的Mark Word
    volatile markOop _header;
    // 抢占该锁的线程数,约等于WaitSet.size + EntryList.size
    volatile intptr_t _count;
    // 等待线程数
    volatile intptr_t _waiters;
    // 锁的重入次数
    volatile intptr_ _recursions;
    // 监视器锁寄生的对象,锁是寄托存储于对象中
    void* volatile  _object;
    // 指向持有ObjectMonitor对象的线程
    void* volatile _owner;
    // 处于wait状态的线程,会被加入到_WaitSet
    ObjectWaiter * volatile _WaitSet;
    // 操作WaitSet链表的锁
    volatile int _WaitSetLock;
    // 嵌套加锁次数,最外层锁的_recursions属性为0
    volatile intptr_t  _recursions;
}

2.2.1 enter方法

整个方法比较长,但我们了解的无锁、偏向锁、轻量级锁、重量级锁都可以看到,核心方法是Atomic::cmpxchg_ptr,这个是CAS操作

方法

描述

偏向锁

Atomic::cmpxchg_ptr

将owner替换为当前线程,成功则获取到锁

轻量级锁

TrySpin->Atomic::cmpxchg_ptr

不断自旋将owner替换为当前线程,成功则获取到锁

重量级锁

EnterI>Atomic::cmpxchg_ptr

park然后将owner替换为当前线程,成功则获取到锁

void ATTR ObjectMonitor::enter(TRAPS) {
  // The following code is ordered to check the most common cases first
  // and to reduce RTS->RTO cache line upgrades on SPARC and IA32 processors.
  Thread * const Self = THREAD ;
  void * cur ;
  
  // 无锁CAS 转为 偏向锁
  cur = Atomic::cmpxchg_ptr (Self, &_owner, NULL) ;
  if (cur == NULL) {
     // Either ASSERT _recursions == 0 or explicitly set _recursions = 0.
     assert (_recursions == 0   , "invariant") ;
     assert (_owner      == Self, "invariant") ;
     // CONSIDER: set or assert OwnerIsThread == 1
     return ;
  }
	
	// 可重入锁
  if (cur == Self) {
     // TODO-FIXME: check for integer overflow!  BUGID 6557169.
     _recursions ++ ;
     return ;
  }
	

  if (Self->is_lock_owned ((address)cur)) {
    assert (_recursions == 0, "internal state error");
    _recursions = 1 ;
    // Commute owner from a thread-specific on-stack BasicLockObject address to
    // a full-fledged "Thread *".
    _owner = Self ;
    OwnerIsThread = 1 ;
    return ;
  }

  // We've encountered genuine contention.
  assert (Self->_Stalled == 0, "invariant") ;
  Self->_Stalled = intptr_t(this) ;

  // Try one round of spinning *before* enqueueing Self
  // and before going through the awkward and expensive state
  // transitions.  The following spin is strictly optional ...
  // Note that if we acquire the monitor from an initial spin
  // we forgo posting JVMTI events and firing DTRACE probes.
  // 自旋获取锁
  if (Knob_SpinEarly && TrySpin (Self) > 0) {
     assert (_owner == Self      , "invariant") ;
     assert (_recursions == 0    , "invariant") ;
     assert (((oop)(object()))->mark() == markOopDesc::encode(this), "invariant") ;
     Self->_Stalled = 0 ;
     return ;
  }

  assert (_owner != Self          , "invariant") ;
  assert (_succ  != Self          , "invariant") ;
  assert (Self->is_Java_thread()  , "invariant") ;
  JavaThread * jt = (JavaThread *) Self ;
  assert (!SafepointSynchronize::is_at_safepoint(), "invariant") ;
  assert (jt->thread_state() != _thread_blocked   , "invariant") ;
  assert (this->object() != NULL  , "invariant") ;
  assert (_count >= 0, "invariant") ;

  // Prevent deflation at STW-time.  See deflate_idle_monitors() and is_busy().
  // Ensure the object-monitor relationship remains stable while there's contention.
  Atomic::inc_ptr(&_count);

  EventJavaMonitorEnter event;

  { // Change java thread status to indicate blocked on monitor enter.
    JavaThreadBlockedOnMonitorEnterState jtbmes(jt, this);

    DTRACE_MONITOR_PROBE(contended__enter, this, object(), jt);
    if (JvmtiExport::should_post_monitor_contended_enter()) {
      JvmtiExport::post_monitor_contended_enter(jt, this);
    }

    OSThreadContendState osts(Self->osthread());
    ThreadBlockInVM tbivm(jt);

    Self->set_current_pending_monitor(this);

    // TODO-FIXME: change the following for(;;) loop to straight-line code.
    for (;;) {
      jt->set_suspend_equivalent();
      // cleared by handle_special_suspend_equivalent_condition()
      // or java_suspend_self()
			
			// 重量级锁
      EnterI (THREAD) ;
    省略.......
}

2.2.2 cmpxchg_ptr

上面的锁都用了这个方法cmpxchg_ptr,这个和java中的cas是类似的,那它又是怎么实现的呢

atomic源码

其中cmpxchg是Linux操作系统的函数,执行了一段汇编指令,并且有lock前缀

// 多核心多cpu前面就要加lock
#define LOCK_IF_MP(mp) "cmp $0, " #mp "; je 1f; lock; 1: "


inline intptr_t Atomic::cmpxchg_ptr(intptr_t exchange_value, volatile intptr_t* dest, intptr_t compare_value) {
  return (intptr_t)cmpxchg((jlong)exchange_value, (volatile jlong*)dest, (jlong)compare_value);
}

inline jlong    Atomic::cmpxchg    (jlong    exchange_value, volatile jlong*    dest, jlong    compare_value) {
  bool mp = os::is_MP();
  __asm__ __volatile__ (LOCK_IF_MP(%4) "cmpxchgq %1,(%3)"
                        : "=a" (exchange_value)
                        : "r" (exchange_value), "a" (compare_value), "r" (dest), "r" (mp)
                        : "cc", "memory");
  return exchange_value;
}

3. Volatile

3.1 字节码层面

static volatile int greaterThanSevenCnt;
    descriptor: I
    flags: ACC_STATIC, ACC_VOLATILE

3.2 JVM层面

Github源码

可以看到判断是否是volatile字段,是的话最后会有OrderAccess::storeload(); , 就是就是storeload屏障

CASE(_putfield):
CASE(_putstatic):
    {
          // .... 省略若干行 
          // ....

          // Now store the result 现在要开始存储结果了
          // ConstantPoolCacheEntry* cache;     -- cache是常量池缓存实例
          // cache->is_volatile()               -- 判断是否有volatile访问标志修饰
          int field_offset = cache->f2_as_index();
          if (cache->is_volatile()) { // ****重点判断逻辑**** 
            // volatile变量的赋值逻辑
            if (tos_type == itos) {
              obj->release_int_field_put(field_offset, STACK_INT(-1));
            } else if (tos_type == atos) {// 对象类型赋值
              VERIFY_OOP(STACK_OBJECT(-1));
              obj->release_obj_field_put(field_offset, STACK_OBJECT(-1));
              OrderAccess::release_store(&BYTE_MAP_BASE[(uintptr_t)obj >> CardTableModRefBS::card_shift], 0);
            } else if (tos_type == btos) {// byte类型赋值
              obj->release_byte_field_put(field_offset, STACK_INT(-1));
            } else if (tos_type == ltos) {// long类型赋值
              obj->release_long_field_put(field_offset, STACK_LONG(-1));
            } else if (tos_type == ctos) {// char类型赋值
              obj->release_char_field_put(field_offset, STACK_INT(-1));
            } else if (tos_type == stos) {// short类型赋值
              obj->release_short_field_put(field_offset, STACK_INT(-1));
            } else if (tos_type == ftos) {// float类型赋值
              obj->release_float_field_put(field_offset, STACK_FLOAT(-1));
            } else {// double类型赋值
              obj->release_double_field_put(field_offset, STACK_DOUBLE(-1));
            }
            // *** 写完值后的storeload屏障 ***
            OrderAccess::storeload();
          } else {
            // 非volatile变量的赋值逻辑
            if (tos_type == itos) {
              obj->int_field_put(field_offset, STACK_INT(-1));
            } else if (tos_type == atos) {
              VERIFY_OOP(STACK_OBJECT(-1));
              obj->obj_field_put(field_offset, STACK_OBJECT(-1));
              OrderAccess::release_store(&BYTE_MAP_BASE[(uintptr_t)obj >> CardTableModRefBS::card_shift], 0);
            } else if (tos_type == btos) {
              obj->byte_field_put(field_offset, STACK_INT(-1));
            } else if (tos_type == ltos) {
              obj->long_field_put(field_offset, STACK_LONG(-1));
            } else if (tos_type == ctos) {
              obj->char_field_put(field_offset, STACK_INT(-1));
            } else if (tos_type == stos) {
              obj->short_field_put(field_offset, STACK_INT(-1));
            } else if (tos_type == ftos) {
              obj->float_field_put(field_offset, STACK_FLOAT(-1));
            } else {
              obj->double_field_put(field_offset, STACK_DOUBLE(-1));
            }
          }
          UPDATE_PC_AND_TOS_AND_CONTINUE(3, count);
  }

进入OrderAccess源码可以看到,直接执行了一段汇编指令,并且有lock前缀

inline void OrderAccess::storeload()  { fence(); }
inline void OrderAccess::fence() {
  if (os::is_MP()) {
    // always use locked addl since mfence is sometimes expensive
#ifdef AMD64
    __asm__ volatile ("lock; addl $0,0(%%rsp)" : : : "cc", "memory");
#else
    __asm__ volatile ("lock; addl $0,0(%%esp)" : : : "cc", "memory");
#endif
  }
}

4. lock指令

在上面的分析中,最底层都设计到汇编层面的lock指令,这个指令有什么作用呢?

根据汇编参考文档IA-32 Assembly Language Reference Manual

The LOCK # signal is asserted during execution of the instruction following the lock prefix. This signal can be used in a multiprocessor system to ensure exclusive use of shared memory while LOCK # is asserted. The bts instruction is the read-modify-write sequence used to implement test-and-run. The lock prefix works only with the instructions listed here. If a lock prefix is used with any other instructions, an undefined opcode trap is generated.

Lock是一个指令前缀,用于多核处理器系统不使用共享内存

那么它又是怎么让其他核心不访问共享内存,有两种方法

  1. 锁内存总线,也就是说执行这条指令的时候,其他的核心都不能在访问内存了

  2. 锁缓存行,现在CPU本身是有多级缓存的,而这些缓存是如何保持一致的,由MESI来支持,MESI协议可以保证其他核心不使用内存,或者换一种说法,可以使用,但被修改的内容会失效

5. MESI协议

现代CPU多核架构中为了协调快速的CPU运算和相对较慢的内存读写速度之间的矛盾,在CPU和内存之间引入了CPU cache:

MESI协议下,缓存行(cache line)有四种状态来保证缓存的一致性

  • 已修改Modified (M) 缓存行是脏的,与主存的值不同。如果别的CPU内核要读主存这块数据,该缓存行必须回写到主存,状态变为共享(S)

  • 独占Exclusive (E) 缓存行只在当前缓存中,但是干净的(clean)–缓存数据同于主存数据。当别的缓存读取它时,状态变为共享;当前写数据时,变为已修改状态。

  • 共享Shared (S) 缓存行也存在于其它缓存中且是干净的。缓存行可以在任意时刻抛弃。

  • 无效Invalid (I) 缓存行是无效的,需要从主内存中读取最新值

每次要修改缓存,如果缓存行状态为 S 的话都要先发一个 invalidate 的广播,再等其他 CPU 将缓存行设置为无效后返回 invalidate ack 才能写到 Cache 中,因为这样才能保证缓存的一致性

但是如果 CPU 频繁地修改数据,就会不断地发送广播消息,CPU 只能被动同步地等待其他 CPU 的消息,显然会对执行效率产生影响

为了解决此问题,工程师在 CPU 和 cache 之间又加了一个 store buffer,同时在cache和总线之间添加了Invalidate Queue

这个buffer可以让广播和收广播的处理异步化,效率当然会变高,但强一致性变为了最终一致性

lock指令是CPU硬件工程师给程序员留的一个口子,把对MESI协议的优化(store buffer, invalidate queue)禁用,暂时以同步方式工作,使得对于该关键字的MESI协议退回强一致性状态

6. 总结

分析到此:

所有的并发问题可以概括为,多个核心同时修改内存数据,导致结果不符合预期

解决并发问题的方法可以概括为,同一时间只能让一个核心修改内存,但有多种手段,例如锁总线、或者广播让其他核心失效

7. 其他问题

  1. 既然sychronized的和volatile底层实现是一样的,那么volatile为什么没有原子性呢? 在于锁定的范围,volatile修饰的是一个字段,只能保证读和写是原子性的,但读出来、在计算、写入分为三步则不是原子性的。 sychronized底层也用了volatile的,但它的锁定范围是程序员指定的,这个范围之间的代码是原子的 cas volatile变量开始锁定 任意程序代码 cas volatile变量释放锁定

  2. 现在一般推荐使用Java的Atomic类,他是通过CAS来实现的,它和sychronized的区别是什么? cas不能单独使用,需要加自旋操作,本身是一个乐观锁 sychronized本身结合了乐观锁和悲观锁,悲观锁会让线程park然后重试,不会消耗CPU,而乐观锁但不断消耗cpu

8. 对比

在阅读ObjectMonitor代码时,发现有很熟悉的感觉

发现这些锁的数据结果都是类似的,一个volatile变量加一个等待队列

行业拓展

分享一个面向研发人群使用的前后端分离的低代码软件——JNPF

基于 Java Boot/.Net Core双引擎,它适配国产化,支持主流数据库和操作系统,提供五十几种高频预制组件,内置了常用的后台管理系统使用场景和实用模版,通过简单的拖拉拽操作,开发者能够高效完成软件开发,提高开发效率,减少代码编写工作。

JNPF基于SpringBoot+Vue.js,提供了一个适合所有水平用户的低代码学习平台,无论是有经验的开发者还是编程新手,都可以在这里找到适合自己的学习路径。

此外,JNPF支持全源码交付,完全支持根据公司、项目需求、业务需求进行二次改造开发或内网部署,具备多角色门户、登录认证、组织管理、角色授权、表单设计、流程设计、页面配置、报表设计、门户配置、代码生成工具等开箱即用的在线服务。