AI降重神器:论文查重不再是难题

521 阅读3分钟

各位即将毕业的朋友们,是否还在为论文查重率高而苦恼呢?今天就给大家分享一些超实用的降重AI指令,让你轻松应对论文降重难题!

 

指令1:帮我改写下面这段话,通过调整语序、增减字数、替换同义词等方式,避免与原文出现连续8个字相同的句子,使这段话更符合硕士论文的逻辑,注意避免替换专业术语。改写内容:xxx

 

指令2:请按照以下要求对段落进行改写,要求:1. 保持原文的核心意思不变,但可以通过调整语序、缩写、扩写、替换同义词等方式改写。2. 改写后的内容应该更有逻辑性和条理性,符合论文写作规范。3.尽量避免与原文出现连续8个字相同的句子,提高内容的多样性和可读性。4. 确保改写后的内容仍然保持原文的风格和语气。改写内容:xxx

 

指令3:阅读下列材料,请用200/500/1000字总结(本段落想写的内容),要求与材料的重复率不超过10%,不要分条、分点。材料:xxx

 

现在,我们就用这些指令来给一个关于N6-腺苷酸甲基化的论文段落降重吧,此时chatGPT、DeepSeek、豆包、行学AI (xingxue-ai.com) 等“AI 老师”就派上用场啦。

 

原文:N6-腺苷酸甲基化,受甲基转移酶(m6A)修饰(writersRNA)、转录后去甲基化酶(erasers)和甲基化结合蛋白(readers)调控,广泛参与调控各种生命进程。YTH 结构域家族蛋白 1(YTHDF1)是一种 m6A 结合蛋白,能结合 mRNA 中终止密码子区域周围的 m6A 结合位点,并可招募多种翻译起始复合物,提高目标RNA的翻译的效率,是最重要的m6A结合蛋白之一。异质核核糖核蛋白 A2B1(HNRNPA2B1)是另一种m6A 结合蛋白,能识别初级 microRNA 转录子集上的 m6A 修饰,从而介导 m6A 修饰对初级 microRNA加工和替代拼接。

 

AI降重结果

image.png

image.png 在降重中需要注意的是,AI喜欢使用“首先、其次、另外、此外、因此”等连接词,且用逗号隔开,为避免文章过度AI化,发现这些情况时需要手动调整哦。

例如:因此,AIGC率的问题确实让人感到烦恼和困扰。

修改:因此AIGC率的问题确实让人感到烦恼和困扰。

 

分条、分点和总起的小标题也容易被判定为AIGC。比如:

(1)AI的定义:xxx

(2)AI的特点:xxx

(3)AIGC率:xxx

遇到这种格式可以稍微改写一下,例如改成“一是AI的定义和具体解释,xxx,二是AI的特点,xxx,三是AIGC率,xxx”,切记句子要有主语,不要把短句前后加句号,这样就能降低被判为AIGC的风险啦。

 

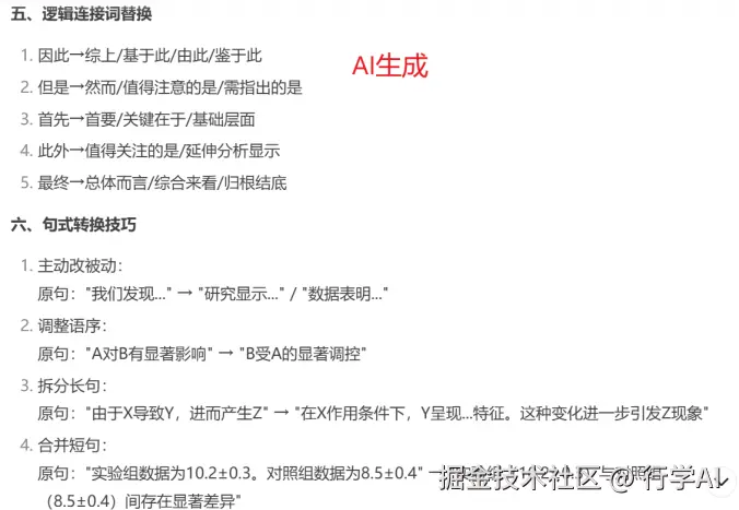
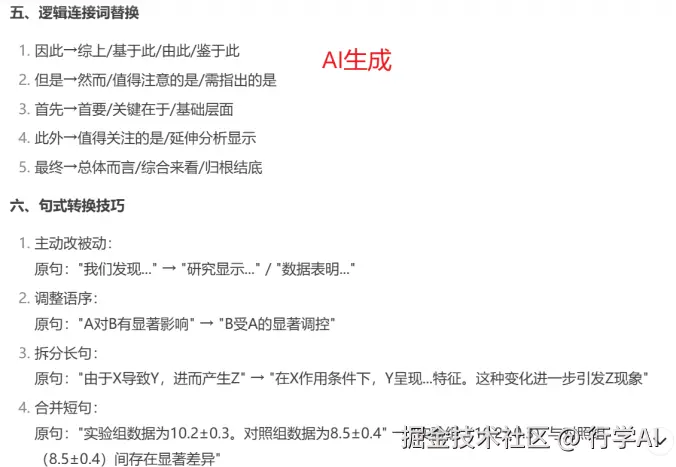
下面请AI老师为我们提供一些常用的AI替换词吧。

image.png

image.png   image.png

AI在论文降重中可以帮我们快速改写、总结,让论文既符合要求又不抄袭,还能根据需求进行个性化调整,简直是毕业季的“降重神器”!不过,我们在论文写作中也要注意使用AI需适度哦。