可视化图解算法10:链表中倒数(最后)k个结点

130 阅读6分钟

1. 题目

描述

输入一个长度为 n 的链表,设链表中的元素的值为ai ,返回该链表中倒数第k个节点。

如果该链表长度小于k,请返回一个长度为 0 的链表。

数据范围:0≤n≤105,0 ≤ai≤109,0 ≤k≤109

要求:空间复杂度 O(n),时间复杂度 O(n)

进阶:空间复杂度 O(1),时间复杂度 O(n)

例如输入{1,2,3,4,5},2时,对应的链表结构如下图所示:

Snipaste_2022-04-21_22-40-56.png

其中蓝色部分为该链表的最后2个结点,所以返回倒数第2个结点(也即结点值为4的结点)即可,系统会打印后面所有的节点来比较。

示例1

输入: {1,2,3,4,5},2

返回值:{4,5}

说明:返回倒数第2个节点4,系统会打印后面所有的节点来比较。

示例2

输入:{2},8

返回值:{}

2. 解题思路

获取链表的倒数第K个节点,最先想到的是先获取链表的长度n(共多少个节点,时间复杂度为n),之后再从前向后查找,遍历n-k个节点。

此题还有一种巧妙的解法:双指针法。通过此方法可以遍历一次查找到对应的节点。

假如链表结构如下图所示,给定k=2,即查找倒数第2个节点(值为4的节点):

10-1.png

这时,可以通过以下步骤完成:

第一步:定义快慢指针。

10-2.png

第二步:移动快指针 k 次(每次移动1个节点)。

10-3.png

k=2,即快指针先移动k次(每次一个节点),这时fast会指向3节点。

10-4.png

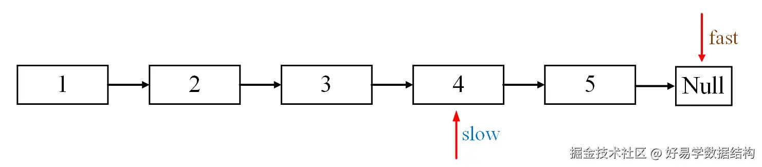
第三步:快慢指针一起移动(每次移动1个节点),一直到快指针fast指向Null停下来。

10-5.png

第四步:快指针指向为None,慢指针指向的节点为:倒数第k个节点。

如果文字描述的不太清楚,你可以参考视频的详细讲解。

3. 编码实现

3.1 Python编码实现

class ListNode:
    def __init__(self, x):
        self.val = x  # 链表的数值域
        self.next = None  # 链表的指针域
​
​
# 从链表节点尾部添加节点
def insert_node(node, value):
    if node is None:
        print("node is None")
        return
    # 创建一个新节点
    new_node = ListNode(value)
    cur = node
    # 找到链表的末尾节点
    while cur.next is not None:
        cur = cur.next
    # 末尾节点的next指针域连接新节点
    cur.next = new_node
​
​
# 打印链表(从链表头结点开始打印链表的值)
def print_node(node):
    cur = node
    # 遍历每一个节点
    while cur is not None:
        print(cur.val, end="\t")
        cur = cur.next  # 更改指针变量的指向
    print()
​
​
#
#
# @param pHead ListNode类
# @param k int整型
# @return ListNode类
#
class Solution:
    def FindKthToTail(self, pHead: ListNode, k: int) -> ListNode:
        # write code here
        # 1.  定义快慢指针
        fast = pHead
        slow = pHead
​
        # 2. 移动快指针  k 次(每次移动1个节点)
        for i in range(k):
            if fast is None:
                return None  # k大于链表长度的情况
            fast = fast.next
​
        # 3. 快慢指针一起移动(每次移动1个节点)
        while fast is not None:
            fast = fast.next
            slow = slow.next
​
        # 4. 快指针指向为None,慢指针指向的节点为:到时候第k个节点
        return slow
​
​
if __name__ == '__main__':
    head = ListNode(1)
    insert_node(head, 2)
    insert_node(head, 3)
    insert_node(head, 4)
    insert_node(head, 5)
    print_node(head)
​
    s = Solution()
    node = s.FindKthToTail(head, 2)
    print(node.val)
    print_node(node)

3.2 Java编码实现

package LL08;
​
​
public class Main {
    //定义链表节点
    static class ListNode {
        private int val;  //链表的数值域
        private ListNode next; //链表的指针域
​
        public ListNode(int data) {
            this.val = data;
            this.next = null;
        }
    }
​
    //添加链表节点
    private static void insertNode(ListNode node, int data) {
        if (node == null) {
            return;
        }
        //创建一个新节点
        ListNode newNode = new ListNode(data);
        ListNode cur = node;
        //找到链表的末尾节点
        while (cur.next != null) {
            cur = cur.next;
        }
        //末尾节点的next指针域连接新节点
        cur.next = newNode;
    }
​
    //打印链表(从头节点开始打印链表的每一个节点)
    private static void printNode(ListNode node) {
        ListNode cur = node;
        //遍历每一个节点
        while (cur != null) {
            System.out.print(cur.val + "\t");
            cur = cur.next; //更改指针变量的指向
        }
        System.out.println();
    }
​
​
    public static class Solution {
        /**
         * 代码中的类名、方法名、参数名已经指定,请勿修改,直接返回方法规定的值即可
         *
         * @param pHead ListNode类
         * @param k     int整型
         * @return ListNode类
         */
        public ListNode FindKthToTail(ListNode pHead, int k) {
            // write code here
            // 1. 定义快慢指针
            ListNode fast = pHead;
            ListNode slow = pHead;
​
            // 2. 移动快指针 k 次(每次移动1个节点)
            for (int i = 0; i < k; i++) {
                if (fast == null) {
                    return null; //k大于链表长度的情况
                }
                fast = fast.next;
            }
​
            // 3. 快慢指针一起移动(每次移动1个节点)
            while (fast != null) {
                fast = fast.next;
                slow = slow.next;
            }
​
            // 4. 快指针指向为null,慢指针指向的节点为:到时候第k个节点
            return slow;
        }
    }
​
    public static void main(String[] args) {
        ListNode head = new ListNode(1);
        insertNode(head, 2);
        insertNode(head, 3);
        insertNode(head, 4);
        insertNode(head, 5);
        printNode(head);
​
        Solution solution = new Solution();
        ListNode node = solution.FindKthToTail(head, 2);
        System.out.println(node.val);
        printNode(node);
    }
}
​

3.3 Golang编码实现

package main
​
import "fmt"// ListNode 定义链表节点
type ListNode struct {
    Val  int       //链表的数值域
    Next *ListNode //链表的指针域
}
​
/**
 * 代码中的类名、方法名、参数名已经指定,请勿修改,直接返回方法规定的值即可
 *
 *
 * @param pHead ListNode类
 * @param k int整型
 * @return ListNode类
 */
func FindKthToTail(pHead *ListNode, k int) *ListNode {
    // write code here
    // 1. 定义快慢指针
    fast := pHead
    slow := pHead
​
    // 2. 移动快指针 k 次(每次移动1个节点)
    for i := 0; i < k; i++ {
        if fast == nil {
            return nil //k大于链表长度的情况
        }
        fast = fast.Next
    }
​
    // 3. 快慢指针一起移动(每次移动1个节点)
    for fast != nil {
        fast = fast.Next
        slow = slow.Next
    }
    // 4. 快指针指向为nil,慢指针指向的节点为:到时候第k个节点
    return slow
}
func main() {
    head := ListNode{Val: 1}
    head.Insert(2)
    head.Insert(3)
    head.Insert(4)
    head.Insert(5)
    head.Print()
​
    node := FindKthToTail(&head, 2)
    fmt.Println(node.Val)
    node.Print()
}
​
// Insert 从链表节点尾部添加节点
func (ln *ListNode) Insert(val int) {
    if ln == nil {
        return
    }
    //创建一个新节点
    newNode := &ListNode{Val: val}
    cur := ln
    //找到链表的末尾节点
    for cur.Next != nil {
        cur = cur.Next
    }
    //末尾节点的next指针域连接新节点
    cur.Next = newNode
}
​
// Print 从链表头结点开始打印链表的值
func (ln *ListNode) Print() {
    if ln == nil {
        return
    }
    cur := ln
    //遍历每一个节点
    for cur != nil {
        fmt.Print(cur.Val, "\t")
        cur = cur.Next //更改指针变量的指向
    }
    fmt.Println()
}
​

如果上面的代码理解的不是很清楚,你可以参考视频的详细讲解。

4.小结

获取链表的倒数(最后)第k个节点,可以通过快慢指针快速获取到:

  • 定义快慢指针。
  • 移动快指针 k 次(每次移动1个节点)。
  • 快慢指针一起移动(每次移动1个节点),一直到快指针fast指向Null停下来。
  • 快指针指向为None,慢指针指向的节点为:倒数第k个节点。

更多算法视频讲解,你可以从以下地址找到:

数据结构与算法精讲.png

对于链表的相关操作,我们总结了一套【可视化+图解】方法,依据此方法来解决链表相关问题,链表操作变得易于理解,写出来的代码可读性高也不容易出错。具体也可以参考视频详细讲解。

今日佳句:问渠那得清如许?为有源头活水来。