北京大学!120页讲透DeepSeek私有化部署和一体机!(免费下载)

200 阅读2分钟

前言

最近deepseek爆火了,清华大学、北京大学、浙江大学、厦门大学、湖南大学等各大高校都推出了deepseek使用指南,是非常的火热啊。各大高校发布的deepseek使用手册内容非常全面,可以说是不可多得的deepseek优质学习资料。我都打包好了分享给大家,完全免费下载,别再到处乱找了。DeepSeek手册(清华+北大+浙大+厦大)

DeepSeek手册(清华+北大+浙大+厦大)

点击下载→:完整版DeepSeek使用手册

今天推荐的是北京大学近期发布的DeepSeek使用指南第四版《DeepSeek 私有化部署和一体机》

《DeepSeek 私有化部署和一体机》主要内容

一、DeepSeek凭什么火出圈?

  1. 纯正中国血统:完全由本土团队研发,技术方案全公开
  2. 推理能力封神:数学解题正确率97.3%,代码生成媲美GPT-4
  3. 成本杀手锏:同等性能下价格仅为国际大厂的1/3
  4. 开源生态强:提供从1.5B到671B全量级模型,支持二次开发

二、个人玩家尝鲜攻略

小白也能3步上手:

  1. 下载神器Ollama(支持Win/Mac/Linux)
  2. 命令行输入"ollama run deepseek-r1:7b"
  3. 安装Chatbox或网页插件即可对话 (8G显存电脑就能流畅运行7B模型,生成速度堪比真人聊天)

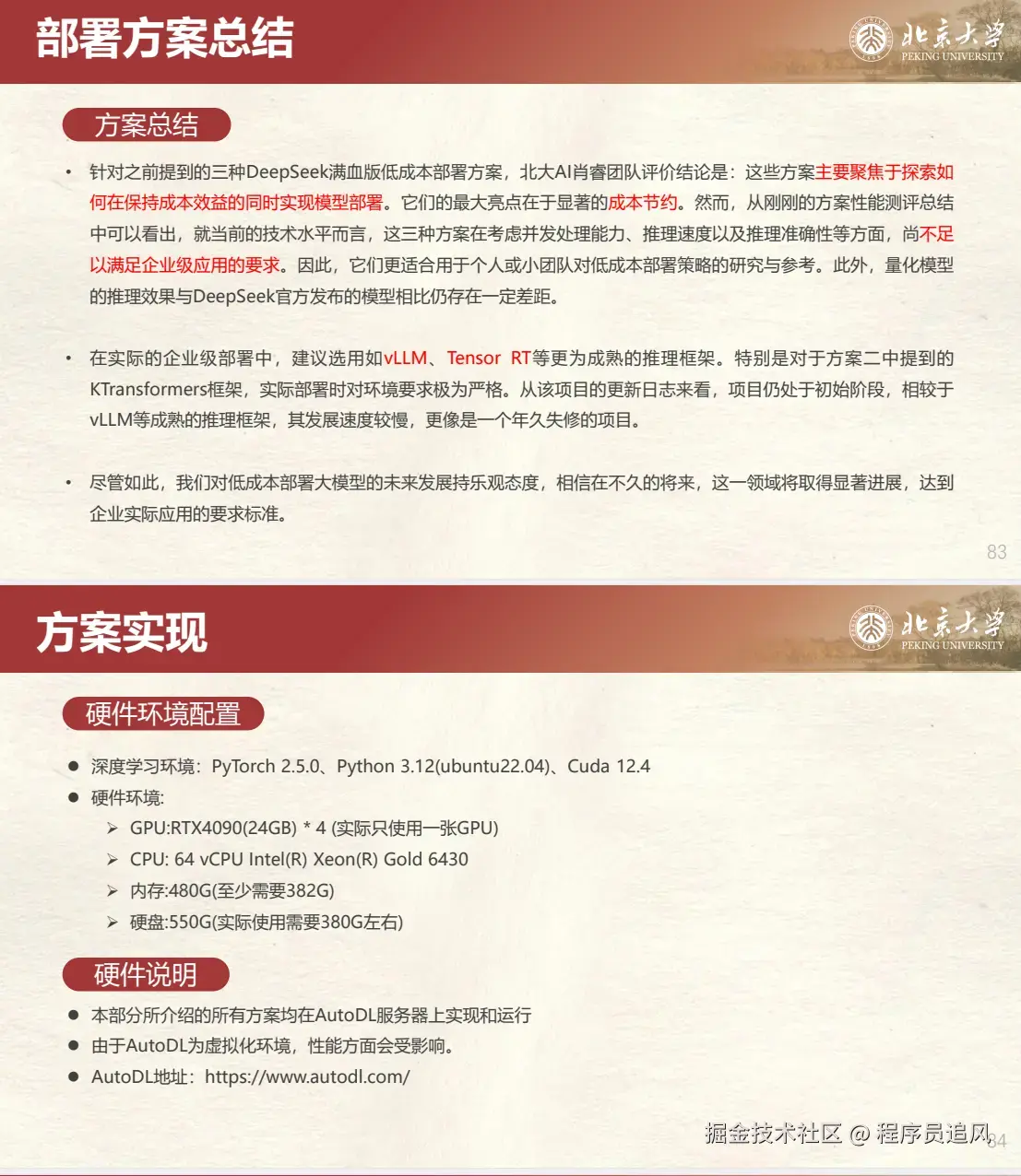
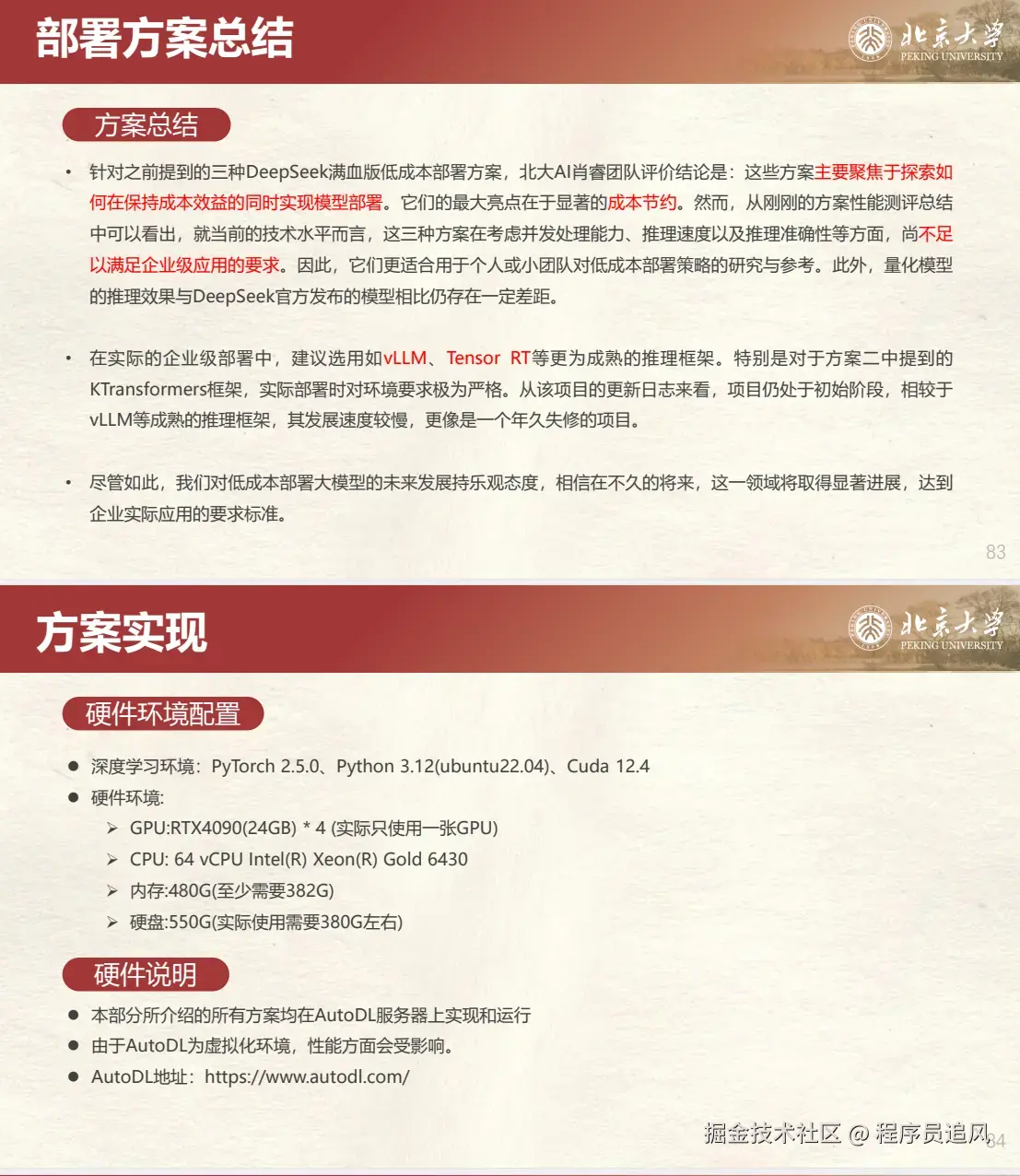
三、企业级部署方案

专业团队实测推荐:

  1. 中小型企业:用vLLM框架部署,吞吐量提升24倍
  2. 百人团队:8卡4090服务器即可支撑日常使用
  3. 土豪配置:双节点H100服务器运行满血版671B模型 (某金融公司实测:合同分析效率提升5倍,错误率下降80%)

四、避坑指南

  1. 慎选1.5B/8B小模型:复杂任务容易翻车
  2. 32B模型性价比之王:知识问答/代码生成首选
  3. 警惕"伪DeepSeek":认准官方HuggingFace/ModelScope渠道

《DeepSeek 私有化部署和一体机》部分内容

DeepSeek手册(清华+北大+浙大+厦大)

点击下载→:完整版DeepSeek使用手册

最后

虽然当前低成本方案(CPU推理/动态量化)还不成熟,但技术迭代迅猛。想抢占AI先机的团队,现在正是布局的最佳时机!无论你是想用AI写周报的上班族,还是要打造智能系统的企业,DeepSeek都值得放入你的技术武器库。