面试官:说说 HTTP各版本的区别?

223 阅读8分钟

在准备面试题的过程中,发现我对HTTP的演变过程知之甚少,要是被问到了只能说出一点,估计要栽了,于是赶紧查漏补缺。


HTTPHyperText Transfer Protocol,超文本传输协议)是互联网上应用最广泛的协议之一,它的发展史几乎就是互联网发展史的缩影。从最初的简单文本传输到如今的高效、安全、多功能的通信协议,HTTP经历了多个版本的演进。

HTTP/0.9:最初的简单协议

HTTP/0.9是HTTP协议的第一个版本。它的设计非常简单,仅支持最基本的功能:

  • 只支持GET方法:客户端只能向服务器请求资源,无法发送其他类型的数据。
  • 无头部信息,甚至没有状态码:请求和响应都不包含元数据(如内容类型、编码等)。
  • 仅支持纯文本:响应内容只能是HTML格式,无法传输图片、视频等其他类型的数据。
  • 请求完成后立即关闭连接

尽管HTTP/0.9功能极其有限,但在当时满足了传输静态 HTML 文档的需求。它为后续的 HTTP 协议(如 HTTP/1.0、HTTP/1.1)的发展奠定了坚实的基础,也反映了互联网早期的技术现状。。

HTTP/1.0

随着Web的快速发展,HTTP/0.9的功能已经无法满足需求。HTTP/1.0引入了以下重要特性:

  • 新增了两种方法:POSTHEAD
  • 引入了头部(Headers),允许传输元数据(如内容类型、编码等)。
  • 状态码:引入了多种状态码(如200 OK, 404 Not Found等)来表示请求处理的结果。
  • 支持多种内容格式(如图片、视频等)。
    • 响应头中的Content-Type指明服务器返回的资源类型,告诉客户端如何处理接收到的数据。
    • 请求头中的Content-Type告诉服务器请求体的数据类型,确保服务器能够正确解析客户端发送的数据。而Accept头则表明客户端希望接收的响应数据类型。

HTTP 1.0 浏览器与服务器只保持短暂的连接,每次请求都需要与服务器建立一个TCP连接。

服务器完成请求处理后立即断开TCP连接,服务器不跟踪每个客户也不记录过去的请求

简单来讲,每次与服务器交互,都需要新开一个连接

关键点:

  • HTTP/1.0 默认连接行为非持久连接(即每个请求/响应对使用不同的 TCP 连接)。
  • 通过 Connection: keep-alive 头字段,HTTP/1.0 可以开启持久连接,允许在同一连接上发送多个请求和响应。
  • 直到 HTTP/1.1,持久连接才成为 默认行为,并且在 HTTP/1.1 中 所有连接都是持久连接,除非客户端或服务器显式要求关闭连接(通过 Connection: close)。

HTTP/1.1

为了解决HTTP/1.0中的性能问题,HTTP/1.1版本于进行了多方面的优化。最重要的改进包括:

  • 持久连接(Keep-Alive) :HTTP/1.1引入了持久连接的概念,即一个TCP连接可以被多个HTTP请求/响应复用。这显著减少了由于频繁建立和断开TCP连接所带来的开销。客户端与服务器之间的连接可以保持开放,避免了每次请求都重新建立连接的成本。

image.png

  • 管道化(Pipelining) :HTTP/1.1支持管道化技术,即客户端可以在等待第一个请求的响应时,继续发送后续请求。这种方式可以提高通信效率,尤其是在需要发起多个请求的情况下。然而,管道化也带来了“对头阻塞”的问题,即如果前一个请求未完成,后续的请求就必须等待,导致延迟增加。
  • 更多的头部信息支持:HTTP/1.1还引入了更多的头部信息和控制字段,例如:Content-LengthTransfer-EncodingHost等。这些新字段使得协议更具扩展性。
  • 缓存机制:引入了更强大的缓存控制(如Cache-Control、ETag等)。
  • 分块传输编码:支持流式传输大文件。
  • 虚拟主机支持:通过Host头部支持多个域名共享同一个IP地址。
  • 加了其他的请求方法:putdeleteoptions..

Keep-Alive 和 管道化的区别

特性Keep-Alive管道化(Pipelining)
请求发送方式客户端必须等待前一个请求的响应返回后,才能发送下一个请求。客户端可以连续发送多个请求,无需等待响应。
响应顺序响应顺序与请求顺序一致。响应顺序必须与请求顺序严格一致。
队头阻塞问题无队头阻塞问题。存在队头阻塞问题。
实现复杂度简单,广泛支持。复杂,实际应用较少。
性能优化减少了TCP连接的开销。进一步减少了延迟,但受限于队头阻塞。

HTTP/2

HTTP/2于2015年发布,引入了多项革命性的改进:

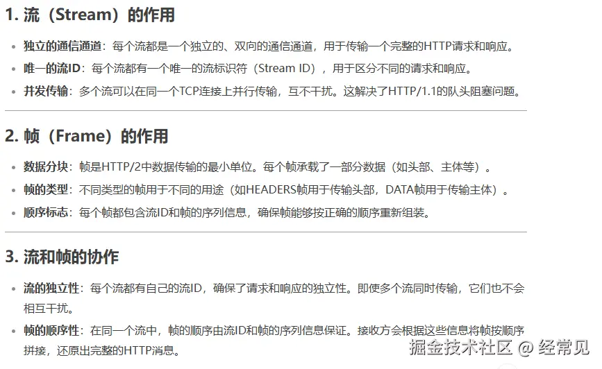
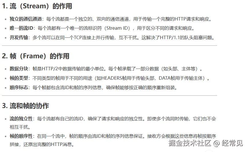
  • 多路复用
    • 并行传输:在同一个连接上可以同时处理多个请求和响应,且相互之间不受影响。
    • 解决队头阻塞:通过为每个请求分配唯一的流ID,每个响应不用按顺序返回,避免了HTTP/1.1的队头阻塞问题。

image.png

  • 二进制分帧

在 HTTP/2 中,所有的请求和响应都被分成了一个个小的 数据帧(Frame),,意味着HTTP/2 不再使用纯文本格式(如 HTTP/1.x)来表示请求和响应 。

这些帧可以包含各种不同类型的数据,如请求头、请求体、响应头、响应体等。每个帧都是二进制编码的,且每个帧都有一个 帧头(Header) ,它提供了该帧的类型、长度等信息。帧数据可以在一个连接上并行地进行传输,而每个帧的顺序并不依赖于其他帧的顺序,这就是 多路复用 的基础。

image.png

  • 服务器推送(Server Push)

    • 主动推送:服务器可以主动向客户端发送数据,而不需要客户端发起请求。例如,服务器可以在客户端请求HTML页面时,主动推送相关的CSS和JavaScript文件。
    • 实际案例:在Web页面加载时,服务器推送可以显著减少延迟,提升用户体验。

image.png

  • 头部压缩

    • HPACK算法:通过压缩头部字段,减少了传输开销。

HTTP/3

  • 基本特性:HTTP/3是基于QUIC协议的,QUIC(Quick UDP Internet Connections)是由Google提出的一种新的传输协议,它基于UDP而非TCP,目的是进一步减少连接和传输延迟,特别是在移动设备和高丢包率的网络环境下表现更好。

  • 协议特性

    • 基于QUIC:HTTP/3基于QUIC协议,而QUIC本身是一个基于UDP的协议,解决了TCP在多次握手、重传等方面的瓶颈。
    • 零连接建立:QUIC支持零连接建立,即客户端可以在首次连接时快速发送数据,减少了传统TCP连接的延迟。
    • 多路复用:HTTP/3继续使用HTTP/2的多路复用技术,但由于使用UDP而非TCP,它避免了TCP的队头阻塞问题。
    • 加密:QUIC协议本身强制加密,所有的HTTP/3通信默认启用TLS加密,增强了安全性。
    • 更低的延迟:QUIC的快速连接建立和恢复机制减少了因丢包导致的延迟,提高了高丢包和高延迟网络环境下的表现。

总结

HTTP1.0:

  • 浏览器与服务器只保持短暂的连接,浏览器的每次请求都需要与服务器建立一个TCP连接

HTTP1.1:

  • 引入了持久连接,即TCP连接默认不关闭,可以被多个请求复用
  • 在同一个TCP连接里面,客户端可以同时发送多个请求
  • 虽然允许复用TCP连接,但是同一个TCP连接里面,所有的数据通信是按次序进行的,服务器只有处理完一个请求,才会接着处理下一个请求。如果前面的处理特别慢,后面就会有许多请求排队等着
  • 新增了一些请求方法
  • 新增了一些请求头和响应头

HTTP2.0:

  • 采用二进制格式而非文本格式
  • 完全多路复用,而非有序并阻塞的、只需一个连接即可实现并行
  • 使用报头压缩,降低开销
  • 服务器推送
特性HTTP/0.9HTTP/1.0HTTP/1.1HTTP/2HTTP/3
请求方法仅支持GETGET, POST, HEAD等增加PUT、DELETE等与1.1相同与2相同
响应格式仅HTML页面增加了头部信息支持持久连接二进制格式基于QUIC协议
连接方式每次请求都要连接每个请求/响应一个连接持久连接(keep-alive)多路复用更高效的连接管理
头部压缩HPACK压缩QUIC内建加密和压缩
服务器推送支持支持
性能优化管道化、缓存控制更高效的多路复用更低延迟、更少阻塞
安全性有SSL支持强制TLS加密默认TLS加密

参考文章

1.vue3js.cn/interview/h…

2.juejin.cn/post/745897…