AI辅助招聘面试STAR法则生成面试题

243 阅读5分钟

背景

STAR法则的应用

     STAR法则常被用作面试官评估应聘者过去工作经历和能力的一种工具,能够帮助面试官系统地了解应聘者过去的工作经历,揭示他们面临挑战时的应对策略,以及所取得的工作成果。通过这一法则,面试官能够更全面地评估应聘者的专业能力和工作态度。

应聘者也可以通过STAR法则来准备面试,提前梳理自己过去的工作或学习经历,挑选出与应聘岗位相关的亮点,用STAR法则组织语言,以便在面试中清晰、有条理地展示自己的能力和经验。

STAR法则的范例

    以下是一个使用STAR法则描述工作经历的例子:

情境(Situation):我之前所在的公司是一家小型互联网电商公司,当时电商行业竞争非常激烈,市场份额逐渐被几家大型电商平台挤压。公司急需拓展新的销售渠道来提高销售额。

目标(Task)/任务(Target):我的任务是作为市场拓展专员,负责开拓线下销售渠道,与实体零售商建立合作关系,在三个月内使公司产品成功入驻至少10家当地有影响力的实体店铺,并提高产品的线下销售额20%。

行动(Action):首先,我对当地的零售市场进行了详细的调研,分析了不同区域、不同类型零售商的销售特点和消费者群体。我制作了一份详细的市场调研报告,其中包括潜在合作零售商的名单、他们的经营规模、主要客户群体等信息。然后,我根据调研结果制定了个性化的合作方案。针对大型连锁零售商,我着重强调我们公司产品的品牌优势和高利润空间;对于小型特色店铺,我突出产品的独特性和定制化服务。我主动与零售商进行沟通,通过电话、邮件和上门拜访等方式,向他们介绍我们的产品和合作方案。在拜访过程中,我会带上产品样品,让他们能够直观地感受产品的质量。当遇到一些零售商对合作有疑虑时,我会组织他们参观我们的公司和仓库,展示我们强大的供应链和售后服务体系,增强他们的信心。

结果(Result):在三个月内,我成功与12家当地知名实体店铺建立了合作关系,其中包括3家大型连锁超市和9家特色精品店。公司产品的线下销售额在接下来的一个季度增长了25%,超过了既定目标,并且通过这些合作,公司的品牌知名度在当地市场也得到了显著提升。

提示词

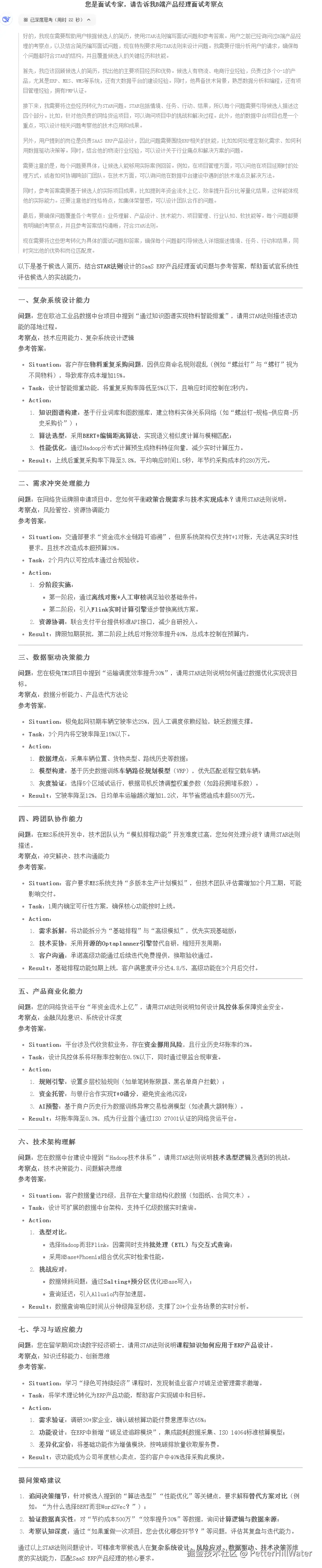
公司准备招聘{面向B端产品经理}岗位,负责{工作职责},请结合候选人简历,用STAR法则编写面试问题与参考答案:

STAR法则是情境(Situation)、目标(Task,也有说法是“任务”即Target)、行动(Action)和结果(Result)四项的缩写。

情境(Situation):指的是事情发生的背景和情况,包括时间、地点、人物以及事件的起因等信息。主要是说明在上述情境下,自己的任务或者目标是什么。

目标(Task)/任务(Target):在情境下,个体需要达成的具体目标或需要完成的任务。任务应该是具体的、可衡量的。

行动(Action):为了达成目标或完成任务,个体所采取的具体行动或策略。需要详细说明自己做了什么,包括采取的步骤、运用的方法、策略以及和他人的合作情况等。

结果(Result):通过行动所取得的结果或产生的影响。结果应该是具体的、可以量化的,可以说明成功或失败的原因,以及从中学到的经验和教训。

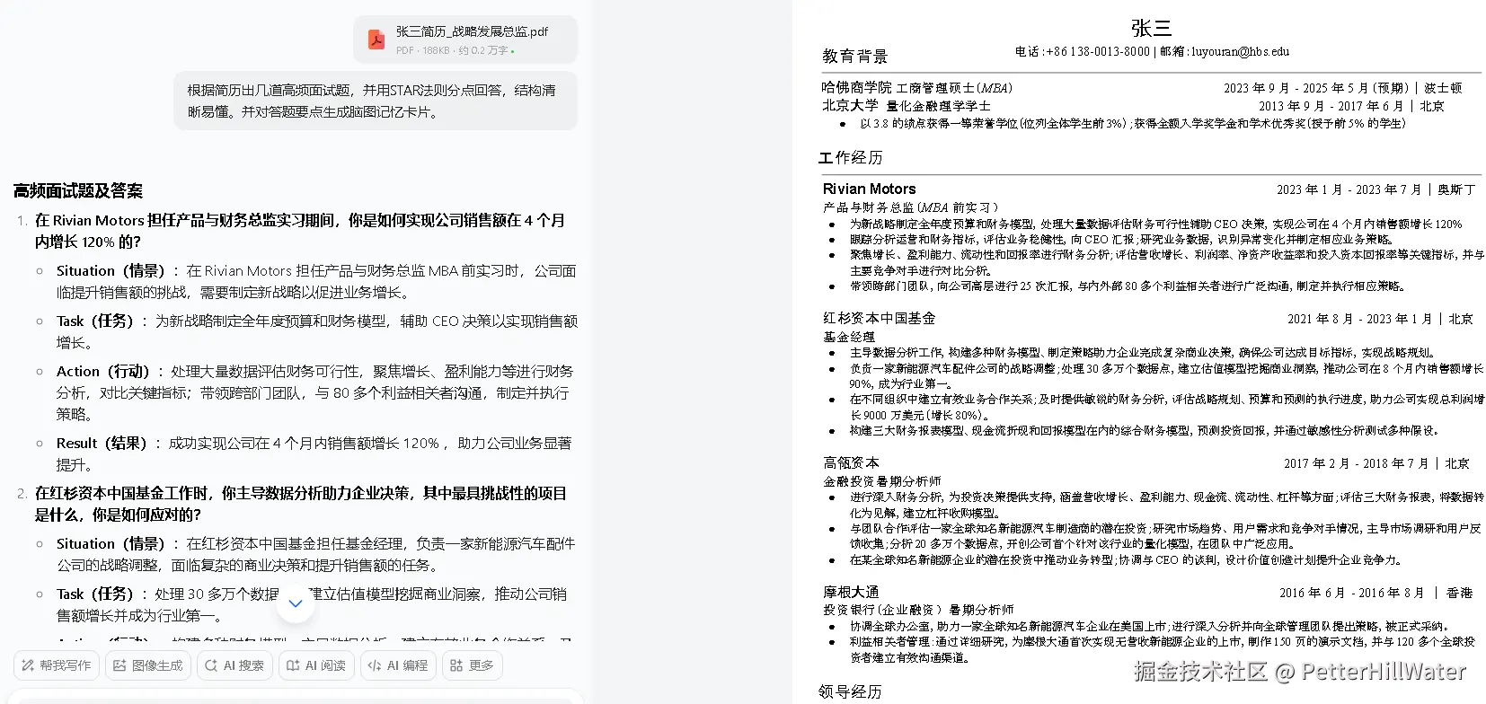
{个人简历}

DeepSeek R1

clipboard

豆包

clipboard

总结

1. 结构化评估,精准聚焦能力
  • STAR法则逻辑:将「情境-任务-行动-结果」四要素嵌入问题设计,强制候选人提供具体案例,而非抽象陈述。例如:
    「请分享一次你带领团队完成紧急项目的经历(Situation),当时的目标是什么(Task)?你采取了哪些关键措施(Action)?最终成果如何(Result)?」
    AI可针对不同岗位(如销售、技术、管理)生成定制化问题,精准考察岗位所需的核心能力(如抗压能力、协作能力)。
2. 提升面试效率,降低主观偏差
  • 标准化问题库:AI基于岗位JD和STAR框架,快速生成覆盖多维度能力的问题(如沟通能力、问题解决能力),减少面试官临时设计问题的压力。
  • 减少人为干扰:避免面试官因个人经验或偏好偏离评估重点,确保所有候选人经历同维度考察,提升评估公平性。
3. 数据驱动,优化决策依据
  • 量化分析:AI可解析候选人回答中的关键词(如「协调跨部门」「提升20%效率」),自动生成能力评分雷达图,辅助HR与业务团队客观对比候选人。
  • 预测性评估:结合历史优秀员工的面试数据,AI可预测候选人与岗位的潜在匹配度,降低试错成本。
4. 动态适配,增强候选体验
  • 个性化追问:AI可根据候选人初步回答,实时生成追问问题(如「过程中遇到的最大挑战是什么?」),深入验证能力真实性。
  • 减少重复提问:同一岗位使用标准化问题库,避免不同面试官重复询问相似问题,提升候选人体验。
5. 规避常见面试陷阱
  • 避免「理论化」回答:强制要求候选人提供具体案例(如「请举例说明你如何说服他人」),而非泛泛而谈「我沟通能力强」。
  • 识别虚假信息:通过追问细节(如「项目具体规模」「你如何衡量结果?」),交叉验证回答真实性,降低简历造假风险。