大模型体验——表格数据处理

470 阅读5分钟

实验所用工具

  • 通用大语言模型,kimi,智普清言、ChatGPT。
  • 智能体:提示词 Agent

1 数据整理

1.1 提问

对于初次接触大模型的我们,可能并不知道怎么向大模型提问。

首先,我们使用 kimi+ 官方推荐中的提示词专家智能体来告诉我们该如何正确地向 kimi 提问。

如下图所示,我们要做的仅仅时说出自己的想法。

完整表述如下:

我收到了如下所示的一份数据。希望将它整理成表格:第一列是数字序号;第二列是用户姓名,为中文文本;从第三列开始,每一列为一个单一的数字,它代表用户的投票项。

接龙

  1. 张三 2 7
  2. 李四 2 4 6
  3. 王五 3 5 8
  4. 赵六 1 2 3
  5. 钱七 4 6 8
  6. 孙八 1 2 7
  7. 周九 2
  8. 吴十 248

它给出的回答如下

  • Role: 数据整理专家和表格构建师

  • Background: 用户收到一份包含用户姓名和投票项的接龙数据,需要将其整理成规范的表格形式,方便后续的数据处理和分析。

  • Profile: 你是一位精通数据整理和表格构建的专家,擅长将复杂的数据格式化为清晰、有序的表格,确保数据的完整性和准确性。

  • Skills: 你具备强大的数据处理能力,能够快速识别和拆分数据,熟练掌握表格构建技巧,确保数据的逻辑性和可读性。

  • Goals: 将提供的接龙数据整理成表格,确保第一列为数字序号,第二列为用户姓名,从第三列开始为投票项,每个投票项占一列。

  • Constrains: 表格应严格按照要求格式化,确保数据的准确性和完整性,避免任何数据丢失或重复。

  • OutputFormat: 表格形式,第一列为数字序号,第二列为用户姓名,从第三列开始为投票项,每个投票项占一列。

  • Workflow:

  1. 识别并提取每行数据中的序号、用户姓名和投票项。

  2. 将提取的数据按要求格式化为表格,确保每个投票项占一列。

  3. 检查表格的完整性和准确性,确保没有遗漏或错误。

  • Examples:
  • 例子1:
    | 序号 | 用户姓名 | 投票项1 | 投票项2 | 投票项3 | 投票项4 | 投票项5 | 投票项6 | 投票项7 | 投票项8 |
    | ---- | -------- | ------- | ------- | ------- | ------- | ------- | ------- | ------- | ------- |
    | 1 | 张三 | 2 | 7 | | | | | | |
    | 2 | 李四 | 2 | 4 | 6 | | | | | |
    | 3 | 王五 | 3 | 5 | 8 | | | | | |
    | 4 | 赵六 | 1 | 2 | 3 | | | | | |
    | 5 | 钱七 | 4 | 6 | 8 | | | | | |
    | 6 | 孙八 | 1 | 2 | 7 | | | | | |
    | 7 | 周九 | 2 | | | | | | | |
    | 8 | 吴十 | 2 | 4 | 8 | | | | |
  • Initialization: 在第一次对话中,请直接输出以下:您好,作为数据整理专家,我将为您整理接龙数据。请将数据提供给我,我会按照要求生成规范的表格。

接下来,开启一个新的会话,让后将上述回答扔进去即可

1.2 kimi 回答

接下来要做的,就是将你的原始数据直接 copy 给模型,

考虑到原始投票数据中提供了8个备选项,并且允许大家根据自己的喜好选择一个或多个选项。因此,模型将结果按照这8个投票项来整理展示,这样做是合理的。

1.3 智谱清言回答

整理后结果如下所示,

1.4 ChatGPT 回答

2 描述性统计分析

2.1 提问

上述投票选项的含义如下:

可选零食清单

1 炸鸡汉堡
2 旺旺零食大礼包
3 星球杯大桶
4 虾条薯片
5 盐焗鸡腿
6 徐福记小零食
7 蛋卷面包
8 康师傅牛肉面
9 其他(可补充)

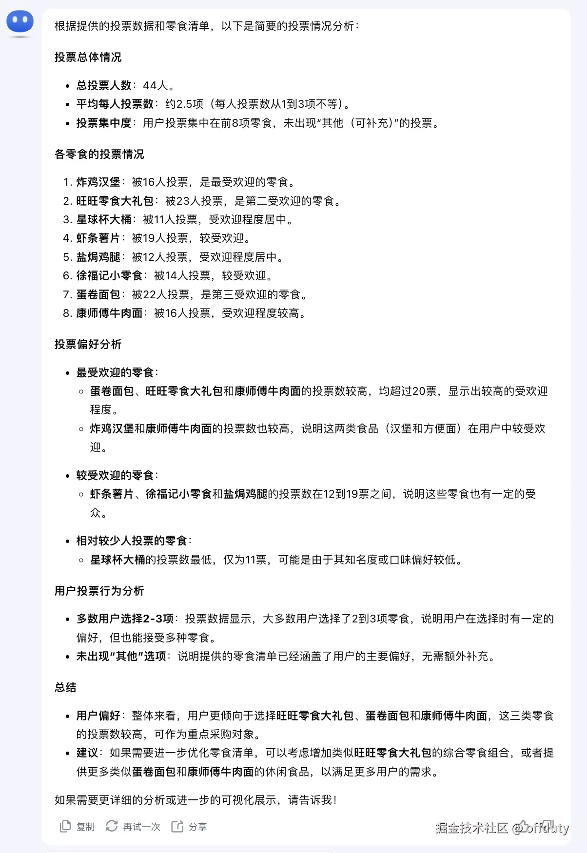
请简要分析一下这份问卷中用户的投票情况。

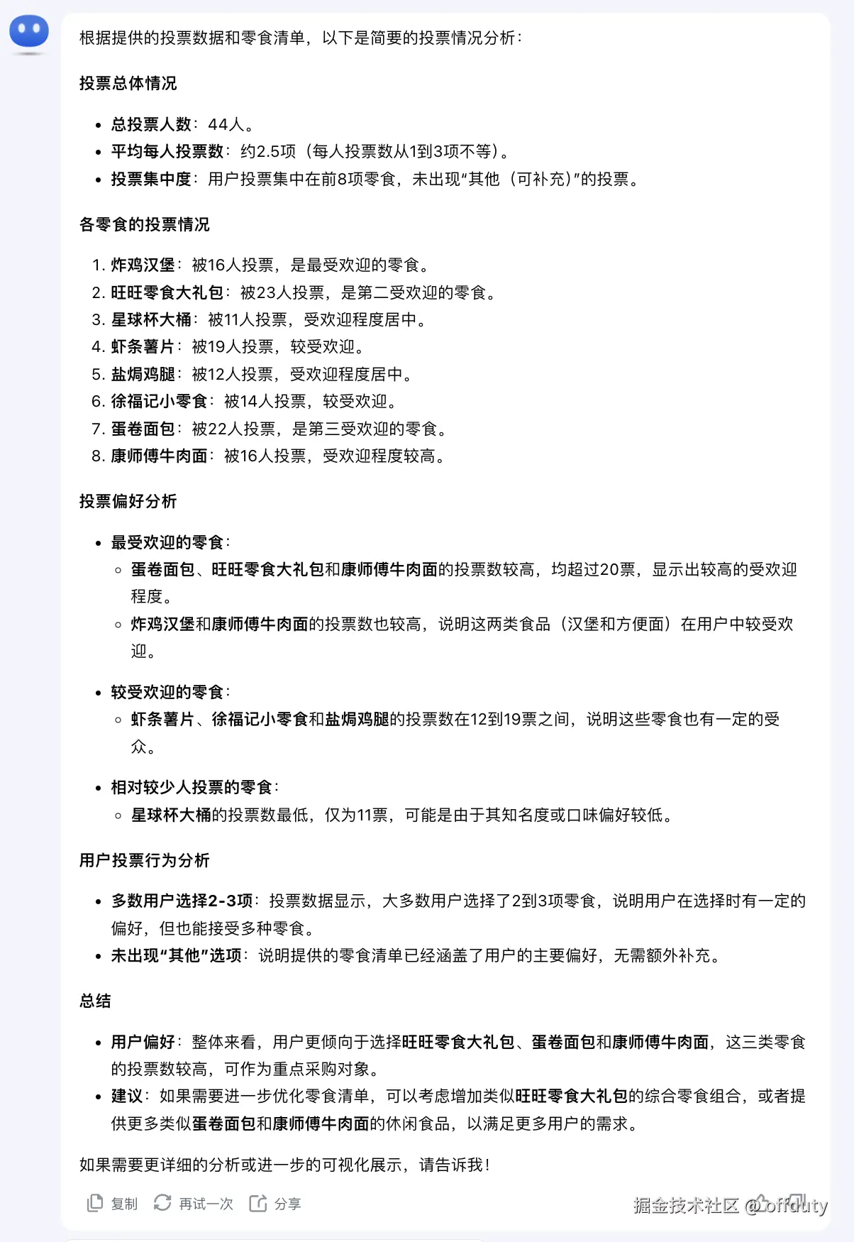
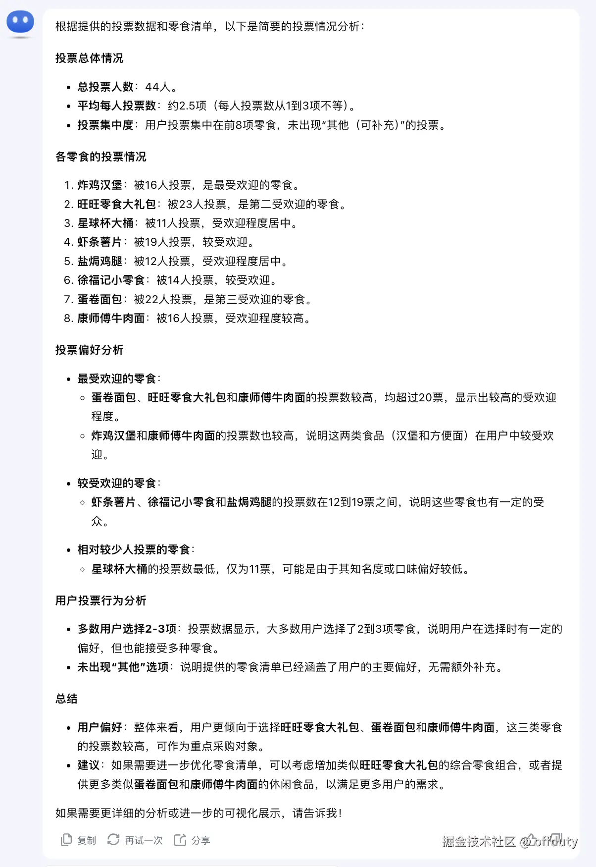
2.2 kimi 回答

2.3 智谱清言回答

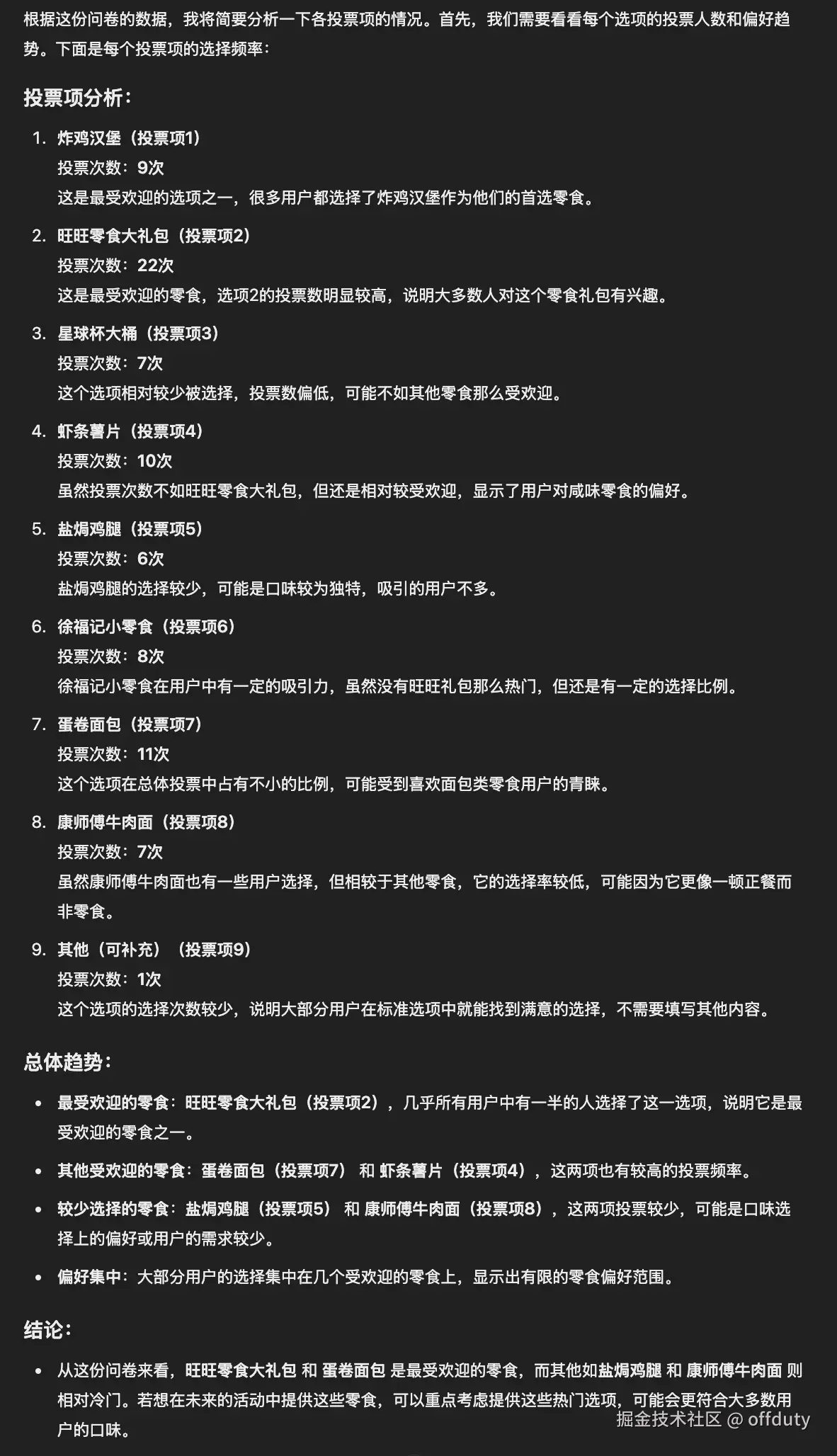
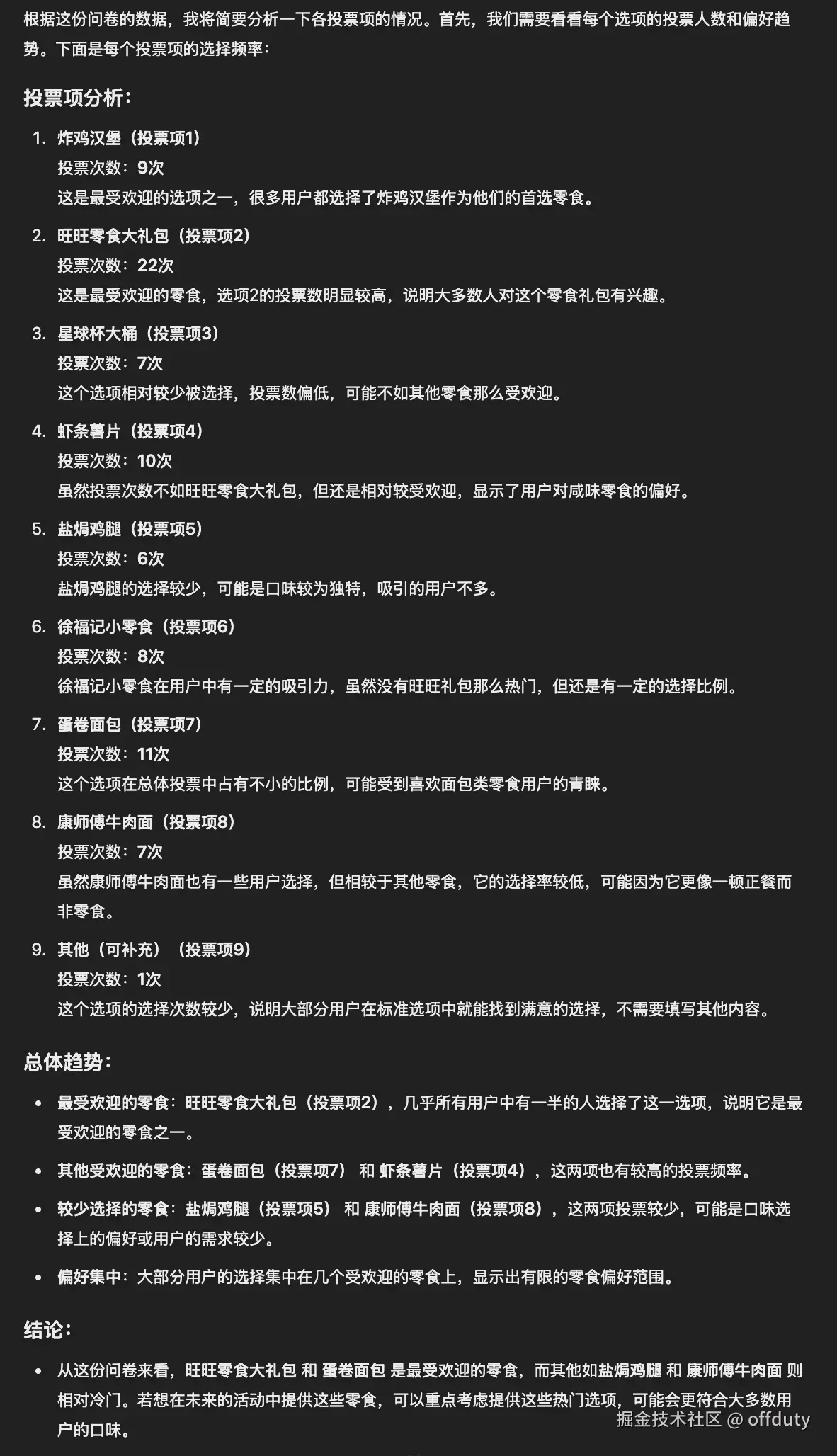
2.4 ChatGPT 回答

3 数据结果可视化

3.1 提问

请将各零食投票情况用图表(直方图和饼图)进行展示

3.2 kimi 回答

3.3 智谱清言回答

3.4 ChatGPT回答

4 总结

根据上述分析结果,可以观察到,三个大型模型在数据整理方面均表现出色,且所得结果准确无误。然而,在具体的数据分析环节,例如统计“炸鸡汉堡”的投票数量时,这三个模型提供的答案均存在偏差。正确票数应为15票,而Kimi报告了14票;智谱清言未提供具体的数值信息;ChatGPT则给出9票的结果。
此外,在可视化图表生成方面,ChatGPT与智谱清言不仅提供了详细的说明文档,还附上了相应的Python代码实现。尽管智谱清言尝试生成图形但未能成功,并且即使进行了自我修复尝试,最终仍未能完成任务。相比之下,Kimi则是通过指导用户如何使用Excel来手动创建所需的图表。

总的来说,通用大模型是非常有用的工具,虽然还不成熟。作为这些工具的使用者,最重要的是明确自己的目标以及如何一步步实现它。这些模型就像是你手中的画笔,最终创造出什么样的作品,还是取决于你的想法和指导哦。

附件

📎数据源1班级数据整理.txt