Dubbo3.2.x 服务发现流程源码解析

336 阅读14分钟

准备工作

在dubbo官网下载源码,3.2.6版本。启动Zookeeper和服务提供者provider。

consumer进行服务发现调试入口:org.apache.dubbo.demo.consumer.Application#runWithBootstrap

private static void runWithBootstrap() {
    // consumer的引用配置
    ReferenceConfig<DemoService> reference = new ReferenceConfig<>();
    // 设置要引用的服务接口(当一系列接口被producer打包出口后,会通过网络传输,将信息存在zk中,consumer实际消费时,会将zk中的接口信息取出,并通过代理构造此处的ReferenceConfig)
    reference.setInterface(DemoService.class);
    reference.setGeneric("true");

    // 引导启动组件,3.0.x还没有该组件
    DubboBootstrap bootstrap = DubboBootstrap.getInstance();
    bootstrap
            .application(new ApplicationConfig("dubbo-demo-api-consumer"))
            .registry(new RegistryConfig(REGISTRY_URL))
            .protocol(new ProtocolConfig(CommonConstants.DUBBO, -1))
            .reference(reference)
            // 从这里进入调试
            .start();

    DemoService demoService = bootstrap.getCache().get(reference);
    String message = demoService.sayHello("dubbo");
    System.out.println(message);

    // generic invoke
    GenericService genericService = (GenericService) demoService;
    Object genericInvokeResult = genericService.$invoke(
            "sayHello", new String[] {String.class.getName()}, new Object[] {"dubbo generic invoke"});
    System.out.println(genericInvokeResult.toString());
}

从这个方法进来,做了一些准备工作,和服务发布与注册开始时几乎相同,在此不在一一赘述。

开始调试

startSync()方法中,走referServices(),再向下一直到org.apache.dubbo.config.ReferenceConfig#init(boolean)

protected synchronized void init(boolean check) {
               .
               .
               .
               .
           // 准备工作,填充配置

        // 核心流程
        ref = createProxy(referenceParameters);

        serviceMetadata.setTarget(ref);
        serviceMetadata.addAttribute(PROXY_CLASS_REF, ref);

        consumerModel.setDestroyRunner(getDestroyRunner());
        consumerModel.setProxyObject(ref);
        consumerModel.initMethodModels();

        if (check) {
            checkInvokerAvailable(0);
        }
    } catch (Throwable t) {
        logAndCleanup(t);

        throw t;
    }
    initialized = true;
}

可以看到,这里要创建接口实现类的代理,赋值给ref(接口代理的引用)

createProxy方法中,我们直接来看createInvoker()方法 org.apache.dubbo.config.ReferenceConfig#createInvoker

/**
 * \create a reference invoker
 */
@SuppressWarnings({"unchecked", "rawtypes"})
private void createInvoker() {
    if (urls.size() == 1) {
        URL curUrl = urls.get(0);
        invoker = protocolSPI.refer(interfaceClass, curUrl);
        // registry url, mesh-enable and unloadClusterRelated is true, not need Cluster.
        if (!UrlUtils.isRegistry(curUrl) && !curUrl.getParameter(UNLOAD_CLUSTER_RELATED, false)) {
            List<Invoker<?>> invokers = new ArrayList<>();
            invokers.add(invoker);
            invoker = Cluster.getCluster(getScopeModel(), Cluster.DEFAULT)
                    .join(new StaticDirectory(curUrl, invokers), true);
        }
    } else {
        List<Invoker<?>> invokers = new ArrayList<>();
        URL registryUrl = null;
        for (URL url : urls) {
            // For multi-registry scenarios, it is not checked whether each referInvoker is available.
            // Because this invoker may become available later.
            invokers.add(protocolSPI.refer(interfaceClass, url));

            if (UrlUtils.isRegistry(url)) {
                // use last registry url
                registryUrl = url;
            }
        }

        if (registryUrl != null) {
            // registry url is available
            // for multi-subscription scenario, use 'zone-aware' policy by default
            String cluster = registryUrl.getParameter(CLUSTER_KEY, ZoneAwareCluster.NAME);
            // The invoker wrap sequence would be: ZoneAwareClusterInvoker(StaticDirectory) ->
            // FailoverClusterInvoker
            // (RegistryDirectory, routing happens here) -> Invoker
            invoker = Cluster.getCluster(registryUrl.getScopeModel(), cluster, false)
                    .join(new StaticDirectory(registryUrl, invokers), false);
        } else {
            // not a registry url, must be direct invoke.
            if (CollectionUtils.isEmpty(invokers)) {
                throw new IllegalArgumentException("invokers == null");
            }
            URL curUrl = invokers.get(0).getUrl();
            String cluster = curUrl.getParameter(CLUSTER_KEY, Cluster.DEFAULT);
            invoker =
                    Cluster.getCluster(getScopeModel(), cluster).join(new StaticDirectory(curUrl, invokers), true);
        }
    }
}

这里invoker = protocolSPI.refer(interfaceClass, curUrl)有一个SPI机制,调试不好直接跳到对应实现,直接说明此处跳到RegistryProtocol中,可以在RegistryProtocolrefer方法打断点。

@Override
@SuppressWarnings("unchecked")
public <T> Invoker<T> refer(Class<T> type, URL url) throws RpcException {
    url = getRegistryUrl(url);
    Registry registry = getRegistry(url);
    if (RegistryService.class.equals(type)) {
        return proxyFactory.getInvoker((T) registry, type, url);
    }

    // group="a,b" or group="*"
    Map<String, String> qs = (Map<String, String>) url.getAttribute(REFER_KEY);
    String group = qs.get(GROUP_KEY);
    if (StringUtils.isNotEmpty(group)) {
        if ((COMMA_SPLIT_PATTERN.split(group)).length > 1 || "*".equals(group)) {
            return doRefer(Cluster.getCluster(url.getScopeModel(), MergeableCluster.NAME), registry, type, url, qs);
        }
    }

    Cluster cluster = Cluster.getCluster(url.getScopeModel(), qs.get(CLUSTER_KEY));
    return doRefer(cluster, registry, type, url, qs);
}

此方法中,Registry registry = getRegistry(url);获取到ZookeeperRegistry,向下都到doRefer

protected <T> Invoker<T> doRefer(
        Cluster cluster, Registry registry, Class<T> type, URL url, Map<String, String> parameters) {
    Map<String, Object> consumerAttribute = new HashMap<>(url.getAttributes());
    consumerAttribute.remove(REFER_KEY);
    String p = isEmpty(parameters.get(PROTOCOL_KEY)) ? CONSUMER : parameters.get(PROTOCOL_KEY);
    URL consumerUrl = new ServiceConfigURL(
            p,
            null,
            null,
            parameters.get(REGISTER_IP_KEY),
            0,
            getPath(parameters, type),
            parameters,
            consumerAttribute);
    url = url.putAttribute(CONSUMER_URL_KEY, consumerUrl);
    ClusterInvoker<T> migrationInvoker = getMigrationInvoker(this, cluster, registry, type, url, consumerUrl);
    return interceptInvoker(migrationInvoker, url, consumerUrl);
}

创建consumerUrl

consumer://10.1.xx.219/org.apache.dubbo.demo.DemoService?application=dubbo-demo-api-consumer&background=false&dubbo=2.0.2&executor-management-mode=isolation&file-cache=true&generic=true&interface=org.apache.dubbo.demo.DemoService&pid=3700&register.ip=10.1.68.219&release=&side=consumer&sticky=false&timestamp=1742004447403&unloadClusterRelated=false

创建MigrationInvoker用于负责处理服务迁移(负责处理服务级Invoker和接口级Invoker的迁移),其中包含了以下三个参数。

private volatile ClusterInvoker invoker; // 用来记录接口级ClusterInvoker private volatile ClusterInvoker serviceDiscoveryInvoker; // 用来记录应用级的ClusterInvoker private volatile ClusterInvoker currentAvailableInvoker; // 用来记录当前使用的ClusterInvoker,要么是接口级,要么应用级

之后,执行interceptInvoker()来利用监听器,更改Invoker的行为

protected <T> Invoker<T> interceptInvoker(ClusterInvoker<T> invoker, URL url, URL consumerUrl) {
    List<RegistryProtocolListener> listeners = findRegistryProtocolListeners(url);
    if (CollectionUtils.isEmpty(listeners)) {
        return invoker;
    }

    for (RegistryProtocolListener listener : listeners) {
        listener.onRefer(this, invoker, consumerUrl, url);
    }
    return invoker;
}

通过url获取监听器RegistryProtocolListener,此处的listener是MigrationRuleListener

MigrationRuleListener :Listens to {@MigrationRule} from Config Center

之后,执行onRefer(),相当于一个回调,在订阅服务时,去通知Listener

@Override
public void onRefer(
        RegistryProtocol registryProtocol, ClusterInvoker<?> invoker, URL consumerUrl, URL registryURL) {
    MigrationRuleHandler<?> migrationRuleHandler =
            ConcurrentHashMapUtils.computeIfAbsent(handlers, (MigrationInvoker<?>) invoker, _key -> {
                ((MigrationInvoker<?>) invoker).setMigrationRuleListener(this);
                return new MigrationRuleHandler<>((MigrationInvoker<?>) invoker, consumerUrl);
            });

    migrationRuleHandler.doMigrate(rule);
}

Invoker迁移机制

在Dubbo 3的迁移机制中,为了支持从接口级平滑过渡到应用级服务发现,需要同时维护两种服务发现的Invoker。refreshInterfaceInvoker处理旧模式,refreshServiceDiscoveryInvoker处理新模式,然后根据迁移规则动态选择优先使用的Invoker,确保兼容性和平滑迁移

此方法构建一个migrationRuleHandler去依据迁移rule处理迁移,此时的rule内部还都是null,step是应用级优先(APPLICATION_FIRST)

public synchronized void doMigrate(MigrationRule rule) {
    if (migrationInvoker instanceof ServiceDiscoveryMigrationInvoker) {
        refreshInvoker(MigrationStep.FORCE_APPLICATION, 1.0f, rule);
        return;
    }

    // initial step : APPLICATION_FIRST
    MigrationStep step = MigrationStep.APPLICATION_FIRST;
    float threshold = -1f;

    try {
        step = rule.getStep(consumerURL);
        threshold = rule.getThreshold(consumerURL);
    } catch (Exception e) {
        logger.error(
                REGISTRY_NO_PARAMETERS_URL, "", "", "Failed to get step and threshold info from rule: " + rule, e);
    }
    // 去根据rule刷新Invoker
    if (refreshInvoker(step, threshold, rule)) {
        // refresh success, update rule
        setMigrationRule(rule);
    }
}

在这里回去刷新Invoker,执行refreshInvoker()

在refreshInvoker()中,按照step,去执行下面这个方法

@Override
public void migrateToApplicationFirstInvoker(MigrationRule newRule) {
    CountDownLatch latch = new CountDownLatch(0);
    // 刷新接口级Invoker
    refreshInterfaceInvoker(latch);
    // 刷新应用级Invoker
    refreshServiceDiscoveryInvoker(latch);

    // directly calculate preferred invoker, will not wait until address notify
    // calculation will re-occurred when address notify later
    calcPreferredInvoker(newRule);
}

处理接口级Invoker

refreshInterfaceInvoker()

protected void refreshInterfaceInvoker(CountDownLatch latch) {
    clearListener(invoker);
    if (needRefresh(invoker)) {
        if (logger.isDebugEnabled()) {
            logger.debug("Re-subscribing interface addresses for interface " + type.getName());
        }

        if (invoker != null) {
            invoker.destroy();
        }
        // 从这里进去
        invoker = registryProtocol.getInvoker(cluster, registry, type, url);
    }
    setListener(invoker, () -> {
        latch.countDown();
        if (reportService.hasReporter()) {
            reportService.reportConsumptionStatus(reportService.createConsumptionReport(
                    consumerUrl.getServiceInterface(),
                    consumerUrl.getVersion(),
                    consumerUrl.getGroup(),
                    "interface"));
        }
        if (step == APPLICATION_FIRST) {
            calcPreferredInvoker(rule);
        }
    });
}

直接看invoker = registryProtocol.getInvoker(cluster, registry, type, url)

public <T> ClusterInvoker<T> getInvoker(Cluster cluster, Registry registry, Class<T> type, URL url) {
    DynamicDirectory<T> directory = new RegistryDirectory<>(type, url);
    return doCreateInvoker(directory, cluster, registry, type);
}

创建了一个DynamicDirectory动态注册表,之后执行doCreateInvoker

protected <T> ClusterInvoker<T> doCreateInvoker(
        DynamicDirectory<T> directory, Cluster cluster, Registry registry, Class<T> type) {
    directory.setRegistry(registry);
    directory.setProtocol(protocol);
    // all attributes of REFER_KEY
    Map<String, String> parameters =
            new HashMap<>(directory.getConsumerUrl().getParameters());
    URL urlToRegistry = new ServiceConfigURL(
            parameters.get(PROTOCOL_KEY) == null ? CONSUMER : parameters.get(PROTOCOL_KEY),
            parameters.remove(REGISTER_IP_KEY),
            0,
            getPath(parameters, type),
            parameters);
    urlToRegistry = urlToRegistry.setScopeModel(directory.getConsumerUrl().getScopeModel());
    urlToRegistry = urlToRegistry.setServiceModel(directory.getConsumerUrl().getServiceModel());
    if (directory.isShouldRegister()) {
        directory.setRegisteredConsumerUrl(urlToRegistry);
        // 注册consumer节点
        registry.register(directory.getRegisteredConsumerUrl());
    }
    directory.buildRouterChain(urlToRegistry);
    // 订阅zk节点
    directory.subscribe(toSubscribeUrl(urlToRegistry));

    return (ClusterInvoker<T>) cluster.join(directory, true);
}

向zk注册consumer节点

此时,会先去注册consumer节点,执行registry.register(directory.getRegisteredConsumerUrl())

@Override
public void register(URL url) {
    try {
        if (registry != null) {
            registry.register(url);
        }
    } finally {
        if (!UrlUtils.isConsumer(url)) {
            listenerEvent(serviceListener -> serviceListener.onRegister(url, registry));
        }
    }
}

向下调用,跳转到org.apache.dubbo.registry.zookeeper.ZookeeperRegistry#doRegister

@Override
public void doRegister(URL url) {
    try {
        checkDestroyed();
        zkClient.create(toUrlPath(url), url.getParameter(DYNAMIC_KEY, true), true);
    } catch (Throwable e) {
        throw new RpcException(
                "Failed to register " + url + " to zookeeper " + getUrl() + ", cause: " + e.getMessage(), e);
    }
}

根据url去创建zk节点, path如下

/dubbo/org.apache.dubbo.demo.DemoService/consumers/consumer%3A%2F%2F10.1.68.219%2Forg.apache.dubbo.demo.DemoService%3Fapplication%3Ddubbo-demo-api-consumer%26background%3Dfalse%26category%3Dconsumers%26check%3Dfalse%26dubbo%3D2.0.2%26executor-management-mode%3Disolation%26file-cache%3Dtrue%26generic%3Dtrue%26interface%3Dorg.apache.dubbo.demo.DemoService%26pid%3D3700%26release%3D%26side%3Dconsumer%26sticky%3Dfalse%26timestamp%3D1742004447403%26unloadClusterRelated%3Dfalse

具体创建节点的流程可以看org.apache.dubbo.remoting.zookeeper.AbstractZookeeperClient#create,此流程在服务发布与注册中提到过,在此不做赘述。

之后,返回去看directory.subscribe(toSubscribeUrl(urlToRegistry));

provider服务订阅与发现(接口级服务发现)

subscribe()方法中,有下面一段代码

MetricsEventBus.post(RegistryEvent.toSubscribeEvent(applicationModel, registryClusterName), () -> {
    super.subscribe(url);
    return null;
});

这部分利用MetricsEventBus去向所有注册订阅者发布RegistryEvent事件,并返回处理结果,也就是super.subscribe(url)的结果

继续向下看subscribe流程到org.apache.dubbo.registry.zookeeper.ZookeeperRegistry#doSubscribe

@Override
public void doSubscribe(final URL url, final NotifyListener listener) {
    try {
        // 此处省略
        } else {
            CountDownLatch latch = new CountDownLatch(1);

            try {
                List<URL> urls = new ArrayList<>();

                /*
                    在默认设置中,url是一个consumer时,category可以是以下三个
                    /dubbo/[service name]/providers,
                    /dubbo/[service name]/configurators
                    /dubbo/[service name]/routers
                */
                for (String path : toCategoriesPath(url)) {
                    ConcurrentMap<NotifyListener, ChildListener> listeners = ConcurrentHashMapUtils.computeIfAbsent(
                            zkListeners, url, k -> new ConcurrentHashMap<>());
                    ChildListener zkListener = ConcurrentHashMapUtils.computeIfAbsent(
                            listeners, listener, k -> new RegistryChildListenerImpl(url, k, latch));

                    if (zkListener instanceof RegistryChildListenerImpl) {
                        ((RegistryChildListenerImpl) zkListener).setLatch(latch);
                    }

                    // create "directories".
                    zkClient.create(path, false, true);

                    // Add children (i.e. service items).
                    List<String> children = zkClient.addChildListener(path, zkListener);
                    if (children != null) {
                        // The invocation point that may cause 1-1.
                        urls.addAll(toUrlsWithEmpty(url, path, children));
                    }
                }

                notify(url, listener, urls);
            } finally {
                // tells the listener to run only after the sync notification of main thread finishes.
                latch.countDown();
            }
        }
    } catch (Throwable e) {
        throw new RpcException(
                "Failed to subscribe " + url + " to zookeeper " + getUrl() + ", cause: " + e.getMessage(), e);
    }
}

上述过程,对不同category的path进行循环

第一个category:providers,走到create时,因zk已存在该节点,所以不会再去zk创建该节点,继续向下,addChildListener,向该节点下添加监听器,在zk是设置Watcher,可参考client.getChildren().usingWatcher(listener).forPath(path)代码,获得目标节点下的子节点,完成向zk节点的订阅。订阅后将 toUrlsWithEmpty(url, path, children)处理后的url(category是providers的url)放入urls

第二个category是configurators

第三个是routers,过程和上述相同,最后都放入到urls。

拿到订阅后的urls,去执行notify()

一路跳转到org.apache.dubbo.registry.support.AbstractRegistry#notify(org.apache.dubbo.common.URL, org.apache.dubbo.registry.NotifyListener, java.util.List<org.apache.dubbo.common.URL>)

/**
 * Notify changes from the provider side.
 *
 * @param url      consumer side url
 * @param listener listener
 * @param urls     provider latest urls
 */
protected void notify(URL url, NotifyListener listener, List<URL> urls) {
    if (url == null) {
        throw new IllegalArgumentException("notify url == null");
    }
    if (listener == null) {
        throw new IllegalArgumentException("notify listener == null");
    }
    if ((CollectionUtils.isEmpty(urls)) && !ANY_VALUE.equals(url.getServiceInterface())) {
        // 1-4 Empty address.
        logger.warn(REGISTRY_EMPTY_ADDRESS, "", "", "Ignore empty notify urls for subscribe url " + url);
        return;
    }
    if (logger.isInfoEnabled()) {
        logger.info("Notify urls for subscribe url " + url + ", url size: " + urls.size());
    }
    // keep every provider's category.
    Map<String, List<URL>> result = new HashMap<>();
    for (URL u : urls) {
        if (UrlUtils.isMatch(url, u)) {
            String category = u.getCategory(DEFAULT_CATEGORY);
            List<URL> categoryList = result.computeIfAbsent(category, k -> new ArrayList<>());
            categoryList.add(u);
        }
    }
    if (result.size() == 0) {
        return;
    }
    Map<String, List<URL>> categoryNotified = notified.computeIfAbsent(url, u -> new ConcurrentHashMap<>());
    for (Map.Entry<String, List<URL>> entry : result.entrySet()) {
        String category = entry.getKey();
        List<URL> categoryList = entry.getValue();
        categoryNotified.put(category, categoryList);
        listener.notify(categoryList);

        // We will update our cache file after each notification.
        // When our Registry has a subscribed failure due to network jitter, we can return at least the existing
        // cache URL.
        if (localCacheEnabled) {
            saveProperties(url);
        }
    }
}

本方法会对三种category对应的url进行循环notify,最后再对cache file(服务器本地存文件)进行更新。

向下继续调用org.apache.dubbo.registry.integration.RegistryDirectory#notify

此方法中会处理url,加载扩展机制,但核心的还是调用refreshOverrideAndInvoker(providerURLs)方法

// RefreshOverrideAndInvoker will be executed by registryCenter and configCenter, so it should be synchronized.
@Override
protected synchronized void refreshOverrideAndInvoker(List<URL> urls) {
    // mock zookeeper://xxx?mock=return null
    this.directoryUrl = overrideWithConfigurator(getOriginalConsumerUrl());
    refreshInvoker(urls);
}

当category为configurators和routers时,入参urls都是empty的,到category为providers时,urls有具体数据,此时urls数据示例如下

dubbo://10.1.xx.219:20880/org.apache.dubbo.demo.DemoService?application=dubbo-demo-api-provider&background=false&category=providers,configurators,routers&check=false&deprecated=false&dubbo=2.0.2&dynamic=true&executor-management-mode=isolation&file-cache=true&generic=false&interface=org.apache.dubbo.demo.DemoService&methods=sayHello,sayHelloAsync&pid=7900&prefer.serialization=fastjson2,hessian2&service-name-mapping=true&side=provider&sticky=false&unloadClusterRelated=false

继续向下看下refreshInvoker(urls),此方法会将invoker的url转化成Invoker对象

/**
 * Convert the invokerURL list to the Invoker Map. The rules of the conversion are as follows:
 * <ol>
 * <li> If URL has been converted to invoker, it is no longer re-referenced and obtained directly from the cache,
 * and notice that any parameter changes in the URL will be re-referenced.</li>
 * <li>If the incoming invoker list is not empty, it means that it is the latest invoker list.</li>
 * <li>If the list of incoming invokerUrl is empty, It means that the rule is only a override rule or a route
 * rule, which needs to be re-contrasted to decide whether to re-reference.</li>
 * </ol>
 *
 * @param invokerUrls this parameter can't be null
 */
private void refreshInvoker(List<URL> invokerUrls) {
    Assert.notNull(invokerUrls, "invokerUrls should not be null");

    if (invokerUrls.size() == 1
            && invokerUrls.get(0) != null
            && EMPTY_PROTOCOL.equals(invokerUrls.get(0).getProtocol())) {
        refreshRouter(
                BitList.emptyList(), () -> this.forbidden = true // Forbid to access
                );
        destroyAllInvokers(); // Close all invokers
    } else {
        this.forbidden = false; // Allow to access

        if (invokerUrls == Collections.<URL>emptyList()) {
            invokerUrls = new ArrayList<>();
        }
        // use local reference to avoid NPE as this.cachedInvokerUrls will be set null by destroyAllInvokers().
        Set<URL> localCachedInvokerUrls = this.cachedInvokerUrls;
        if (invokerUrls.isEmpty()) {
            if (CollectionUtils.isNotEmpty(localCachedInvokerUrls)) {
                // 1-4 Empty address.
                logger.warn(
                        REGISTRY_EMPTY_ADDRESS,
                        "configuration ",
                        "",
                        "Service" + serviceKey
                                + " received empty address list with no EMPTY protocol set, trigger empty protection.");

                invokerUrls.addAll(localCachedInvokerUrls);
            }
        } else {
            // 走这里
            localCachedInvokerUrls = new HashSet<>();
            localCachedInvokerUrls.addAll(invokerUrls); // Cached invoker urls, convenient for comparison
            // 本地缓存invokerUrls赋值
            this.cachedInvokerUrls = localCachedInvokerUrls;
        }
        if (invokerUrls.isEmpty()) {
            return;
        }

        // use local reference to avoid NPE as this.urlInvokerMap will be set null concurrently at
        // destroyAllInvokers().
        Map<URL, Invoker<T>> localUrlInvokerMap = this.urlInvokerMap;
        // can't use local reference as oldUrlInvokerMap's mappings might be removed directly at toInvokers().
        Map<URL, Invoker<T>> oldUrlInvokerMap = null;
        if (localUrlInvokerMap != null) {
            // the initial capacity should be set greater than the maximum number of entries divided by the load
            // factor to avoid resizing.
            oldUrlInvokerMap =
                    new LinkedHashMap<>(Math.round(1 + localUrlInvokerMap.size() / DEFAULT_HASHMAP_LOAD_FACTOR));
            localUrlInvokerMap.forEach(oldUrlInvokerMap::put);
        }
        // 转化逻辑入口
        Map<URL, Invoker<T>> newUrlInvokerMap =
                toInvokers(oldUrlInvokerMap, invokerUrls); // Translate url list to Invoker map

        /*
         * If the calculation is wrong, it is not processed.
         *
         * 1. The protocol configured by the client is inconsistent with the protocol of the server.
         *    eg: consumer protocol = dubbo, provider only has other protocol services(rest).
         * 2. The registration center is not robust and pushes illegal specification data.
         *
         */
        if (CollectionUtils.isEmptyMap(newUrlInvokerMap)) {

            // 3-1 - Failed to convert the URL address into Invokers.

            logger.error(
                    PROXY_FAILED_CONVERT_URL,
                    "inconsistency between the client protocol and the protocol of the server",
                    "",
                    "urls to invokers error",
                    new IllegalStateException("urls to invokers error. invokerUrls.size :" + invokerUrls.size()
                            + ", invoker.size :0. urls :" + invokerUrls.toString()));

            return;
        }

        List<Invoker<T>> newInvokers = Collections.unmodifiableList(new ArrayList<>(newUrlInvokerMap.values()));
        BitList<Invoker<T>> finalInvokers =
                multiGroup ? new BitList<>(toMergeInvokerList(newInvokers)) : new BitList<>(newInvokers);
        // pre-route and build cache
        refreshRouter(finalInvokers.clone(), () -> this.setInvokers(finalInvokers));
        this.urlInvokerMap = newUrlInvokerMap;

        try {
            destroyUnusedInvokers(oldUrlInvokerMap, newUrlInvokerMap); // Close the unused Invoker
        } catch (Exception e) {
            logger.warn(REGISTRY_FAILED_DESTROY_SERVICE, "", "", "destroyUnusedInvokers error. ", e);
        }

        // notify invokers refreshed
        this.invokersChanged();
    }
}

调试可以发现,只有category为providers时,才会将invokerUrl进行转化

首先,会对cachedInvokerUrls进行赋值,此时的Map<URL, Invoker<T>> localUrlInvokerMap = this.urlInvokerMap还是null,也就是说,此时本地对invokerMap的缓存还是空,接下来执行关键方法toInvokers,此方法会将invokerUrl list转化为Invoker Map。

/**
 * Turn urls into invokers, and if url has been referred, will not re-reference.
 * the items that will be put into newUrlInvokeMap will be removed from oldUrlInvokerMap.
 * @param oldUrlInvokerMap it might be modified during the process.
 * @param urls
 * @return invokers
 */
private Map<URL, Invoker<T>> toInvokers(Map<URL, Invoker<T>> oldUrlInvokerMap, List<URL> urls) {
    Map<URL, Invoker<T>> newUrlInvokerMap =
            new ConcurrentHashMap<>(urls == null ? 1 : (int) (urls.size() / 0.75f + 1));
    if (urls == null || urls.isEmpty()) {
        return newUrlInvokerMap;
    }
    String queryProtocols = this.queryMap.get(PROTOCOL_KEY);
    for (URL providerUrl : urls) {
        if (!checkProtocolValid(queryProtocols, providerUrl)) {
            continue;
        }

        URL url = mergeUrl(providerUrl);

        // Cache key is url that does not merge with consumer side parameters,
        // regardless of how the consumer combines parameters,
        // if the server url changes, then refer again
        Invoker<T> invoker = oldUrlInvokerMap == null ? null : oldUrlInvokerMap.remove(url);
        if (invoker == null) { // Not in the cache, refer again
            try {
                boolean enabled = true;
                if (url.hasParameter(DISABLED_KEY)) {
                    enabled = !url.getParameter(DISABLED_KEY, false);
                } else {
                    enabled = url.getParameter(ENABLED_KEY, true);
                }
                if (enabled) {
                    // 这里是核心,走到DubboProtocol中的refer方法
                    invoker = protocol.refer(serviceType, url);
                }
            } catch (Throwable t) {

                // Thrown by AbstractProtocol.optimizeSerialization()
                if (t instanceof RpcException && t.getMessage().contains("serialization optimizer")) {
                    // 4-2 - serialization optimizer class initialization failed.
                    logger.error(
                            PROTOCOL_FAILED_INIT_SERIALIZATION_OPTIMIZER,
                            "typo in optimizer class",
                            "",
                            "Failed to refer invoker for interface:" + serviceType + ",url:(" + url + ")"
                                    + t.getMessage(),
                            t);

                } else {
                    // 4-3 - Failed to refer invoker by other reason.
                    logger.error(
                            PROTOCOL_FAILED_REFER_INVOKER,
                            "",
                            "",
                            "Failed to refer invoker for interface:" + serviceType + ",url:(" + url + ")"
                                    + t.getMessage(),
                            t);
                }
            }
            if (invoker != null) { // Put new invoker in cache
                newUrlInvokerMap.put(url, invoker);
            }
        } else {
            newUrlInvokerMap.put(url, invoker);
        }
    }
    return newUrlInvokerMap;
}

在此方法中,核心看一下invoker = protocol.refer(serviceType, url);调用DubboProtocol下的refer方法去获取Invoker。

@Override
public <T> Invoker<T> refer(Class<T> type, URL url) throws RpcException {
    checkDestroyed();
    return protocolBindingRefer(type, url);
}

@Override
public <T> Invoker<T> protocolBindingRefer(Class<T> serviceType, URL url) throws RpcException {
    checkDestroyed();
    optimizeSerialization(url);

    // create rpc invoker.
    DubboInvoker<T> invoker = new DubboInvoker<>(serviceType, url, getClients(url), invokers);
    invokers.add(invoker);

    return invoker;
}

如上,创建DubboInvoker时,会getClient(url),继续向下看

private ClientsProvider getClients(URL url) {
    int connections = url.getParameter(CONNECTIONS_KEY, 0);
    // whether to share connection
    // if not configured, connection is shared, otherwise, one connection for one service
    if (connections == 0) {
        /*
         * The xml configuration should have a higher priority than properties.
         */
        String shareConnectionsStr = StringUtils.isBlank(url.getParameter(SHARE_CONNECTIONS_KEY, (String) null))
                ? ConfigurationUtils.getProperty(
                        url.getOrDefaultApplicationModel(), SHARE_CONNECTIONS_KEY, DEFAULT_SHARE_CONNECTIONS)
                : url.getParameter(SHARE_CONNECTIONS_KEY, (String) null);
        connections = Integer.parseInt(shareConnectionsStr);
        // 走到这里
        return getSharedClient(url, connections);
    }

    List<ExchangeClient> clients =
            IntStream.range(0, connections).mapToObj((i) -> initClient(url)).collect(Collectors.toList());
    return new ExclusiveClientsProvider(clients);
}

再向下走getSharedClient

/**
 * Get shared connection
 * @param url
 * @param connectNum connectNum must be greater than or equal to 1
 */
@SuppressWarnings("unchecked")
private SharedClientsProvider getSharedClient(URL url, int connectNum) {
    String key = url.getAddress();

    // connectNum must be greater than or equal to 1
    int expectedConnectNum = Math.max(connectNum, 1);
    return referenceClientMap.compute(key, (originKey, originValue) -> {
        if (originValue != null && originValue.increaseCount()) {
            return originValue;
        } else {
            return new SharedClientsProvider(
                    this, originKey, buildReferenceCountExchangeClientList(url, expectedConnectNum));
        }
    });
}

这里会获取dubbo接口provider的address,并且获取连接数,默认是1

之后,执行buildReferenceCountExchangeClientList批量构建客户端

// 批量构建客户端
private List<ReferenceCountExchangeClient> buildReferenceCountExchangeClientList(URL url, int connectNum) {
    List<ReferenceCountExchangeClient> clients = new ArrayList<>();

    for (int i = 0; i < connectNum; i++) {
        clients.add(buildReferenceCountExchangeClient(url));
    }

    return clients;
}

/**
 * Build a single client 构建一个客户端
 * @param url
 * @return
 */
private ReferenceCountExchangeClient buildReferenceCountExchangeClient(URL url) {
    ExchangeClient exchangeClient = initClient(url);
    ReferenceCountExchangeClient client = new ReferenceCountExchangeClient(exchangeClient, DubboCodec.NAME);
    // read configs
    int shutdownTimeout = ConfigurationUtils.getServerShutdownTimeout(url.getScopeModel());
    client.setShutdownWaitTime(shutdownTimeout);
    return client;
}

构建客户端之前会初始化一个客户端,执行initClient(url)

/**
 * 创建一个新的网络连接
 */
private ExchangeClient initClient(URL url) {
    /*
     * Instance of url is InstanceAddressURL, so addParameter actually adds parameters into ServiceInstance,
     * which means params are shared among different services. Since client is shared among services this is currently not a problem.
     */
    String str = url.getParameter(CLIENT_KEY, url.getParameter(SERVER_KEY, DEFAULT_REMOTING_CLIENT));

    // 检测通信模型是否是BIO,若是,则直接异常
    if (StringUtils.isNotEmpty(str)
            && !url.getOrDefaultFrameworkModel()
                    .getExtensionLoader(Transporter.class)
                    .hasExtension(str)) {
        throw new RpcException("Unsupported client type: " + str + "," + " supported client type is "
                + StringUtils.join(
                        url.getOrDefaultFrameworkModel()
                                .getExtensionLoader(Transporter.class)
                                .getSupportedExtensions(),
                        " "));
    }
    try {
        ScopeModel scopeModel = url.getScopeModel();
        int heartbeat = UrlUtils.getHeartbeat(url);
        // Replace InstanceAddressURL with ServiceConfigURL.
        url = new ServiceConfigURL(
                DubboCodec.NAME,
                url.getUsername(),
                url.getPassword(),
                url.getHost(),
                url.getPort(),
                url.getPath(),
                url.getAllParameters());
        url = url.addParameter(CODEC_KEY, DubboCodec.NAME);
        // enable heartbeat by default
        url = url.addParameterIfAbsent(HEARTBEAT_KEY, Integer.toString(heartbeat));
        url = url.setScopeModel(scopeModel);

        // connection should be lazy
        return url.getParameter(LAZY_CONNECT_KEY, false)
                ? new LazyConnectExchangeClient(url, requestHandler)
                : Exchangers.connect(url, requestHandler);
    } catch (RemotingException e) {
        throw new RpcException("Fail to create remoting client for service(" + url + "): " + e.getMessage(), e);
    }
}

init过程,会先得到CLIENT_KEY,此处是netty,再去校验,若是BIO(阻塞式IO,有严重性能问题),则抛异常。 然后对url进行处理,得到最后要建立网络连接的url,再去判断是否以lazy模式去连接。此处并不以lazy进行加载,直接走Exchangers.connect

连接的url示例如下

dubbo://10.1.xx.219:20880/org.apache.dubbo.demo.DemoService?application=dubbo-demo-api-consumer&background=false&category=providers,configurators,routers&check=false&codec=dubbo&deprecated=false&dubbo=2.0.2&dynamic=true&executor-management-mode=isolation&file-cache=true&generic=true&heartbeat=60000&interface=org.apache.dubbo.demo.DemoService&methods=sayHello,sayHelloAsync&pid=25608&prefer.serialization=fastjson2,hessian2&service-name-mapping=true&side=consumer&sticky=false&unloadClusterRelated=false

Exchangers.connect的具体流程上一篇文章,服务发布与注册时讲到了,就是使用Transporters去进行netty网络连接,依靠Exchanger进行数据交换。此处不再展开。

到目前,已经与服务的provider建立了网络通信,回到前面的创建DubboInvoker

DubboInvoker<T> invoker = new DubboInvoker<>(serviceType, url, getClients(url), invokers) 创建好的DubboInvoker示例如下图

1742022976247.png

回到前面的toInvokers(),会将invoker塞进newUrlInvokerMap

1742023119809.png

接着跳回org.apache.dubbo.registry.integration.RegistryDirectory#refreshInvoker

// newInvokers就是toInvoker转化得到的invoker列表
List<Invoker<T>> newInvokers = Collections.unmodifiableList(new ArrayList<>(newUrlInvokerMap.values()));
BitList<Invoker<T>> finalInvokers =
        multiGroup ? new BitList<>(toMergeInvokerList(newInvokers)) : new BitList<>(newInvokers);
// pre-route and build cache 这里会填充本地缓存invokers
refreshRouter(finalInvokers.clone(), () -> this.setInvokers(finalInvokers));
this.urlInvokerMap = newUrlInvokerMap;

try {
    destroyUnusedInvokers(oldUrlInvokerMap, newUrlInvokerMap); // Close the unused Invoker
} catch (Exception e) {
    logger.warn(REGISTRY_FAILED_DESTROY_SERVICE, "", "", "destroyUnusedInvokers error. ", e);
}

// notify invokers refreshed
this.invokersChanged();

这里将toInvoker得到的newInvokers和newUrlInvokermap放到本地缓存this.invokersthis.urlInvokerMap中(后面进行服务调用时,用到的Invoker就是从缓存中取的)。最后,将invokers改变的消息进行通知,按照规则刷新invokers并发布事件,这个notify过程不再展开。

一路return,最后,将包含着得到invoker相关缓存的RegistryDirectory封装成ClusterInvoker进行返回得到ScopeClusterInvoker,如下图所示

1742024408784.png

至此,接口级Invoker刷新就完成了,主要是订阅了provider节点,拿到服务url list,并根据url list构建服务的Invoker,填充本地Invoker相关缓存。

回到org.apache.dubbo.registry.client.migration.MigrationInvoker#migrateToApplicationFirstInvoker

@Override
public void migrateToApplicationFirstInvoker(MigrationRule newRule) {
    CountDownLatch latch = new CountDownLatch(0);
    refreshInterfaceInvoker(latch);
    refreshServiceDiscoveryInvoker(latch);

    // directly calculate preferred invoker, will not wait until address notify
    // calculation will re-occurred when address notify later
    calcPreferredInvoker(newRule);
}

处理应用级Invoker

下一步是执行应用级Invoker的刷新 从refreshServiceDiscoveryInvoker走到doCreateInvoker

protected <T> ClusterInvoker<T> doCreateInvoker(
        DynamicDirectory<T> directory, Cluster cluster, Registry registry, Class<T> type) {
    directory.setRegistry(registry);
    directory.setProtocol(protocol);
    // all attributes of REFER_KEY
    Map<String, String> parameters =
            new HashMap<>(directory.getConsumerUrl().getParameters());
    URL urlToRegistry = new ServiceConfigURL(
            parameters.get(PROTOCOL_KEY) == null ? CONSUMER : parameters.get(PROTOCOL_KEY),
            parameters.remove(REGISTER_IP_KEY),
            0,
            getPath(parameters, type),
            parameters);
    urlToRegistry = urlToRegistry.setScopeModel(directory.getConsumerUrl().getScopeModel());
    urlToRegistry = urlToRegistry.setServiceModel(directory.getConsumerUrl().getServiceModel());
    if (directory.isShouldRegister()) {
        directory.setRegisteredConsumerUrl(urlToRegistry);
        registry.register(directory.getRegisteredConsumerUrl());
    }
    directory.buildRouterChain(urlToRegistry);
    directory.subscribe(toSubscribeUrl(urlToRegistry));

    return (ClusterInvoker<T>) cluster.join(directory, true);
}

directory和registry类型如图所示

1742025778714.png

此时,ServiceDiscoveryRegistry是不去向zk注册节点的,因此,我们可以跳过register直接看订阅的过程。 我们直接来到ServiceDiscoveryRegistrydoSubscribe方法,看看它在订阅时都干了什么。

@Override
public void doSubscribe(URL url, NotifyListener listener) {
    url = addRegistryClusterKey(url);

    serviceDiscovery.subscribe(url, listener);

    Set<String> mappingByUrl = ServiceNameMapping.getMappingByUrl(url);

    String key = ServiceNameMapping.buildMappingKey(url);

    if (mappingByUrl == null) {
        Lock mappingLock = serviceNameMapping.getMappingLock(key);
        try {
            mappingLock.lock();
            // 从本地缓存中获得应用-接口映射关系列表
            mappingByUrl = serviceNameMapping.getMapping(url);
            try {
                MappingListener mappingListener = new DefaultMappingListener(url, mappingByUrl, listener);
                mappingByUrl = serviceNameMapping.getAndListen(this.getUrl(), url, mappingListener);
                synchronized (mappingListeners) {
                    mappingListeners
                            .computeIfAbsent(url.getProtocolServiceKey(), (k) -> new ConcurrentHashSet<>())
                            .add(mappingListener);
                }
            } catch (Exception e) {
                logger.warn(
                        INTERNAL_ERROR,
                        "",
                        "",
                        "Cannot find app mapping for service " + url.getServiceInterface() + ", will not migrate.",
                        e);
            }

            if (CollectionUtils.isEmpty(mappingByUrl)) {
                logger.info(
                        "No interface-apps mapping found in local cache, stop subscribing, will automatically wait for mapping listener callback: "
                                + url);
                return;
            }
        } finally {
            mappingLock.unlock();
        }
    }
    subscribeURLs(url, listener, mappingByUrl);
}

首先进入到serviceDiscovery.subscribe(url, listener);

@Override
public void subscribe(URL url, NotifyListener listener) {
    metadataInfo.addSubscribedURL(url);
}

向元数据添加了已订阅的url,填充subscribedServiceURLs缓存 具体操作如下图

1742026217635.png

接着,中间处理ListenermappingByUrl

映射及元数据获取

这里看下mappingByUrl = serviceNameMapping.getMapping(url);,会根据url中的provider-by来获取映射,若获取不到,则从本地缓存中获取。

在这之前,有一个初始化mapping的操作,在ServiceDiscoveryRegistry的构造方法中,一路向下走,会去init映射关系

public ServiceDiscoveryRegistry(URL registryURL, ApplicationModel applicationModel) {
    super(registryURL);
    this.serviceDiscovery = createServiceDiscovery(registryURL);
    // 这里一路向下调试,会有一个init方法
    this.serviceNameMapping =
            (AbstractServiceNameMapping) ServiceNameMapping.getDefaultExtension(registryURL.getScopeModel());
    super.applicationModel = applicationModel;
}

此处用到了spi扩展机制,可以在下面构造方法打断点

public MappingCacheManager(boolean enableFileCache, String name, ScheduledExecutorService executorService) {
    String filePath = System.getProperty("dubbo.mapping.cache.filePath");
    String fileName = System.getProperty("dubbo.mapping.cache.fileName");
    if (StringUtils.isEmpty(fileName)) {
        fileName = DEFAULT_FILE_NAME;
    }

    if (StringUtils.isNotEmpty(name)) {
        fileName = fileName + "." + name;
    }

    String rawEntrySize = System.getProperty("dubbo.mapping.cache.entrySize");
    int entrySize = StringUtils.parseInteger(rawEntrySize);
    entrySize = (entrySize == 0 ? DEFAULT_ENTRY_SIZE : entrySize);

    String rawMaxFileSize = System.getProperty("dubbo.mapping.cache.maxFileSize");
    long maxFileSize = StringUtils.parseLong(rawMaxFileSize);
    // 就是这里了
    init(enableFileCache, filePath, fileName, entrySize, maxFileSize, 50, executorService);
}

下面看下init方法

protected void init(
        boolean enableFileCache,
        String filePath,
        String fileName,
        int entrySize,
        long fileSize,
        int interval,
        ScheduledExecutorService executorService) {
    this.cache = new LRUCache<>(entrySize);

    try {
        cacheStore = FileCacheStoreFactory.getInstance(filePath, fileName, enableFileCache);
        Map<String, String> properties = cacheStore.loadCache(entrySize);
        if (logger.isDebugEnabled()) {
            logger.debug("Successfully loaded " + getName() + " cache from file " + fileName + ", entries "
                    + properties.size());
        }
        for (Map.Entry<String, String> entry : properties.entrySet()) {
            String key = entry.getKey();
            String value = entry.getValue();
            this.cache.put(key, toValueType(value));
        }
        // executorService can be empty if FileCacheStore fails
        if (executorService == null) {
            this.executorService = Executors.newSingleThreadScheduledExecutor(
                    new NamedThreadFactory("Dubbo-cache-refreshing-scheduler", true));
        } else {
            this.executorService = executorService;
        }

        this.executorService.scheduleWithFixedDelay(
                new CacheRefreshTask<>(this.cacheStore, this.cache, this, fileSize),
                10,
                interval,
                TimeUnit.MINUTES);
    } catch (Exception e) {
        logger.error(COMMON_FAILED_LOAD_MAPPING_CACHE, "", "", "Load mapping from local cache file error ", e);
    }
}

在这里进行初始化,从本地文件中取映射关系(consumer会自己在本地维护一个映射关系)

我们回到mappingByUrl = serviceNameMapping.getMapping(url);,会获取映射关系。再往下走,看一下 mappingByUrl = serviceNameMapping.getAndListen(this.getUrl(), url, mappingListener)

@Override
public Set<String> getAndListen(URL registryURL, URL subscribedURL, MappingListener listener) {
    String key = ServiceNameMapping.buildMappingKey(subscribedURL);
    // use previously cached services.
    Set<String> mappingServices = mappingCacheManager.get(key);

    // Asynchronously register listener in case previous cache does not exist or cache expired.
    if (CollectionUtils.isEmpty(mappingServices)) {
        // 若本地缓存中没有,则从zk获取
        try {
            logger.info("Local cache mapping is empty");
            // 这里是核心
            mappingServices = (new AsyncMappingTask(listener, subscribedURL, false)).call();
        } catch (Exception e) {
            // ignore
        }
        if (CollectionUtils.isEmpty(mappingServices)) {
            String registryServices = registryURL.getParameter(SUBSCRIBED_SERVICE_NAMES_KEY);
            if (StringUtils.isNotEmpty(registryServices)) {
                logger.info(subscribedURL.getServiceInterface() + " mapping to " + registryServices
                        + " instructed by registry subscribed-services.");
                mappingServices = parseServices(registryServices);
            }
        }
        if (CollectionUtils.isNotEmpty(mappingServices)) {
            this.putCachedMapping(ServiceNameMapping.buildMappingKey(subscribedURL), mappingServices);
        }
    } else {
        // 若本地缓存存在,则向下执行异步任务
        ExecutorService executorService = applicationModel
                .getFrameworkModel()
                .getBeanFactory()
                .getBean(FrameworkExecutorRepository.class)
                .getMappingRefreshingExecutor();
        executorService.submit(new AsyncMappingTask(listener, subscribedURL, true));
    }

    return mappingServices;
}

上述方法中,若本地缓存中存在mappingServices,则会继续执行subscribeURLs(url, listener, mappingByUrl)

若本地缓存不存在,走call()流程

@Override
    public Set<String> call() throws Exception {
        synchronized (mappingListeners) {
            Set<String> mappedServices = emptySet();
            try {
                String mappingKey = ServiceNameMapping.buildMappingKey(subscribedURL);
                if (listener != null) {
                    // 重点看下这里
                    mappedServices = toTreeSet(getAndListen(subscribedURL, listener));
                    Set<MappingListener> listeners =
                            mappingListeners.computeIfAbsent(mappingKey, _k -> new HashSet<>());
                    listeners.add(listener);
                    if (CollectionUtils.isNotEmpty(mappedServices)) {
                        if (notifyAtFirstTime) {
                            // guarantee at-least-once notification no matter what kind of underlying meta server is
                            // used.
                            // listener notification will also cause updating of mapping cache.
                            listener.onEvent(new MappingChangedEvent(mappingKey, mappedServices));
                        }
                    }
                } else {
                    mappedServices = get(subscribedURL);
                    if (CollectionUtils.isNotEmpty(mappedServices)) {
                        AbstractServiceNameMapping.this.putCachedMapping(mappingKey, mappedServices);
                    }
                }
            } catch (Exception e) {
                logger.error(
                        COMMON_FAILED_LOAD_MAPPING_CACHE,
                        "",
                        "",
                        "Failed getting mapping info from remote center. ",
                        e);
            }
            return mappedServices;
        }
    }
}

call()流程,会去获取mappingServices,然后执行一个listener.onEvent(new MappingChangedEvent(mappingKey, mappedServices));,去触发一个本地缓存修改事件,修改本地缓存中的映射信息。

下面看下call()方法中的getAndListen(subscribedURL, listener)

org.apache.dubbo.registry.client.metadata.MetadataServiceNameMapping#getAndListen

@Override
public Set<String> getAndListen(URL url, MappingListener mappingListener) {
    String serviceInterface = url.getServiceInterface();
    // randomly pick one metadata report is ok for it's guaranteed all metadata report will have the same mapping
    // data.
    String registryCluster = getRegistryCluster(url);
    MetadataReport metadataReport = metadataReportInstance.getMetadataReport(registryCluster);
    if (metadataReport == null) {
        return Collections.emptySet();
    }
    return metadataReport.getServiceAppMapping(serviceInterface, mappingListener, url);
}

看最后的getServiceAppMapping方法

@Override
public Set<String> getServiceAppMapping(String serviceKey, MappingListener listener, URL url) {
    String path = buildPathKey(DEFAULT_MAPPING_GROUP, serviceKey);
    MappingDataListener mappingDataListener = ConcurrentHashMapUtils.computeIfAbsent(casListenerMap, path, _k -> {
        MappingDataListener newMappingListener = new MappingDataListener(serviceKey, path);
        zkClient.addDataListener(path, newMappingListener);
        return newMappingListener;
    });
    mappingDataListener.addListener(listener);
    return getAppNames(zkClient.getContent(path));
}

这里,可以看到,使用zkClient去获取了应用名称列表。获取到映射关系之后,回到下面的逻辑里继续往下进行。

接着,执行subscribeURLs(url, listener, mappingByUrl)

protected void subscribeURLs(URL url, NotifyListener listener, Set<String> serviceNames) {
    serviceNames = toTreeSet(serviceNames);
    String serviceNamesKey = toStringKeys(serviceNames);
    String serviceKey = url.getServiceKey();
    logger.info(
            String.format("Trying to subscribe from apps %s for service key %s, ", serviceNamesKey, serviceKey));

    // register ServiceInstancesChangedListener
    Lock appSubscriptionLock = getAppSubscription(serviceNamesKey);
    try {
        appSubscriptionLock.lock();
        ServiceInstancesChangedListener serviceInstancesChangedListener = serviceListeners.get(serviceNamesKey);
        if (serviceInstancesChangedListener == null) {
            serviceInstancesChangedListener = serviceDiscovery.createListener(serviceNames);
            // 循环获取每个应用下的服务实例列表
            for (String serviceName : serviceNames) {
                // 使用curator去获取服务实例
                List<ServiceInstance> serviceInstances = serviceDiscovery.getInstances(serviceName);
                // 服务实例不为空,则去执行服务实例更新事件
                if (CollectionUtils.isNotEmpty(serviceInstances)) {
                    serviceInstancesChangedListener.onEvent(
                            new ServiceInstancesChangedEvent(serviceName, serviceInstances));
                }
            }
            serviceListeners.put(serviceNamesKey, serviceInstancesChangedListener);
        }

        if (!serviceInstancesChangedListener.isDestroyed()) {
            listener.addServiceListener(serviceInstancesChangedListener);
            serviceInstancesChangedListener.addListenerAndNotify(url, listener);
            ServiceInstancesChangedListener finalServiceInstancesChangedListener = serviceInstancesChangedListener;

            String serviceDiscoveryName =
                    url.getParameter(RegistryConstants.REGISTRY_CLUSTER_KEY, url.getProtocol());

            MetricsEventBus.post(
                    RegistryEvent.toSsEvent(
                            url.getApplicationModel(), serviceKey, Collections.singletonList(serviceDiscoveryName)),
                    () -> {
                        serviceDiscovery.addServiceInstancesChangedListener(finalServiceInstancesChangedListener);
                        return null;
                    });
        } else {
            logger.info(String.format("Listener of %s has been destroyed by another thread.", serviceNamesKey));
            serviceListeners.remove(serviceNamesKey);
        }
    } finally {
        appSubscriptionLock.unlock();
    }
}

这里会根据serviceNames(应用名称列表),获取每个Application下的服务实例信息列表,之后,若服务实例存在,则会去执行服务实例更新的事件。

下面先来看下onEvent方法下的doOnEvent中获取MetadataInfo的逻辑

// get MetadataInfo with revision
for (Map.Entry<String, List<ServiceInstance>> entry : revisionToInstances.entrySet()) {
    String revision = entry.getKey();
    List<ServiceInstance> subInstances = entry.getValue();

    MetadataInfo metadata = subInstances.stream()
            .map(ServiceInstance::getServiceMetadata)
            .filter(Objects::nonNull)
            .filter(m -> revision.equals(m.getRevision()))
            .findFirst()
            .orElseGet(() -> serviceDiscovery.getRemoteMetadata(revision, subInstances));

    parseMetadata(revision, metadata, localServiceToRevisions);
    // update metadata into each instance, in case new instance created.
    for (ServiceInstance tmpInstance : subInstances) {
        MetadataInfo originMetadata = tmpInstance.getServiceMetadata();
        if (originMetadata == null || !Objects.equals(originMetadata.getRevision(), metadata.getRevision())) {
            tmpInstance.setServiceMetadata(metadata);
        }
    }
}

其中,看下获取远程元数据的getRomteMetadata方法

@Override
public MetadataInfo getRemoteMetadata(String revision, List<ServiceInstance> instances) {
    MetadataInfo metadata = metaCacheManager.get(revision);

    if (metadata != null && metadata != MetadataInfo.EMPTY) {
        // 缓存中有,则初始化
        metadata.init();
        // metadata loaded from cache
        if (logger.isDebugEnabled()) {
            logger.debug("MetadataInfo for revision=" + revision + ", " + metadata);
        }
        return metadata;
    }

    synchronized (metaCacheManager) {
        // try to load metadata from remote.
        int triedTimes = 0;
        // 重试机制
        while (triedTimes < 3) {

            metadata = MetricsEventBus.post(
                    MetadataEvent.toSubscribeEvent(applicationModel),
                    // 这里,继续向下看
                    () -> MetadataUtils.getRemoteMetadata(revision, instances, metadataReport),
                    result -> result != MetadataInfo.EMPTY);

            if (metadata != MetadataInfo.EMPTY) { // succeeded
                metadata.init();
                break;
            } else { // failed
                if (triedTimes > 0) {
                    if (logger.isDebugEnabled()) {
                        logger.debug("Retry the " + triedTimes + " times to get metadata for revision=" + revision);
                    }
                }
                triedTimes++;
                try {
                    Thread.sleep(1000);
                } catch (InterruptedException e) {
                }
            }
        }

        if (metadata == MetadataInfo.EMPTY) {
            logger.error(
                    REGISTRY_FAILED_LOAD_METADATA,
                    "",
                    "",
                    "Failed to get metadata for revision after 3 retries, revision=" + revision);
        } else {
            metaCacheManager.put(revision, metadata);
        }
    }
    return metadata;
}

在这里想吐槽下,链路是真的深,继续向下看MetadataUtils.getRemoteMetadata

public static MetadataInfo getRemoteMetadata(
        String revision, List<ServiceInstance> instances, MetadataReport metadataReport) {
    ServiceInstance instance = selectInstance(instances);
    String metadataType = ServiceInstanceMetadataUtils.getMetadataStorageType(instance);
    MetadataInfo metadataInfo;
    try {
        if (logger.isDebugEnabled()) {
            logger.debug("Instance " + instance.getAddress() + " is using metadata type " + metadataType);
        }
        // 从远程获取
        if (REMOTE_METADATA_STORAGE_TYPE.equals(metadataType)) {
            metadataInfo = MetadataUtils.getMetadata(revision, instance, metadataReport);
        } else {
        // 通过rpc,从本地获取
            // change the instance used to communicate to avoid all requests route to the same instance
            ProxyHolder proxyHolder = null;
            try {
                proxyHolder = MetadataUtils.referProxy(instance);
                metadataInfo = proxyHolder
                        .getProxy()
                        .getMetadataInfo(ServiceInstanceMetadataUtils.getExportedServicesRevision(instance));
            } finally {
                MetadataUtils.destroyProxy(proxyHolder);
            }
        }
    } catch (Exception e) {
        logger.error(
                REGISTRY_FAILED_LOAD_METADATA,
                "",
                "",
                "Failed to get app metadata for revision " + revision + " for type " + metadataType
                        + " from instance " + instance.getAddress(),
                e);
        metadataInfo = null;
    }

    if (metadataInfo == null) {
        metadataInfo = MetadataInfo.EMPTY;
    }
    return metadataInfo;
}

这里通过jvm参数,可以配置从provider本地获取还是从远程zk获取元数据。

从zk远程获取,会走到下面这个方法

@Override
public MetadataInfo getAppMetadata(SubscriberMetadataIdentifier identifier, Map<String, String> instanceMetadata) {
    String content = zkClient.getContent(getNodePath(identifier));
    return JsonUtils.toJavaObject(content, MetadataInfo.class);
}

从本地获取,会通过一个代理,去provider服务器获取到元数据

proxyHolder = MetadataUtils.referProxy(instance)中,referProxy方法中有下面一段代码

Invoker<MetadataService> invoker = protocol.refer(MetadataService.class, url);

还是走到DubboProtocol中,通过netty建立通信,最终获取目标元数据。

到这里,元数据获取就结束了

下面,让我们回到org.apache.dubbo.registry.client.ServiceDiscoveryRegistry#subscribeURLs

接着看serviceInstancesChangedListener.addListenerAndNotify(url, listener);

public synchronized void addListenerAndNotify(URL url, NotifyListener listener) {
    if (destroyed.get()) {
        return;
    }

    Set<NotifyListenerWithKey> notifyListeners =
            this.listeners.computeIfAbsent(url.getServiceKey(), _k -> new ConcurrentHashSet<>());
    String protocol = listener.getConsumerUrl().getParameter(PROTOCOL_KEY, url.getProtocol());
    ProtocolServiceKey protocolServiceKey = new ProtocolServiceKey(
            url.getServiceInterface(),
            url.getVersion(),
            url.getGroup(),
            !CommonConstants.CONSUMER.equals(protocol) ? protocol : null);
    NotifyListenerWithKey listenerWithKey = new NotifyListenerWithKey(protocolServiceKey, listener);
    notifyListeners.add(listenerWithKey);

    // Aggregate address and notify on subscription.
    List<URL> urls = getAddresses(protocolServiceKey, listener.getConsumerUrl());

    if (CollectionUtils.isNotEmpty(urls)) {
        logger.info(String.format(
                "Notify serviceKey: %s, listener: %s with %s urls on subscription",
                protocolServiceKey, listener, urls.size()));
        listener.notify(urls);
    }
}

List<URL> urls = getAddresses(protocolServiceKey, listener.getConsumerUrl())通过此方法聚合得到的url为InstanceAddressUrl(这个方法里用到了前面从远程获取MetadataInfo的本地缓存信息,可以自己看一下具体实现),示例如下

DefaultServiceInstance{serviceName='dubbo-demo-api-provider', host='10.1.xx.219', port=20880, enabled=true, healthy=true, metadata={dubbo.endpoints=[{"port":20880,"protocol":"dubbo"}], dubbo.metadata-service.url-params={"prefer.serialization":"fastjson2,hessian2","version":"1.0.0","dubbo":"2.0.2","side":"provider","port":"20880","protocol":"dubbo"}, dubbo.metadata.revision=341cd1d1e10ad64119c07e88ad034887, dubbo.metadata.storage-type=local, timestamp=1742004299061}}

之后,会对urls进行notify,根据notify一路跳到下面这个方法org.apache.dubbo.registry.client.ServiceDiscoveryRegistryDirectory#refreshInvoker

private void refreshInvoker(List<URL> invokerUrls) {
    Assert.notNull(invokerUrls, "invokerUrls should not be null, use EMPTY url to clear current addresses.");
    this.originalUrls = invokerUrls;

    if (invokerUrls.size() == 1 && EMPTY_PROTOCOL.equals(invokerUrls.get(0).getProtocol())) {
       
        refreshRouter(
                BitList.emptyList(), () -> this.forbidden = true // Forbid to access
                );
        destroyAllInvokers(); // Close all invokers
    } else {
        this.forbidden = false; // Allow accessing
        if (CollectionUtils.isEmpty(invokerUrls)) {
            
            return;
        }

        // use local reference to avoid NPE as this.urlInvokerMap will be set null concurrently at
        // destroyAllInvokers().
        Map<ProtocolServiceKeyWithAddress, Invoker<T>> localUrlInvokerMap = this.urlInvokerMap;
        // can't use local reference as oldUrlInvokerMap's mappings might be removed directly at toInvokers().
        Map<ProtocolServiceKeyWithAddress, Invoker<T>> oldUrlInvokerMap = null;
        if (localUrlInvokerMap != null) {
            // the initial capacity should be set greater than the maximum number of entries divided by the load
            // factor to avoid resizing.
            oldUrlInvokerMap =
                    new LinkedHashMap<>(Math.round(1 + localUrlInvokerMap.size() / DEFAULT_HASHMAP_LOAD_FACTOR));
            localUrlInvokerMap.forEach(oldUrlInvokerMap::put);
        }
        // 核心在这,将url转化成Invoker
        Map<ProtocolServiceKeyWithAddress, Invoker<T>> newUrlInvokerMap =
                toInvokers(oldUrlInvokerMap, invokerUrls); // Translate url list to Invoker map
        logger.info(String.format("Refreshed invoker size %s from registry %s", newUrlInvokerMap.size(), this));

        if (CollectionUtils.isEmptyMap(newUrlInvokerMap)) {
            logger.error(
                    PROTOCOL_UNSUPPORTED,
                    "",
                    "",
                    "Unsupported protocol.",
                    new IllegalStateException(String.format(
                            "Cannot create invokers from url address list (total %s)", invokerUrls.size())));
            return;
        }
        List<Invoker<T>> newInvokers = Collections.unmodifiableList(new ArrayList<>(newUrlInvokerMap.values()));
        BitList<Invoker<T>> finalInvokers =
                multiGroup ? new BitList<>(toMergeInvokerList(newInvokers)) : new BitList<>(newInvokers);
        // pre-route and build cache
        refreshRouter(finalInvokers.clone(), () -> this.setInvokers(finalInvokers));
        this.urlInvokerMap = newUrlInvokerMap;

        if (oldUrlInvokerMap != null) {
            try {
                destroyUnusedInvokers(oldUrlInvokerMap, newUrlInvokerMap); // Close the unused Invoker
            } catch (Exception e) {
                logger.warn(PROTOCOL_FAILED_DESTROY_INVOKER, "", "", "destroyUnusedInvokers error. ", e);
            }
        }
    }

    // notify invokers refreshed
    this.invokersChanged();
}

这段代码相信已经比较熟悉了,和前面接口级服务发现干的事基本一致,只不过不在一个类中。具体流程在此就不再重复叙述,最后也是创建了netty客户端,然后封装在了一个DubboInvoker中,再将得到的invoker进行缓存填充,最后层层封装,得到ScopeClusterInvoker

再回到下面的方法

@Override
public void migrateToApplicationFirstInvoker(MigrationRule newRule) {
    CountDownLatch latch = new CountDownLatch(0);
    refreshInterfaceInvoker(latch);
    refreshServiceDiscoveryInvoker(latch);

    // directly calculate preferred invoker, will not wait until address notify
    // calculation will re-occurred when address notify later
    calcPreferredInvoker(newRule);
}

接着执行calcPreferredInvoker去从invoker(接口级Invoker)和serviceDiscoveryInvoker(应用级Invoker)中选出currentAvailableInvoker

this.currentAvailableInvoker = serviceDiscoveryInvoker;

这里直接说结果,Invoker平滑迁移机制选出的是serviceDiscoveryInvoker。

下面放下接口级Invoker和应用级Invoker中DirectoryurlInvokerMap缓存的区别

接口级Invoker下Directory为RegistryDirectory,其中的urlInvokerMap如下

/**java
 * Map<url, Invoker> cache service url to invoker mapping.
 * The initial value is null and the midway may be assigned to null, please use the local variable reference
 */
protected volatile Map<URL, Invoker<T>> urlInvokerMap;

应用级Invoker下Directory为ServiceDiscoveryRegistryDirectory,其中的urlInvokerMap如下

/**java
 * instance address to invoker mapping.
 * The initial value is null and the midway may be assigned to null, please use the local variable reference
 */
private volatile Map<ProtocolServiceKeyWithAddress, Invoker<T>> urlInvokerMap;

别的不再多讲,回到前面选出currentAvailableInvoker

之后一路跳回到org.apache.dubbo.config.ReferenceConfig#createInvoker

最终拿到的invokerMigrationInvoker,并将其放到ReferenceConfiginvoker缓存中,其中包含了三种invoker,如下图

1742031280769.png

服务发现流程到这里也就结束了,后续会根据invoker来进行服务调用。

总结

1.png

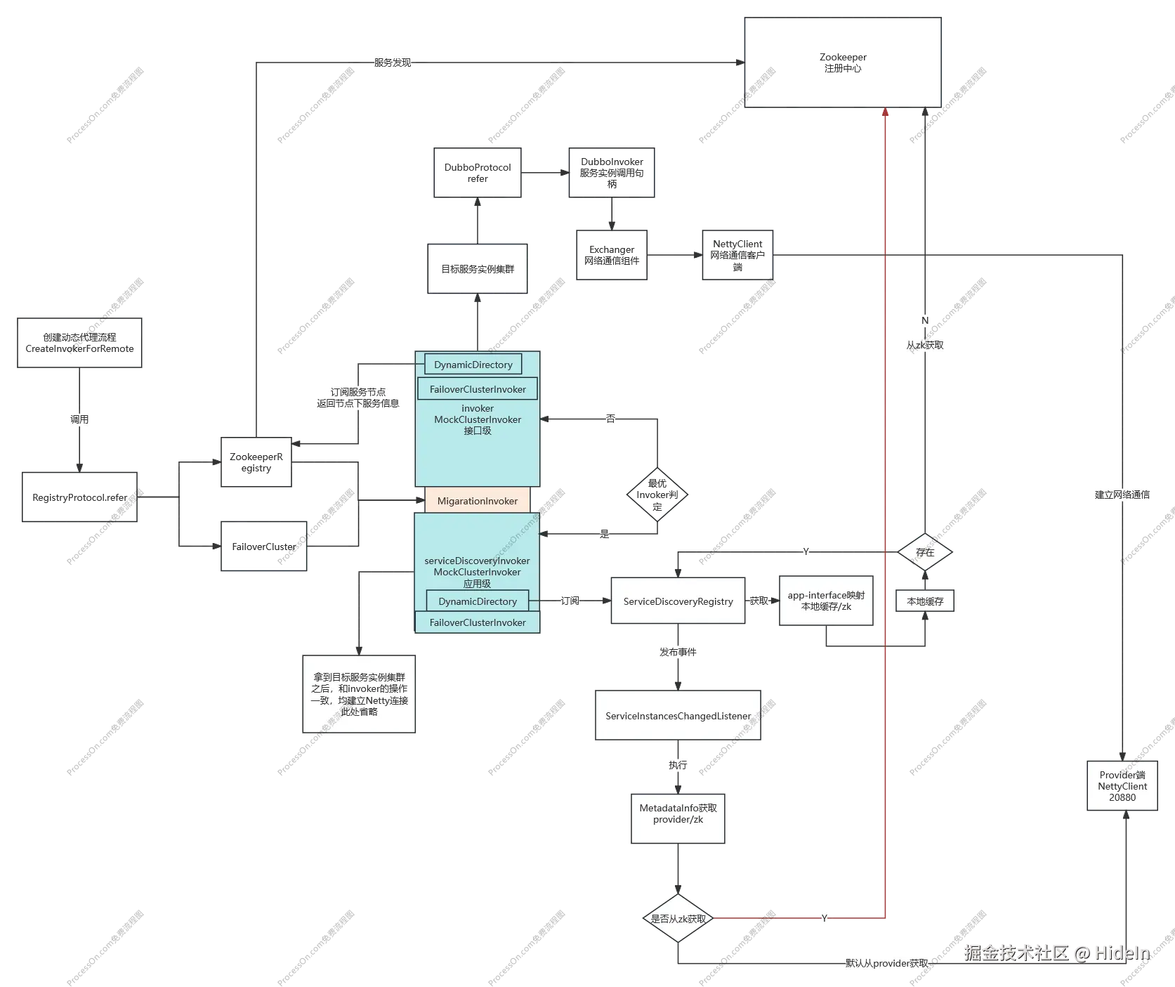
Dubbo3.2.6的服务发现机制是基于Invoker平滑迁移机制来实现的,即在接口级服务发现模型向应用级服务发现模型升级过程中,保证两种类型都兼容的机制。

首先是一系列配置的初始化

之后开始invoker迁移流程

Migration机制中,先对接口级Invoker进行refresh处理,其中先在zk注册consumer节点,然后对providers进行订阅,在订阅时,获取服务提供者节点下的子节点,对接口信息进行保存,另外,会根据url和服务提供者建立netty网络Client,封装成为DubboInvoker,并将这些Invoker放入到RegistryDirectory的本地缓存中,封装得到最后的ScopeClusterInvoker

接着对应用级的Invoker进行refresh处理,然后对包含目标接口的应用进行订阅,订阅时,首先会获取service-app对应关系,之后通过映射关系,去获取到元数据,之后会处理得到instanceAddressURL,去和服务提供者建立netty网络Client,也封装成DubboInvoker,并放入到ServiceDiscoveryRegistryDirectory的本地缓存中,封装得到最后的ScopeClusterInvoker

之后,对二者进行选举,选出当前可用的invoker,即应用级Invoker(serviceDiscoveryInvoker

最后统一封装进ReferenceConfigMigrationInvoker本地缓存中。