如何给 Kotlin 新增一个 target?

1,126 阅读8分钟

去年看了一本书:《计算机系统要素-从零开始构建现代计算机》, 这本书从与非门开始引导你一步步构建一个计算机,完成本书的所有项目后你将获得以下收获:

  • 从与非门开始构造出一个 16 位的 Hack 计算机
  • 在此计算机基础之上,开发出汇编编译器、堆栈式虚拟机
  • 针对虚拟机设计出高级编程语言 Jack,同时开发出相应的编译器及语言标准库

现在我们有了一个自己实现的 Jack 编程语言,Jack 虚拟机以及 Jack 字节码。Jack 编程语言毕竟是一个 demo 语言,语法写起来比较麻烦,那么我们能否利用 Kotlin 的多平台特性, 给 Kotlin 新增一个 target,把 Kotlin 编译成 Jack 字节码呢?

Jack 语言与 Jack 字节码

Jack 语法简单示例

在给 Kotlin 新增一个 target 之前,我们需要先简单了解一下 Jack 语言与 Jack 字节码。

Jack 是一种面向对象的弱类型语言,语法简单,Jack 语言执行总是从 Main 类的 main 函数开始执行,所以每个 Jack 程序至少要包含一个 Main 类,该类必须包含一个 main 函数。

我们来看一个简单的 Jack 语言示例:

class Main {

   function void main() {
       do Output.printInt(1 + (2 * 3));
       return;
   }

}
  • 在 Main 类中定义了一个 main 函数,这是程序的入口, 其中 function 代表静态函数。
  • main 函数中调用了 Output 类的 printInt 函数,Output 类属于 Jack 标准库,printInt 函数用于打印整数。
  • 每个语句以分号结尾,return 语句用于结束函数。

Jack 虚拟机

Jack 虚拟机是基于堆栈的(stack-based):所有的操作都在堆栈上完成。它也是基于函数的(function-based):一个完整的、应用 VM 语言编写的 VM 程序由若干个称函数(functions)的程序单元组成,这些函数使用VM 语言编写。该语言包含四种类型的命令:

  • 算术命令: 在堆栈上执行算术和逻辑操作。
  • 内存访问命令: 在堆栈和虚拟内存单元之间转移数据。
  • 程序流程命令: 使条件分支操作和无条件分支操作变得容易。
  • 函数调用命令: 调用函数并返回调用处(即函数调用指令的下一条指令地址)。

其中算术命令就是加减乘除等操作,函数调用命令就是调用函数,程序流程命令就是 if else 等操作,在下个示例详细介绍。内存访问命令用于在堆栈和虚拟内存单元之间转移数据,更为复杂一些。

内存访问命令使用命令 pop 和 push x 来表示,这里符号 x 代表在某个全局内存中的一个独立的存储单元。为了保留语义信息,VM 需要操纵 8 个独立的虚拟内存段,如下图所示:

接下来,我们看上面的 Jack 语言示例编译成 Jack 字节码后的结果:

function Main.main 0
    push constant 1
    push constant 2
    push constant 3
    call Math.multiply 2
    add
    call Output.printInt 1
    pop temp 0
    push constant 0
    return
  • function Main.main 0: 定义了一个 Main 类的 main 函数,0 代表该函数内部局部变量数。
  • push constant x: 将常量 x 压入堆栈。
  • call Math.multiply 2: 调用 Math 类的 multiply 函数,2 代表该函数参数个数,从堆栈中弹出两个参数,将函数结果压入堆栈。
  • add: 从堆栈中弹出两个整数,相加后将结果压入堆栈。
  • call Output.printInt 1: 调用 Output 类的 printInt 函数,1 代表该函数参数个数,从堆栈中弹出一个参数,将函数结果压入堆栈。
  • pop temp 0: Output.printInt 函数返回值不需要,所以将其弹出。
  • jack 默认每个函数都需要返回一个值,所以最后需要 push constant 0 和 return。

程序流程命令示例

接下来我们看一个程序流程命令示例:

class Main {
   function int fibonacciRecursive(int n) {
          if (n < 2) {
             return n;
          } else {
            return Main.fibonacciRecursive(n-1) + Main.fibonacciRecursive(n-2);
           }
      }

      function void main() {
         var int result;
         let result = Main.fibonacciRecursive(4);
         do Output.printInt(result);
         return;
      }
}

与上面的示例类似,这里定义了一个 Main 类,其中包含了两个函数:一个是 fibonacciRecursive 函数,用于计算斐波那契数列;另一个是 main 函数,用于调用 fibonacciRecursive 函数并打印结果。

不同的是,这里通过 if else 语句实现了程序流程控制,并且通过 var 关键字定义了一个局部变量 result,通过 let 关键字给 result 赋值。

上面的代码是一个递归计算斐波那契数列的例子,我们来看一下这段代码编译成 Jack 字节码后的结果:

function Main.fibonacciRecursive 0
    push argument 0
    push constant 2
    lt
    not
    if-goto Main_1
    push argument 0
    return
    goto Main_0
label Main_1
    push argument 0
    push constant 1
    sub
    call Main.fibonacciRecursive 1
    push argument 0
    push constant 2
    sub
    call Main.fibonacciRecursive 1
    add
    return
label Main_0
function Main.main 1
    push constant 4
    call Main.fibonacciRecursive 1
    pop local 0
    push local 0
    call Output.printInt 1
    pop temp 0
    push constant 0
    return
  • function Main.fibonacciRecursive 0: 定义了一个 Main 类的 fibonacciRecursive 函数,0 代表该函数内部局部变量数。
  • push argument 0: 将参数 n 压入堆栈。
  • push constant 2: 将常量 2 压入堆栈。
  • lt: 从堆栈中弹出两个整数,比较大小,将结果压入堆栈。
  • not: 从堆栈中弹出一个整数,取反,将结果压入堆栈。这里取反是为了方便 if-goto 判断。
  • if-goto Main_1: 从堆栈中弹出一个整数,如果为真则跳转到 Main_1 标签。
  • ...

Kotlin 编译成 Jack 字节码

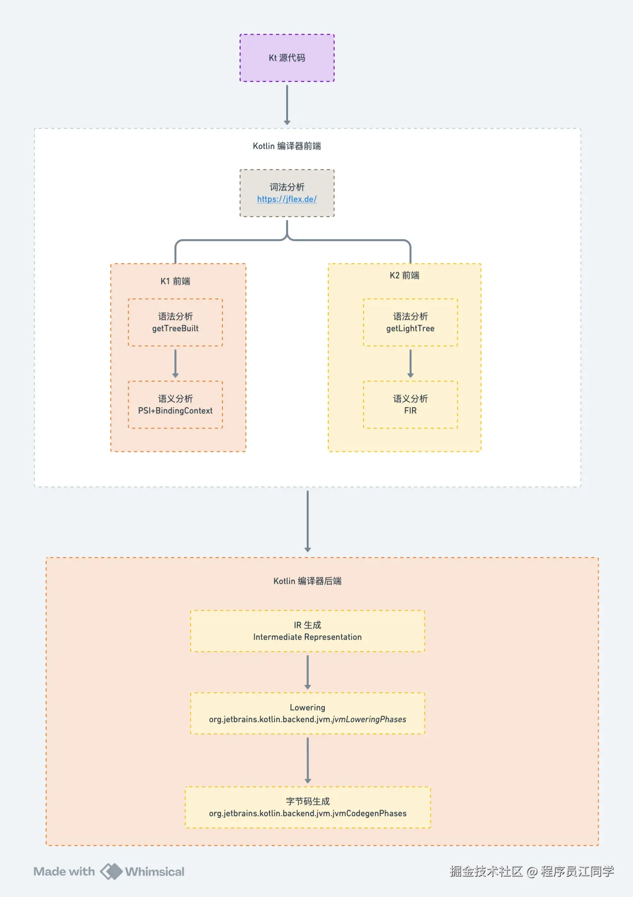
之前介绍过 Kotlin/Jvm 的编译流程:Kotlin/JVM 编译流程浅析

因此当我们要给 Kotlin 新增一个 target 时,得益于 Kotlin 良好的分层架构,编译器前端部分基本不需要改动,最主要的工作在于把 IR 转化为 Jack 字节码,具体来说需要实现以下几个步骤:

  • 添加 kotlin/Jack 标准库:如果需要使用一些平台独有的函数,需要实现相应的标准库,在这里我们只需要实现 Output 类,因此可以直接使用 Kotlin/Js 的标准库。
  • 添加 cli-jack 模块:实现 Jack target 的入口类,负责解析命令行参数,调用 Kotlin 编译器生成 IR,然后调用 backend-jack 模块将 IR 转化为 Jack 字节码。
  • 添加 backend-jack 模块:实现 IR 转化为 Jack 字节码的逻辑。

添加 cli-jack 模块

当我们运行 kotlinc 编译代码时,实际上会运行到org.jetbrains.kotlin.preloading.Preloader类,然后根据参数的不同,调用到不同编译 target 的入口类,因此我们需要添加一个 cli-jack 模块,实现 Jack 编译 target 的入口类,串起编译的整体逻辑。

class K2JackCompiler() : CLICompiler<K2JSCompilerArguments>() {
    class K2JSCompilerPerformanceManager : CommonCompilerPerformanceManager("Kotlin to Jack Compiler")

    override val defaultPerformanceManager: CommonCompilerPerformanceManager = K2JSCompilerPerformanceManager()
    override fun createMetadataVersion(versionArray: IntArray): BinaryVersion {
        return KlibMetadataVersion(*versionArray)
    }

    override fun createArguments(): K2JSCompilerArguments {
        return K2JSCompilerArguments()
    }

    override fun executableScriptFileName(): String {
        return "kotlinc-jack"
    }

    override fun MutableList<String>.addPlatformOptions(arguments: K2JSCompilerArguments) {
    }

    override fun doExecute(
        arguments: K2JSCompilerArguments,
        configuration: CompilerConfiguration,
        rootDisposable: Disposable,
        paths: KotlinPaths?,
    ): ExitCode {
        // 1. 解析命令行参数
        val outputDirPath = arguments.outputDir ?: return COMPILATION_ERROR
        val outputName = arguments.moduleName ?: return COMPILATION_ERROR

        // 2. 生成 fir
        val firOutput = compileModulesToAnalyzedFirWithLightTree(
            moduleStructure = moduleStructure,
            groupedSources = groupedSources,
            // TODO: Only pass groupedSources, because
            //  we will need to have them separated again
            //  in createSessionsForLegacyMppProject anyway
            ktSourceFiles = groupedSources.commonSources + groupedSources.platformSources,
            libraries = libraries,
            friendLibraries = friendLibraries,
            diagnosticsReporter = diagnosticsReporter,
            incrementalDataProvider = configuration[JSConfigurationKeys.INCREMENTAL_DATA_PROVIDER],
            lookupTracker = lookupTracker,
            useWasmPlatform = arguments.wasm,
        )

        // 3. fir 转化为 ir
        val fir2IrActualizedResult = transformFirToIr(moduleStructure, firOutput.output, diagnosticsReporter)

        // 4. ir 转化为 Jack 字节码
        IrModuleToJackTransformer().generateCode(fir2IrActualizedResult.irModuleFragment, outputDirPath, outputName)
        return OK
    }
}

cli-jack 模块主要实现了解析命令行参数,串起编译的整体逻辑,其中参数解析,生成 fir,fir 转化为 ir 的逻辑基本可以复用,我们这里复用了 Kotlin/Js 的逻辑,因此我们只需要实现 ir 转化为 Jack 字节码的逻辑即可。

添加 backend-jack 模块

backend-jack 模块主要实现了 ir 转化为 Jack 字节码的逻辑,这里我们需要实现一个 IrModuleToJackTransformer 类,负责将 ir 转化为 Jack 字节码。

class IrModuleToJackTransformer {
    fun generateCode(irModule: IrModuleFragment, outputDirPath: String, outputName: String) {
        irModule.files.forEach { file ->
            val context = JackGenerationContext(outputDirPath, outputName)
            file.accept(
                IrFileToJackTransformer(),
                data = context
            )
        }
    }
}

class IrFileToJackTransformer : BaseIrElementToJackTransformer {

    override fun visitFile(declaration: IrFile, context: JackGenerationContext) {
        super.visitFile(declaration, context)
        declaration.declarations.forEach {
            it.accept(IrDeclarationToJackTransformer(), context)
        }
    }
}

// ...

在 backend-jack 模块中,我们主要通过访问者模式实现了 ir 转化为 Jack 字节码的逻辑,通过访问 ir 的不同节点,生成对应的 Jack 字节码。具体的代码就不在这里展示了,感兴趣的同学可以查看源码:github.com/RicardoJian…

在这里我们只实现了基本的变量声明与赋值,函数声明与调用,条件分支,while 循环支持等逻辑,更复杂的对象创建与销毁、字符串支持、数组支持等可以根据 Jack 字节码规范自行实现。

生成与运行 Jack 字节码

当我们完成 backend-jack 模块的开发后,我们就可以直接运行org.jetbrains.kotlin.preloading.Preloader类来编译 Kotlin 代码生成 Jack 字节码了。

package org.jetbrains.kotlin.preloading;

@SuppressWarnings("UseOfSystemOutOrSystemErr")
public class Preloader {
    public static void main(String[] args) throws Exception {
        
        try {
            // 写死 kotlin-compiler.jar 的路径,标准库路径,输出路径,输出名字,输入文件路径等参数
            String[] testArgs = {"-cp",  "./dist/kotlinc/lib/kotlin-compiler.jar", "org.jetbrains.kotlin.cli.jack.K2JackCompiler",
                    "-libraries","./dist/kotlinc/lib/kotlin-stdlib-js.klib",
                    "-ir-output-dir","/Users/jiangjunxiang/AndroidProject/leo/kotlin/compilerTestData","-ir-output-name","FibRecursive",
                    "/Users/jiangjunxiang/AndroidProject/leo/kotlin/compilerTestData/FibRecursive.kt"
            };
            run(testArgs);
        }
        catch (PreloaderException e) {
            System.err.println("error: " + e.toString());
        }
    }
}

运行上面的代码后,我们就可以在指定的输出路径下看到生成的 Jack 字节码文件了。生成字节码后,可以在在线平台上运行 Jack 字节码,以验证其正确性:nand2tetris.github.io/web-ide/vm

总结

本文主要介绍了 Jack 语言与 Jack 字节码,以及如何给 Kotlin 新增一个 target,将 Kotlin 编译成 Jack 字节码。通过这个例子,我们可以看到得益于 Kotlin 良好的分层架构,给 Kotlin 新增一个 target 并不是一件困难的事情,只需要实现 backend-jack 模块,串起编译的整体逻辑即可。