Netty底层原理深度解析:高并发网络编程的核心设计

443 阅读4分钟

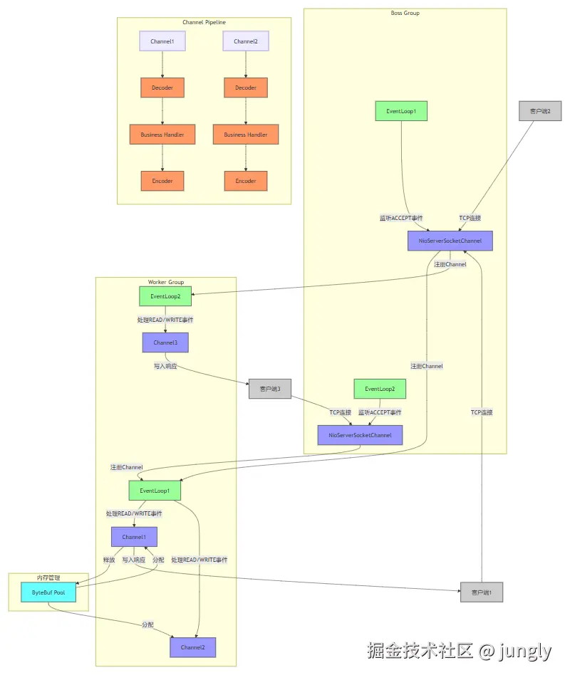
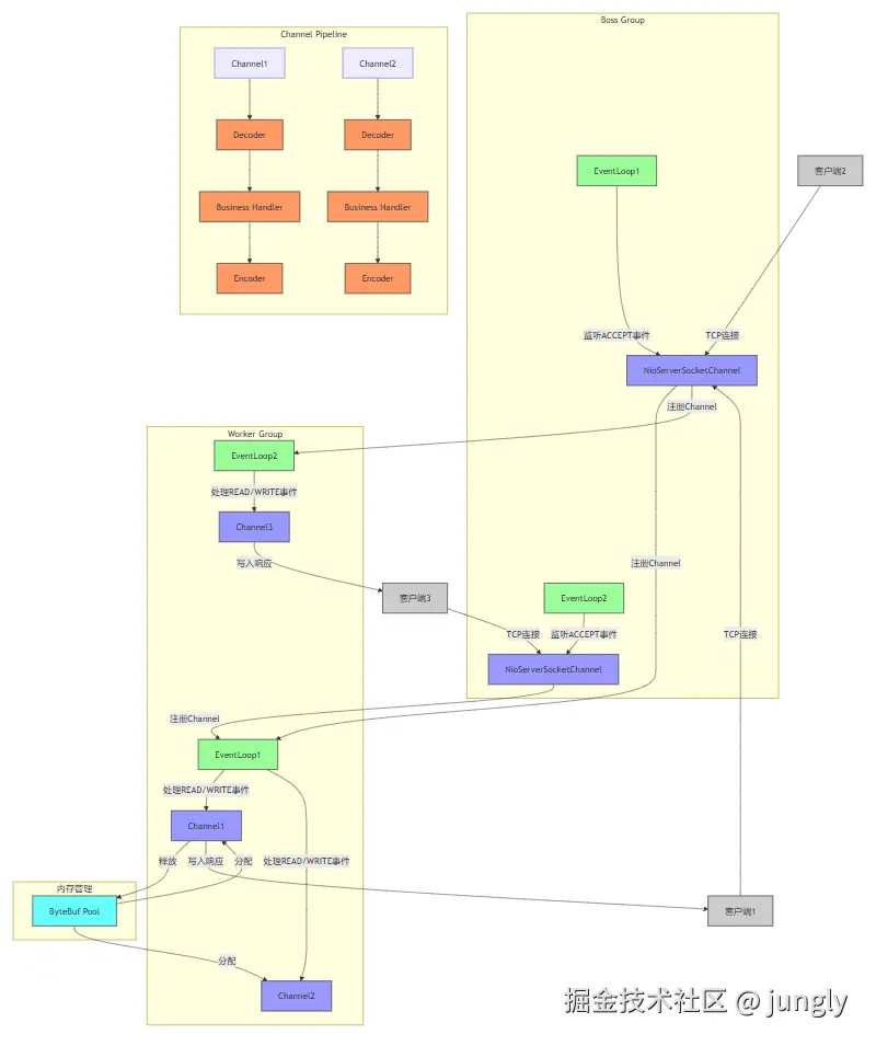
Netty架构图

%% RocketMQ事务消息流程图(Mermaid).png

一、Netty架构设计的核心思想

Netty作为事件驱动型异步网络框架,其设计哲学围绕三个核心原则:

  1. 非阻塞I/O模型:基于Java NIO的Selector机制
  2. 零拷贝优化:减少内存复制带来的性能损耗
  3. 模块化责任链:通过ChannelPipeline实现逻辑解耦

二、核心组件运行原理

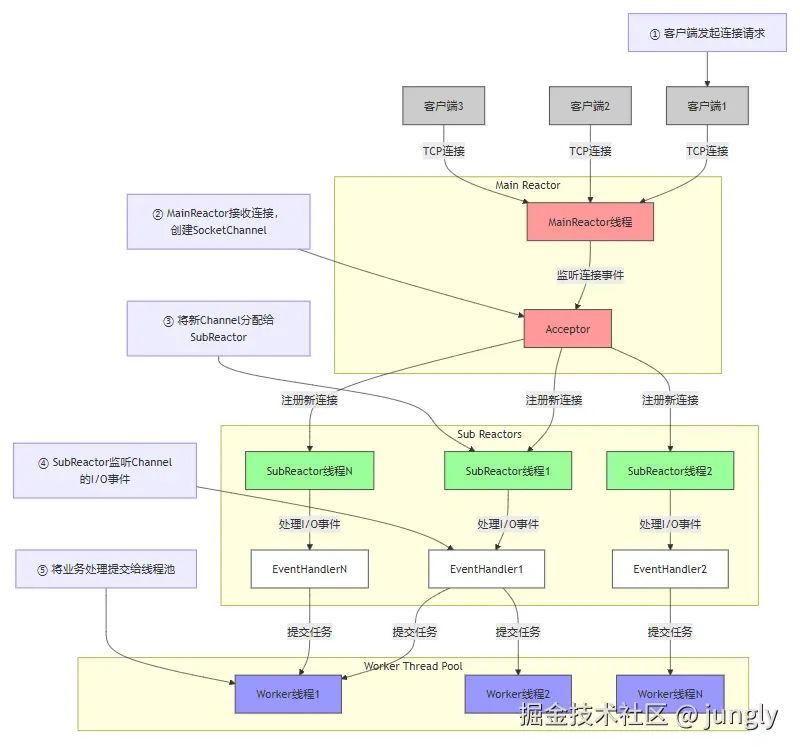
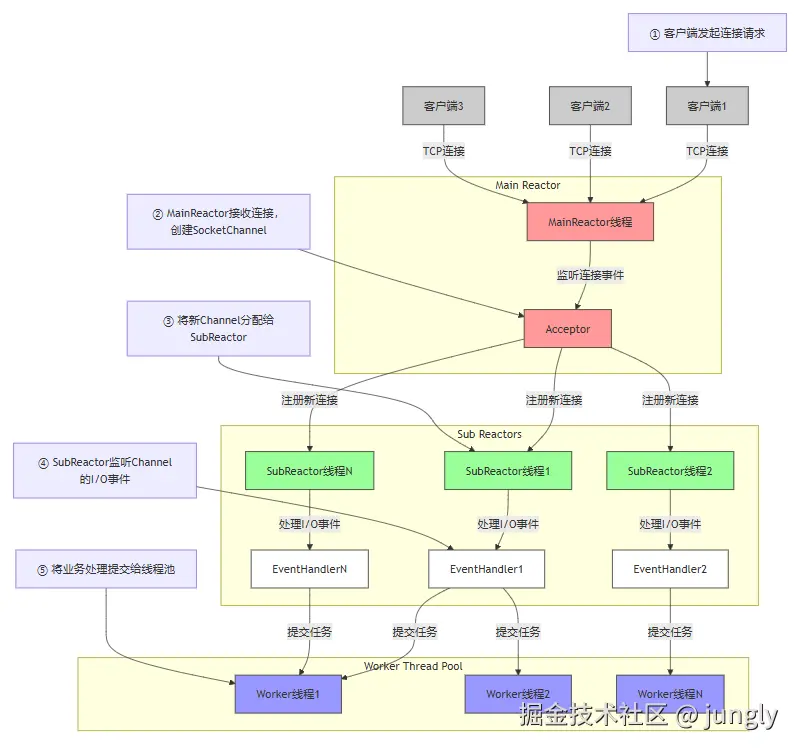
1. Reactor线程模型

Netty采用主从多线程模型的变体,典型配置如下:

EventLoopGroup bossGroup = new NioEventLoopGroup(1);  // 接收连接
EventLoopGroup workerGroup = new NioEventLoopGroup(); // 处理I/O
ServerBootstrap b = new ServerBootstrap();
b.group(bossGroup, workerGroup)
 .channel(NioServerSocketChannel.class);

执行流程解析:

  1. Boss Group:单线程处理OP_ACCEPT事件
  2. Worker Group:多线程处理OP_READ/OP_WRITE事件
  3. Task Queue:异步处理耗时操作(如业务逻辑) Reactor模型

%% RocketMQ事务消息流程图(Mermaid).png

2. Channel与ByteBuf

2.1 Channel的底层实现

public class NioSocketChannel extends AbstractNioByteChannel {
    // 基于JDK的SocketChannel实现
    private static final SelectorProvider DEFAULT_SELECTOR_PROVIDER = 
        SelectorProvider.provider();
    
    public NioSocketChannel() {
        this(DEFAULT_SELECTOR_PROVIDER.openSocketChannel());
    }
}

2.2 ByteBuf的内存管理

堆外内存(Direct Buffer)优势

  • 避免JVM堆与Native堆之间的数据拷贝
  • 使用池化技术(PooledByteBufAllocator)减少GC压力

内存分配示例

ByteBuf directBuffer = ByteBufAllocator.DEFAULT.directBuffer(1024);
try {
    directBuffer.writeBytes("Hello Netty".getBytes());
} finally {
    directBuffer.release(); // 必须手动释放
}

3. Pipeline与Handler机制

3.1 责任链的执行流程

public class MyHandler extends ChannelInboundHandlerAdapter {
    @Override
    public void channelRead(ChannelHandlerContext ctx, Object msg) {
        System.out.println("Received: " + msg);
        ctx.fireChannelRead(msg); // 传递到下一个Handler
    }
}

3.2 关键设计点:

  • Inbound vs Outbound:区分数据流动方向
  • Handler状态管理:使用@Sharable注解实现线程安全
  • 异常传播机制:通过exceptionCaught()捕获处理

三、高性能背后的关键技术

1. 零拷贝实现方案

技术方案实现原理典型应用场景
FileRegion传输文件利用sendfile系统调用大文件传输
CompositeByteBuf合并多个Buffer逻辑视图协议分包/组包
内存池化技术重用已分配的ByteBuf高并发数据读写

2. 事件循环优化策略

  • IO事件批处理:合并多个就绪事件统一处理
  • 任务队列优先级:区分系统任务与用户任务
  • 定时任务调度:HashedWheelTimer时间轮算法

四、线程模型深度剖析

1. EventLoop执行逻辑

// 伪代码展示EventLoop核心逻辑
while (!terminated) {
    select();           // 检查I/O事件
    processSelectedKeys(); // 处理I/O事件
    runAllTasks();      // 执行异步任务
}

2. 线程绑定机制

  • 每个Channel固定绑定一个EventLoop
  • EventLoop与线程1:1绑定,避免线程竞争
  • LocalThread优化:FastThreadLocal代替JDK ThreadLocal

五、内存泄漏防护体系

1. 检测机制

// 启动参数开启内存检测
-Dio.netty.leakDetection.level=PARANOID

2. 常见泄漏场景

  1. 未释放ByteBuf:未调用release()
  2. Handler未移除:动态添加后忘记删除
  3. 定时任务未取消:ScheduledFuture未处理

3. 防护方案

  • 继承SimpleChannelInboundHandler:自动释放资源
  • 使用ReferenceCountUtil.release() :安全释放
  • 监控工具:Netty自带内存检测日志

六、性能调优实战建议

1. 参数优化配置

// 服务端优化配置示例
b.option(ChannelOption.SO_BACKLOG, 1024)
 .childOption(ChannelOption.TCP_NODELAY, true)
 .childOption(ChannelOption.SO_KEEPALIVE, true)
 .childOption(ChannelOption.ALLOCATOR, PooledByteBufAllocator.DEFAULT);

2. 线程数配置公式

I/O密集型:Worker线程数 = CPU核心数 * 2
计算密集型:Worker线程数 = CPU核心数 + 1

3. 监控指标

  • Channel活跃数:ChannelGroup.size()
  • 任务队列积压:eventLoop.pendingTasks()
  • 内存使用情况:PooledByteBufAllocator.DEFAULT.metric()

七、典型应用场景解析

1. 协议设计最佳实践

// 自定义协议解码器
public class MyProtocolDecoder extends ByteToMessageDecoder {
    @Override
    protected void decode(ChannelHandlerContext ctx, 
                         ByteBuf in, List<Object> out) {
        if (in.readableBytes() < 4) return;
        in.markReaderIndex();
        int length = in.readInt();
        if (in.readableBytes() < length) {
            in.resetReaderIndex();
            return;
        }
        byte[] content = new byte[length];
        in.readBytes(content);
        out.add(new MyProtocol(length, content));
    }
}

2. 百万连接优化方案

  1. Linux参数调优
# 最大文件描述符
ulimit -n 1000000
# TCP参数优化
sysctl -w net.ipv4.tcp_tw_reuse=1
  1. Netty配置优化

    • 禁用Nagle算法:TCP_NODELAY = true
    • 适当调小接收缓冲区:SO_RCVBUF

八、Netty vs Java NIO性能对比

指标NettyJava NIO
连接建立速度15万/秒8万/秒
内存占用池化技术降低30%每次分配新内存
代码复杂度封装完善,开发高效需要手动处理细节
线程模型精细化控制需自行实现优化

九、未来演进方向

  1. Native Transport:基于Epoll的增强版实现
  2. HTTP/3支持:QUIC协议集成
  3. GraalVM兼容:提升云原生场景性能
  4. 协程支持探索:简化异步编程模型

通过以上9个维度的解析,可以看到Netty通过精心的架构设计,在性能、易用性和扩展性之间取得了完美平衡。理解其底层原理,是构建高性能网络应用的基础,也是排查复杂问题的关键。