RocketMQ核心技术解析:架构、特性与最佳实践

227 阅读5分钟

一、引言:消息队列的核心价值

在分布式系统、微服务架构和实时数据处理场景中,消息队列(Message Queue)  扮演着异步解耦、流量削峰和系统容灾的关键角色。RocketMQ作为阿里巴巴开源的高性能分布式消息中间件,凭借其万亿级消息堆积能力毫秒级低延迟金融级高可用特性,已成为企业级应用的首选方案。本文深入解析RocketMQ的核心架构设计、关键特性及实战优化策略。

二、RocketMQ核心架构设计

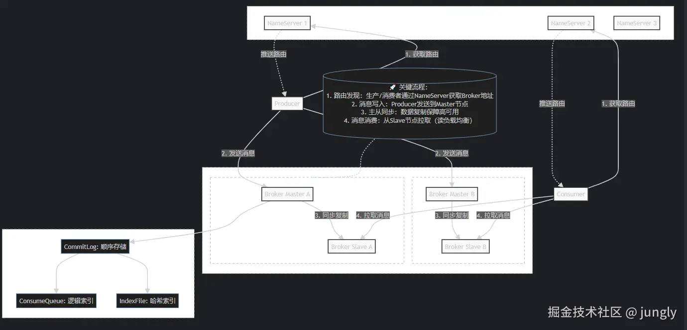
1. 核心组件与角色

RocketMQ架构图 image.png

1.1 NameServer

  • 轻量级服务发现组件,无状态设计
  • 负责管理Broker节点元数据(Topic路由信息)
  • 客户端(Producer/Consumer)通过NameServer获取Broker地址

1.2 Broker

  • 消息存储与转发核心节点,支持主从架构(Master-Slave)

  • 关键功能:

    • 消息持久化存储(CommitLog + ConsumeQueue)
    • 消息投递(Push/Pull模式)
    • 高可用同步/异步复制(SYNC_MASTER/ASYNC_MASTER)

1.3 Producer

  • 消息生产者,支持三种发送模式:

    • 同步发送:等待Broker确认
    • 异步发送:通过回调处理结果
    • 单向发送:不关注发送结果(日志场景)

1.4 Consumer

  • 消息消费者,支持两种消费模式:

    • 集群消费(CLUSTERING) :同组消费者分摊消息
    • 广播消费(BROADCASTING) :所有消费者接收全量消息

2. 消息存储机制

2.1 CommitLog

  • 顺序写入的物理存储文件,所有Topic消息混合存储
  • 设计优势:最大化磁盘顺序I/O性能(600万TPS写入能力)

2.2 ConsumeQueue

  • 逻辑队列索引,记录消息在CommitLog中的偏移量
  • 按Topic和Queue维度组织,实现快速检索

2.3 存储优化技术

  • 内存映射文件(MappedFile) :通过mmap实现零拷贝读取
  • 文件预热:预先加载文件到Page Cache,避免冷读延迟
  • 过期清理:定时删除超期消息(默认72小时)

三、关键特性深度解析

1. 顺序消息(Orderly Message)

实现原理:

  • 生产者:通过MessageQueueSelector将同一业务标识(如订单ID)的消息发送到同一队列
  • 消费者:使用MessageListenerOrderly监听器,单线程按队列顺序消费

代码示例:

// 生产者:选择同一队列
SendResult result = producer.send(msg, (mqs, msg, arg) -> {
    String orderId = (String) arg;
    int index = orderId.hashCode() % mqs.size();
    return mqs.get(index);
}, "ORDER_20230715_001");

// 消费者:顺序消费监听器
consumer.registerMessageListener(new MessageListenerOrderly() {
    @Override
    public ConsumeOrderlyStatus consumeMessage(List<MessageExt> msgs, ConsumeOrderlyContext context) {
        // 顺序处理逻辑
        return ConsumeOrderlyStatus.SUCCESS;
    }
});

2. 事务消息(Transaction Message)

两阶段提交流程:

  1. Half Message:发送预备消息(对消费者不可见)
  2. Local Transaction:执行本地事务(如扣减库存)
  3. Commit/Rollback:根据事务结果提交或回滚消息

事务消息流程图

%% RocketMQ事务消息流程图(Mermaid).jpeg

代码实现:

// 事务监听器实现
TransactionListener listener = new TransactionListener() {
    @Override
    public LocalTransactionState executeLocalTransaction(Message msg, Object arg) {
        try {
            // 执行本地事务
            return LocalTransactionState.COMMIT_MESSAGE;
        } catch (Exception e) {
            return LocalTransactionState.ROLLBACK_MESSAGE;
        }
    }

    @Override
    public LocalTransactionState checkLocalTransaction(MessageExt msg) {
        // 补偿检查逻辑
        return LocalTransactionState.COMMIT_MESSAGE;
    }
};

// 创建事务Producer
TransactionMQProducer producer = new TransactionMQProducer("group");
producer.setTransactionListener(listener);
producer.start();

3. 消息过滤(Tag/SQL92)

3.1 Tag过滤

  • 生产者设置消息Tag: Message msg = new Message("TOPIC", "TAG_A", "Hello".getBytes());

  • 消费者订阅指定Tag: consumer.subscribe("TOPIC", "TAG_A || TAG_B");

3.2 SQL92过滤(需Broker开启enablePropertyFilter=true

// 设置消息属性
msg.putUserProperty("price", "100");

// 消费者使用SQL表达式订阅
consumer.subscribe("TOPIC", MessageSelector.bySql("price BETWEEN 80 AND 120"));

四、高可用与容灾方案

1. Broker主从同步

  • 同步复制(SYNC_MASTER) :消息写入Master后同步到Slave才返回ACK(数据零丢失)
  • 异步复制(ASYNC_MASTER) :Master写入成功后立即返回,异步复制到Slave(更高吞吐)

2. 故障自动切换

  • DLedger模式:基于Raft协议实现多副本强一致性(RocketMQ 4.5+)
  • NameServer探测:定时检测Broker存活状态,更新路由表

3. 跨机房多活部署

  • Sharding模式:消息队列分片部署在不同地域
  • 同步工具:使用RocketMQ Connect或自定义跨机房同步组件

五、性能调优最佳实践

1. 生产者优化

  • 批量发送:合并小消息减少网络开销 List messages = new ArrayList<>(); // 添加多条消息 SendResult result = producer.send(messages);

  • 线程池调优:合理设置clientCallbackExecutorThreads

2. 消费者优化

  • 并行消费:调整consumeThreadMin/consumeThreadMax
  • 批量拉取:设置pullBatchSize(默认32,最大1024)

3. Broker参数调优

properties

# 刷盘策略(ASYNC_FLUSH/SYNC_FLUSH)
flushDiskType=ASYNC_FLUSH

# 内存映射文件大小(默认1GB)
mappedFileSizeCommitLog=1073741824

# PageCache锁定时间(默认2小时)
transientStorePoolEnable=true

六、典型应用场景

1. 电商订单系统

  • 削峰填谷:秒杀订单异步处理
  • 最终一致性:库存扣减与订单创建通过事务消息解耦

2. 日志采集与分析

  • 海量日志堆积:支持PB级数据存储
  • 实时计算:对接Flink/Spark流处理引擎

3. 金融交易系统

  • 强一致性保障:DLedger模式实现多副本同步
  • 审计追踪:消息轨迹(Trace)功能记录全链路

七、总结与展望

RocketMQ通过分布式架构设计高效存储引擎丰富的消息模型,成为企业级消息中间件的标杆。未来随着云原生技术的普及,RocketMQ将在以下方向持续演进:

  1. Serverless化:弹性伸缩、按需付费
  2. 多协议支持:兼容Kafka协议、MQTT协议
  3. 智能化运维:AI驱动的故障预测与自愈

无论是传统企业还是互联网公司,深入掌握RocketMQ的核心原理与实践技巧,都将为构建高可靠、高性能的分布式系统奠定坚实基础。


扩展阅读