报告下载丨2025数据与AI转型:10大挑战与关键行动

198 阅读1分钟

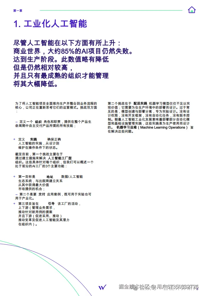
全球企业正加速推进数据与人工智能转型,但Wavestone最新报告指出,85%的企业在数据治理与AI整合方面仍存在显著差距。面对2025年AI规模化应用的关键节点,企业需优先突破以下核心挑战:

  1. 数据利用率不足35%:大量企业仍依赖传统架构,无法高效挖掘数据价值。

  2. AI投资缺口扩大:2025年全球AI投入将达5000亿美元,但技术落地成功率不足40%。

  3. 伦理与合规风险:仅30%的企业建立了可落地的数据伦理框架,监管压力持续攀升。

  4. 人才与协作瓶颈:数据科学家缺口超25万,跨部门协作不足导致50%以上项目停滞。

报告强调,企业需在数据资产化、AI工程化、组织敏捷化三大方向发力,例如通过构建统一数据平台提升利用率至60%以上,并建立跨职能团队缩短AI部署周期。

以下为报告节选内容:

57.png

58.png

59.png

60.png

61.png

点击链接或扫码免费获取完整报告:

链接: pan.baidu.com/s/1Di72TKMv… 提取码: veec 复制这段内容后打开百度网盘手机App,操作更方便哦

5.jpg