Deep Research Web UI:开源版Deep Research!接入DeepSeek一键生成深度研究报告,可视化检索过程

768 阅读6分钟

❤️ 如果你也关注 AI 的发展现状,且对 AI 应用开发感兴趣,我会每日分享大模型与 AI 领域的开源项目和应用,提供运行实例和实用教程,帮助你快速上手AI技术!

🥦 AI 在线答疑 -> 智能检索历史文章和开源项目 -> 尽在微信公众号 -> 搜一搜:蚝油菜花 🥦


🚀 「论文党解放双手!开源AI神器自动拆解研究课题,树状图谱秒锁核心数据」

大家好,我是蚝油菜花。你是否经历过——

  • 👉 查文献3小时,关键论点仍藏在百篇PDF里
  • 👉 跨国调研语言壁垒高,数据对比总出错
  • 👉 研究路径像乱麻,导师问思路当场卡壳

今天要介绍的 Deep Research Web UI ,正是科研界的「思维导航仪」!这个基于强化学习的开源神器,能通过AI规划多步研究路径:

  • 智能拆解课题:5分钟生成研究树状图,自动延伸子方向
  • 跨语言知识捕手:中英文献同步解析,数据自动对齐对比
  • 浏览器端隐私保护:所有分析本地运行,敏感课题不泄密

已有科研团队用它1天完成开题报告,风投机构靠它24小时摸清行业脉络——你的下一个研究项目,准备让AI当首席顾问吗?

🚀 快速阅读

Deep Research Web UI 是一款开源的 AI 研究助手工具,帮助用户高效进行深度研究。

  1. 核心功能:通过多轮次搜索和推理,逐步深入挖掘研究主题,支持多语言搜索和实时联网检索。
  2. 技术原理:基于自然语言处理和强化学习技术,自主规划多步骤研究路径,动态调整搜索策略。

Deep Research Web UI 是什么

deep-research-web-ui

Deep Research 是一个开源的 AI 研究助手工具,帮助用户高效地进行深度研究。

Deep Research Web UI 是一个针对Deep Research开发的可视化用户页面,同时包含了多项改进和修复。

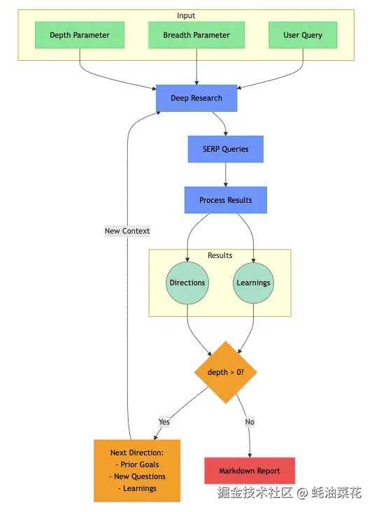
Deep Research通过 AI 驱动的迭代搜索,逐步深入挖掘指定主题,Deep Research Web UI则以树状结构可视化研究过程,让用户清晰了解 AI 的推理和信息收集路径,并且支持多语言搜索,满足全球化研究需求;支持将研究报告导出为 Markdown 或 PDF 格式,方便保存和分享。

Deep Research Web UI 的主要功能

  • 深度研究:通过多轮次的搜索和推理,逐步深入挖掘研究主题,自动扩展和细化问题,提供全面的研究结果。根据已获取的信息,AI 助手会实时调整搜索方向,确保研究的深度和广度。
  • 搜索可视化:以树状图的形式展示研究过程,清晰呈现每个节点的搜索内容和推理逻辑,帮助用户追踪 AI 的研究路径。
  • 节点信息管理:用户可以查看每个节点的详细内容,包括搜索结果、引用链接等,还可以对节点进行标记、删除或重新搜索。
  • 多语言支持:支持多种语言的搜索和研究,包括但不限于英文、中文、荷兰语等,满足不同用户的需求。
  • 联网搜索与信息检索:Deep Research Web UI 能实时访问网络,从互联网上检索相关的信息,包括文本、图像、PDF 文件等。通过智能搜索算法提高信息检索的效率和准确性,支持多种搜索服务,如 Tavily 和 Firecrawl。
  • 数据分析与处理:检索到信息后,Deep Research Web UI 会对数据进行分析和处理,提取关键信息和数据。能处理多模态数据,包括文本、图像和表格等,通过自定义算法解析和理解表格、图表中的数据,进行结构化处理。
  • 报告生成与可视化:根据分析结果,Deep Research Web UI 会生成一份详细的研究报告,包括清晰的引用和对其思考过程的总结。包含文本信息,图像、表格、图表等多种形式的内容。
  • 浏览器端运行:所有配置和 API 请求均在浏览器端完成,用户数据不会上传到服务器,保障隐私安全。
  • 支持多种 AI 服务:兼容 OpenAI、DeepSeek、OpenRouter、Ollama 等多种 AI 服务,用户可以根据需要选择不同的模型。
  • 自定义部署:支持通过 Docker 在本地快速部署,用户可以根据自己的需求进行自定义配置。

Deep Research 的技术原理

deep-research-works

  • 自然语言处理与语义理解:Deep Research Web UI 使用强大的自然语言处理(NLP)技术,基于 LLM 对用户输入的研究主题进行语义理解和分析。
  • 多步骤研究规划:通过强化学习技术,Deep Research Web UI 能自主规划多步骤的研究路径。会根据对问题的理解,制定详细的研究计划,包括需要搜索的信息类型、可能的信息来源以及研究的优先级等。具备根据实时信息动态调整策略的能力。
  • 端到端强化学习:Deep Research Web UI 使用端到端强化学习训练模型,使其能够在不同领域进行推理和复杂浏览任务。这种方法的核心是让模型学会自主规划和执行多步骤过程以找到相关数据,包括基于实时信息进行回溯和适应的能力。

如何运行 Deep Research Web UI

启动 WebUI 服务

1. 使用预构建的 Docker 镜像

docker run -p 3000:3000 --name deep-research-web -d anotia/deep-research-web:latest

启动后,通过本地浏览器访问http://localhost:3000/

deep-research-web-ui

2. 自建 Docker 镜像

git clone https://github.com/AnotiaWang/deep-research-web-ui
cd deep-research-web-ui
docker build -t deep-research-web .
docker run -p 3000:3000 --name deep-research-web -d deep-research-web

3. 开发环境设置

安装依赖:

pnpm install

启动开发服务器,服务默认在 http://localhost:3000 上:

pnpm dev

构建生产环境应用:

pnpm build

预览生产环境构建:

pnpm preview

配置 LLM 和 Search 服务

点击 WebUI 页面的右上角的设置按钮,配置 LLM 和联网搜索服务:

deep-research-web-ui-setting.png

配置使用语言可以设置 LLM 生成报告时的主要语言。

除了可以选择接入DeepSeek API之外,Deep Research Web UI还支持了许多主流的 API 服务,包括通过Ollama部署的本地大模型服务:

deep-research-web-ui-setting-llm

Enjoy it!

资源


❤️ 如果你也关注 AI 的发展现状,且对 AI 应用开发感兴趣,我会每日分享大模型与 AI 领域的开源项目和应用,提供运行实例和实用教程,帮助你快速上手AI技术!

🥦 AI 在线答疑 -> 智能检索历史文章和开源项目 -> 尽在微信公众号 -> 搜一搜:蚝油菜花 🥦