Deepseek X 文心智能体:宠物沟通翻译官

259 阅读6分钟

Deepseek X 文心智能体:宠物沟通翻译官

一、引言

宠物已成为许多家庭不可或缺的成员,然而,宠物无法直接用人类语言表达自己的想法和需求,这给宠物主人带来诸多困惑。利用 DeepSeek 模型强大的分析推理能力,创建一个 “宠物沟通翻译官” 智能体,通过对宠物行为特征(如叫声、动作、表情等)的分析,推测其背后可能的心理活动,进而帮助主人准确理解宠物需求,解决因沟通不畅导致的宠物照顾不到位、宠物情绪问题等实际难题。在交互模式上,采用直观的对话形式,主人描述宠物行为,智能体给出解读与建议;在功能实现上,深度挖掘行为特征与心理需求的关联,提供精准且实用的分析结果,形成独特的解决方案。

二、智能体的核心功能与预期效果

2.1 核心功能

宠物行为分析与心理解读:智能体能够精准分析宠物主人描述的宠物行为特征,运用 DeepSeek 模型强大的推理能力,解读出宠物背后隐藏的心理活动。预期效果是主人能够清晰地了解宠物做出某种行为的原因,不再对宠物的行为感到困惑,从而更好地满足宠物的需求。

需求判断与建议提供:根据对宠物心理活动的解读,智能体判断出宠物的实际需求,如饮食、娱乐、休息等方面的需求,并给出针对性的建议。例如,当判断宠物饥饿时,推荐适合宠物年龄、品种的食物及喂食量;当判断宠物无聊时,提供有趣的互动游戏建议。预期主人能够根据这些建议,有效解决宠物的需求问题,提升宠物的生活质量。

2.2 预期效果

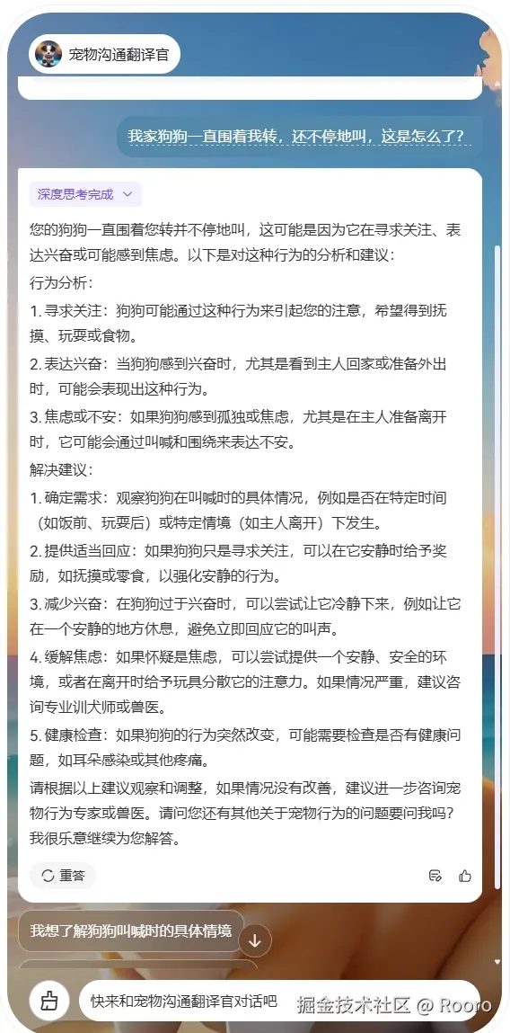
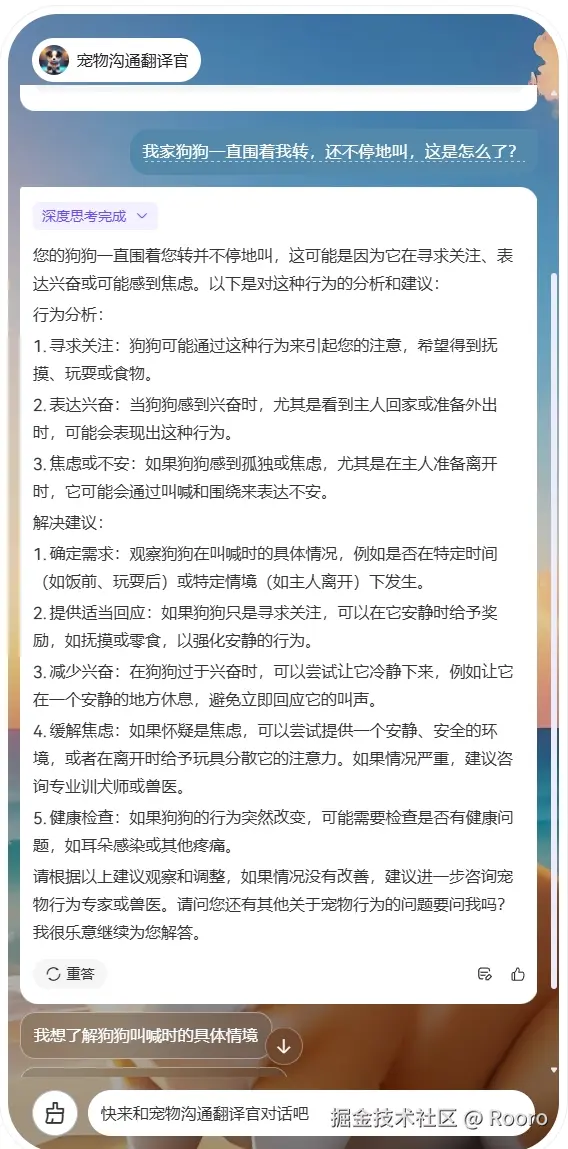
用户问题:我家狗狗一直围着我转,还不停地叫,这是怎么了?

智能体回答:狗狗围着您转并持续叫唤,很可能是它感到无聊,想要和您玩耍啦。您可以拿出它平时喜欢的玩具,陪它玩一会儿扔球游戏,或者带它出去散散步,这样能满足它的运动和互动需求,让它开心起来哦。您要不要现在就试试呢?


用户问题:我家猫咪一直舔毛,都舔好久了。

智能体回答:猫咪长时间舔毛可能有几种原因。一方面,它可能在清洁身体,这是猫咪的天性。但如果舔毛过度,有可能是它感到压力,或者皮肤不舒服。您可以检查一下猫咪身上是否有红肿、掉毛等异常情况。另外,近期家里环境有没有变化,比如来了新成员、换了家具位置等,这些都可能给猫咪带来压力。如果没有身体问题,您可以给它准备一个安静舒适的小空间,放上它喜欢的猫抓板和猫窝,帮助它缓解压力。您看看家里有没有这些情况呢?


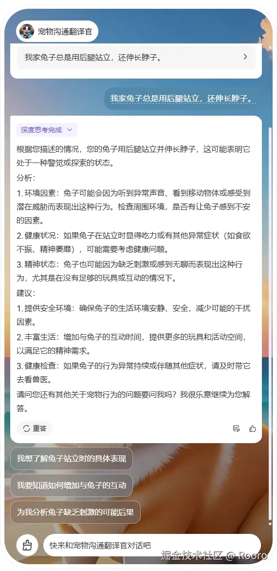
用户问题:我家兔子总是用后腿站立,还伸长脖子。

智能体回答:兔子用后腿站立并伸长脖子,通常是它在好奇探索周围环境,想要看得更远。这时候它可能对某个新事物感兴趣,或者察觉到周围有异常动静。您可以留意一下周围是否有新出现的物品,或者是不是有陌生的声音。如果环境安全,您可以让它继续探索,也可以给它一些小零食作为奖励,和它互动一下。您发现周围有什么特别的情况吗?

三、设计思路

数据收集与整理:广泛收集各种宠物行为相关的数据,包括不同品种宠物常见行为的含义、行为与心理需求的关联研究、宠物行为专家的经验分享等。将这些数据进行系统整理,构建一个全面的宠物行为知识库,为智能体的分析推理提供丰富的数据支持。

用户交互设计:设计宠物主人可以方便地输入宠物的行为描述。智能体以通俗易懂的语言进行回复,避免使用专业术语,让每一位主人都能轻松理解。同时,在回复中适当插入可爱的宠物图片或表情,增加交互的趣味性。

四、智能体搭建步骤

首先,点击「创建智能体」按钮进入快速配置界面,如上图所示;接着,在名称和设定输入框内清晰描述您的需求;最后,立即创建或者跳过,等待生成配置,进入智能体配置表单界面;

4.1 头像

图片风格为卡通萌系,一只微笑的小狗,耳朵微微竖起,眼睛明亮有神,脖子上系着一个彩色蝴蝶结,细节丰富,超高清画质,正面头像。

4.2 名称

宠物沟通翻译官

4.3 简介

我能帮您解读宠物的行为语言,分析它们的心理需求,让您和宠物的沟通更顺畅,关系更亲密。

4.4 开场白设计

您好呀!快和我说说您家宠物最近有什么特别的行为,我来帮您 “翻译” 它的想法。

4.5 提示词设计

4.6 体验效果

  • 整体效果

  • 用户:我家狗狗一直围着我转,还不停地叫,这是怎么了?

  • 用户:我家猫咪一直舔毛,都舔好久了。

  • 用户:我家兔子总是用后腿站立,还伸长脖子。

五、开发过程中遇到的问题及解决方法

问题:部分宠物主人的行为描述不够准确,影响智能体分析结果。

解决方法:在交互界面增加引导提示,帮助主人更准确地描述宠物行为,例如提供常见宠物行为的示例图片和描述模板。同时,在智能体内部算法中增加模糊匹配和纠错机制,对不准确的描述进行合理推测和修正。

六、总结

在开发 “宠物沟通翻译官” 智能体的过程中,使用 DeepSeek 结合文心智能体平台带来了极大的便利。DeepSeek 强大的分析推理能力让智能体能够深入挖掘宠物行为背后的含义,文心智能体平台则提供了便捷高效的开发环境和丰富的工具,使得开发过程更加顺畅。两者的完美结合,让我能够将这个富有创意的想法转化为一个实用的智能体产品,为广大宠物主人带来实实在在的帮助。

✨【点赞 + 转发 + 关注 + 收藏】我会持续分享Deepseek X 文心智能体的开发心得,谢谢大家✨